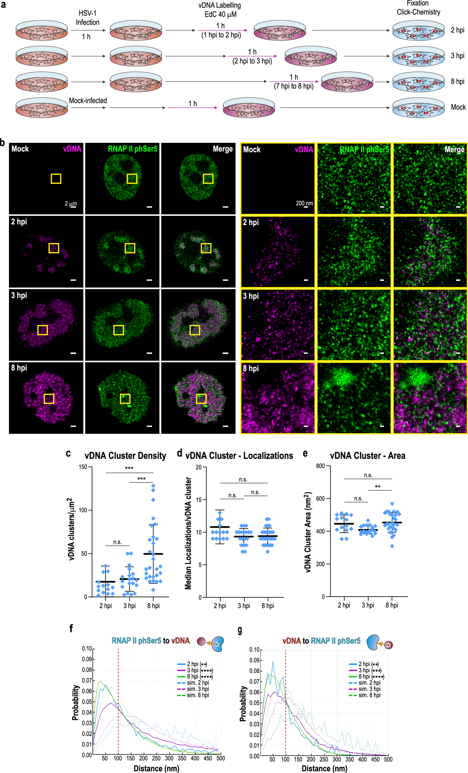
Fig. 3: RNAP II phSer5 progressively associates to viral genomes.

a Scheme showing the labeling of newly replicated viral DNA. A549 cells were infected with HSV-1 for 1 h at 37 °C. At the chosen times post infection, the medium was supplemented with 40 µM EdC for 1 h before fixation. Cells were fixed and click chemistry was performed. Only the DNA replicated during this 1 h could incorporate EdC, ensuring the exclusive labeling of the vDNA synthetized at the timepoints of interest. b (Left) Cropped representative STORM-PAINT images of EdC-AF647 labeled newly replicated vDNA (magenta), immunolabeled RNAP II phSer5 (green), and their merge in mock and HSV-1 infected A549 cells. Scale bar: 2 µm. (Right). Zoomed-in regions are shown in yellow boxes. Scale bar: 200 nm. c–e Dot plots showing newly replicated vDNA cluster density (c), median number of localizations per vDNA cluster (d) and median area per vDNA cluster (e) for HSV-1 infected A549 cells at 2 hpi (n = 14), 3 hpi (n = 19), and 8 hpi (n = 28). Mean and SD are shown. ns, p > 0.05; **p < 0.01; ***p < 0.001; calculated by ordinary one-way ANOVA followed by Tukey’s multiple comparison test. f, g Nearest neighbor distance (NND) distribution plot of the distance between RNAP II phSer5 and newly replicated vDNA clusters, using either active polymerase (f) or vDNA (g) as the origin, in HSV-1 infected A549 cells at 2 hpi (n = 8), 3 hpi (n = 19) and 8 hpi (n = 28). Experimental data are shown as continuous lines, random simulated data are displayed as dotted lines. The dotted line at 100 nm represents the threshold for considering that the two clusters interact. **p < 0.01; ***p < 0.001; ****p < 0.0001; calculated by paired, two-tailed Student’s t test. Source data are provided as a Source Data file. p-values are indicated in Supplementary Data 1.