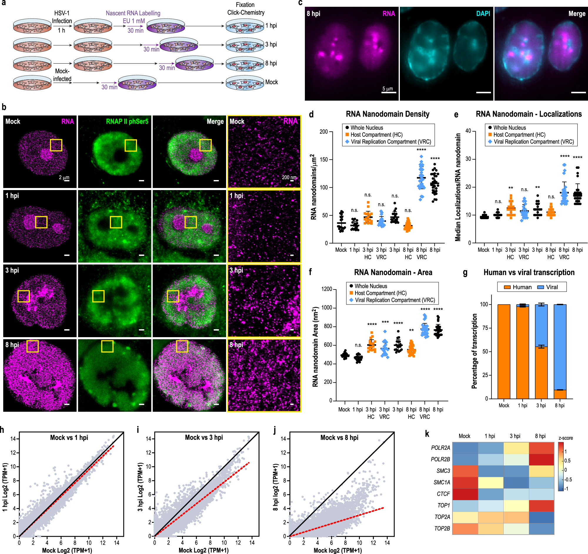
Fig. 4: VRCs become highly transcriptionally active concomitantly with RNAP II sequestering and human chromatin compaction.

a Scheme showing the labeling of the nascent transcriptome. A549 cells were infected with HSV-1 for 1 h at 37 °C. Cells were incubated in medium with 1 mM EU for 30 min. Only the newly transcribed RNA is labeled. b Cropped representative STORM images of EU-AF647 labeled RNA (magenta), conventional images of immunolabeled RNAP II phSer5 (green), and their merge in mock and HSV-1 infected A549 cells. Scale bar: 2 µm. (Right). Zoom of the RNA regions inside the yellow boxes. Scale bar: 200 nm. c Conventional image of EU-AF647 labeled RNA (magenta) and DAPI labeled DNA (cyan) in A549 cells at 8 h post HSV-1 infection. Scale bar: 5 µm. d–f Dot plots showing the RNA nanodomain density (d), the median number of localizations per RNA nanodomain (e) and the median area per RNA nanodomain (f) in mock (n = 19) and HSV-1 infected A549 cells at 1 hpi (n = 18), 3 hpi (n = 18), and 8 hpi (n = 30). Mean and SD are shown. ns, p > 0.05; **p < 0.01; ***p < 0.001; ****p < 0.0001, calculated by ordinary one-way ANOVA followed by Dunnett’s multiple comparison test against mock. g Percentage of total TPM belonging to human (orange) or viral (blue) transcripts in mock and HSV-1 infected A549 cells at 1, 3, and 8 hpi. n = 3 for each condition. Mean and SD are shown. h–j Scatter plots showing the levels of mRNA expression of protein coding genes observed in the mock condition versus 1 (h), 3 (i) and 8 (j) hpi. Dotted red line shows the regression. k Heatmap showing the averaged z-score of genes of interest in mock and HSV-1 infected cells at 1, 3, or 8 hpi, after DESeq2 analysis. Source data are provided as a Source Data file. p-values are indicated in Supplementary Data 1.