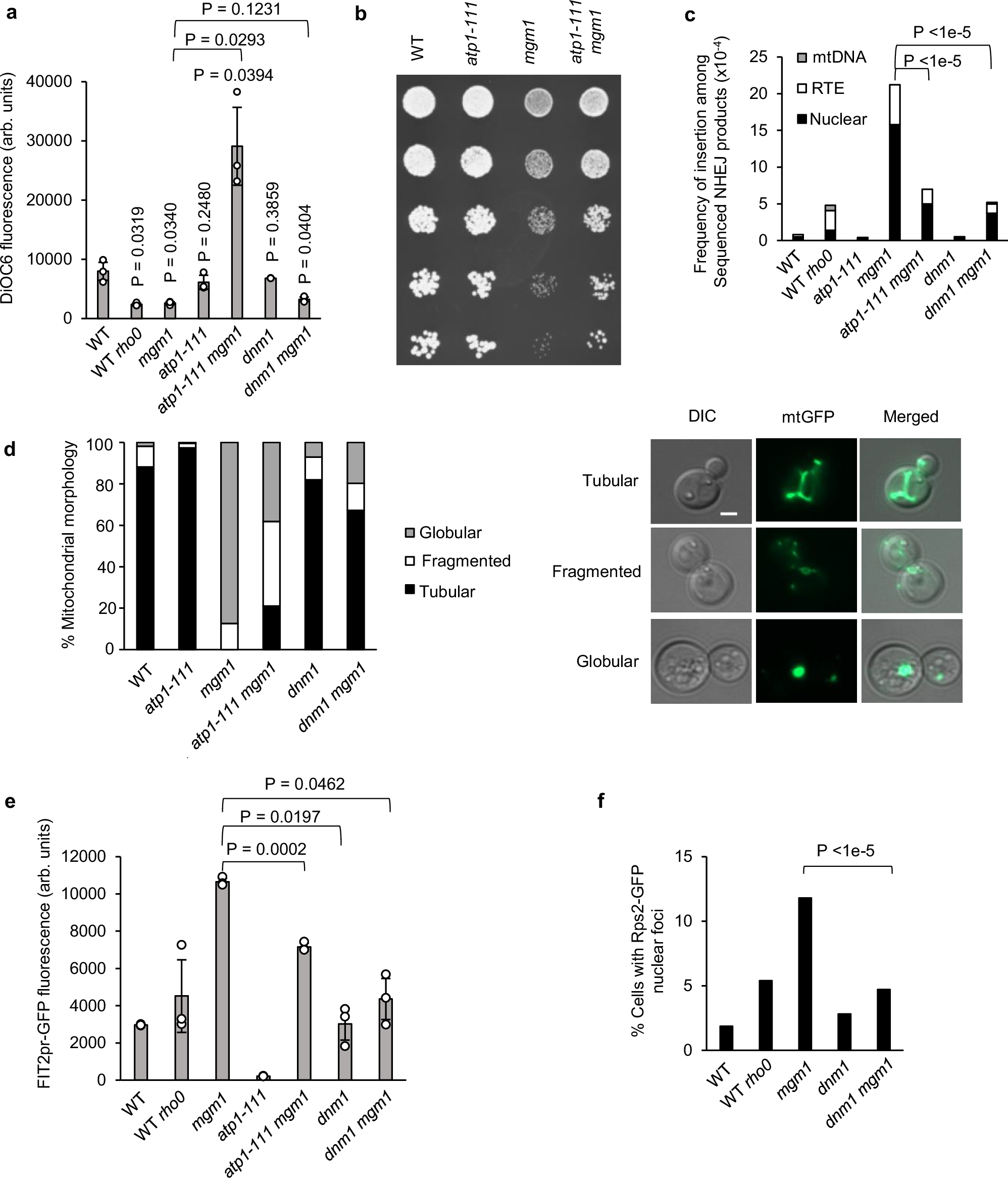
Fig. 3: Increased MMP suppresses mitochondrial fusion mutant phenotypes.
From: Deficits in mitochondrial dynamics and iron balance result in templated insertions

a DiOC6 fluorescence signal indicating MMP in arbitrary units (mean ± SD, n = 3 biological replicates of 10,000 events each, F = 26.35, W = 150.0, df = 6). P values were determined using two-tailed Brown-Forsythe and Welch ANOVA with Welch’s correction. Exact cell counts are provided in Supplementary Data 4. b Serial dilution on YPED media demonstrating improved growth rate in atp1-111 mgm1Δ double mutant compared to mgm1Δ single. The experiment was conducted three times with similar results. c Frequency of inserted DNA at DSBs in mgm1Δ mutants with improved mitochondrial membrane potential. P values were determined using two-tailed χ2 test. n – number of NHEJ products tested is shown in Supplementary Data 1–3. d Percentage of cells containing globular, fragmented, or tubular mitochondrial networks (n = 169, 193, 207, 181, 154, 198 total cells, respectively) and representative images of each morphology in strains carrying mitochondria-localized GFP. The scale bar represents 2 µm. e FIT2pr-GFP fluorescence signal indicating iron regulon activation (mean ± SD, n = 3 biological replicates of 10,000 events each, F = 27.10, W = 1935, df = 6). P values were determined using two-tailed Brown-Forsythe and Welch ANOVA with Dunnett’s T3 multiple comparisons test. Exact cell counts are provided in Supplementary Data 4. f Percentage of cells containing Rps2-GFP nuclear foci. P values determined by two-tailed χ2 test, n = 1607, 1052, 1209, 1510, and 1032 total cells, respectively. Source data are provided as a Source Data file.