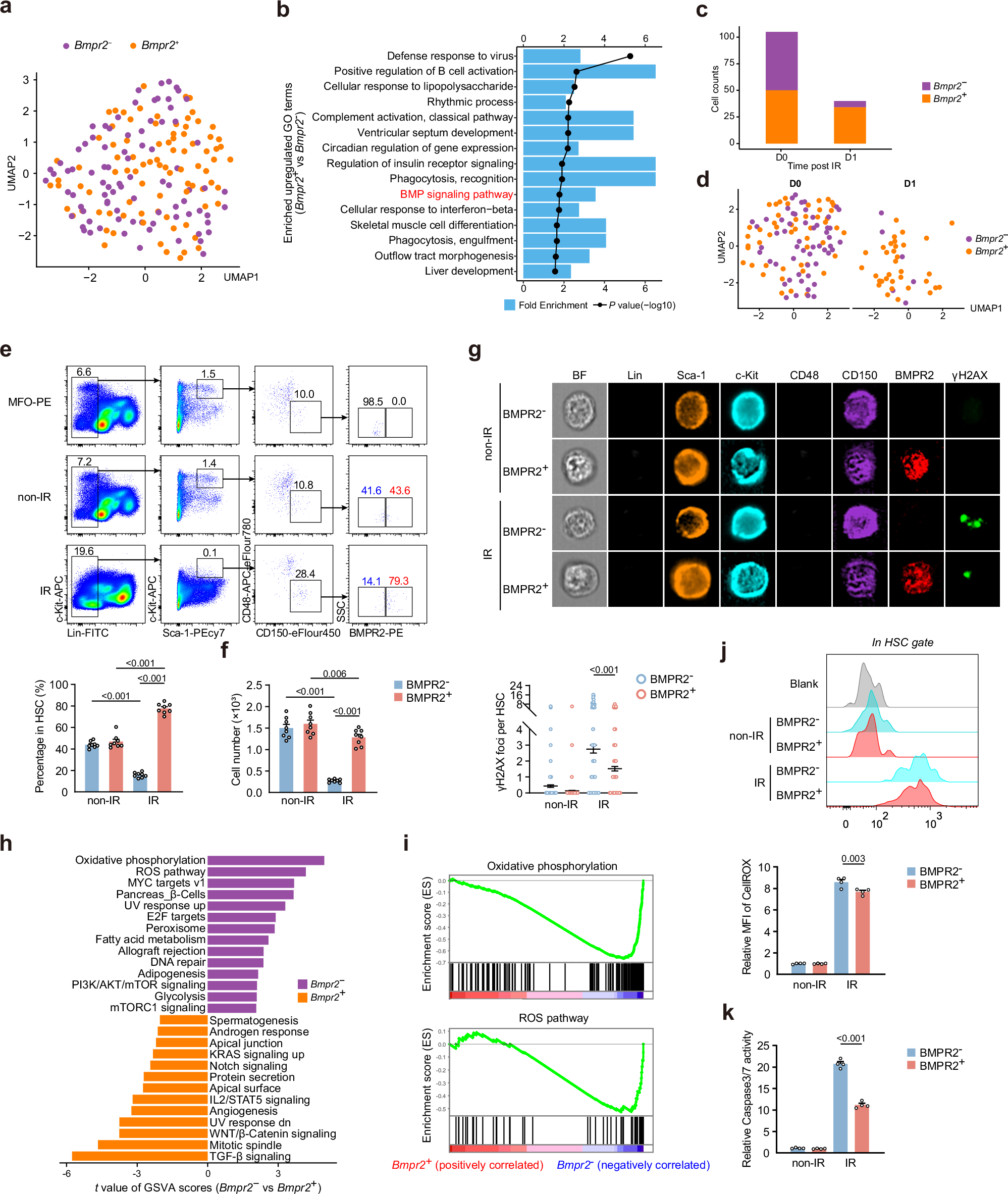
Fig. 5: BMPR2+ HSCs represent a population of stem cells that exhibit resistance to radiation.

a UMAP visualization of Bmpr2+ and Bmpr2− LT-HSC. b Barplot showing the enriched GO terms in upregulated genes in Bmpr2⁺ HSCs compared to Bmpr2⁻ HSCs. Significances of enrichment analyses were calculated using Chi-square test. c Cell counts of Bmpr2⁺ and Bmpr2⁻ LT-HSCs at homeostasis (D0) and D1 after 6.5 Gy of IR. d UMAP visualization of Bmpr2⁺ and Bmpr2⁻ LT-HSCs at D0 and D1 after 6.5 Gy of IR. e, f Percentage and quantification of BMPR2⁺ HSCs at D0 and D1 after 6.5 Gy of IR. n = 8 mice per group. g The number of γH2AX foci in BMPR2⁺ and BMPR2⁻ HSCs at 2 hours post-irradiation. Representative plots of γH2AX foci and the number of γH2AX foci per HSC. n = 200 cells per group. h Hallmark pathways significantly upregulated in Bmpr2⁺ and Bmpr2⁻ LT-HSCs, respectively. Significances of enrichment analyses were calculated using Chi-square test. i Analysis of the ROS pathways in Bmpr2⁺ and Bmpr2⁻ LT-HSCs using Gene Set Enrichment Analysis (GSEA). j Representative analyses of CellROX levels in BMPR2⁺ and BMPR2⁻ HSCs at D0 and D1 after 6.5 Gy of IR, along with the fold change. n = 4 biological repeats per group. k The relative activity of Caspase 3/7 normalized to the non-IR BMPR2⁻ HSCs group. n = 4 biological repeats per group. Data shown are mean ± SEM. Statistical analyses were conducted using two-way ANOVA with multiple comparisons by Tukey’s test (e–g, j, k). Source data are provided as a Source Data file.