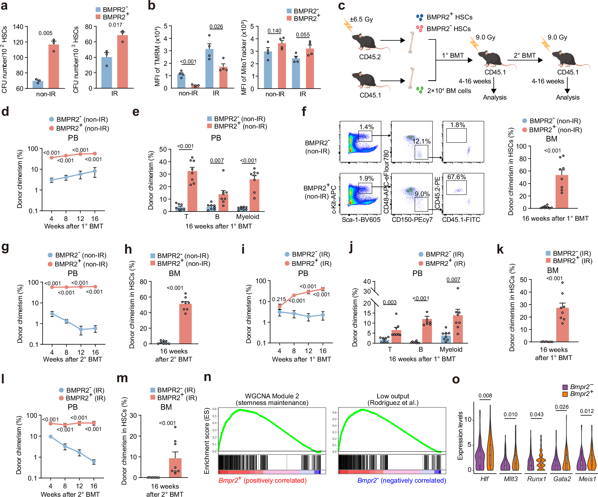
Fig. 6: BMPR2+ HSCs promote hematopoietic regeneration in vivo.

a Number of CFUs formed by BMPR2⁺ and BMPR2⁻ HSCs at homeostasis (D0) and D1 after 6.5 Gy of IR. n = 3 biological repeats per group. b MFI of TMRM and MitoTracker in BMPR2⁺ and BMPR2⁻ HSCs at D0 and D1 after 6.5 Gy of IR. n = 4 biological repeats per group. c–m Competitive transplantation. The cartoon illustrations of mice and bones were obtained from FigDraw. Donor-derived chimerism in the PB of recipients at 16 weeks using 100 BMPR2⁺ HSCs or BMPR2⁻ HSCs (d, g) and using 2000 BMPR2⁺ HSCs or BMPR2⁻ HSCs from 6.5 Gy-irradiated donor mice (i, l) after primary and secondary transplantation. The lineage distribution of donor-derived cells in the PB of recipient mice (e, j) and the engraftment of donor HSCs were assessed in recipient mice (f, h, k, m). n = 8 mice per group. n WGCNA Module 2 (stemness maintenance) and low-output signatures in Bmpr2⁺ and Bmpr2⁻ LT-HSCs using GSEA. o Violin plot showing the upregulation of stemness maintenance-related genes in Bmpr2⁺ LT-HSCs (n = 88) compared to Bmpr2− LT-HSCs (n = 86). Boxplot within the violin showing the 0.25, 0.5 and 0.75 quartiles of gene expression. Statistical analyses were conducted using the Wilcox rank test. Data shown are mean ± SEM. Source data are provided as a Source Data file.