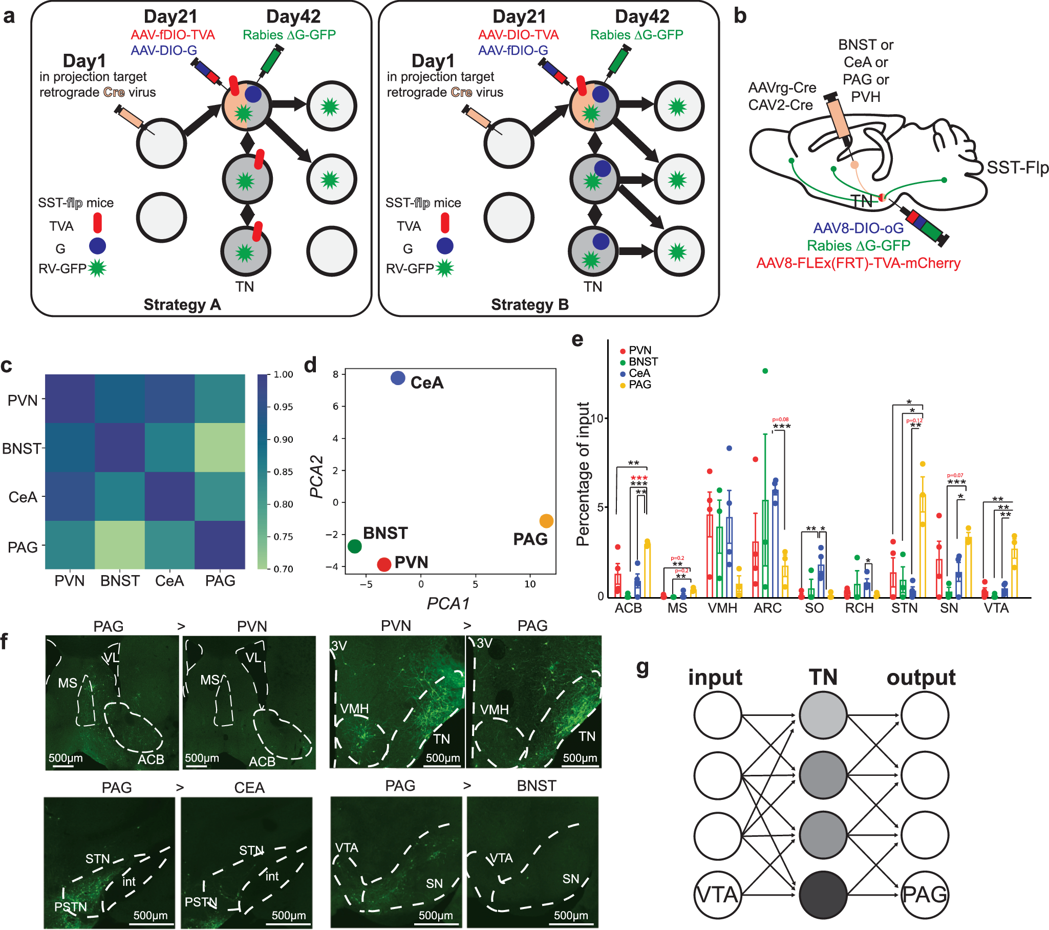
Fig. 4: Mapping and comparing inputs of TNSST neurons projecting to different brain regions.

a Schematic of two viral injection strategies. Strategy A: injection of retrograde Cre-expressing virus in chosen projection target regions and injection of flp-dependent TVA-expressing virus with cre-dependent G-expressing virus in TN, followed by injection of RV-GFP in TN after incubation time; Strategy B: injection of retrograde Cre-expressing virus in chosen projection target regions and injection of cre-dependent TVA-expressing virus with flp-dependent G-expressing virus in TN, followed by injection of RV-GFP in TN after incubation time. b Diagram showing injection Strategy A in a mouse brain. c Correlation matrix comparing overall input patterns of PVN-projecting TNSST (TNSST→PVN) neurons, BNST-projecting TNSST (TNSST→BNST) neurons, CeA-projecting TNSST (TNSST→CeA) neurons and PAG-projecting TNSST (TNSST→PAG) neurons. PVN: paraventricular nucleus; BNST: bed nucleus of the stria terminalis; CeA: central amygdala; PAG: periaqueductal gray. d Principal Component Analysis (PCA) showing differences between inputs of TNSST→PVN, TNSST→BNST, TNSST→CeA and TNSST→PAG neurons. e Bar graph showing significantly different input percentages from various region for four projecting areas. ACB: nucleus accumbens; MS: medial septum; VMH: Ventromedial hypothalamic nucleus; ARC: arcuate nucleus; SO: Supraoptic nucleus; RCH: Retrochiasmatic area; STN: Subthalamic nucleus; SN: Substantia nigra; VTA: Ventral tegmental area. (Mean±SEM; n = 4, 3, 4, 3 for PVN, BNST, CeA and PAG-projecting TNSST neurons, respectively; *p < 0.05, **p < 0.01, **p < 0.001 for uncorrected two-sided t test; red p values and stars indicate significance for two-sided t test after Holm-Å Ãdák correction) f Representative images showing different input neurons for TNSST neurons projecting to indicated brain regions. g A model of the input-output configuration of TNSST neurons. TNSST neurons with different shade indicating that the ones with more distinct output pattern receive more distinct inputs (light vs. dark).