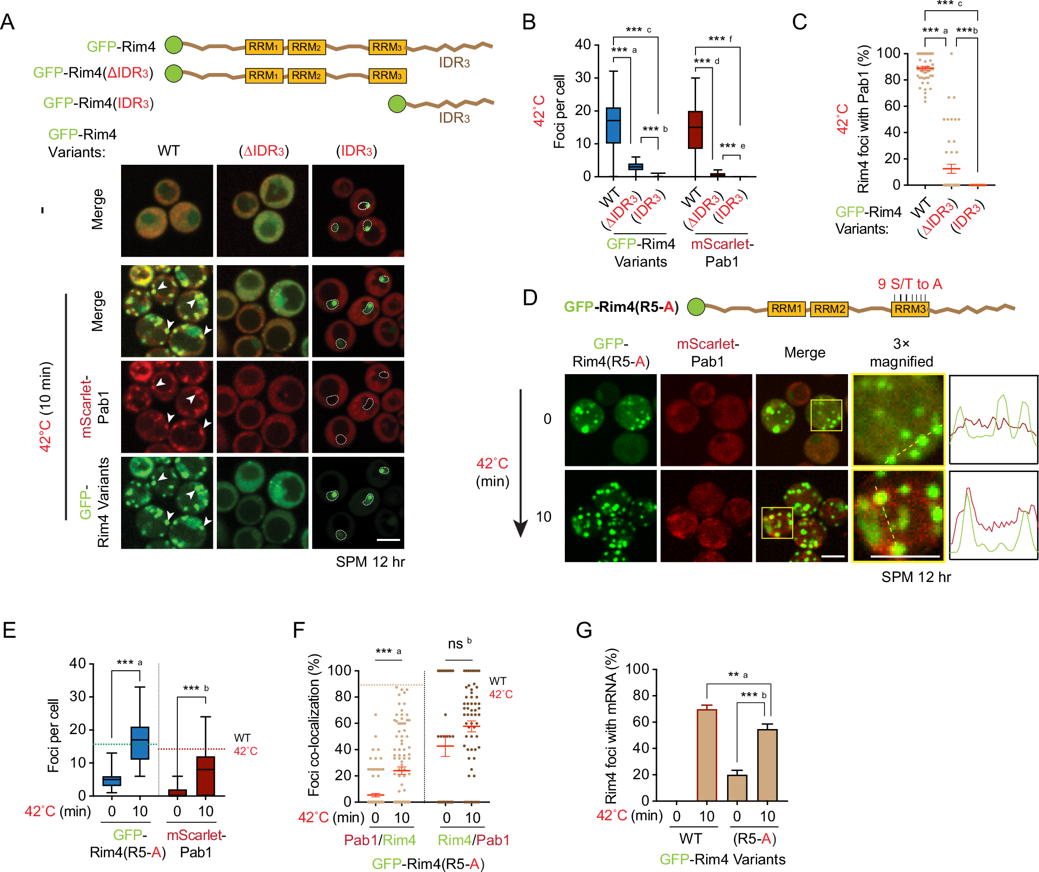
Fig. 3: Both RRM and IDR domains of Rim4 contribute to the biogenesis of meiotic SGs.
From: Rim4-seeded stress granules connect temperature sensing to meiotic regulation

A–C FM of cells expressing GFP-Rim4(∆IDR3) and GFP-Rim4(IDR3). A Top: schematic of the GFP-Rim4, GFP-Rim4(∆IDR3), and GFP-Rim4(IDR3). Bottom: Representative FM images. White arrows: co-localization between Rim4 and Pab1. White dashed circles: nucleus. B Average foci number of GFP-Rim4 (green) and mScarlet-Pab1 (red) per cell. N (cells) = 125, 115, 132, 125, 115, 132. Box and whisker: Center line, median; box limits, upper and lower quartiles; whiskers, minimum and maximum range. Unpaired two-sided Mann–Whitney test. p-values: a: 3.75e-25 (***); b: 8.11e-19 (***); c: 1.45e-33 (***); d: 6.29e-32 (***); e: 4.57e-10 (***); f: 3.42e-42 (***). C Percentage of GFP-Rim4 foci with co-localized mScarlet-Pab1 per cell. Dots: cells analyzed. Red lines: mean ± SE. N (cells) = 50. Unpaired two-sided Mann–Whitney test. p-values: a: 6.41e-24 (***); b: 9.98e-5 (***); c: 1.98e-29 (***). D–F FM of cells expressing GFP-Rim4(R5-A). D Top: schematic of GFP-Rim4(R5-A). Bottom: Representative FM images. Yellow boxes and dashed line: as described in Fig. 1F. E Average number of GFP-Rim4(R5-A) foci (blue) and mScarlet-Pab1 foci (red) per cell. N (cells) = 121, 107, 100, 100. Box and whisker: center line, median; box limits, upper and lower quartiles; whiskers, minimum and maximum range. Unpaired two-sided Mann–Whitney test. p-values: a: 1.76e-34 (***); b: 6.82e-14 (***). Green/Red dashed lines: the data from heat-shocked GFP-Rim4(WT) cells in Fig. 3B. F Percentage of Pab1/Rim4 (beige) and Rim4/Pab1 (brown) co-localization. Beige dashed line: the data from heat-shocked Rim4(WT) cells in Fig. 1G. Dots: cells analyzed. Red lines: mean ± SE. N (cells) = 100, 100, 32, 59. Unpaired two-sided Mann–Whitney test. p-values: a: 3.28e-8 (***); b: 0.1437 (ns). G Quantitative analysis of Fig. S4D showing the percentage of GFP-Rim4 foci with co-localized mRNAs. N (foci) = 7, 226, 144, 177. Data are shown as mean ± SE. Chi-square test. Two-sided p-values: a: 0.0018 (**); b: 2.53e-10 (***). Scale bars are 5 µm.