Abstract
Meiosis is more vulnerable to heat than mitosis in many species including humans. In Saccharomyces cerevisiae, we discovered that stress granule formation halts meiosis at high temperatures. Meiotic stress granules appear at lower temperatures (33–42 °C) than mitotic stress granules (~46 °C), requiring the meiosis-specific RNA binding protein Rim4. Heat triggers site-specific Rim4 dephosphorylation, causing it to self-assemble into stress granule seeds. These recruit other stress granule components like Pab1 and mRNAs, pausing meiosis. Normally, 14-3-3 proteins block this assembly by binding phosphorylated Rim4. After temperature drops, Hsp104 assists to break down stress granules. Longer stress granule persistence correlates with better recovery, suggesting stress granules might provide temporal insulation for cellular repair processes prior to meiotic resumption.
Similar content being viewed by others
Introduction
The subcellular membraneless compartments (MLCs) are driven by phase separation, also described as membraneless organelles (MLOs) featuring diverse condensate architectures (~0.2 to ~2.0 µm in size) that typically consist of proteins and nucleic acids1,2. As one type of MLO, stress granules (SGs) are dynamic ribonucleoprotein (RNP) assemblies that form in response to cellular stress. In general, SGs sequester translationally stalled mRNAs, translation initiation factors, and RNA-binding proteins (RBPs), thereby serving as hubs for mRNA storage and modulating gene expression under stress conditions1,3,4,5,6. Key components of mammalian SGs include proteins such as G3BP1, TIA-1, PABP, and eIF4G, which facilitate their assembly, regulated by the eukaryotic initiation factor eIF2α kinases7,8,9,10,11. In contrast, SGs in budding yeast (Saccharomyces cerevisiae), for instance, lack G3BP1 homologs and instead rely on proteins such as Pub1 (yeast TIA-1) and Pab1 (yeast PABP) for assembly, seemingly independent of eIF2α phosphorylation4,12,13,14,15. These differences highlight the evolutionary divergence in SG biology between different biological systems. Furthermore, SGs, while functionally analogous, exhibit distinct compositional and organizational differences in different cell types within a given organism, reflecting adaptations to their respective cellular environments and stress responses.
Meiosis, a specialized cell division program that produces haploid gametes from diploid cells, requires meiosis-specific gene expression to ensure the mitosis-meiosis transition and the proper timing and execution of meiotic events16,17,18. Enigmatically, meiosis is remarkably more sensitive to environmental heat than mitosis19,20, while equipped with elevated expression of heat shock proteins (HSPs) during gametogenesis19,21,22,23,24,25,26. For instance, in mammals, the testes are temperature-sensitive organs that must be maintained 2–7 °C below core body temperature for normal spermatogenesis, despite the testes being frequently exposed to such conditions due to their position outside the body27,28.
Interestingly, in the early stages of mouse spermatocytes, heat-induced SGs have been observed, implicated in germ cell survival under heat stress29. Although poorly characterized, heat-induced SGs in mouse spermatocytes contain a germline-specific component, DAZL (Deleted in Azoospermia-Like), which belongs to a germline-specific RBP family that essentially regulates meiosis in vertebrates29. Due to the essential role of DAZL in germline cell development, its role in SG biogenesis remains undetermined.
While DAZL homologs in non-vertebrates have not been identified, the yeast protein Rim4, a meiosis-specific RBP, has been proposed as its functional homolog in the concept of adaptive amyloid involved in translational control30. During yeast gametogenesis, Rim4 forms amyloid-like aggregates that sequester and translationally repress specific mRNAs, including those encoding key meiotic regulators30. Rim4’s ability to undergo regulated aggregation and disaggregation allows it to act as a dynamic translational regulator, ensuring that target mRNAs are released and translated at the appropriate meiotic stages30,31. Intriguingly, this controlled translational repression mediated by Rim4 is reminiscent of SGs’ function under stress conditions. Moreover, protein aggregates, particularly those involving RBPs, play a significant role in seeding stress granules in yeast4,15,32,33,34,35, suggesting a potential link between Rim4 and SGs during yeast gametogenesis, where SGs have not been previously reported.
In this study, using combined genetic, biochemical, and cell imaging approaches, we demonstrated that SG formation in yeast halts meiosis progression under mild heat (~33 °C to 42 °C), which is substantially lower than the temperature required for robust SG formation during mitotic cell proliferation (~46 °C)12. Moreover, our data suggest that SGs, whose disassembly was assisted by Hsp104, facilitate gametogenesis resumption upon heat relief, possibly by providing a window for the cell to repair heat-induced cellular damage before meiosis resumes. Most importantly, we revealed the molecular mechanism of meiotic SG biogenesis seeded by Rim4 self-assembly, characterized by its temperature sensitivity (as low as ~33 °C), speed (within 10 s at 42 °C), and regulation by 14-3-3 proteins involving site-specific Rim4 phosphorylation likely mediated by PKA. Our findings shed light on a possibly conserved evolutionary solution to protect genome integrity from heat in germline cells, centered on a single RBP.
Results
A meiotic stress granule (SG) biogenesis features extreme sensitivity to heat
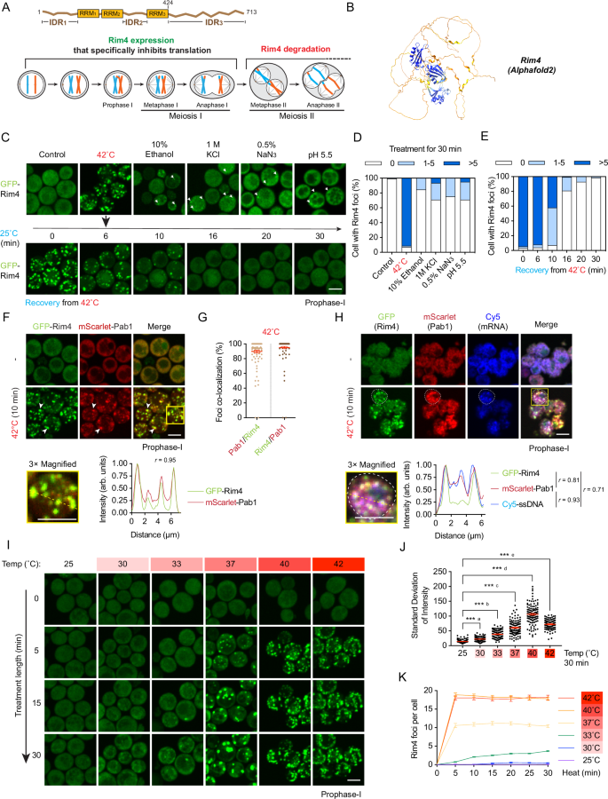
We investigated stress granule (SG) biogenesis in the W303 strain using a well-established system for inducible expression of NDT80 (PGAL1-NDT80), a transcription factor essential for initiating meiosis-I36,37,38. In this system, cells arrest at prophase-I until β-estradiol activates Gal4-ER, triggering NDT80 expression and promoting synchronous meiotic divisions (Fig. S1A). In the arrested meiotic prophase-I cells, we discovered that Rim4, a meiosis-specific RNA-binding protein (RBP) known for forming amyloid-like aggregates essential for meiosis (depicted in Fig. 1A, B)30,31, promptly responds to multiple types of stresses. Particularly, the intracellular morphology of Rim4 changes from a diffuse mesh-like state to an unevenly concentrated pattern under multiple stress conditions, but primarily in response to heat (42 °C) (Fig. 1C, D). Notably, heat-induced Rim4 foci primarily localized in the cytosol (Fig. S1B, C) and are reversible upon the relief of heat (Fig. 1C, E).
A Top: the schematic depicts the domains of the Rim4 protein. RRM: RNA Recognition Motif. IDR: Intrinsically Disordered Region. Bottom: schematic illustrates the process of meiosis. The period of Rim4 activity is indicated. B 3D structure of Rim4 predicted by AlphaFold2. Yellow/blue: low/high confidence of the prediction. C–E GFP-Rim4 primarily forms reversible foci in prophase-I cells under heat. C Representative confocal fluorescence microscopy (FM) images. Top: GFP-Rim4 foci (white arrows) formation under indicated treatment. Bottom: the disassembly of heat-induced GFP-Rim4 foci (42 °C 10 min) after the relief of heat. D, E Percentages of cells in (C) with 0, 1–5, or more than 5 foci (D) under stress conditions and E during recovery from heat. N (cells) = D 152, 123, 143, 137, 133, 140; E all 126. F, G Thermal GFP-Rim4 foci co-localize with mScarlet-Pab1. F Representative FM images. White arrows: co-localization between Rim4 and Pab1. Yellow box, 3× zoomed in (bottom panel), showing the gray values along the yellow dashed line (distance). r-value: Pearson’s correlation. G the percentage of co-localization among (Pab1/Rim4, beige) GFP-Rim4 foci or (Rim4/Pab1, brown) mScarlet-Pab1 foci per cell. Dots: cells analyzed. Red lines: mean ± standard error (SE) confidence interval (CI). N (cells) = 100. H Representative fluorescent in situ hybridization (FISH) images. The gray values of GFP-Rim4, mScarlet-Pab1, and mRNAs along a yellow dashed line in one cell (zoomed in 3×) were plotted as described in (F). I–K GFP-Rim4 foci formation between 25 °C and 42 °C. I Representative time course FM images. J Standard deviation (SD) of the average GFP-Rim4 signal in. N (cells) = 122, 123, 102, 114, 110, 106. Red lines: median ± 95% CI. Unpaired two-sided Mann–Whitney test. p-values: a: 3.09e-19 (***); b: 3.92e-33 (***); c: 3.66e-39 (***); d: 1.99e-39 (***); f: 1.49e-38 (***). K Average foci number per cell. N (cells) = (42 °C) 123; (40 °C) 120; (37 °C) 148; (33 °C) 157; (30 °C) 161; (25 °C) 142. Data are presented as mean ± SE. Scale bars are 5 µm.
Similar to SGs induced by extreme heat (46 °C) in vegetative cells, the Rim4 foci induced by mild heat co-localized with Pab1 (Fig. 1F, G) and Pbp1 (Fig. S1D, E), two cytosolic SG markers, with >90% co-localization, and vice versa (Figs. 1G and S1E), but not with Rps1B, a component of the 40S ribosome (Fig. S1F). Moreover, using Fluorescence in situ Hybridization (FISH), we found that mRNAs are recruited to cytosolic Rim4-positive foci under thermal stress (Fig. 1H), demonstrating that heat-induced Rim4 foci represent meiotic SGs. It is worth noting that Rim4 robustly marks meiotic SGs from meiosis entry to the meiotic prophase-I in both PGAL1-NDT80 cells and asynchronous cells, when Rim4 is abundantly present (Fig. S2A–C). Hereafter, unless indicated otherwise, we consistently analyze cells arrested at prophase-I (PGAL1-NDT80 synchronization system), a stage right before meiotic divisions (Fig. S1A).
Rim4-positive meiotic SGs form robustly at 42 °C, a lower threshold than the 46 °C required for mature SG formation in vegetative cells. Using VaHeat, a system enabling precise and rapid temperature control during live-cell imaging39 (Fig. S3A, B), we found that Rim4-positive SG formation correlates with heat exposure between ~30 °C and ~40 °C, reaching a plateau at ~40 °C after 10 min (Fig. 1I–K). These findings are not artifacts of VaHeat, as Pab1-marked SGs in vegetative cells still required ~46 °C for formation (Fig. S3C, D). Furthermore, using a traditional heat shock method, where cell cultures were heated in tubes (Fig. S3E, F), we obtained comparable results.
Thus, we identified a meiotic SG formation, marked by Rim4, requiring much lower temperature (33 °C ≤ T ≤ 42 °C) (Figs. 1I–K and S3G, H) compared to that (>42 °C, typically 46 °C) in vegetative yeast cells4.
Rim4 foci assembly drives the biogenesis of meiotic SGs
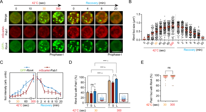
Next, we examined the timing of Rim4 recruitment to meiotic SGs. Using VaHeat, we observed that upon heat stress (42 °C), cytosolic Rim4 foci formed within 10 s and quickly increased in size, followed by the appearance of Pab1 foci (Fig. 2A–C, Supplementary Movie 1). Accordingly, Rim4 foci exhibited a higher percentage of co-localization with Pab1 at a later time point (5 min; total ~87%) compared to an earlier time point (30 s; total ~42%) (Fig. 2D). Additionally, smaller Rim4 foci generally exhibited lower co-localization with Pab1 (Fig. 2D; 42 °C, 5 min). In contrast, upon appearance, Pab1 foci co-localize with Rim4 (Rim4/Pab1) at a high level (~96%) (Fig. 2E). This indicates that Rim4 marks meiotic SGs earlier than Pab1. Interestingly, the temporal pattern of Rim4, Pab1 foci, and their co-localization described above was completely reversed during recovery (Fig. 2A–D; Supplementary Movie 2), indicating that Rim4 serves not only as an early marker of meiotic SGs but also as a core component that persists until the complete disassembly of the SGs.
A Representative FM movie clips of cells expressing GFP-Rim4 and mScarlet-Pab1 during 42 °C heat shock (left), and recovery at 25 °C (right). See also Supplementary Movie 1 and Supplementary Movie 2. Scale bar is 5 µm. B GFP-Rim4 foci sizes plotted over time. N (foci) = 10, 60, 106, 131, 147, 150, 147, 150, 147, 137, 115, 119, 117, 120, 119, 136, 22. Red lines: median ± 95% CI. C Foci average intensities plotted over time. Blue dots and lines: GFP-Rim4 foci intensity; red dots and lines: mScarlet-Pab1 foci intensity. N (foci) = 5, 5, 5, 5, 5, 5, 5, 5, 115, 119, 117, 120, 119, 136, 22. Data are shown as mean ± SE. D Percentage of GFP-Rim4 foci that co-localize with mScarlet-Pab1 in all foci (T: Total, N [foci] = 105, 132), or grouped based on the sizes of GFP-Rim4 foci: Large foci (L), >median size (blue) (N [foci] = 53, 66); small foci (S), ≤median size (red) (N [foci] = 52, 66). Black box, distribution of GFP-Rim4 foci sizes. Dashed lines: median. N (foci) = 105, 132. Co-localization data are shown as mean ± SE. Chi-square test of the co-localized and non-co-localized foci numbers between two groups. Two-sided p-values: a: 1.86e-13 (***); b: 2.14e-6 (***); c: 6.76e-9(***); d: 0.3821 (ns); e: 0.0194 (*). E Percentage of Pab1 foci co-localized with Rim4 per cell. Dots: cells analyzed. Red lines: mean ± SE. N (cells) = 50. Unpaired two-sided Mann–Whitney test. p = 0.8931 (ns).
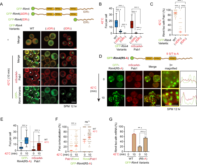
We then investigated the dependence of meiotic SG biogenesis on Rim4. Remarkably, two Rim4 domain truncation mutants, Rim4(IDR3) and Rim4(∆IDR3), which abolish and reduce cytosolic thermal Rim4 foci formation, respectively, largely eliminate Pab1-marked cytosolic SGs (Fig. 3A, B). The remaining foci of Rim4 truncations exhibit a poor ability to recruit Pab1 (Fig. 3C). This suggests that Rim4 is necessary for the efficient biogenesis of meiotic SGs under mild heat (≤42 °C), requiring both its intrinsically disordered region (IDR3, 424–713) and the N-terminal sequence that contains three RNA recognition motifs (RRMs) (1–424).
A–C FM of cells expressing GFP-Rim4(∆IDR3) and GFP-Rim4(IDR3). A Top: schematic of the GFP-Rim4, GFP-Rim4(∆IDR3), and GFP-Rim4(IDR3). Bottom: Representative FM images. White arrows: co-localization between Rim4 and Pab1. White dashed circles: nucleus. B Average foci number of GFP-Rim4 (green) and mScarlet-Pab1 (red) per cell. N (cells) = 125, 115, 132, 125, 115, 132. Box and whisker: Center line, median; box limits, upper and lower quartiles; whiskers, minimum and maximum range. Unpaired two-sided Mann–Whitney test. p-values: a: 3.75e-25 (***); b: 8.11e-19 (***); c: 1.45e-33 (***); d: 6.29e-32 (***); e: 4.57e-10 (***); f: 3.42e-42 (***). C Percentage of GFP-Rim4 foci with co-localized mScarlet-Pab1 per cell. Dots: cells analyzed. Red lines: mean ± SE. N (cells) = 50. Unpaired two-sided Mann–Whitney test. p-values: a: 6.41e-24 (***); b: 9.98e-5 (***); c: 1.98e-29 (***). D–F FM of cells expressing GFP-Rim4(R5-A). D Top: schematic of GFP-Rim4(R5-A). Bottom: Representative FM images. Yellow boxes and dashed line: as described in Fig. 1F. E Average number of GFP-Rim4(R5-A) foci (blue) and mScarlet-Pab1 foci (red) per cell. N (cells) = 121, 107, 100, 100. Box and whisker: center line, median; box limits, upper and lower quartiles; whiskers, minimum and maximum range. Unpaired two-sided Mann–Whitney test. p-values: a: 1.76e-34 (***); b: 6.82e-14 (***). Green/Red dashed lines: the data from heat-shocked GFP-Rim4(WT) cells in Fig. 3B. F Percentage of Pab1/Rim4 (beige) and Rim4/Pab1 (brown) co-localization. Beige dashed line: the data from heat-shocked Rim4(WT) cells in Fig. 1G. Dots: cells analyzed. Red lines: mean ± SE. N (cells) = 100, 100, 32, 59. Unpaired two-sided Mann–Whitney test. p-values: a: 3.28e-8 (***); b: 0.1437 (ns). G Quantitative analysis of Fig. S4D showing the percentage of GFP-Rim4 foci with co-localized mRNAs. N (foci) = 7, 226, 144, 177. Data are shown as mean ± SE. Chi-square test. Two-sided p-values: a: 0.0018 (**); b: 2.53e-10 (***). Scale bars are 5 µm.
On the other hand, ectopic expression of Rim4 sufficiently leads to increased Rim4 foci at 42 °C (Fig. S4A–C) in cells under vegetative growth, although with a lower Pab1 co-localization efficiency (~64%) compared to that observed in meiotic SGs (~87%). These Rim4 foci also co-localized with Cdc19 (Fig. S1G), the yeast pyruvate kinase actively involved in the dynamics of SGs under stress conditions33. This indicates that ectopic expression of Rim4 enables mild heat (42 °C) to induce SGs in vegetative cells, although these SGs might still be premature and different from SGs triggered by 46 °C.
Moreover, a Rim4 variant with point mutations in one of its RNA recognition motifs (RRM3), GFP-Rim4(R5-A), strikingly forms foci without heat (25 °C) that recruit Pab1 (Fig. 3D–F) and mRNAs (Figs. 3G and S4D–F), albeit with lower efficiencies than that of wild type with heat(42 °C) (Fig. 3B, C, G). Heat (42 °C) further stimulates recruitment of Pab1 and mRNAs to Rim4(R5-A) positive foci to ~27% and ~78% of the wild-type level, respectively (Fig. 3F, G). We will further elaborate on how R5-A (replacing all Serine (S) and threonine (T) in the RRM3 domain with Alanine (A)) influences meiotic SG formation later. Nonetheless, at this stage, these results indicate that Rim4 foci assembly is not only necessary but also partially sufficient for the biogenesis of meiotic SGs. Thus, Rim4 plays a crucial role in determining the sensitivity of meiotic SGs to heat.
Rim4 foci assembly during SG nucleation requires no RNAs
Typically, SGs biogenesis involves multivalent interactions between proteins and nucleic acids40,41,42. Consistently, Rim4-marked meiotic SGs are enriched with mRNAs (Figs. 1H and 3G). Next, we asked at which stage(s) mRNAs are involved in meiotic SG formation. Unfortunately, small Rim4 foci during early SG initiation (42 °C, 30 s), unlike mature Rim4-positive meiotic SGs (42 °C, 10 min), did not survive a standard FISH procedure (Fig. S4D), preventing us from examining the timing of mRNA appearance on the early Rim4 foci. Nonetheless, smaller Rim4 foci show less co-localization with mRNAs after 42 °C treatment for 10 min (Fig. S4F), suggesting that the nucleation of SGs requires no mRNAs. Consistently, because Pab1 binds Rim4 in an mRNA-dependent manner37, Pab1 shows up later and predominantly on the bigger Rim4 foci, determined by live-cell imaging (Fig. 2C, D).
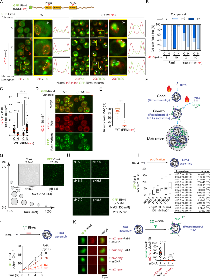
The late appearance of mRNAs and Pab1 suggests Rim4 foci assembly during the nucleation of meiotic SGs requires no RNAs. Indeed, a RNA-binding defective Rim4(IDR3), which removes all three RNA recognition motifs (RRMs), spontaneously forms foci in the nucleus without recruiting Pab1 or leading to cytosolic Pab1-marked SGs (Fig. 3A, B). Furthermore, we tested another Rim4 mutant, Rim4(RRM1,3m), which mutates the key RNA-binding residues in RRM1 and RRM3 (RRM1,3m) (Fig. 4A). Despite binding mRNAs poorly37, Rim4(RRM1,3m) robustly forms foci in the nucleus and cytosol upon heat shock (Fig. 4A, B); However, in contrast to Rim4, the cytosolic foci of Rim4(RRM1,3m) are small (Fig. 4C) and co-localize poorly with Pab1 (Fig. 4D, E). Like Rim4(IDR3), Rim4(RRM1,3m) is enriched in the nucleus (Fig. 4A) due to impaired Rim4-mRNA complex assembly, which prevents efficient nuclear Rim4 export37. By adding a nuclear exit signal (NES)37,43 to enhance the export of Rim4(RRM1,3m) from the nucleus, we confirmed that its low co-localization with Pab1 was not caused by nuclear retention (Fig. S4G, H); moreover, as we will elaborate later, NES-Rim4(RRM1,3m) forms foci with greatly reduced mRNA co-localization (Fig. 7E). Although it is technically challenging to fully exclude the involvement of RNAs in the initiation of Rim4-driven meiotic SGs, these results demonstrate that mRNAs are dispensable for initial Rim4 foci assembly, but are recruited later to enable the growth and maturation of meiotic SGs, at a timing similar to Pab1.
A–C FM of cells expressing GFP-Rim4(RRM1,3m) and Nup49-mScarlet. A Top: schematic of GFP-Rim4(RRM1,3m). Bottom: representative FM images. White arrows, nucleic GFP-Rim4(RRM1,3m) foci. Yellow boxes and dashed lines, as described in Fig. 1F. B Percentages of cells with 0, 1–5, or more than 5 foci in cytoplasm (C) or nucleus (N). N (cells) = 123, 123, 119, 119, 127, 127, 117, 117. C GFP-Rim4 foci size in cytoplasm (C) or nucleus (N). N (foci) = 100. Red lines: median ± 95% CI. Unpaired two-sided Mann–Whitney test. p-values: a: 1.40e-48 (***); b: 4.42e-38 (***); c: 2.30e-35 (***); d: 3.11e-44 (***). D, E FM of cells expressing GFP-Rim4(RRM1,3m) and mScarlet-Pab1. D Representative FM images. E Percentage of GFP-Rim4 foci co-localized with mScarlet-Pab1 per cell. Dots: cells analyzed. Red lines: mean ± SE. N (cells) = 50. Unpaired two-sided Mann–Whitney test. p-values: 1.98e-29 (***). F The Seeds model. G Data-based illustration of Rim4 self-assembly favoring lower salt concentration and pH. Recombinant Rim4-6His (Rim4) and GFP-Rim4-6His (GFP-Rim4) were examined by bright field (BF) and FM, respectively. Representative images are selected from 3 independent repeats with similar results. H, I Rim4 self-assembly is sensitive to pH. H Representative FM images. I GFP-Rim4 foci numbers per 100 µm2 (10 µm × 10 µm) field in (H). N (fields) = 101. Data are shown as a box and whisker. Center line: median; box limits: upper and lower quartiles; whiskers: minimum and maximum range. Dunn’s multiple comparisons test (two-sided). Exact p-values are presented in the table. J GFP-Rim4 foci numbers per 100 µm2 (10 µm × 10 µm) field in Fig. S5F. N (fields) = 50. Data are shown as mean ± SE. K Left: representative images from Fig. S5H (white box, 10× zoom in). Scale bar is 1 µm. Right: percentage of GFP-Rim4 foci co-localized with mCherry-Pab1 or mCherry per 100 µm2 field. Dots: fields analyzed. Red lines: mean ± SE. N (fields) = 50. Unpaired two-sided Mann–Whitney test. p-values: a: 3.77e-28 (***); b: 0.4950 (ns). Unless otherwise indicated, scale bars are 5 µm.
Intriguingly, while Rim4 is nearly evenly distributed between the nucleus and the cytoplasm44, wild-type Rim4 predominantly forms foci in the cytoplasm under heat stress (Fig. 4A, B). We speculate that the high RNA concentration in the nucleus prevented the formation of Rim4 seeds and hence SGs. In line with this idea, the RNA-binding defective Rim4(IDR3) and Rim4(RRM1,3m) efficiently form foci in the nucleus, spontaneously or under heat (Figs. S4I and 4A). These results collectively support that Rim4 forms RNA-free foci (seeds) for SG biogenesis, which subsequently recruit mRNAs and other SG residents (e.g., Pab1) (Fig. 4F).
Rim4 self-assembly generates seeds that recruit RNAs and Pab1 in vitro
Next, we examined our seed model through in vitro reconstitution. In vitro, purified recombinant full-length Rim4, i.e., Rim4-6His or GFP-Rim4-6His, undergoes self-assembly at its physiological concentration (~2.5 µM; 150 mM NaCl) in the absence of RNAs (Fig. 4G), favoring low salt concentration (Fig. S5A), low pH (Figs. 4H, I; and S5A), and as low as 2.5% of the crowding agent PEG (Fig. S5B). Intriguingly, heat shock (42 °C) leads to intracellular acidification from ~pH 7.5 to ~pH 6.8 in about 10 min45, a range allowing Rim4 self-assembly in vitro. Moreover, heat (42 °C, 10 min), which induces cytosolic Rim4-positive SGs, accelerates Rim4 self-assembly in vitro (Fig. S5C). These results suggest that Rim4 tends to self-assemble at its physiological concentration (~2.5 µM) under heat. Although the physical properties and structure of Rim4 self-assembly remain unknown, they are sensitive to SDS treatment (Fig. S5D), distinct from Rim4 amyloid formed under high concentration (40 mg/mL)30.
By titrating the amount of CLB3 5′ UTR oligos, even at a low oligo/Rim4 ratio (1/10), the formation of Rim4 foci was inhibited; and heat (42 °C, 10 min) does not cancel this inhibitory effect (Fig. S5E). CLB3 is a model Rim4 substrate with its 5′UTR harboring bona fide Rim4 binding sites46. Similar to CLB3, yeast total RNAs isolated from prophase-I cells also inhibit Rim4 self-assembly in vitro (Figs. S5F and 4J). These results are consistent with the thermal foci of Rim4, but not Rim4 RNA-binding defective mutants, being rare in the nucleus, where RNA levels are high (Fig. 4A, B). Thus, Rim4 self-assembly into foci is an energetically favorable process, restricted by RNA binding. Remarkably, once formed, Rim4 foci remain stable and recruit supplemented CLB3 5′ UTR oligos within minutes (Fig. S5G), suggesting that these in vitro Rim4 foci can efficiently engage with mRNAs. Most importantly, in vitro Rim4 foci recruit Pab1 within minutes in a nucleic acid-dependent manner (Figs. S5H and 4K). Thus, we have reconstituted three key steps of meiotic SG nucleation: Rim4 self-assembly into seeds, mRNA (nucleic acid) recruitment, and the subsequent or simultaneous recruitment of other SG proteins, including Pab1 (Fig. 4F).
Site-specific dephosphorylation on Rim4 drives Rim4 foci assembly under heat
Next, we investigated how heat triggers Rim4 self-assembly to nucleate meiotic SGs. About one-sixth of the 713 Rim4 residues are serine (S; 80) or threonine (T; 34), undergoing massive phosphorylation during meiosis, known to regulate Rim4′s interactions31,44. Therefore, we speculated that phosphorylation regulates heat-induced Rim4 foci. To examine this hypothesis, we grouped the S/T residues based on their distribution on Rim4 (R1 to R9; from N- to C terminus), with all S/T residues in one group simultaneously mutated to alanine (A) or glutamic acid (E) (Fig. 5A). Strikingly, the dephosphorylation-mimicking R5-A, not phosphorylation-mimicking R5-E, spontaneously forms foci even in the absence of heat, unique among the mutants (Figs. 5B, C and S6A). The R5-A foci recruit Pab1 (Fig. 3D–F) and mRNAs upon heat shock (Figs. 3G and S4E), albeit with lower efficiency than wild type. Interestingly, between Rim4(R5-A) foci, there is an increased fusion frequency (~0.9/cell/5 min) compared to wild-type Rim4 (0.025/cell/5 min) (Fig. 5D, E; Supplementary Movie 3), correlated with bigger average size of the foci (Fig. S2E), indicating its enhanced tendency of assembly. The R5 region is literally RRM3. In a Rim4 homodimer complex predicted by ColabFold, RRM3 and RRM2 from one Rim4 make extensive contacts with a segment of IDR3 (451-TGPELNLAPPPINMYR-468) from another Rim4 molecule (Figs. S6B and 5F). Thus, RRM3 is central for Rim4 self-assembly.
A Schematic of the Rim4 protein phosphorylation profile based on a previous proteomic study31. Short lines: serine (S) and threonine (T) residues. Red lines: phosphorylated sites; gray lines: unphosphorylated sites; blue lines: sites in uncovered area (gray blocks) based on the study. R1 to R9 denote the regions divisions, used in our previous study44. The total number of S and T residues in each region is indicated below. B, C FM of cells expressing Nup49-mScarlet and GFP-Rim4 variants. B Representative FM images. C Percentage of cells in (B) with 0, 1–5, or more than 5 foci. R5-A and R5-E: all S and T residues in the R5 region were mutated to alanine (A) and glutamic acid (E), respectively. N (cells) = 419, 441, 439, 420, 485, 431. D, E Fusion between the foci. D Top, representative FM movie clips of cells expressing GFP-Rim4 or GFP-Rim4(R5-A). See also Supplementary Movie 3. Bottom, gray value along a line between two white arrows. E Average fusion frequency per cell during 5 min. Dot: cells analyzed. Bars and error bars: mean ± SE. N (cells) = 120, 116. Unpaired two-sided Mann–Whitney test. p = 1.34e-12 (***). F ColabFold predicts a heterodimer complex of Rim4 RRM3 (yellow) and the IDR3 fragment (cyan, TFTGPELNLAPPPINMY); pLDDT = 75.9. G The Roadblock model. The scale bars are 5 µm.
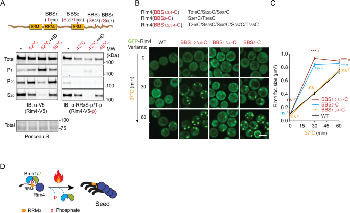
If RRM3 mediates Rim4 self-assembly, RRM3 occupied by a roadblock might prevent Rim4 self-assembly (Fig. 5G). In normal meiotic cells, in addition to the well-known Rim4 ribonucleoprotein (RNP) complex, a good amount of Rim4 forms a soluble heterotrimeric complex with yeast 14-3-3 proteins (Bmh1 and Bmh2), containing no RNAs44. Importantly, Rim4 harbors four Bmh1/2 binding sites (BBSs), including the BBS2 (363-RRxST-369) site that resides in RRM3 (Fig. 6A, top). Bmh1/2 binds to these BBSs in a phosphorylation-dependent manner, thereby functioning as a roadblock on the RRM3.
A Top: schematic of Rim4 with Bmh1/2 binding sites (BBSs). BBS1: QYTRRYT*YPIS; BBS2: ELNRRFS*T*HGKI; BBS3: MPLRRKS*MPNS; BBS4: RYARRSS*YGYN. Underlined residues: Rabbit-anti-RRXS/T-p antibody recognized sequences. *: key phosphorylation sites responsible for the antibody recognition. Bottom: Representative immunoblotting (IB) from 3 independent repeats with similar results, of the whole-cell lysate (total) and centrifugal fractions. HD, 5% 1,6-Hexanediol (HD) treatment before heat shock. P1: pellet from 1000 × g centrifugation; P20 and S20: pellet and supernatant from 20,000 × g centrifugation, respectively. Ponceau S staining shows equal loading. B, C Thermal foci formation in cells expressing GFP-Rim4 variants. B Top, mutation sites of Rim4 variants. Bottom, Representative FM images. C GFP-Rim4 variants foci sizes plotted over time. N (foci) = 100 (except for 0 min, when only a few foci were found in each cell. For 0 min, N [foci] = [WT] 9, [BBS1,2,3,4-C] 15, [BBS1,3,4-C] 11, [BBS2-C] 5). Data are shown as mean ± SE. Two-sided Mann–Whiney test for (red) BBS1,2,3,4-C, (yellow) BBS1,3,4-C, or (blue) BBS2-C vs. (black) WT. Statistic marks were color-coded as in the line chart. p-values: a: 0.4608 (ns); b: 0.7632 (ns); c: 0.3116 (ns); d: 1.67e-40 (***); e: 2.41e-26 (***); f: 0.7915 (ns); g: 0.0004 (***); h: 0.0100 (**); i: 0.4917 (ns). D The yeast 14-3-3 proteins Bmh1/2 serve as roadblocks by binding to phosphorylated BBS2 in RRM3, preventing Rim4 self-assembly. Heat triggers Rim4 dephosphorylation, resulting in dissociation of Bmh1/2 and hence Rim4 self-assembly (Seed). Scale bars are 5 µm.
Several lines of evidence support this hypothesis. First, phosphorylation at the Rim4 BBSs was rapidly reduced after heat shocks (42 °C or 46 °C; 10 min), detected by an antibody (α-RRXS-p/T-p) 44specifically recognizing phosphorylated BBSs (Fig. 5H, total lysates). Moreover, dephosphorylated Rim4 preferentially resides in the SG-enriched pellet fraction (P20) after centrifugation (20,000 × g, 15 min) (Fig. 6A). Second, Bmh1/2 almost exhibit no co-localization with thermal Rim4 foci in the cell (Fig. S7A, B). Third, Rim4(BBS2-C), a mutant with dephosphorylation-mimicking mutation S367C and T368C to specifically disrupt phosphorylation-dependent RRM3-Bmh1/2 interaction, exhibited accelerated thermal SG formation. It is reminiscent of Rim4(BBS1,2,3,4-C) that mutates all BBSs, while Rim4(BBS1,3,4-C) with T216C/S525C/S607C behaved like wild type (Fig. S6B, C), suggesting that Bmh1/2 block Rim4 self-assembly through RRM3. Heat triggers Rim4 dephosphorylation, resulting in dissociation of Bmh1/2 and hence Rim4 self-assembly (Seeds)(Fig. 6D). Lastly, the RAS2val19 allele, which renders the cAMP–PKA pathway constitutively active47, almost fully abolished Rim4-seeded SG biogenesis in vegetative cells (Fig. S7D, E). Given that PKA phosphorylates the BBS sites in Rim444, this finding suggests that phosphorylation of the BBS sites is sufficient to inhibit Rim4 self-assembly during SG biogenesis.
The RRM1 and RRM3 of Rim4 cooperate in recruiting mRNAs and Pab1 during SG growth
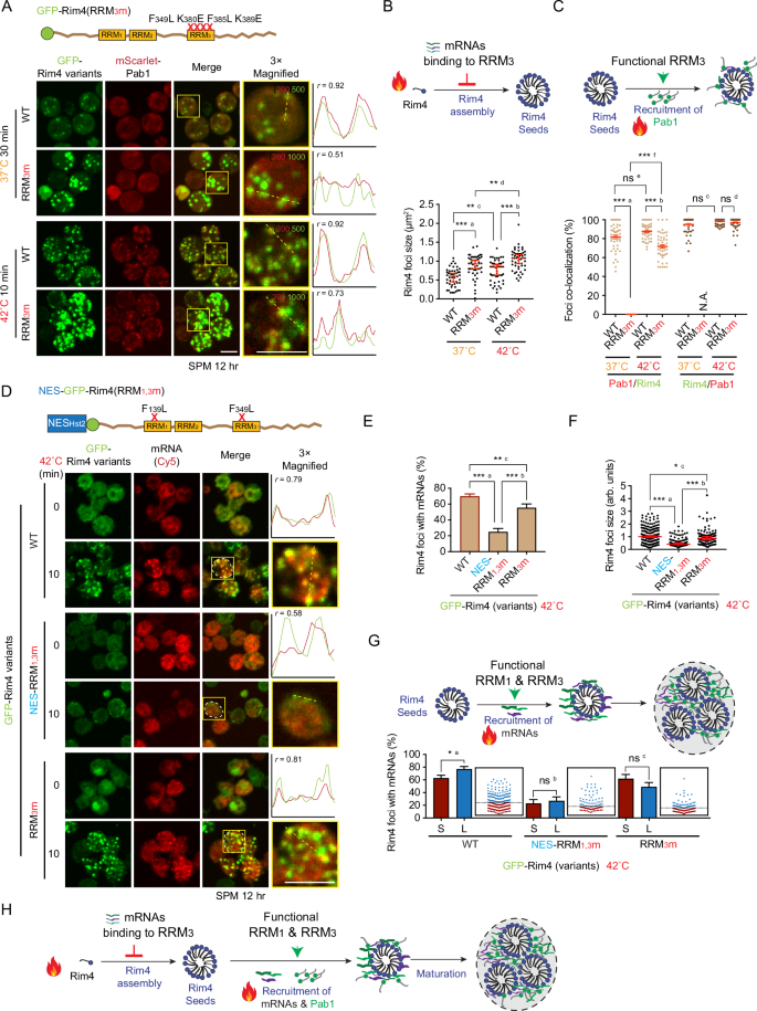
Not only can Bmh1/2 act as a barrier on RRM3, impeding Rim4 self-assembly, but mRNAs might also serve a role similar to Bmh1/2. Upon dephosphorylation of BBS2, the binding of mRNAs to Rim4 RRM3 may increase because mRNAs compete with Bmh1/2 on Rim444. We then examined the impact of mRNA binding to RRM3 on heat-induced Rim4 foci formation. Strikingly, the disruption of RNA-binding ability mediated by RRM3 (Rim4(RRM3m)) also enhances the formation of thermal Rim4 foci (Fig. 7A, B), akin to Rim4(BBS2-C) (Fig. 6B, C). This is consistent with our observation that mRNAs negatively influence Rim4 self-assembly in vitro (Fig. 4J and S5E, F), implying that RNA binding on RRM3, following dephosphorylation, triggers Bmh1/2 dissociation, acts as a second roadblock on Rim4 self-assembly during SG initiation. This double roadblock system might prevent meiotic cells from overreaction to tiny temperature vibrations.
A–C FM of cells expressing Rim4 variants and mScarlet-Pab1. A Top: schematic depicts the mutation sites (red X) in GFP-Rim4(RRM3m). Bottom: Representative FM images. Yellow boxes and dashed lines are as described in Fig. 1F. B Average foci size analysis. N (foci) = 50. Red lines: median ± 95% CI. Unpaired two-sided Mann–Whitney test. p-values: a: 1.49e-8 (***); b: 7.59e-7 (***); c: 0.0021 (**); d: 0.0075 (**). C Percentage of Pab1/Rim4 (beige) and Rim4/Pab1 (brown) co-localization per cell. N.A.: not applicable (no mScarlet-Pab1 foci). Dots: cells analyzed. Red lines: mean ± SE. N (cells) = 50. Unpaired two-sided Mann–Whitney test. p-values: a: 1.98e-29 (***), b: 2.51e-10 (***); c: 0.3736 (ns); d: 0.9719 (ns); e: 0.0856 (ns); f: 1.98e-29 (***). D–G FISH visualizing Rim4 variants and mRNAs. D Top: schematic of the GFP-Rim4(NES-RRM1,3m). NESHst2 (Blue box): nuclear export signal derived from Hst2. Bottom: Representative FISH. Yellow boxes and dashed lines are as described in Fig. 1F. E Percentage of Rim4 foci co-localization with mRNAs, F foci sizes, and G Rim4 foci co-localization with mRNAs categorized by foci size, as described in Fig. 2D. E, F and small boxes in (G), N (foci) = 224, 102, 108; G red bars (S): foci size ≤ median, blue bars (L): foci size > median, N (foci) = 112, 112, 51, 51, 54, 54. (E) and bar graph of (G) data were shown as mean ± SE. (F), data were shown as median ± 95% CI (red lines). Small boxes in (G) were derived from (F), dashed lines: median. Data were analyzed by (E, F) unpaired two-sided Mann–Whitney test or (G) chi-square test. Two-sided p-values: E a: 1.70e-14 (***); b: 4.91e-6 (***); c: 0.0092 (**). F a: 9.34e-18 (***); b: 2.90e-10 (***); c: 0.0322 (*). G a: 0.0286 (*); b: 0.4898 (ns); c: 0.2453 (ns). H Model for the role of mRNAs in SG biogenesis. Scale bars are 5 µm.
Rim4 possesses three RRMs. RT-qPCR analysis reveals that some, but not all, mRNAs are enriched in the SGs, including the Rim4 target mRNA CLB3 (Fig. S7C). Next, we examined the role of Rim4 RRMs in recruiting mRNAs and other RBPs during SG growth. Remarkably, Rim4(RRM3m) supports the meiotic biogenesis of SGs under 42 °C, recruiting Pab1 (Fig. 7A, C) and mRNAs with a significant but slight reduction compared to the wild type (Fig. 7D–E). In contrast, Rim4(RRM1,3m), in which both RRM1 and RRM3 are defective in RNA binding, forms foci that do not recruit Pab1 (Fig. 4D, E) and only recruit a low level of mRNAs (Fig. 7D, E). Additionally, using FISH, we observed that Rim4(RRM1,3m), but not Rim4(RRM3m), displays smaller foci under 42 °C compared to the wild type (Fig. 7D, F). In general, smaller Rim4 foci exhibit less co-localization with mRNAs (Fig. 7G), suggesting they are the seeds of meiotic SGs or premature SGs. Hence, a functional RRM1, but not RRM3, is necessary for the recruitment of mRNAs and Pab1 to the Rim4 foci (seeds).
Despite of making a smaller contribution than RRM1, RRM3 also appears to facilitate the recruitment of mRNAs and Pab1 to Rim4 foci under 42 °C (Fig. 7C). Moreover, by lowering temperature from 42 °C to 37 °C, a milder heat shock resulted in fewer meiotic SGs (Fig. 1K; 7B), Rim4(RRM3m), but not wild-type Rim4, forms foci that recruit little Pab1 signal (Fig. 7C). These findings suggest that, upon the formation of Rim4 seeds, the subsequent recruitment of mRNAs and Pab1 depends on the level of heat and a functional Rim4 RRM1, facilitated by RRM3 (Fig. 7H). The role of RRM2 in meiotic SG biogenesis was not investigated in this study. Nonetheless, our findings illustrate that mRNAs play a dual role: they negatively regulate the initiation of meiotic SGs while facilitating the maturation of SGs through dynamic interactions with the Rim4 RRMs.
Heat-induced Rim4 self-assembly is not in an amyloid-like state
Although SGs are generally condensates with liquid properties, it has been reported that SGs induced by the extreme heat (46 °C) in vegetative yeast cells form solid protein aggregates but do not take the form of amyloid32. In prophase-I cells treated at 42 °C, 1,6-Hexanediol (HD), a reagent commonly used to disrupt hydrophobicity-based liquid-liquid phase separation (LLPS) but known for its side effects on cellular structures48, did not hinder heat-induced BBS-p dephosphorylation, Rim4 pelleting (Fig. 6A), or Rim4 foci formation in meiotic cells (Fig. S8A, B). These observations suggest that thermal Rim4 self-assembly (seeds) in SGs, albeit triggered by mild heat (<42 °C), may consist of protein aggregates. Interestingly, during normal gametogenesis, Rim4 forms adaptive amyloid involved in translational control, which is also regulated by phosphorylation30,49. This prompted us to examine whether Rim4 in SGs adopts an amyloid-like structure. Multiple lines of evidence suggest otherwise.
First, rather than being regulated through site-specific phosphorylation in RRM3, Rim4 amyloid assembly is controlled by cumulative phosphorylation in its C-terminal low-complexity domain (LCD, the IDR3)30,31,49. Additionally, the dephosphorylation-mimicking substitution of all S/Ts in IDR3 with A residues, i.e., Rim4(IDR3-A), reduced foci formation (Fig. S8C, D), in contrast to its stimulatory effect on Rim4 amyloid31; although the phosphorylation-mimicking Rim4(IDR3-E) abolished Rim4 thermal foci (Fig. S8C, D), resembling its effect on Rim4 amyloid formation31.
Second, Rim4 mutants lacking one (∆polyN1 or ∆polyN2) or both prion-like poly-asparagine regions (∆polyN1+2), which are implicated in amyloid-like aggregation, formed thermal foci with normal numbers (Fig. S8E, F) and sizes (Fig. S8G). Additionally, deletion of IDR3 (Rim4(∆IDR3)) permitted the formation of heat-induced foci, albeit with greatly reduced efficiency (Fig. 3A, B), suggesting that thermal Rim4 self-assembly differs from the Rim4 amyloid-like aggregation that requires IDR330,49. Morphologically, heat-induced Rim4 foci appear as roughly spherical puncta, typical of SGs, yet distinct from the irregularly shaped amyloid-like Rim4 aggregates30.
Third, the majority of heat-induced Rim4 foci rapidly dispersed within approximately 15 min after stress relief (Fig. 2A, B), indicating that these structures are dynamic rather than static. Notably, preformed Rim4 thermal foci completely disassembled in detergent-ruptured cells and whole-cell lysates after SDS treatment (2% SDS, 10 min at 25 °C), as examined by cell imaging (Fig. S8H–K) and a membrane filtration assay (Fig. S8L).
Thus, we conclude that while the nature of heat-induced cytosolic Rim4 assemblies remains to be fully determined, the majority of them do not exhibit amyloid-like properties.
Hsp104, not autophagy, facilitates meiotic SGs disassembly during recovery
After heat relief, meiotic SGs gradually disassembled (Figs. 1C, E and S9A). We found that the dispersion of Rim4(BBS1,2,3,4-C) thermal SGs was similar to that of the wild type (Fig. S9B), indicating that Bmh1/2 did not drive the disassembly, possibly because of the inaccessibility of kinase (e.g., PKA44) or Bmh1/2 to the BBS sites due to Rim4’s core position.
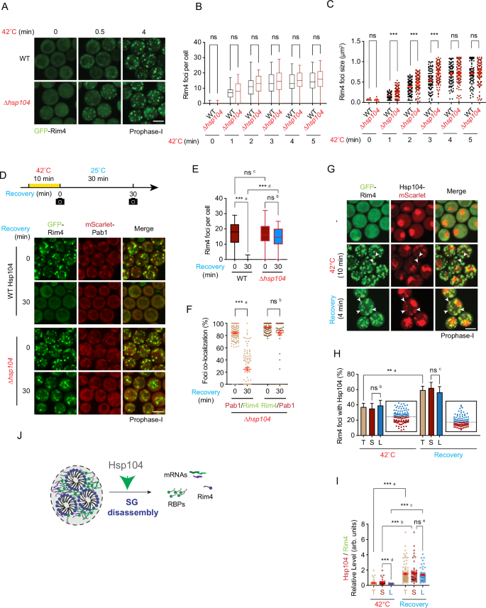
Gametogenesis features increased expression of heat shock factors (HSFs) and heat shock proteins (HSPs) in many species, including budding yeast19,21,22,23,24,25. These HSPs play an important role in controlling protein aggregates and yeast SGs32,34,50,51. Recently, the disaggregation system of Hsp104, Hsp70, and Sis1 (a type II Hsp40) has been shown to mediate rapid dispersion of Heat-induced Pab1 condensates, albeit under vegetative growth52. To examine the role of this system in the biogenesis and disassembly of meiotic SGs, we genetically deleted HSP104 and observed that ∆hsp104 only slightly accelerates Rim4 foci formation at the SG nucleation stage (Fig. 8A–C). In contrast, timely Rim4 foci dispersion during recovery requires Hsp104 (Fig. 8D–F). Notably, meiotic SGs slowly disassemble even in the absence of Hsp104 during recovery (Fig. 8D–F), indicating the involvement of other factors in this process. Consistent with Hsp104 mainly functions upon stress relief; Hsp104 was primarily recruited to Rim4-positive SGs during recovery but not under ongoing heat stress, without preference to SG size (Fig. 8G–I).
A–C FM of cells during SG biogenesis. A Representative FM images. B Average GFP-Rim4 foci numbers per cell over time. N (cells) = (WT Hsp104) 118, (∆hsp104) 122. Box and whisker: center line, median; box limits, upper and lower quartiles; whiskers, minimum and maximum range. Unpaired two-sided Mann–Whitney test. p-values: 0.7497; 0.1413; 0.1139; 0.1861; 0.0970; 0.2982 (all ns). C GFP-Rim4 foci sizes. N (foci) = (0 min) 5, (others) 100. Red lines: median ± 95% CI. Unpaired two-sided Mann–Whitney test. p-values: 0.6508 (ns); 1.40e-7 (***); 0.0003 (***); 1.09e-6 (***); 0.4000 (ns); 0.7571 (ns). D–F FM of cells during recovery. D Top, schematic of experimental setup. Recovery: 25 °C after heat shock. Bottom, Representative FM images. E Average GFP-Rim4 foci number per cell. N (cells) = 130, 130, 124, 112. Box and whisker: center line, median; box limits, upper and lower quartiles; whiskers, minimum and maximum range. Unpaired two-sided Mann–Whitney test. p-values: a: 3.18e-44 (***); b: 0.0549 (ns); c: 0.5528 (ns); d: 2.34e-40 (***). F Percentage of Pab1/Rim4 (beige) or Rim4/Pab1 (brown) co-localization per cell. Dots: cells analyzed. Red lines: mean ± SE. N (cells) = 116, 101, 113, 59. Unpaired two-sided Mann–Whitney test. p-values: a: 4.02e-30 (***); b: 0.5528 (ns). G–I FM of cells expressing GFP-Rim4 and Hsp104-mScarlet. G Representative FM images. White arrows: co-localization. H Small boxes: GFP-Rim4 foci sizes, dashed lines: median. N (foci) = (42 °C) 102, (Recover) 91. Bars (mean ± SE): percentage of co-localization between total (T, beige), small (S, red), or large (L, blue) GFP-Rim4 foci, and Hsp104-mScarlet as described in Fig. 2D. N (foci) = 102, 51, 51, 91, 45, 46. Chi-square test. Two-sided p-values: a: 0.0022 (**); b: 0.6821 (ns); c: 0.5799 (ns). I Hsp104/Rim4 foci size ratio at the co-localization sites. N (foci) = 60, 30, 30, 118, 59, 59. Dots: foci analyzed; red lines: Mean ± SE. Unpaired two-sided Mann–Whitney test. p-values: a: 4.18e-31 (***); b: 1.18e-12 (***); c: 8.91e-24 (***); d: 0.0005 (***); e: 0.2640 (ns). J Model of Hsp104-mediated meiotic SG disassembly during recovery. Scale bars are 5 µm.
The reversibility of meiotic SG can be impaired by prolonged heat exposure (Fig. S9A). Autophagy, a conserved lysosomal degradation pathway, is known to remove persistent SGs during recovery53. So we examined whether autophagy degrades persistent meiotic SGs. Surprisingly, although autophagy is active during meiosis54, autophagy marker Atg8 did not co-localize with heat-induced meiotic SGs during heat shock and recovery, even with a prolonged heat shock (Fig. S9C). Consistently, the level of Rim4 protein in whole-cell lysates did not change during heat shock (42 °C, 10 min) and recovery (1 h); and, importantly, generation of free GFP by vacuolar digestion of autophagosome-delivered GFP-Rim4 did not occur (Fig. S9D), suggesting that autophagy does not remove meiotic SGs under these experimental conditions. In conclusion, Hsp104 facilitates meiotic SGs disassembly during recovery, while the role of autophagy remains elusive (Fig. 8J).
Meiotic SGs sufficiently halt meiosis
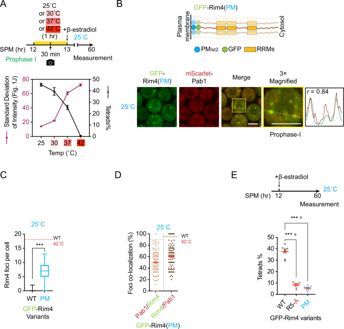
Gametogenesis displays a remarkably high sensitivity to heat when compared to mitosis, particularly evident in mammalian spermatogenesis19,21. In our study, we observed that the yeast W303 strain undergoes optimal gametogenesis (sporulation) at room temperature (~25 °C), while sporulation is completely inhibited at 37 °C (Fig. S10A). In contrast, vegetative growth (mitosis) in the same strain thrives at 30 °C, with 37 °C still supporting mitosis adequately (Fig. S10B). Even temporal heat treatment (30–42 °C, 1 h) to the cells arrested at prophase-I reduced gametogenesis efficiency significantly (Fig. 9A). A similar trend was observed in another yeast strain, SK-1, though SK-1 exhibits slightly higher heat tolerance during gametogenesis—while 30 °C moderately reduced gametogenesis in W303, it does not do so in SK-1 (Fig. S10C, D).
A Top, schematic of the experimental setup. Bottom, sporulation efficiency represented by tetrads percentage (black line) and SG formation represented by SD of GFP-Rim4 intensity (purple line, from Fig. 1J) plotted against temperature. Sporulation sample N (repeats) = 15, 6, 12, 12. Data are shown as mean ± SE. B–D FM of the cell expressing GFP-Rim4(PM) and mScarlet-Pab1 at 25 °C. B Top, schematic of GFP-Rim4(PM). PMIst2 (blue): plasma membrane (PM) binding domain derived from Ist2. Bottom, Representative FM images. Yellow boxes and lines are as described in Fig. 1F. Scale bars are 5 µm. C Average foci number per cell. Red dashed line: WT foci number per cell under 42 °C (data from Fig. 1K). N (cell) = 134, 131. Box and whisker: center line, median; box limits, upper and lower quartiles; whiskers, minimum and maximum range. Unpaired two-sided Mann–Whitney test. p = 6.64e-41 (***). D Percentage of Pab1/Rim4 (beige) and Rim4/Pab1 (brown) co-localization per cell. Dashed lines, light brown: Pab1/Rim4; dark brown: Rim4/Pab1, from Rim4(WT) strains under heat shock in Fig. 1G. Dots: cells analyzed; red lines: mean ± SE. N (cells) = 114, 113. E Top, schematic of experimental setup. Bottom, sporulation efficiency of indicated strains. N (repeats) = 9. Dots: repeats; red lines: mean ± SE. Unpaired two-sided Mann–Whitney test. p-values: a: 4.11e-5 (***); b: 4.11e-5 (***).
One notable difference between meiosis and mitosis is the induction of stress granules (SGs) at <42 °C, specifically during meiosis. Intriguingly, we observed a negative correlation between sporulation efficiencies plotted against environmental temperature (ranging from 25 °C to 42 °C with a 1-h exposure) and the degree of meiotic SG formation, depicted as standard deviations (SDs) (Fig. 9A). Due to this correlation, we proposed that SGs contribute to halting meiosis under heat.
Rim4(R5-A) is capable of forming foci at 25 °C, recruiting some mRNAs (~20% co-localization efficiency) and Pab1 (~7% co-localization efficiency), presenting as premature meiotic SGs without heat (Fig. 3D–G). Additionally, we designed GFP-Rim4(PM), which contains the wild-type Rim4 sequence with an N-terminal plasma membrane (PM) tethering signal37,55 to encourage its oriented enrichment on the cytosolic face of the PM. This approach facilitated spontaneous foci formation of GFP-Rim4(PM), which recruited Pab1 with an approximate 50% co-localization efficiency, resulting in significant SG biogenesis at 25 °C (Fig. 9B–D), albeit still lower than that induced by heat in wild-type Rim4 (Fig. 1F, G, ~90%). Remarkably, the sporulation efficiency at 25 °C in Rim4(R5-A) (~10%) and GFP-Rim4(PM) (~5%) was substantially reduced compared to wild type (GFP-Rim4) (~36%) (Fig. 9E). Therefore, our data suggest that Rim4-dependant SG formation is indeed sufficient to impede gametogenesis in yeast, although we cannot determine whether it is necessary due to Rim4’s essential role in meiosis.
Notably, DAPI staining (Fig. S10E) revealed that the transition from a single nuclear DNA mass (1 N) to two DNA masses (2 N) (meiosis-I) occurs similarly in Rim4(R5-A) and wild-type cells, whereas the transition from 2 N to 4 N (meiosis-II) is delayed (Fig. S10E). Among the numerous proteins and RNAs sequestered in the meiotic SGs, it is challenging to identify the primary component(s) that cause the delay of meiosis-II. Since Clb3 activates CDK1 (Cdc28) to regulate meiosis-II, and CLB3 mRNAs are sequestered by Rim4 amyloids during normal meiosis36,46, and most importantly, CLB3 mRNAs have been enriched in Rim4 SGs (Fig. S7C), we investigated whether suppressed Clb3 translation contributes to meiosis arrest. However, Clb3 overexpression (Fig. S10F) failed to rescue either sporulation (Fig. S10G) or meiosis (Fig. S10E) in Rim4(R5-A) cells, suggesting that the primary SG target(s) responsible for pausing meiosis remain unidentified.
Meiotic SGs protect gametogenesis from heat
Previous studies demonstrated that Rim4 is essential for meiosis as early as meiotic DNA replication, yet needs to be degraded at the end of meiosis-I for meiosis completion30,56. Intriguingly, autophagy did not target meiotic SGs for degradation (Fig. S9C, D). As a result, after one-hour heat treatment (42 °C) at prophase-I, Rim4 has been greatly stabilized during meiotic cell divisions (Fig. S11A). Thus, one function of meiotic SGs might be to protect SG-resident proteins and mRNAs from degradation.
Next, we investigated the role of SGs in gametogenesis during recovery from heat stress, following a 1-h treatment at 42 °C during prophase-I. After heat relief, SGs normally dispersed within an hour. In contrast, a low level of Rim4 foci (~2 per cell) persisted in ∆hsp104 cells even after 6 h of recovery (Fig. S11B, C). Notably, ∆hsp104 cells exhibited robust gametogenesis (meiosis and sporulation) efficiency under these conditions, whereas the same 1-h heat treatment at 42 °C abolished gametogenesis in wild-type Hsp104 cells (Fig. 10A, B). Conversely, sporulation efficiency and meiosis progression in ∆hsp104 cells was either comparable or lower than that in wild-type Hsp104 cells under cooler temperatures (37 °C or 25 °C) (Fig. 10A, B), indicating that meiosis and sporulation particularly benefit from the slow disassembly of SGs during recovery from heat (42 °C). By DAPI staining (Fig. 10A), we found that heat treatment at prophase-I inhibits meiosis-I in wild-type cells (W303, Fig. 10A; SK-1, Fig. S11D), while such inhibitory effect has been delayed to meiosis-II in ∆hsp104 cells (Fig. 10A). Likely as a cost, there is a higher frequency of abnormal DNA content separation in ∆hsp104 cells (>4 N) at 25 °C, indicating aberrant chromosome segregation (Fig. 10A).
A Top, schematic of experimental design. Yellow block: 25 °C or 42 °C treatment; black tick: β-estradiol added; red ticks: sample collection. Middle, representative cells showing 1 nucleus (1 N, before meiotic division), 2 nuclei (2 N, finished meiosis-I), 4 nuclei (4 N, finished meiosis-II), and >4 nuclei (>4 N, aberrant chromosome segregation). Green: GFP-Rim4, magenta: nuclei (DAPI). Bottom, percentage of 1 N, 2 N, 4 N and >4 N cells. Lines: mean, shades: SE. Blue: WT Hsp104, 25 °C; red: WT Hsp104, 42 °C; green: ∆hsp104, 25 °C; orange: ∆hsp104, 42 °C. N (cells, from 12 to 24 h) = (blue) 142, 179, 392, 402, 199, 114, 291, 141, 137, 283, 247, 233, 225, 209, 220, 180, 391, 296, 174, 202, 366, 347, 143, 342, 179; (red) 104, 161, 192, 153, 154, 121, 163, 151, 143, 120, 160, 203, 226, 182, 249, 186, 171, 112, 183, 179, 166, 188, 169, 191; (green) 166, 135, 161, 114, 149, 202, 120, 142, 121, 232, 85, 132, 188, 182, 169, 159, 134, 109, 106, 141, 119, 153, 80, 184, 98; (orange) 121, 91, 123, 148, 146, 128, 143, 123, 159, 133, 191, 169, 210, 262, 236, 153, 234, 270, 207, 188, 205, 277, 220, 320. B Top, schematic of experimental design. Yellow block: 1-h treatment of the indicated temperature. Arrow: β-estradiol added. Bottom, sporulation efficiency of the WT Hsp104 or ∆hsp104 cells. N (repeats) = 18, 12, 9, 6, 15, 12. Dots: repeats; red lines: mean ± SE. Unpaired two-sided Mann–Whitney test. p-values: a: 4.62e-8 (***); b: 0.7756 (ns); c: 5.75e-8 (***). C Sporulation efficiency of cells with 1-h heat treatment at indicated time points. Black: WT Hsp104; blue: ∆hsp104. Dashed lines: mean sporulation efficiency of WT Hsp104 (black) and ∆hsp104 (blue) cells with no treatment (NT). N (repeats) = (NT, 12 h) 6, (others) 3. Data are shown as mean ± SE. D GFP-Rim4 foci number per cell. N (cells) = 181, 176, 176, 154. Box and whisker: Center line, median; box limits, upper and lower quartiles; whiskers, minimum and maximum range. Unpaired two-sided Mann–Whitney test. p = 5.58e-36 (***). E Dual-function model of meiotic SGs. Scale bars are 5 µm.
Next, we shifted the one-hour heat treatment window (42 °C) along different stages of gametogenesis, from meiosis entry to completion, in two-hour intervals, followed by sporulation measurement. Interestingly, meiotic cells exhibit different heat sensitivities at different stages, e.g., prophase-I (12 h) is more sensitive than meiosis entry (0 h) or the late meiosis-II (16 h) (Fig. 10C). Importantly, the positive effect of ∆hsp104 on gametogenesis seemingly depends on Rim4 SGs. For instance, when heat treatment was applied at the late meiosis-II (16 h), Rim4 SGs were less abundant than in prophase-I (12 h) (Figs. 10D and S11E). Correspondingly, ∆hsp104 largely lost its positive effect on sporulation at the late meiosis-II (Fig. 10C). These results suggest that ∆hsp104 prolongs the duration of meiotic SG disassembly, which conceptually provides cells with additional time to repair heat-induced damage before licensing meiosis resumption.
In summary, our study reveals that self-assembly of Rim4, a meiosis-specific RNA-binding protein, plays a central role in orchestrating the nucleation of meiotic stress granules (SGs) under mild heat (33 °C to 42 °C), regulated by site-specific dephosphorylation, 14-3-3 proteins, and mRNAs. The emergence of meiotic SGs effectively halts gametogenesis upon heat shock, while increasing the possibility of successful gametogenesis resumption (Fig. 10E).
Discussion
The composition and function of meiotic SGs
In this study, the mechanism by which meiotic SGs halt gametogenesis has not been revealed. The meiotic SGs recruit a large amount of cytosolic mRNAs and RBPs, including Rim4, Pab1, and Pbp1. Preventing them from their normal cellular functions could be sufficient to pause meiosis. Remarkably, partial SG formation (e.g., in GFP-Rim4(PM) cells) at 25 °C effectively inhibits gametogenesis (sporulation), largely bypassing the need for heat, demonstrating that even premature SGs might be adequate in preventing gametogenesis. Nonetheless, the primary target(s) of meiotic SGs and how they switch the cell decision from gametogenesis to survival remain unknown. Moreover, future studies should elucidate how heat levels affect the composition and function of meiotic SGs, another question remains unanswered in this study.
Yeast gametogenesis progresses through a series of stages. Given the central role of Rim4, we focused on prophase-I, when Rim4 levels peak. The intracellular Rim4 level dramatically decreases at the end of meiosis-I19,21,22,23,24. The onset of meiosis-I largely marks an irreversible commitment to completing meiosis, precluding a return to vegetative growth, and is driven by NDT80 expression57. Notably, upon meiosis commitment - during meiotic divisions - heat-induced SGs were significantly reduced due to Rim4 degradation (Fig. S11F, G). Understanding how SGs influence meiosis commitment under environmental heat stress, and vice versa, remains an important area of study.
Before meiotic cell divisions (prophase-I), SGs play a role beyond simply halting gametogenesis. Our data demonstrate that ∆hsp104 extends the duration of SG disassembly and increases gametogenesis efficiency after a one-hour heat treatment (42 °C) at prophase-I. The extended window of SG disassembly in ∆hsp104 cells might increase the chance for cells to repair heat-induced damages, subsequently facilitating meiosis and sporulation. Counterintuitively, increased expression or activation of heat shock factors (HSFs) and heat shock proteins (HSPs) is a common phenomenon in gametogenesis19,21,22,23,24. We speculate that the HSPs, including Hsp104, might evolutionarily benefit yeast by allowing less gametogenesis after heat exposure since it presents a higher risk to gamete quality.
In addition to HSPs, our data suggests that meiotic SGs employ a mysterious mechanism to evade autophagy, thereby protecting SG residents from degradation. Autophagy is active and essential for yeast gametogenesis54,58, and is involved in the removal of persistent SGs during recovery53. Thus, the mechanisms underlying the stability of meiotic SGs regulated by HSPs and autophagy deserve thorough investigation to elucidate the regulation of SGs during gametogenesis.
The role of Rim4 self-assembly and mRNAs in meiotic SGs
The biophysical basis of the remarkable heat-sensitive assembly of meiotic stress granules (SGs) remains elusive. In our model, we depict Rim4 seeds as organized self-assemblies, primarily mediated by RRM3 and possibly a portion of IDR3, with RRM1 (and possibly RRM2) exposed on the surface for RNA binding (Fig. 7H). RNA binding, in turn, recruits other RBPs, e.g., Pab1, to Rim4 seeds. Intriguingly, TIA-1, a prion-like protein, was found to regulate SG biogenesis9. Moreover, previous studies demonstrated that Rim4 amyloid demonstrates heightened mRNA binding30, and most recently, ectopically expressed Rim4 forms amyloid in starved mitotic cells49, prompting us to investigate whether heat-induced Rim4 self-assembly in SGs is amyloid in nature.
While Rim4 forms amyloids under high concentration (>10 mg/mL) in vitro30, we studied Rim4 self-assembly at physiological concentrations (2.5 µM) and pH close to neutral (pH 6.0–7.0), along with physiological salt concentrations (150 mM NaCl). Notably, Rim4 particles formed under low concentrations, and the intracellular thermal Rim4 puncta are sensitive to SDS treatment, showing no evidence of Rim4 amyloids. Since heat-induced Rim4 foci do not resemble amyloid-like aggregates, we speculate that Rim4 amyloid formation may be inhibited under heat stress, as the majority of Rim4 is seemingly relocated in heat-induced SGs (Fig. 1I). On the other hand, it is technically challenging to detect small amounts of Rim4 amyloids in cells, which might play an undetermined role in meiotic SG biogenesis. Notably, Rim4 amyloid formation has been characterized in the SK-1 strain30. Interestingly, SK-1 mysteriously exhibits greater heat tolerance than W303 during meiosis (Figs. 9A and S10C). The meiotic kinase Ime2 primarily regulates Rim4 amyloid formation49, whereas our study identified PKA as the inhibitor of Rim4 SG seed formation. These differences, along with slight variations in Rim4 protein sequences (and potentially expression levels) between the SK-1 and W303 strains, suggest that Rim4 may exist in distinct functional states in these strains. Thus, whether and how Rim4 amyloid and SG-resident Rim4 interconvert in W303 and SK-1 remains an intriguing question for future investigation. This is especially relevant, as several studies have proposed that stress granules might serve as platforms facilitating amyloid-like fiber assembly49.
Typically, multivalent interactions between proteins and nucleic acids drive the formation of membraneless organelles (MLO), including SGs, through liquid-liquid phase separation (LLPS)6,40,41,42,59,60,61. However, yeast SGs generally require extreme heat (~46 °C) and, therefore, exhibit characteristics of protein aggregates32. In contrast, meiotic SGs, driven by Rim4, are triggered at much lower temperatures (33–42 °C). Accordingly, we speculate that meiotic SGs formed under mild heat (≤42 °C) may be more fluidic than those induced at 46 °C. Supporting this idea, fusion events have been observed between meiotic SGs at 42 °C, albeit at low frequency. Moreover, Rim4(R5-A), which can self-assemble at 25 °C, exhibits frequent foci fusion (Fig. 5D, E). Nonetheless, we observed no fusion of Rim4 foci in vitro, under our experimental conditions. Future studies are needed to determine whether thermal Rim4 seeds and meiotic SGs exhibit liquid-like properties.
The regulation of meiotic SGs
Our data reveal that meiotic SGs are regulated at least at three stages: SG nucleation, maturation, and SG disassembly during recovery. During SG nucleation, the yeast 14-3-3 proteins Bmh1 and Bmh2 are released from Rim4 RRM3 by heat-induced site-specific dephosphorylation on RRM3-harbored BBS2, which stimulates Rim4 self-assembly. Given that Bmh1/2 competes with mRNAs on Rim4 binding44, we speculate that phosphorylation might also utilize Bmh1/2 to regulate SG maturation by governing the recruitment of mRNAs and other RBPs (e.g., Pab1) to the Rim4 seeds. Moreover, beyond Rim4, we suspect that heat-triggered phosphorylation and dephosphorylation might coordinately motivate the recruitment of a subset of proteins and RNAs to the SGs, potentially involving the 14-3-3 proteins.
The kinases and phosphatases responsible for controlling meiotic SG biogenesis remain to be determined. Previous studies have identified Ime2 and PKA as meiotic Rim4 kinases31,44,46, with PKA phosphorylating Rim4 at the Bmh1/2 binding sites (BBSs)44, while Cdc14 opposes PKA’s activity44. Consequently, PKA and Cdc14 respectively stimulate and suppress Rim4-Bmh1-Bmh2 complex formation44. Given the role of Bmh1/2 in regulating Rim4 seed formation, we predict that PKA and Cdc14 are major regulators of heat-induced meiotic SGs. This hypothesis is further supported by PKA’s known role in regulating heat shock gene expression through MSN2 and MSN4, two stress-responsive transcriptional activators62. Additionally, although Cdc14 is traditionally restricted to mitosis and meiosis at the anaphases, its essential activity before meiotic prophase-I44 suggests its potential role in regulating SG biogenesis throughout meiosis progression.
In addition to phosphorylation, our in vitro experiments suggest that heat and pH may directly influence Rim4 foci formation in meiotic cells. Intriguingly, a study by the Drummond group reported intracellular acidification, with a pH decrease rate of approximately 0.06 pH/min upon heat shock at 42 °C in yeast cells45. While this rate was not measured during meiosis and alone may not account for the rapid formation of Rim4 foci (which occurs within seconds), acidification and heat could contribute to stabilizing Rim4 seeds and serve as a significant driving force for subsequent SG growth.
Lastly, regarding the disassembly of meiotic SGs after heat relief, the rapid Hsp104-dependent dispersion of these SGs is reminiscent of SG dispersion under vegetative growth conditions52, implying that partial unfolding by the Hsp104 disaggregation system might be sufficient to disassemble the meiotic SGs52. Notably, Hsp104 preferentially targets meiotic SGs during recovery, compared to under heat stress. Currently, the underlying molecular mechanism of such preference of Hsp104 to disassemble SGs primarily during recovery remains unknown. While Hsp104 may target a variety of protein assemblies within the meiotic SGs as a hexametric AAA+ ATPase and protein disaggregase63, we speculate that Hsp104 directly disassembles Rim4 self-assembly after the dispersion of the SG shell that previously sealed Rim4 seeds from Hsp104 during recovery. In this scenario, a partial unfolding of Rim4 might be sufficient for kinases to re-phosphorylate BBS2, leading to the reformation of the Bmh1-Bmh2-Rim4 complex44. Consequently, mRNAs could gain access to RRM3 in the nucleus after Cdc14-mediated dephosphorylation44.
Methods
Yeast strains and culture
Unless otherwise specified, all yeast (Saccharomyces cerevisiae) strains in this paper (Supplementary Data 1) are derivatives of W303 (ade2-1; his3-11,15; leu2-3,112; trp1-1; ura3-1, can1-100).
Deletion strains were created by PCR-mediated knock-out or knock-in in a parent background with drug resistance (Hyg, Nat, Kan64) or prototrophic markers (Ura3, Leu2, His3, Trp165) as described in previous research37,44. Strains with synchronization system (PGAL1-NDT80/GAL4-ER) were constructed by replacing the NDT80 promoter with the inducible GAL1,10 promoter36.
All strains used in this study carry an analog-sensitive Atg1 mutation (Atg1-as): Atg1(M102G) to allow conditional autophagy inhibition by applying 1NM-PP1, an analog to ATP66,67.
GFP-Rim4 variants with RIM4 promoter and terminator were cloned into the pRS303 background and integrated into the genomic locus of his3 of the ∆rim4 strain. mScarlet-Pab1 and Nup49-mScarlet and Hsp104-mScarlet with their own promoter and terminator were cloned into the pRS304 background and integrated into the genomic locus of trp1. The information of all plasmids used in this study is presented in Supplementary Table S1.
Media
YPD (2% peptone [Thermo-Fisher, 211677], 1% yeast extract [Fisher-Scientific, DF0127071], 2% dextrose [D-(+)-glucose, Sigma-Aldrich, G8270], liquid media or plate containing 2% Agar [Sigma-Aldrich, A9799]) and YPA (2% peptone, 1% yeast extract, 2% potassium acetate [Fisher-Scientific, BP364]) were used for vegetative growth of the yeast strains. Standard sporulation medium SPM (0.6% potassium acetate, pH 8.5) was used for yeast sporulation. SD dropout plates (0.67% yeast nitrogen base without amino acids [Fisher-Scientific, DF0919-08], 2% glucose, auxotrophic amino acids and vitamins [Sunrise science, CSM-Ura: 1103-010; CSM-His: 1023-010; CSM-Trp: 1007-010; CSM-Leu: 1101-010; CSM-His-Trp: 1111-010], 2% Agar) and YPD 2% agar plates supplied with 0.2 mg/mLG418 (to select KanMX genetic marker, VWR, 80058), 0.2 mg/mL Hygromycin B (to select HygMX genetic marker, Thermo-Fisher, 10687010), Nourseothricin (to select NatMX genetic marker, Gold Biotechnology, N-500-1) were used for yeast transformation/dissection selection.
LB (VWR, 97064-112) 2% agar plates supplied with 100 μg/mL Carbenicillin (RPI, C46000) or 50 μg/mL Kanamycin (RPI, K22000) were used to select Escherichia coli carrying plasmid coding blaR or kanR gene, respectively. LB liquid media supplied with 100 μg/mL Ampicillin (RPI, A40040) or 50 μg/mL Kanamycin were used for bacterial culture to amplify plasmids and to express recombinant protein.
Sporulation
The sporulation process was described in previous publications37,44. A single colony of yeast strain was picked up and spread on a YPD plate. The cells were growing under 30 °C for o/n (approximately 24 h) until cells formed a lawn. Collect the cells by scratching the plate and suspend them in YPA medium (OD600 = 0.3) and grow for 14 h at 30 °C. Cells were then spun down, washed with SPM twice, and resuspended in SPM to a final OD600 = 2.
The strains with synchronization system (GAL-NDT80/GAL4-ER) were released from the prophase-I arresting, by addition of 1 µM β-estradiol (Sigma-Aldrich, E2758) at 12 h in SPM. Unless otherwise indicated, the cells used for fluorescence microscopy, immunoblotting, and fluorescence in situ hybridization assays were incubated in SPM for 12 h without applying β-estradiol, to arrest the Rim4 WT cells at prophase-I or a comparable cell status for mutants.
For the SK-1 strain with synchronization system, 1 μM β-estradiol was applied at 6 h in SPM.
Vegetative growth curve and doubling time
The overnight saturated culture at 30 °C was diluted to OD600 = 0.025. After 4 h incubation at 30 °C, the cells were aliquoted to 4 tubes and shaken under 4 different temperatures (25 °C, 30 °C, 37 °C, and 42 °C). Measure the OD600 every 60 min until, in at least one condition, the OD600 ≥ 1.0. The growth curves were fitted with the Malthusian function, and the doubling time and R2 were calculated (Fig. S10B, D).
Live-cell image
200 µL of cells were collected by spinning down. Resuspend with 20 µL original media. Drop 5 µL onto a wide No. 1½ glass slide (Corning, 2975-246) or Smart Substrate of VaHeat (Interherence GmbH) (see below). The cells were covered by a piece (approximately 5 mm × 5 mm × 2.5 mm) of 2% agar prepared in the same media (SPM-agar, YPD-agar, PBS-agar, etc.). The microscopy images were immediately captured by a Zeiss Axio Observer microscope with Spinning disk Confocal (Yokogawa Spinning Disk Confocal CSU-W1) supplied with a Hamamatsu Orca-Fusion sCMOS camera and a Zeiss Plan Apochromat 63×/0.9-NA oil-immersion objective. Exposure time was 250 ms for both mScarlet (laser: 561 nm, power: 10%, filter: 617/71 nm) and GFP (laser: 473 nm, power: 20%, filter: 525/50 nm) channels. Images were captured with SlideBook 2023 software (Intelligent Imaging Innovations). Images of 5 planes z-stacks, 2.5 µm per plane, were captured for each channel.
The raw images were exported to Tagged Image File Format (TIFF) for each channel, each time point. For static images, the images were split for the best focus, pseudo-colored, and analyzed by ImageJ; for movies, the images in a series were z-projected, pseudo-colored, and concatenated into TIFF for analysis or Audio Video Interactive (AVI) format for movie output.
FM with heat shock
Two ways were used to conduct heat shock to the cells for FM experiments:
Movies of cells under heat shock with VaHeat
200 µL of cells were concentrated to 20 µL as described above. Insert the Smart Substrate into the VaHeat adapter (Fig. 2A), connect the connector head, and place the unit in the microscope stage. Drop 5 µL cell into the center of the Smart Substrate. Cover the cell drop with a piece of SPM-agar (Fig. S3A). Set the profile of heat shock in the VaHeat UI software (Interherence GmbH).
Movies were captured by the aforementioned microscope and software with a time-lapse imaging setup. For the experiments studying the early time points of the heat shock, set the time interval of the movie at 10 s (Fig. 2A left, 5D). For the experiments studying the full process of heat shock, set the time interval of the movie at 30 s (Fig. 1I). For the experiments studying both the heat shock and recovery (Fig. 1C bottom, Fig. 2A right), set the time interval of the movie at 2 min.
Static image of cells under heat shock with the traditional method
200 µL cells were concentrated to 20 µL as described above. Transfer the cells into PCR tubes sit in a thermocycler. Set the thermocycler to a specific temperature in the incubation mode, and the lid temperature 5 degrees higher to prevent evaporation. After the heat shock, transfer the PCR tube to an insulation bottle containing the same heat shock temperature water to the microscope, with the VaHeat on and set to the same heat shock temperature. Then, drop 5 µL of the cells into the pre-heated Smart Substrate, and capture images as described above.
Fluorescence in situ hybridization (FISH)
FISH assay was conducted as described previously68. Briefly, collect 3.5 OD600 cells by centrifugation. Immediately resuspend in 2 mL fixation buffer (~3% formaldehyde in SPM). Rotate at RT for 20 min followed by in 4 °C overnight. Wash with ice-cold 1× Buffer B (1.2 M D-sorbitol in 100 mM KPi [Potassium Phosphate buffer, pH 7.5]) and then store the pellets in −80 °C until the next step.
Digest the cell wall in 430 µL 1× Buffer B containing 0.116 mg/mL Zymolyase 20 T (AMSBIO, 120491) at 30 °C until ~80% of cell’s wall is digested ( ~ 15 min). Spin down at 380 × g for 5 min. Remove the liquid completely by pipetting. Gently wash twice with 1 mL 1× Buffer B. Resuspend in 1 mL 70% Ethanol and incubate at RT for 4 h. Transfer the cells to low-binding microtubes (USA Scientific, 1415-2600). Collect the cells by spinning down at 380 × g for 5 min. Treat the pellets with 1 mL formamide wash buffer (FWB: 10% formamide deionized [VWR, 97062-006], 2× SSC [300 mM NaCl, 30 mM Sodium Citrate]) at RT for 20 min. Then, in darkness, the cells were incubated in the hybridization solution (0.2 µM Cy5 Cy5-labeled probe in hybridization buffer [0.1 g/mL dextran sulfate sodium [Sigma-Aldrich, 67578]; 10% formamide, deionized; 2× SSC]) at 30 °C on a rotator overnight.
Pellet the cells at 380 × g for 3 min. Gently incubate the cells with 1 mL FWB at RT for 30 min. Pellet again and remove the liquid as much as possible. Resuspend in 20 µL DEPC-PBS and proceed with FM.
The GFP and mScarlet protein tags can partially survive denaturation in the FISH assay, so that the protein signal and the mRNA signal can be detected in the same experiment. Exposure time was 250 ms for GFP channel (Laser 473 nm, power: 30%, filter: 525/50 nm); 500 ms for mScarlet channel (Laser: 561 nm, power: 10%, filter: 617/73 nm); 250 ms for Cy5 channel (Laser: 640 nm, power: 10%, filter: 692/40 nm). Z-stack of 11 planes, 1 µm per plane. Capture 3 fields (188.94 µm × 191.64 µm) containing at least 300 cells for each sample.
To detect the total mRNAs in the cells, use Cy5-labeled dT30 (Cy5-TTTTTTTTTTTTTTTTTTTTTTTTTTTTTT) as a probe (Supplementary Table S2), which can specifically bind to the Poly(A) tails of the mRNAs.
DAPI staining and chromosomal segregation assay
450 µL cells were fixed in 3.7% formaldehyde at 4 °C for 16 h. After washing with PBS, the cells were treated with PBS containing 0.5 mg/mL RNase A at 37 °C for 10 h. Then, the cells were stained with 2.5 ng/µL DAPI (Thermo-Fisher, D1306) dissolved in PBS at 25 °C for 4 h. The cells were washed with PBS and resuspended in 20 µL PBS. 10 µL of the suspension was dropped on a wide No. 1½ glass slide (Corning, 2975-246) and covered by a piece of PBS-agar. Images were captured by Leica DMi8 Thunder wide-field microscope supplied with Teledyne Kinetix 22 camera and a Leica HC PL APO 100×/1.40 oil-immersion objective. Exposure time was 10 ms for DAPI (LED: 395 nm, power: 1%, filter: 460/40 nm) and 250 ms for GFP (LED: 475 nm, power: 20%, filter: 535/35 nm). Images were processed with LASX 3.9 software (Leica). Images of 38 planes, z-stacks, 0.27 µm per plane, were captured for each channel.
Immunoblotting
1.5 OD600 cells were spun down. Resuspend in 20 µL SPM containing 10 µM PMSF (Roche, 10837091001). Sit at room temperature for 5 min. Spin down and store the pellets in −80 °C until the gel runs.
Resuspend the pellets in 100 µL 2× SDS loading buffer (125 mM Tris-HCl, pH 6.8; 4% SDS [VWR, EM-7910]; 0.1% Bromophenol Blue [Sigma-Aldrich, B0126]; 20% Glycerol [Fisher-Scientific, AA36646K2]; 10% β-mercaptoethanol [Sigma-Aldrich, M3148]; 2× cOmplete Protease Inhibitor Cocktail [Roche, 11873580001]; 2 ng/µL Pepstatin [Roche, 11359053001]; 2 µM PMSF) and heat at 75 °C for 10 min. Spin down at maximum speed (14,000 rpm) for 5 min. Load 10 µL supernatant to 4~20% gradient PAGE gels (26-well: Criterion® 4-20% Tris-Glycine[TGX] Stain-Free Gels [Bio-Rad, 5678095]; 15-well: SuperPAGE™ 4-20% Bis-Tris Gels [GenScript, M00657]). Precision Plus Protein™ All Blue Standards (Bio-Rad, 1610373) were loaded aside as molecular weight markers. Run at 200 V for 30 min. Subsequently, the samples were electroblotted onto nitrocellulose (NC) membranes (Bio-Rad, 1620115) with the Trans-Blot semi-dry transferring cell (Bio-Rad, 1703940).
The NC membrane blotted with the protein samples was stained in 0.5% Ponceau S solution (0.5% Ponceau S [Sigma-Aldrich, P3504], 5% acetic acid [Sigma-Aldrich, 695092]) at RT for 3 min for the evidence of even loading. Then the membrane was blocked in 1% BSA (Sigma-Aldrich, A9647) in TBST (20 mM Tris-HCl, pH 7.5; 150 mM NaCl; 0.5% Tween-20 [Sigma-Aldrich, P1379]) at RT for 45 min. Next, incubate the membrane in primary antibody diluted in TBST containing 1% BSA (Mouse-anti-V5 monoclonal antibody [E10/V4RR, Thermo-Fisher, MA5-15253]: 1:2500; Mouse-anti-GFP monoclonal antibody [7.1/13.1, Roche, 11814460001]: 1:2500; Mouse-anti-FLAG® monoclonal antibody [M2, Sigma-Aldrich, B3111]: 1:2500; Rabbit-anti-Phospho-PKA substrate [RRxS*/T*] monoclonal antibody [100G7E, Cell Signaling Technologies, 9624S]: 1:3000; Rabbit-anti-Pgk1 polyclonal antibody [Thermo-Fisher, PA5-28612]: 1:10,000) at 4 °C for o/n. After washing with TBST 3 times at RT, the membrane was incubated in secondary antibody diluted in TBST containing 1% BSA (StarBright® B700 conjugated Goat-anti-Mouse IgG antibody [Bio-Rad, 12004158]; StarBright® B700 conjugated Goat-anti-Rabbit IgG antibody [Bio-Rad, 12004161]; Alexa Fluor® 488 conjugated Goat-anti-Rabbit IgG antibody [Thermo-Fisher, A11034]; Alexa Fluor® 488 conjugated Goat-anti-Mouse IgG antibody [Thermo-Fisher, A21131]. All 1:10,000) at RT for 45 min. Finally, wash with TBST 3 times and capture the IB images with ChemiDoc™ MP Imaging System (Bio-Rad, 12003154). The uncropped and unprocessed blot images are provided in the Source Data file and Supplementary Information.
Stress granules enrichment, RNA extraction, and RT-qPCR
The SG enrichment is adapted from established protocols69,70. Briefly, 300 OD600 prophase-I yeast cells carrying GFP-Rim4 and mScarlet-Pab1 were collected, resuspended in SG Lysis Buffer (50 mM HEPES-NaOH pH 6.8, 100 mM Potassium acetate, 2 mM Magnesium acetate, 0.5 mM DL-Dithiothreitol [DTT, Sigma-Aldrich, D9163], 50 µg/mL Heparin sodium salt [Sigma-Aldrich, H3393], 0.5% NP-40 [Sigma-Aldrich, NP40S], 1:5000 Antifoam B [Sigma-Aldrich, A5757], 1× cOmplete® EDTA free protease inhibitor cocktail, 1 µg/mL Pepstatin, 1 mM PMSF) at 1 mL per 6 grams net cell weight, and snap-frozen in liquid nitrogen (LN). Cell pellets were ball-milled into powders at LN temperature. Transfer 0.3 g of cell powder to 2 mL screw-capped microtube containing 200 µL SG Lysis Buffer and 200 µL 0.5 mm glass beads. Beads-beat at 4 °C for 3 times, 1 min each time with 1 min interval rest on ice. Poke a hole at the bottom of the microtube with a 30 G needle (BD, 305106). Insert the microtubes into 15 mL centrifugal tubes with 1.75 mL tips inside. Briefly spin down to collect the crude whole-cell lysate (WCL). Collect 10 µL of the WCL samples for RNA extraction by mixing with 100 µL TRIzol™ reagent (Thermo-Fisher, 15596026) in RNase-free microtubes. Spin down the rest of the WCL at 4 °C at 850 × g for 2 min. Transfer the supernatant (T, total samples with debris removed) to RNase-free microtubes. Collect 10 µL of the total samples for RNA extraction by mixing with 100 µL TRIzol™ reagent in RNase-free microtubes. Spin down the rest of the total samples at 4 °C Cat 14,000 × g for 5 min. Separate the supernatant fraction and pellets (SG-enriched fraction). Collect 10 µL of the supernatant samples for RNA extraction by mixing with 100 µL TRIzol™ reagent in RNase-free microtubes. Resuspend the pellets in 100 µL TRIzol™ for RNA extraction.
Extract the RNAs with TRIzol™ reagent and reverse-transcribe to cDNA with SuperScript™ IV First-Strand Synthesis System (Thermo-Fisher, 18091050), both following the manufacturer’s instructions.
cDNA samples were diluted 1:1 with ultrapure water. 1 μL diluted cDNA sample was mixed with iTaq™ Universal SYBR® Green Supermix (Bio-Rad, 1725121) and indicated primer pairs (Supplementary Table S2, final concentration: 0.25 μM each), and loaded into a flat-bottom 96-well white microplate (Sigma-Aldrich, CLS3917). Then, run qPCR in CFX96™ Touch Real-Time PCR Detection System (Bio-Rad, 1845097). Data were processed and exported to Excel by CFX Manager software (Bio-Rad, 1845000).
Recombinant protein purification
Rim4 and mCherry-Pab1 open reading frames (ORFs) without the stop codon were cloned into pET29b(+) background, with the 6× His tag at the C terminus; mCherry and GFP-Rim4 ORFs were cloned into pET28a(+) background, with the 6× His tag at the N terminus. BL21(DE3) E. coli strains harboring the pET plasmids were induced by 0.4 mM IPTG (USBiological, I8500) as described previously71. For Rim4 and GFP-Rim4, continue shaking at 16 °C overnight (~14 h); for mCherry and mCherry-Pab1, shake at 37 °C for an additional 4 h.
Collect the bacteria and lyse with a High-Pressure Cell Press Homogenizer (Avestin Emulsiflex-C5) in lysis buffer (BLB: 50 mM Tris-HCl, pH 8.0; 300 mM NaCl; 10 mM MgCl2; 10 mM Imidazole [Fisher-Scientific, ICN1020335]; 10% Glycerol; 5 mM β-mercaptoethanol; 1 mM PMSF; 1× cOmplete Protease Inhibitor Cocktail; 1 ng/µL Pepstatin). The lysate was treated with 0.1 mg/mL DNase I (Roche, 10104159001) and 0.1 mg/mL RNase A (Thermo-Fisher, 12091021), and 0.1% Triton X-100 (Sigma-Aldrich, T9284) at 4 °C for 30 min on a rotator. Clearing the lysate by spinning down at 30,000 × g for 1 h at 4 °C. Apply the supernatant to 1 mL bed volume of NTA-Ni column (QIAGEN, 30230), and wash with BLB supplied with gradually increased concentration of Imidazole (10 mM, 25 mM, and 50 mM) and gradually reduced concentration of NaCl (500 mM, 300 mM and 150 mM). The protein was then eluted with elution buffer (50 mM Tris-HCl, pH 8.0; 150 mM NaCl; 250 mM Imidazole; 10% glycerol and 5 mM β-mercaptoethanol). The eluant was subsequently separated by Superdex 200 Increase 10/300 GL column (GE HealthCare, 28-9909-44) equilibrated in Size Exclusive Buffer (SEC Buffer: 50 mM Tris-HCl, pH 8.0; 150 mM NaCl; 10% Glycerol; 2 mM β-mercaptoethanol). Fractions were analyzed by SDS-PAGE followed by Coomassie Brilliant Blue R-250 (CBB, Bio-Rad, 1610400) staining. The purist peak fractions were pooled and concentrated with an Amicon® Ultra centrifugal filter with appropriate cutoff molecular weight (MWCO) (Sigma-Aldrich, 100 kDa MWCO [6His-GFP-Rim4: 110.7 kDa]: UFC8100; 50 kDa MWCO [Rim4-6His: 83.4 kDa, mCherry-Pab1-6His: 95.4 kDa]: UFC8050; 10 kDa MWCO [6His-mCherry: 29.5 kDa]: UFC8010). The purified proteins were aliquoted and snap-frozen in liquid nitrogen. The concentration of the protein was determined by Bradford Assay72 (Sigma-Aldrich, B6916), and the purity of the protein was confirmed by SDS-PAGE followed by CBB staining.
For GFP-Rim4, use high salt buffers throughout the process, due to the protein’s propensity for condensation/aggregation. i.e., substitute all the NaCl with 1 M NaCl. The other process is the same as described above.
In vitro self-assembling and microscopy
The purified recombinant Rim4 protein was diluted in SEC buffer with indicated pH, salt concentration, and/or additives (e.g., PEG3350 [Fisher-Scientific, 50-249-15], salmon sperm DNA [ssDNA, Sigma-Aldrich, D9156], oligo DNAs [Supplementary Table S2], 1,6-Hexanediol [Sigma-Aldrich, 240117], RNase A, Pab1 protein, etc.) to the specified concentration (2.5 µM or 10 µM). The diluted protein samples were then incubated at different temperatures before loading them onto glass slides and capturing images under a bright-field microscope. No cover glass or agar was applied to avoid any possible destruction of the structure. A PCR tube lid was used to cover the drop to prevent evaporation during long-term (3 h) incubation on the slide.
The GFP-Rim4 protein was first desalted by G-50 columns (GE HealthCare, 28-9034-08). Briefly, first wash the G-50 columns twice with pH 7.0 SEC buffer containing 150 mM NaCl (standard SEC buffer). Then load 30 µL of protein into the center of the column. The flow-through was collected as desalted protein. Measure the protein concentration with the Bradford method and adjust to 12.5 µM with pH 7.0 standard SEC buffer. For testing GFP-Rim4 self-assembling under different pH, dilute the protein into standard SEC buffer at different pH to a final concentration 2.5 µM. Incubate at 25 °C for 5 min before FM imaging. For studying the influence of RNAs on GFP-Rim4 self-assembling, the desalted protein was diluted to 2.5 µM in pH 6.5 normal salt SEC buffer containing no RNA or RNA at different concentrations. The RNA was extracted from prophase-I yeast cells. The samples were incubated at 25 °C for different lengths of time before FM imaging. For the Rim4-Pab1 interaction in vitro test, the desalted GFP-Rim4 was incubated at 25 °C for 18 h to pre-form the self-assembly. Then, the preformed GFP-Rim4 self-assembly was diluted to 2.5 µM and incubated with 2.5 µM mCherry-Pab1 or mCherry, and 150 ng/µL ssDNA or mock (ultrapure water) in pH 6.5 normal salt SEC buffer at 25 °C for 30 min before FM imaging.
SDS resistance and filter retardation assay
The filter retardation assay was adapted from an established protocol73.
The purified Rim4-6×His recombinant protein was desalted into normal salt buffer (10 mM HEPES-NaOH pH 7.0, 150 mM NaCl, 5 mM 2-mercaptoethanol) with G-50 columns (GE HealthCare, 28-9034-08). Measure the concentration with the Bradford Assay and adjust the concentration to 4 mg/mL. A portion of the protein was incubated at 4 °C for 5 days. Another portion was mixed with 4 volumes of pH 6.0 buffer (10 mM HEPES-NaOH pH 6.5, 150 mM NaCl, 5 mM 2-mercaptoethanol). After the above treatments, the samples were incubated with 2%, 1%, 0.5%, 0.25%, 0.125% SDS and ddH2O as control at 25 °C for 10 min. Then, 5 μL samples were loaded into a well of a dot-blot cassette (Beijing Kepu), with a piece of 0.22 μm pore-sized cellulose acetate (CA) membrane (Sterlitech, CA023001) in it, on top of 3 layers of gel blotting paper (Whatman, GB003). Turn on the vacuum to let the samples pass through the membrane. Wash the membranes twice by adding 200 μL buffer at the same pH, supplied with 0.1% SDS for SDS-treated groups, or nothing for the control group. Turn on the vacuum to let the buffer pass through. Subsequently, wash the membrane twice by adding 200 μL SDS-free buffer with the same pH. Next, take out the membrane, rinse several times with ddH2O. Strain the membrane with Ponceau S at 25 °C for 5 min. Rinse with ddH2O to wash off excess dye, and capture images with ChemiDoc™ MP Imaging System.
5 μL of the SG enrichment from heat shock or no heat shock cells lysates were diluted to 50 μL with potassium-free SG lysis buffer (50 mM HEPES-NaOH pH 6.8, 100 mM NaCl, 2 mM Magnesium acetate, 0.5 mM DTT, 50 µg/mL Heparin, 0.5% NP-40, 1:5000 Antifoam B, 1× cOmplete® EDTA free protease inhibitor cocktail, 1 µg/mL Pepstatin, 1 mM PMSF), and followed by incubated with 2% SDS or ddH2O, respectively, at 25 °C for 10 min. 2 μL of the samples were observed under a microscope, and images were captured. The rest samples were loaded on the dot-blot cassette and processed with filter retardation assay as described above. Take out the membrane and rinse several times with TBST. Next, the CA blot was blocked with 1% BSA and detected with 1:5,000 mouse-anti-GFP antibody, followed by 1:10,000 StarBright® Blue 700 conjugated Goat-anti-mouse secondary antibody as described in the “Immunoblotting” section.
AI-based structural prediction
The full-length Rim4 protein (Uniprot: P38741) structure was predicted by AlphaFold74. The Rim4 dimer structure was predicted by ColabFold v1.5.5: AlphaFold2 using MMseqs275. For Fig. S6B, the pLDDT = 42.1; for Fig. 5F, the pLDDT = 75.9.
Quantification and statistical analysis
Software and code
Bio-Rad Image Lab Touch ver 2.4 installed on ChemiDoc™ MP Imaging System was used for capturing gel and blot images. 3i (Intelligent Imaging Innovations) SlideBook ver 2023.2 was used to capture the confocal FM images (Live images and FISH). Leica LAS X ver 3.9 was used to capture the wide-field FM images (chromosome segregation assay). Bio-Rad CFX Manager ver 3.1 was used to collect RT-qPCR data.
SnapGene ver 8.0.3 was used for primer/probe design, and protein property analysis (molecular weight, isoelectric point [pI], etc.). Bio-Rad Image Lab ver 6.1 was used to process the gel and blot images. ImageJ (NIH, open source) ver 2.16.0 was used to process and analyze FM images. Microsoft Excel version 2501 was used for data processing. GraphPad Prism version 10.4.1 was used for data and statistical analysis. Microsoft Word was used for manuscript writing. Adobe Illustrator was used to create figures.
No customized code was used in this study.
Sporulation efficiency
At 60 h (W303) or 48 h (SK-1) in SPM, count the total cell number and the number of cells containing four spores (tetrads), respectively, with a hemocytometer. Calculate the tetrads percentage: dividing the tetrads number by the total cell number. Count cells in medium-sized squares until the total cell number is more than 100. Continue to count the rest cells in the last square to avoid bias. One count of more than 100 cells presents one sample (N). Data from at least 3 groups were processed by GraphPad Prism 10 and plotted as mean ± standard error (SE) (Figs. 9A, E, 10A, C, and S10A, C, G).
Signal distribution analysis
Outline individual cells with ImageJ’s Freehand Selections tool, and measure the mean and standard deviation (SD) of the intensity of this channel. Each cell presents one sample (N). Data were processed with GraphPad Prism 10, plotted as a scatterplot, displaying median ± 95% confidence interval (CI) (Figs. 1J, and S3C, E).
Foci number analysis
Count the foci number in each cell. If there are no foci in one cell, count as zero. Each cell presents one sample (N). Data were plotted as box and whisker (center line: median; box limits: upper and lower quartiles; whiskers: minimum and maximum range) (Figs. 3B, E, 8B, E, 9C, 10D, and S1C, S4C, S8B, I, S11C) or mean ± SE (Fig. 1K) for 3-factor analysis.
For in vitro data, count the foci number in each 100 µm2 (10 µm × 10 µm) area. Each area presents one sample (N). Data were plotted as box and whisker (center line: median; box limits: upper and lower quartiles; whiskers: minimum and maximum range) (Fig. 4I) or mean ± SE (Fig. 4J) for 3-factor analysis.
Foci fusion event frequency analysis (Fig. 5E)
The foci fusion events were observed and counted in a 5-minute clip of the movies with 10 s time interval. The fusion event numbers were normalized to the total cell number counted in this analysis. Each cell presents one sample (N). Data were plotted as mean ± SE.
Percentage of cells with different foci numbers
Count the foci number in each cell. Calculate the percentage of cells with no foci (0), cells with 1 to 5 foci, and cells with more than 5 foci among all the cells counted. Each cell presents one sample (N). Stack the percentages of the same group of cells into a single bar (Figs. 1D, E, 4B, 5C, S8D, S8F).
Foci size analysis
For simple analysis, the foci sizes are analyzed by outlining each focus with ImageJ’s freehand tool and measuring with ImageJ. Each focus presents one sample (N). Data were plotted as scatterplots, displaying median ± 95% CI (Figs. 2B, 4C, 6C, 7B, 8C, S8G, S8J).
Foci intensity analysis (Fig. 2C)
The foci are outlined by ImageJ’s freehand tool, and the intensity of each focus was measured by ImageJ. Each focus presents one sample (N). Data were plotted as mean ± SE.
Foci co-localization analysis
For simple analysis, the co-localization between foci from two different channels was determined by visual inspection. In each cell or 100 μm2 field, positive foci in both channels, as well as co-localized foci, were counted separately. The percentage of co-localized foci among foci from either channel was calculated. Each cell or 100 μm2 field presents one sample (N). Data were plotted as mean ± SE (Figs. 1G, 2E, 3C, 3F, 4E, 4K, 7C, 8F, 9D, S1E, S2B, S3H, S4B, S4H, S7B).
Gaussian regression analysis followed by size, co-localization, and intensity analysis
This analysis was primarily applied to size-based categorization in co-localization analysis. In the Rim4 variants channel, a short line passing through the center of a focus was drawn, and gray value data of Rim4 and the other channel along the line were collected. The minimum value was subtracted as background, then plotted against distance. This curve could be approximately fitted as a Gaussian curve, with its amplitude representing the maximum gray value, its mean representing the position where the maximum gray value occurs on the short line, and mean ± 2 SD covering 95% of the curve range, so that 4× SD could be considered as the diameter of this focus. Furthermore, the area under the curve (AUC) was calculated (amplitude × SD ×\(\sqrt{2\pi }\)) as the size of this focus (Fig. 2D small boxes, 7 F, 7 G small boxes, S4E, S4F small boxes). The gray value data of the other channel obtained at the same position and on the same short line were processed in the same way as mentioned above. Regardless of the shape of the curve, Gaussian regression fitting was performed, thus obtaining R2. If R2 ≥ 0.9, and the values in the column were neither monotonically increasing nor decreasing, it indicated that there is a positive focus on this position in the other channel, i.e., there was co-localization, and the co-localization percentage was recorded as 100%; otherwise, it indicated that there is no focus on this position in the other channel, i.e., there was no co-localization, and the co-localization percentage was recorded as 0% (Figs. 2D, 3G, 7E, 8H). For Fig. 8I, the Hsp104-mScarlet relative level was determined by normalizing Hsp104 foci size to Rim4 foci size at the co-localization sites (R2 ≥ 0.9). Finally, the co-localization scores (Figs. 2D, 7G, 8H, S4F) or Hsp104 relative level (Fig. 8I) were matched with the foci sizes, sorted, and grouped according to size, where those larger than the median size are considered as large foci (L), and those less than or equal to the median size are considered as small foci (S). Each focus presents one sample (N). Data were plotted as mean ± SE.
Gray value analysis of individual cells or foci
Pick a representative cell or condensation image. Draw a line (or curve to avoid vacuole) through the interested structure (e.g., the foci in the cell, or in vitro preformed condensation). The gray values along the line or curve were measured in ImageJ, and the data were plotted by the distance with GraphPad Prism 10 (Figs. 1F, 1H, 3D, 4A, 5D, 7A, 7D, 9B, S1G, S3E, S4D, S4G, S4I, S5G).
Chromosome segregation analysis
Chromosome segregation was presented by counting the nucleus number in each cell. The cells with one nucleus (1 N) were considered as cells with no chromosome segregation; the cells with two nuclei (2 N) were considered as cells with one round of chromosome segregation; the cells with four nuclei (4 N) were considered as cells with two rounds of chromosome segregations; the cells with more than four nuclei (>4 N) were considered as cells with aberrant chromosome segregations. The data were presented as the percentage of each chromosome segregation status. Each cell presents one sample (N). Data were plotted as mean (lines in the indicated color code) ± SE (50% transparent shade of the same color of the line) (Figs. 10A, S10E, S11D). The curves in S10E were analyzed by 2-way ANOVA followed by Bonferroni multiple comparison tests.
RT-qPCR analysis (Fig. S7C)
For each detected RNA, the relative start copies in different fractions (\({x}_{{r\; frac}}\)) were normalized to WCL fractions:
Data from each well presents one sample (N). Data were plotted as mean ± SE.
Statistics and reproducibility
All experiments are independently repeated at least 3 times with similar results.
The sample size (N) was determined by GraphPad Prism Workspace. Briefly, the effect size was calculated as the difference between the two means divided by the pooled standard deviation. Then calculate with the following parameters: α = 0.05 (two-tailed), target power = 0.8. The calculated sample size requirements for each experiment vary from 4 to 100. The actual sample sizes analyzed in each experiment were greater than the calculated sample size. No data were excluded.
Group-to-group comparisons were analyzed by an unpaired two-sided Mann–Whitney test. For multiple comparisons (Fig. 4I), Dunn’s multiple comparisons test was performed after the Kruskal–Wallis test. For the co-localization data analyzed by foci (Figs. 2D, 7G, 8H, S4F), a Chi-square test was performed to compare the number of co-localized versus non-co-localized puncta in each group. For curve-to-curve comparisons (Fig. S10E), a Bonferroni multiple comparisons test was performed after 2-way ANOVA. ns: no significancy; *: p ≤ 0.05; **: p ≤ 0.01; ***: p ≤ 0.001.
All statistics are two-sided.
Reporting summary
Further information on research design is available in the Nature Portfolio Reporting Summary linked to this article.
Data availability
The data that support the findings of this study are provided with this paper as Source Data file (Source_Data.zip). Source data are provided with this paper.
Code availability
No custom code or mathematical algorithm is used in this study.
References
Hirose, T., Ninomiya, K., Nakagawa, S. & Yamazaki, T. A guide to membraneless organelles and their various roles in gene regulation. Nat. Rev. Mol. Cell Biol. 24, 288–304 (2023).
Fare, C. M., Villani, A., Drake, L. E. & Shorter, J. Higher-order organization of biomolecular condensates. Open Biol. 11, 210137 (2021).
Glauninger, H., Wong Hickernell, C. J., Bard, J. A. M. & Drummond, D. A. Stressful steps: progress and challenges in understanding stress-induced mRNA condensation and accumulation in stress granules. Mol. Cell 82, 2544–2556 (2022).
Grousl, T., Vojtova, J., Hasek, J. & Vomastek, T. Yeast stress granules at a glance. Yeast 39, 247–261 (2022).
Brambilla, M., Martani, F., Bertacchi, S., Vitangeli, I. & Branduardi, P. The Saccharomyces cerevisiae poly (A) binding protein (Pab1): master regulator of mRNA metabolism and cell physiology. Yeast 36, 23–34 (2019).
Kedersha, N. & Anderson, P. Mammalian stress granules and processing bodies. Methods Enzymol. 431, 61–81 (2007).
Kedersha, N. L., Gupta, M., Li, W., Miller, I. & Anderson, P. RNA-binding proteins TIA-1 and TIAR link the phosphorylation of eIF-2 alpha to the assembly of mammalian stress granules. J. Cell Biol. 147, 1431–1442 (1999).
Kajjo, S. et al. PABP prevents the untimely decay of select mRNA populations in human cells. EMBO J. 41, e108650 (2022).
Gilks, N. et al. Stress granule assembly is mediated by prion-like aggregation of TIA-1. Mol. Biol. Cell 15, 5383–5398 (2004).
Yoon, J., Park, K., Hwang, D. S. & Rhee, K. Importance of eIF2alpha phosphorylation as a protective mechanism against heat stress in mouse male germ cells. Mol. Reprod. Dev. 84, 265–274 (2017).
Buchan, J. R. & Parker, R. Eukaryotic stress granules: the ins and outs of translation. Mol. Cell 36, 932–941 (2009).
Grousl, T. et al. Robust heat shock induces eIF2alpha-phosphorylation-independent assembly of stress granules containing eIF3 and 40S ribosomal subunits in budding yeast, Saccharomyces cerevisiae. J. Cell Sci. 122, 2078–2088 (2009).
Buchan, J. R., Yoon, J. H. & Parker, R. Stress-specific composition, assembly and kinetics of stress granules in Saccharomyces cerevisiae. J. Cell Sci. 124, 228–239 (2011).
Kroschwald, S. et al. Different material states of Pub1 condensates define distinct modes of stress adaptation and recovery. Cell Rep. 23, 3327–3339 (2018).
Hoyle, N. P., Castelli, L. M., Campbell, S. G., Holmes, L. E. A. & Ashe, M. P. Stress-dependent relocalization of translationally primed mRNPs to cytoplasmic granules that are kinetically and spatially distinct from P-bodies. J. Cell Biol. 179, 65–74 (2007).
Neiman, A. M. Sporulation in the budding yeast Saccharomyces cerevisiae. Genetics 189, 737–765 (2011).
Mitchell, A. P. Control of meiotic gene expression in Saccharomyces cerevisiae. Microbiol. Rev. 58, 56–70 (1994).
Chu, S. et al. The transcriptional program of sporulation in budding yeast. Science 282, 699–705 (1998).
Abane, R. & Mezger, V. Roles of heat shock factors in gametogenesis and development. FEBS J. 277, 4150–4172 (2010).
Hirano, K. et al. Temperature sensitivity of DNA double-strand break repair underpins heat-induced meiotic failure in mouse spermatogenesis. Commun. Biol. 5, 504 (2022).
Widlak, W. & Vydra, N. The role of heat shock factors in mammalian Spermatogenesis. Adv. Anat. Embryol. Cell Biol. 222, 45–65 (2017).
Saju, J. M. et al. Heat shock factor 5 is essential for Spermatogenesis in zebrafish. Cell Rep. 25, 3252–3261.e3254 (2018).
Hemati, A., Modarressi, M. H., Kolivand, S. & Azarnia, M. Heat shock factor 5 is essential for spermatogenesis in mice: detected by a new monoclonal antibody. Iran. J. Basic Med. Sci. 23, 293–297 (2020).
Nelson, V. K. et al. Heat shock factors in protein quality control and Spermatogenesis. Adv. Exp. Med. Biol. 1391, 181–199 (2022).
Brar, G. A. et al. High-resolution view of the yeast meiotic program revealed by ribosome profiling. Science 335, 552–557 (2012).
Goodman, J. S., King, G. A. & Unal, E. Cellular quality control during gametogenesis. Exp. Cell Res. 396, 112247 (2020).
Harrison, R. G. & Weiner, J. S. Vascular patterns of the mammalian testis and their functional significance. J. Exp. Biol. 26, 304–316 (1949).
Mieusset, R. & Bujan, L. Testicular heating and its possible contributions to male infertility: a review. Int. J. Androl. 18, 169–184 (1995).
Kim, B., Cooke, H. J. & Rhee, K. DAZL is essential for stress granule formation implicated in germ cell survival upon heat stress. Development 139, 568–578 (2012).
Berchowitz, L. E. et al. Regulated formation of an amyloid-like translational repressor governs gametogenesis. Cell 163, 406–418 (2015).
Carpenter, K., Bell, R. B., Yunus, J., Amon, A. & Berchowitz, L. E. Phosphorylation-mediated clearance of amyloid-like assemblies in meiosis. Dev. Cell 45, 392–405.e396 (2018).
Kroschwald, S. et al. Promiscuous interactions and protein disaggregases determine the material state of stress-inducible RNP granules. eLife, 4 e06807 (2015).
Saad, S. et al. Reversible protein aggregation is a protective mechanism to ensure cell cycle restart after stress. Nat. Cell Biol. 19, 1202 (2017).
Cereghetti, G. et al. Reversible amyloids of pyruvate kinase couple cell metabolism and stress granule disassembly. Nat. Cell Biol. 23, 1085–1094 (2021).
Altamirano, C. D. et al. eIF4F is a thermo-sensing regulatory node in the translational heat shock response. Mol. Cell 84, 1727–1741.e12 (2024).
Carlile, T. M. & Amon, A. Meiosis I is established through division-specific translational control of a cyclin. Cell 133, 280–291 (2008).
Zhang, R., Feng, W., Qian, S. & Wang, F. Autophagy-mediated surveillance of Rim4-mRNA interaction safeguards programmed meiotic translation. Cell Rep. 42, 113051 (2023).
Benjamin, K. R., Zhang, C., Shokat, K. M. & Herskowitz, I. Control of landmark events in meiosis by the CDK Cdc28 and the meiosis-specific kinase Ime2. Genes Dev. 17, 1524–1539 (2003).
Icha, J., Böning, D. & Türschmann, P. Precise and dynamic temperature control in high-resolution microscopy with VAHEAT. Microsc. Today 30, 34–41 (2022).
Riggs, C. L., Kedersha, N., Ivanov, P. & Anderson, P. Mammalian stress granules and P bodies at a glance. J. Cell. Sci. 133, jcs242487 (2020).
Ivanov, P., Kedersha, N. & Anderson, P. Stress granules and processing bodies in translational control. Cold Spring Harb. Perspect. Biol. 11, a032813 (2019).
Alberti, S. & Hyman, A. A. Biomolecular condensates at the nexus of cellular stress, protein aggregation disease and ageing. Nat. Rev. Mol. Cell Biol. 22, 196–213 (2021).
Xu, D., Farmer, A., Collett, G., Grishin, N. V. & Chook, Y. M. Sequence and structural analyses of nuclear export signals in the NESdb database. Mol. Biol. Cell 23, 3677–3693 (2012).
Zhang, R., Feng, W., Qian, S., Li, S. & Wang, F. Regulation of Rim4 distribution, function, and stability during meiosis by PKA, Cdc14, and 14-3-3 proteins. Cell Rep. 42, 113052 (2023).
Triandafillou, C. G., Katanski, C. D., Dinner, A. R. & Drummond, D. A. Transient intracellular acidification regulates the core transcriptional heat shock response. eLife 9, eLife.54880 (2020).
Berchowitz, L. E. et al. A developmentally regulated translational control pathway establishes the meiotic chromosome segregation pattern. Genes Dev. 27, 2147–2163 (2013).
Kataoka, T. et al. Genetic analysis of yeast RAS1 and RAS2 genes. Cell 37, 437–445 (1984).
Wheeler, J. R., Matheny, T., Jain, S., Abrisch, R. & Parker, R. Distinct stages in stress granule assembly and disassembly. eLife 5, eLife.18413 (2016).
Ottoz, D. S., Tang, L. C., Dyatel, A. E., Jovanovic, M. & Berchowitz, L. E. Assembly and function of the amyloid-like translational repressor Rim4 is coupled with nutrient conditions. EMBO J. 42, e113332 (2023).
Cabrera, M. et al. Chaperone-facilitated aggregation of thermo-sensitive proteins shields them from degradation during heat stress. Cell Rep. 30, 2430–2443.e2434 (2020).
Cherkasov, V. et al. Coordination of translational control and protein homeostasis during severe heat stress. Curr. Biol. 23, 2452–2462 (2013).
Yoo, H., Bard, J. A. M., Pilipenko, E. V. & Drummond, D. A. Chaperones directly and efficiently disperse stress-triggered biomolecular condensates. Mol. Cell 82, 741–755.e711 (2022).
Ryan, L. & Rubinsztein, D. C. The autophagy of stress granules. FEBS Lett. 598, 59–72 (2023).
Feng, W., Argüello-Miranda, O., Qian, S. & Wang, F. Cdc14 spatiotemporally dephosphorylates Atg13 to activate autophagy during meiotic divisions. J. Cell. Biol. 221, e202107151 (2022).
Hariri, H. et al. Mdm1 maintains endoplasmic reticulum homeostasis by spatially regulating lipid droplet biogenesis. J. Cell Biol. 218, 1319–1334 (2019).
Deng, C. & Saunders, W. RIM4 encodes a meiotic activator required for early events of meiosis in Saccharomyces cerevisiae. Mol. Genet. Genom. 266, 497–504 (2001).
Tsuchiya, D., Yang, Y. & Lacefield, S. Positive feedback of NDT80 expression ensures irreversible meiotic commitment in budding yeast. PLoS Genet. 10, e1004398 (2014).
Wang, F. et al. Autophagy of an amyloid-like translational repressor regulates meiotic exit. Dev. Cell 52, 141–151.e145 (2020).
Nizami, Z., Deryusheva, S. & Gall, J. G. The Cajal body and histone locus body. Cold Spring Harb. Perspect. Biol. 2, a000653 (2010).
Arias Escayola, D. & Neugebauer, K. M. Dynamics and function of nuclear bodies during embryogenesis. Biochemistry 57, 2462–2469 (2018).
Biamonti, G. & Vourc’h, C. Nuclear stress bodies. Cold Spring Harb. Perspect. Biol. 2, a000695 (2010).
Morano, K. A., Grant, C. M. & Moye-Rowley, W. S. The response to heat shock and oxidative stress in Saccharomyces cerevisiae. Genetics 190, 1157–1195 (2012).
Shorter, J. & Southworth, D. R. Spiraling in control: structures and mechanisms of the Hsp104 disaggregase. Cold Spring Harb. Perspect. Biol. 11, a034033 (2019).
Goldstein, A. L. & McCusker, J. H. Three new dominant drug resistance cassettes for gene disruption in Saccharomyces cerevisiae. Yeast 15, 1541–1553 (1999).
Longtine, M. S. et al. Additional modules for versatile and economical PCR-based gene deletion and modification in Saccharomyces cerevisiae. Yeast 14, 953–961 (1998).
Blethrow, J., Zhang, C., Shokat, K. M. & Weiss, E. L. Design and use of analog-sensitive protein kinases. Curr. Protoc. Mol. Biol. Chapter 11, Unit 18 11 (2004).
Kamber, R. A., Shoemaker, C. J. & Denic, V. Receptor-bound targets of selective autophagy use a scaffold protein to activate the Atg1 kinase. Mol. Cell 59, 372–381 (2015).
Chen, J., McSwiggen, D. & Unal, E. Single molecule fluorescence in situ hybridization (smFISH) analysis in budding yeast vegetative growth and meiosis. J. Vis. Exp. 135, e57774 (2018).
Khong, A., Jain, S., Matheny, T., Wheeler, J. R. & Parker, R. Isolation of mammalian stress granule cores for RNA-Seq analysis. Methods 137, 49–54 (2018).
Wheeler, J. R., Jain, S., Khong, A. & Parker, R. Isolation of yeast and mammalian stress granule cores. Methods 126, 12–17 (2017).
Wang, F., Brown, E. C., Mak, G., Zhuang, J. & Denic, V. A chaperone cascade sorts proteins for posttranslational membrane insertion into the endoplasmic reticulum. Mol. Cell 40, 159–171 (2010).
Kielkopf, C. L., Bauer, W. & Urbatsch, I. L. Bradford assay for determining protein concentration. Cold Spring Harb. Protoc. 2020, 102269 (2020).
Wanker, E. E. et al. Membrane filter assay for detection of amyloid-like polyglutamine-containing protein aggregates. Methods Enzymol. 309, 375–386 (1999).
Jumper, J. et al. Highly accurate protein structure prediction with AlphaFold. Nature 596, 583–589 (2021).
Mirdita, M. et al. ColabFold: making protein folding accessible to all. Nat. Methods 19, 679–682 (2022).
Acknowledgements
The authors would like to thank Beth Levine, the University of Texas Southwestern Medical Center for Autophagy Research, for the initial project discussion. We’d like to acknowledge Mike Henne for his expertise and reagents that led us to develop the PM-GFP-Rim4 construct. We thank W. Prinz, J. Seemann, J. Woodruff, J. Friedman, M. Henne, and members of the Wang lab for comments on the manuscript. We thank L. E. Berchowitz for providing us with the SK-1 yeast strain (Rim4-v5) and Rim4 All A and All E mutant plasmids. This work was supported by grants from the National Institutes of Health to F. Wang (R01GM133899, R35GM156387), as well as funding from Nancy Cain and Jeffrey A. Marcus Scholar in Medical Research, in Honor of Dr. Bill S. Vowell, to F. Wang.
Author information
Authors and Affiliations
Contributions
Conceptualization, R.Z., W.F., and F.W.; Methodology, R.Z., W.F., and F.W.; Investigation, R.Z., S.L., W.F., S.Q., C.A., and F.W.; Formal Analysis, R.Z. and F.W.; Visualization, R.Z. and F.W. Writing-Original Draft, F.W.; Writing-Review & Editing, R.Z. and F.W.; Funding Acquisition, F.W.
Corresponding author
Ethics declarations
Competing interests
The authors declare no competing interests.
Peer review
Peer review information
Nature Communications thanks the anonymous reviewer(s) for their contribution to the peer review of this work. A peer review file is available.
Additional information
Publisher’s note Springer Nature remains neutral with regard to jurisdictional claims in published maps and institutional affiliations.
Source data
Rights and permissions
Open Access This article is licensed under a Creative Commons Attribution-NonCommercial-NoDerivatives 4.0 International License, which permits any non-commercial use, sharing, distribution and reproduction in any medium or format, as long as you give appropriate credit to the original author(s) and the source, provide a link to the Creative Commons licence, and indicate if you modified the licensed material. You do not have permission under this licence to share adapted material derived from this article or parts of it. The images or other third party material in this article are included in the article’s Creative Commons licence, unless indicated otherwise in a credit line to the material. If material is not included in the article’s Creative Commons licence and your intended use is not permitted by statutory regulation or exceeds the permitted use, you will need to obtain permission directly from the copyright holder. To view a copy of this licence, visit http://creativecommons.org/licenses/by-nc-nd/4.0/.
About this article
Cite this article
Zhang, R., Li, S., Feng, W. et al. Rim4-seeded stress granules connect temperature sensing to meiotic regulation. Nat Commun 16, 5566 (2025). https://doi.org/10.1038/s41467-025-60645-0
Received:
Accepted:
Published:
Version of record:
DOI: https://doi.org/10.1038/s41467-025-60645-0












