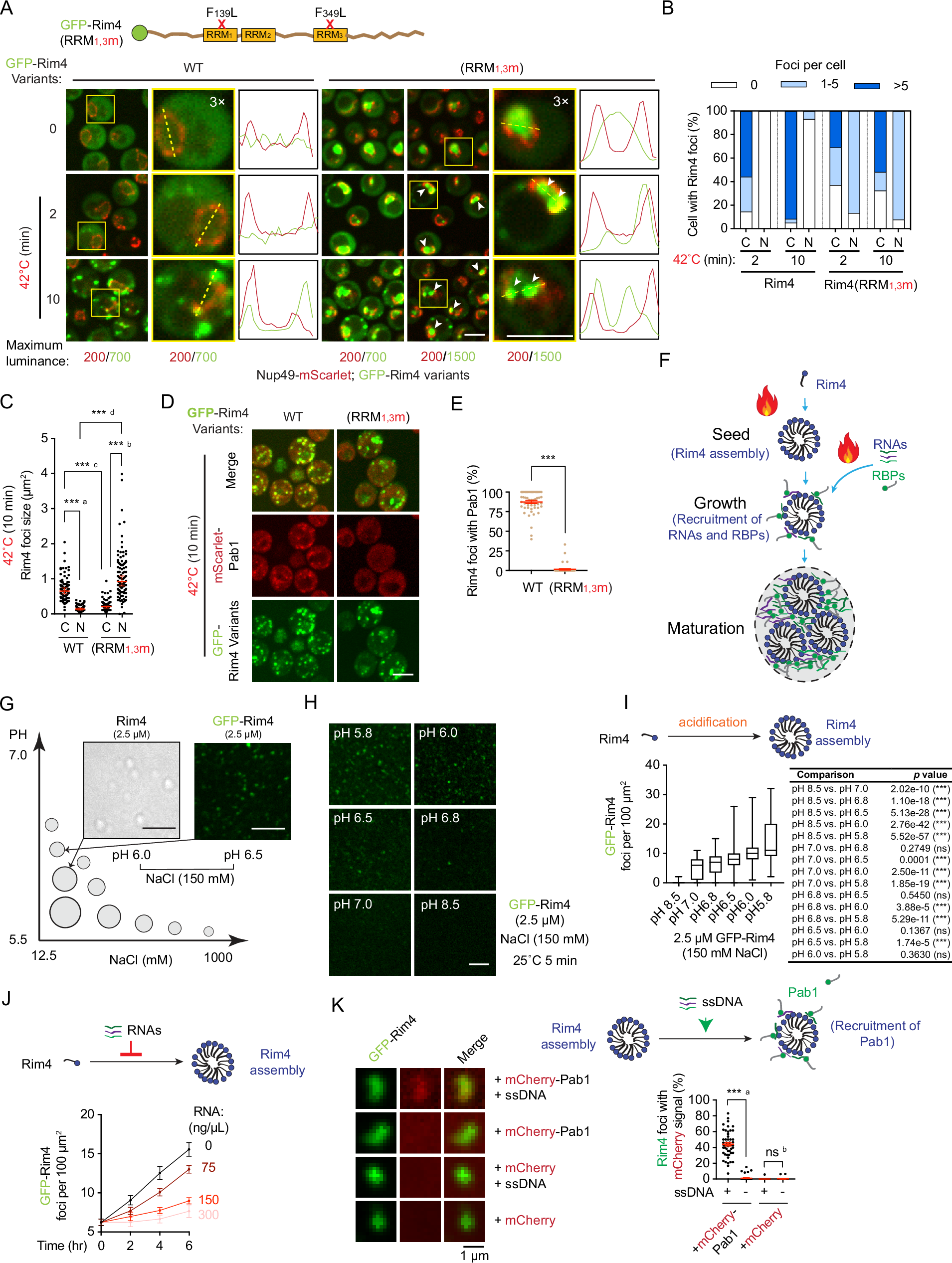
Fig. 4: Rim4 self-assembly generates seeds that recruit RNAs and Pab1.
From: Rim4-seeded stress granules connect temperature sensing to meiotic regulation

A–C FM of cells expressing GFP-Rim4(RRM1,3m) and Nup49-mScarlet. A Top: schematic of GFP-Rim4(RRM1,3m). Bottom: representative FM images. White arrows, nucleic GFP-Rim4(RRM1,3m) foci. Yellow boxes and dashed lines, as described in Fig. 1F. B Percentages of cells with 0, 1–5, or more than 5 foci in cytoplasm (C) or nucleus (N). N (cells) = 123, 123, 119, 119, 127, 127, 117, 117. C GFP-Rim4 foci size in cytoplasm (C) or nucleus (N). N (foci) = 100. Red lines: median ± 95% CI. Unpaired two-sided Mann–Whitney test. p-values: a: 1.40e-48 (***); b: 4.42e-38 (***); c: 2.30e-35 (***); d: 3.11e-44 (***). D, E FM of cells expressing GFP-Rim4(RRM1,3m) and mScarlet-Pab1. D Representative FM images. E Percentage of GFP-Rim4 foci co-localized with mScarlet-Pab1 per cell. Dots: cells analyzed. Red lines: mean ± SE. N (cells) = 50. Unpaired two-sided Mann–Whitney test. p-values: 1.98e-29 (***). F The Seeds model. G Data-based illustration of Rim4 self-assembly favoring lower salt concentration and pH. Recombinant Rim4-6His (Rim4) and GFP-Rim4-6His (GFP-Rim4) were examined by bright field (BF) and FM, respectively. Representative images are selected from 3 independent repeats with similar results. H, I Rim4 self-assembly is sensitive to pH. H Representative FM images. I GFP-Rim4 foci numbers per 100 µm2 (10 µm × 10 µm) field in (H). N (fields) = 101. Data are shown as a box and whisker. Center line: median; box limits: upper and lower quartiles; whiskers: minimum and maximum range. Dunn’s multiple comparisons test (two-sided). Exact p-values are presented in the table. J GFP-Rim4 foci numbers per 100 µm2 (10 µm × 10 µm) field in Fig. S5F. N (fields) = 50. Data are shown as mean ± SE. K Left: representative images from Fig. S5H (white box, 10× zoom in). Scale bar is 1 µm. Right: percentage of GFP-Rim4 foci co-localized with mCherry-Pab1 or mCherry per 100 µm2 field. Dots: fields analyzed. Red lines: mean ± SE. N (fields) = 50. Unpaired two-sided Mann–Whitney test. p-values: a: 3.77e-28 (***); b: 0.4950 (ns). Unless otherwise indicated, scale bars are 5 µm.