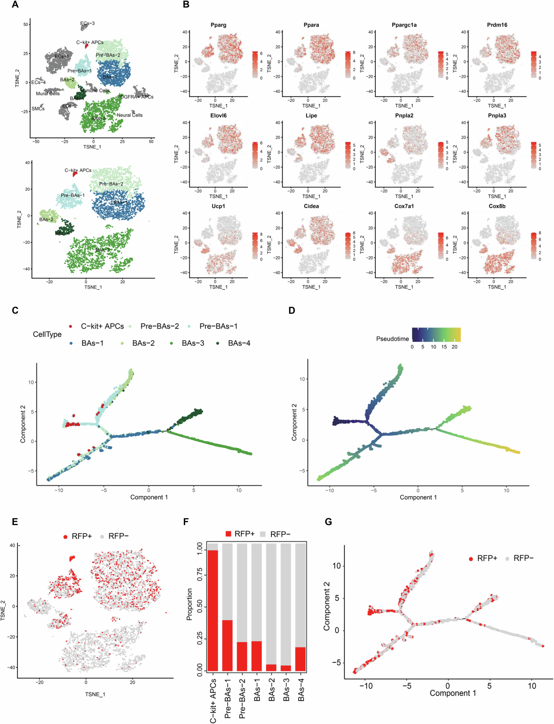
Fig. 2: Lineage trajectory of c-kit+ cells in adipogenesis revealed their commitment to brown adipocytes.

A tSNE plot of c-kit+ APCs, two subpopulations of pre-brown adipocytes (Pre-BAs-1 and Pre-BAs-2 clusters), and four subpopulations of brown adipocytes (BAs-1, BAs-2, BAs-3, and BAs-4 clusters). B tSNE plots showing the distribution and expression of the indicated genes (Pparg, Pparα, Ppargc1α, Prdm16, Elovl6, Lipe, Pnpla2, Pnpla3, Ucp1, Cidea, Cox7a1, and Cox8b) across these cell clusters. C Trajectory analysis was performed to determine the significant transitional relationships among the c-kit+ APCs, Pre-BAs-1, Pre-BAs-2, BAs-1, BAs-2, BAs-3, and BAs-4 clusters. D Pseudotime curves were calculated for the c-kit+ APCs, Pre-BAs, and BAs, indicating the contribution of c-kit+ APCs to brown adipogenesis. E Distribution of RFP expression in c-kit+ APCs, as well as the Pre-BAs and BAs clusters within the tSNE plot. F Quantitation of the percentage of RFP+ cells in c-kit+ APCs and the two subpopulations of pre-brown adipocytes and four subpopulations of brown adipocytes. G Distribution of RFP+ cells in the lineage trajectory of c-kit+ APCs, Pre-BAs, and BAs.