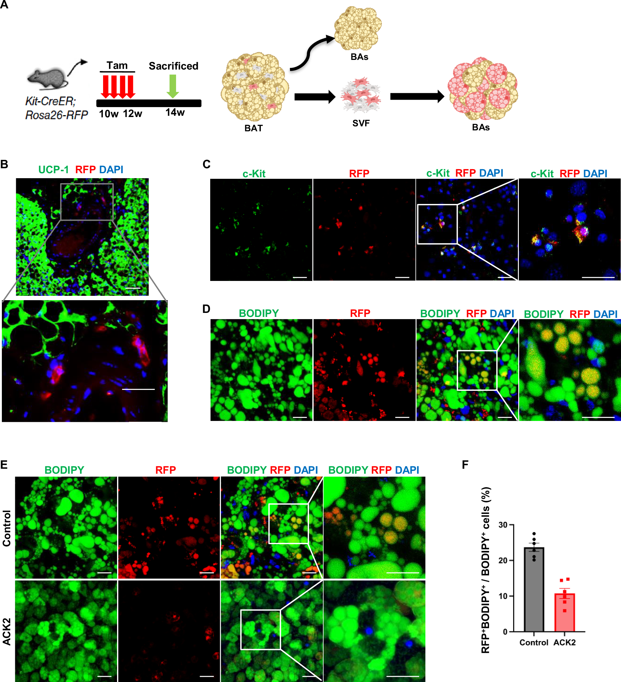
Fig. 3: c-kit+ progenitor cells are able to differentiate into mature brown adipocytes.

A Schematic of the Tam induction strategy for Kit-CreER; Rosa26-RFP mice, and isolation of the stromal vascular fraction for culture and differentiation into brown adipocytes. Partial elements created in BioRender. Yang, M. (2025) https://BioRender.com/x6xcmbq. B Representative immunofluorescence staining with RFP and UCP1 indicates the presence of c-kit+ APCs in the stromal vascular fraction of iBAT. Scale bar = 100 μm, n = 6 mice. C Representative images of stromal cells double-stained for c-Kit and RFP, Scale bar = 50 μm. D Representative images of brown adipocytes double-stained for BODIPY and RFP, Scale bar = 50 μm. C, D Each experiment was independently reproduced at least 3–4 times. E Representative images of control and ACK2-treated brown adipocytes double-stained for BODIPY and RFP, Scale bar = 50 μm. F Quantitative analysis of RFP+ BODIPY + cells. Each dot indicates a value from one cell experiment, n = 6. The data are presented as the mean ± SEM. *P < 0.05 (Control versus ACK2).