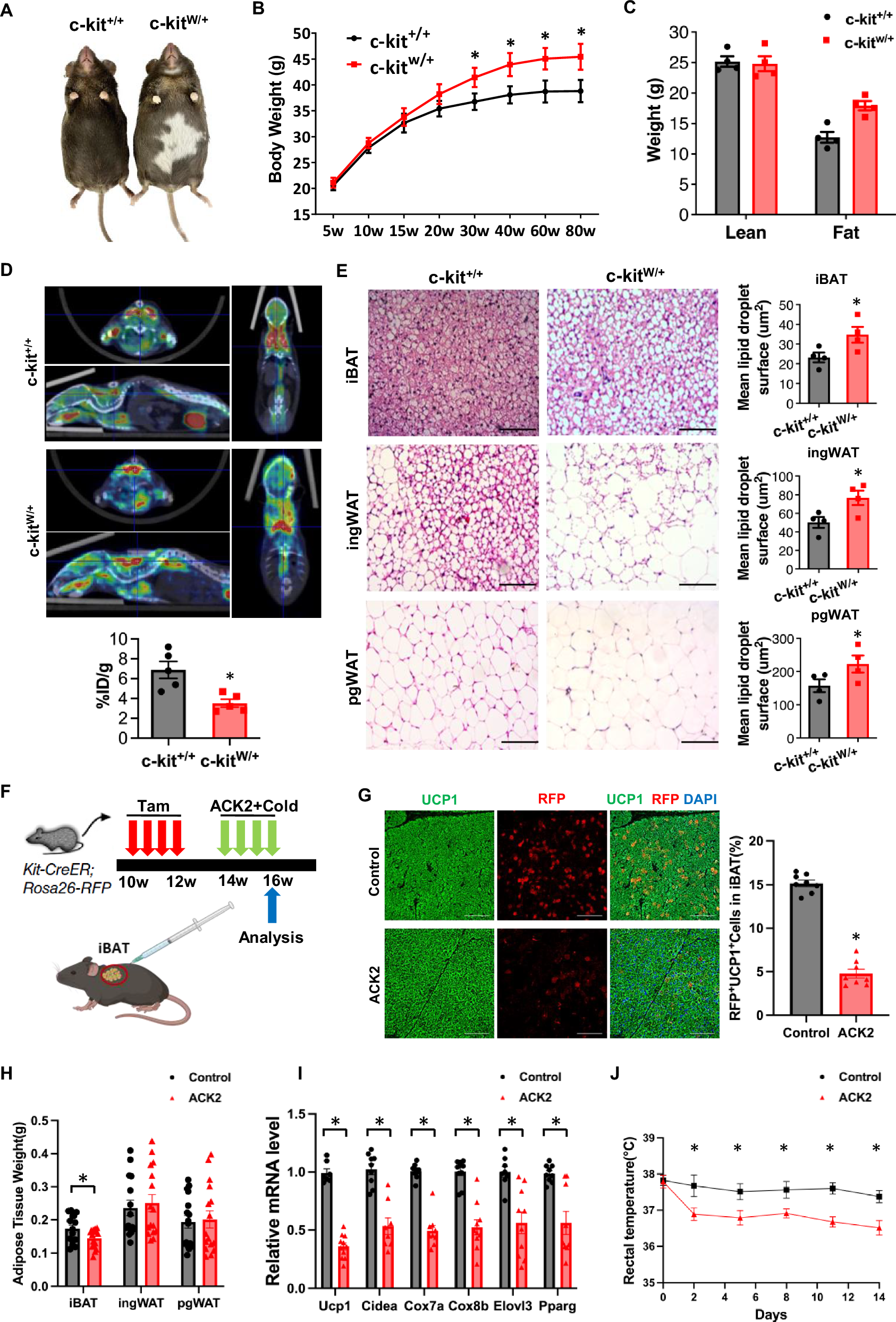
Fig. 6: c-kit inhibition results in obesity and reduced brown adipogenesis.

A Representative photograph of 50-week-old c-kit+/+and c-kitw/+ mice. B Body weights of c-kit+/+and c-kitw/+ mice over 80 weeks on a standard chow diet. Each dot indicates a value from one mouse and n = 9–14 mice/group. The data are presented as the mean ± SEM. *P < 0.05 (c-kit+/+ mice versus c-kitw/+ mice). C The body compositions of c-kit+/+and c-kitw/+ mice were detected by a Body Composition Analyzer. Each dot indicates a value from one mouse and n = 8 mice/group. The data are presented as the mean ± SEM. *P < 0.05 (c-kit+/+ mice versus c-kitw/+ mice). D Representative PET-CT images of mice after a cold challenge study for 4 h at 4 °C and quantitative analysis of the 18FDG uptake in BAT as indicated by the percentage injected dose per gram of tissue (%ID/g). Each dot indicates a value from one mouse and n = 5 mice/group. The data are presented as the mean ± SEM. *P < 0.05 (c-kit+/+ mice versus c-kitw/+ mice). E Adipose tissue sections from iBAT, ingWAT, and pgWAT of c-kit+/+and c-kitw/+mice were collected and stained with H&E (left). Quantitative analysis of the lipid droplet surface of stained adipose tissue sections (right). Each dot indicates a value from one mouse and n = 4 mice/group. The data are presented as the mean ± SEM. *P < 0.05 (c-kit+/+ mice versus c-kitw/+ mice). F Schematic of the experimental procedure for Kit-CreER; Rosa26-RFP mice with localized inhibition of c-kit by intra-iBAT injection of IgG control or ACK2 and exposure to cold temperature (4 °C) for 2 weeks. Partial elements created in BioRender. Yang, M. (2025) https://BioRender.com/90iw46s. G Immunofluorescence staining of the tissue sections of iBAT for RFP and UCP1 (left). Quantitative analysis showed local injection of ACK2 decreased the percentages of RFP+UCP1+ cells in iBAT (right). Each dot indicates a value from one mouse and n = 8 mice/group. The data are presented as the mean ± SEM. *P < 0.05 (c-kit+/+ mice versus c-kitw/+ mice). H The weight of different adipose tissues. Each dot indicates a value from one mouse, and n = 15–16 mice/group. The data are presented as the mean ± SEM. *P < 0.05 (c-kit+/+ mice versus c-kitw/+ mice). I Relative mRNA level of browning genes in iBAT in mice treated with Control and ACK2. Each dot indicates a value from one mouse and n = 7-11 mice/group. The data are presented as the mean ± SEM. *P < 0.05 (c-kit+/+ mice versus c-kitw/+ mice). J Rectal temperature in mice treated with Control and ACK2. *P < 0.05 (c-kitw/+ versus c-kit+/+ or ACK2 versus Control). Each dot indicates a value from one mouse and n = 8 mice/group. The data are presented as the mean ± SEM. *P < 0.05 (c-kit+/+ mice versus c-kitw/+ mice).