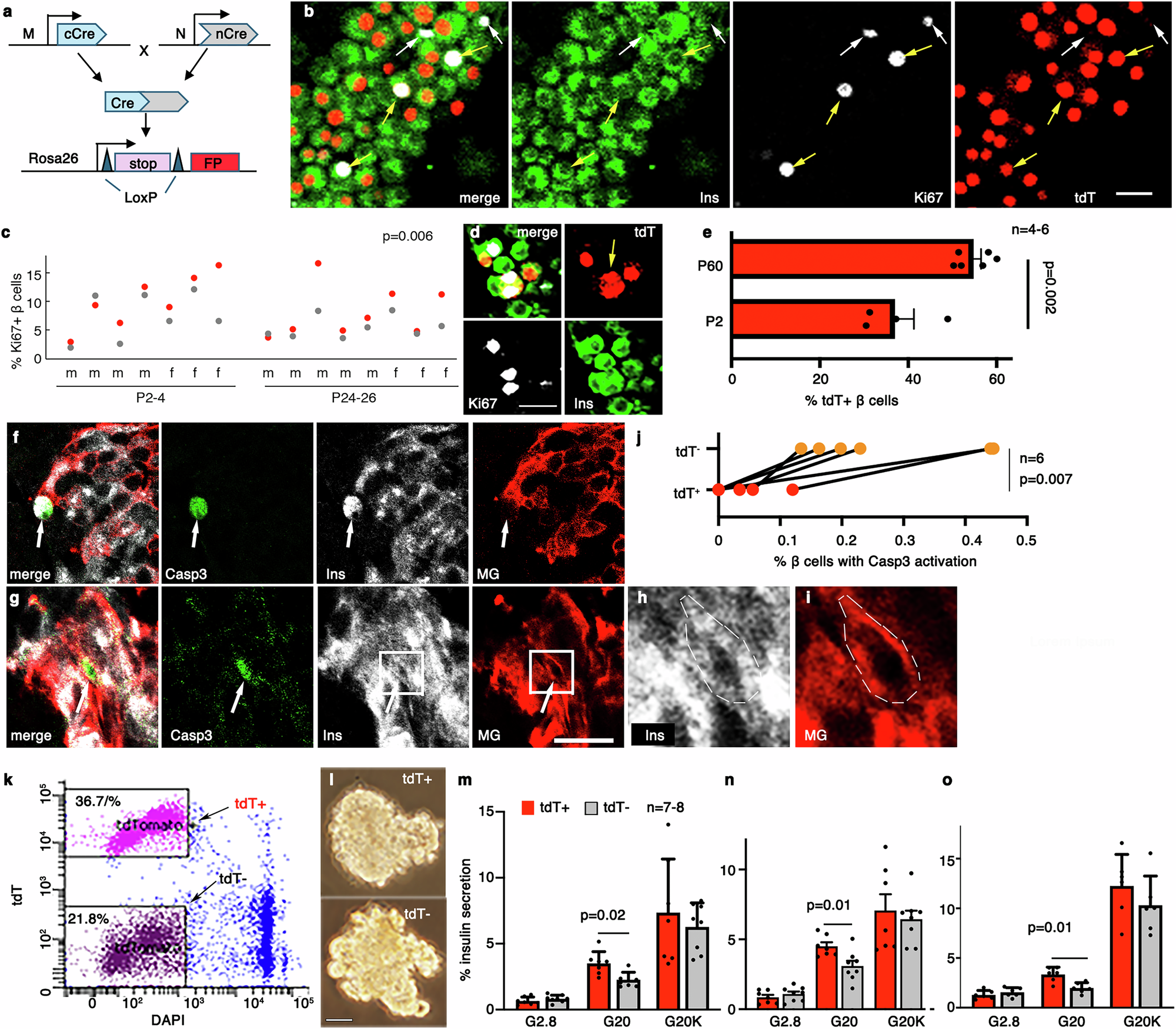
Fig. 1: M+N+ and M-N+ progenitor-derived β cells have different proliferation rate, viability, and secretory function.

a The scheme for M+N+ sub-lineage marking. b–e β-cell proliferation assays in MNT mice. b An image (single and merged channels) showing P24 β-cell subtype proliferation [tdT+ (red) and tdT-], using Ki67 (white) and insulin (green) co-staining. White arrows, tdT-Ki67+ cells; yellow arrows, tdT+Ki67+ cells. 15 mice were examined, yielding similar results. c The % of Ki67-expressing tdT+ or tdT- β cells in each of the 15 mice (m: males, f: females). d A tdT+ β cell with dividing nuclei (yellow arrow), detectable in all 15 mice. e The proportions (mean + SEM) of tdT+ β cells at P2 and P60, obtained using scRNA-seq (Supplementary_data_file_1). P-values in c and e are from unpaired t-tests with two-sided type-two error. “n” in (e), numbers of mice (4 P2 and 6 P60). f–j β-cell apoptosis in MNmG mice. f A β cell (insulin+, white) expressing Casp (green) but not mG (red)(white arrows). Merged and single channels are included. g An mG+Casp3+ β cell (white arrow). (h, i) highlight the mG+Ins+ cell (broken white circle) in the Ins and MG channels of (g). j % of Casp3+ β-cell subtypes. P-value is from a paired student t-test with two-sided type-two error. In (j), 3 P4 and 3 P7 mice were counted (>1500 β cells counted in each). (k-o) Insulin secretion in PSIs from β-cell subtypes of MNT islets. k, l FACS sorting and PSI production of tdT+ and tdT- PSIs (DAPi was used for excluding dead cells). (m-o) Insulin secretion under G2.8, G20, or G20K. The % (mean + SEM) of total insulin secreted was presented. m, n Results of 2-month old MNT female or male mice, respectively. o PSI secretion from 8-month-old MNT mice (males and females). P-values are from unpaired t-test with a two-sided type-two error. Only those p < 0.05 were shown. “n”, the number of individual GSIS assays using different PSIs, done on 2 or 3 days using preps from different mice. Scale bars, 20 μm.