Abstract
Endocrine islet β cells comprise heterogenous subtypes with different gene expression and function levels. Here we study when/how this heterogeneity is induced and how long each subtype maintains its characteristic properties. We show that islet progenitors with distinct gene expression and DNA methylation patterns produce β-cell subtypes of different secretory function, proliferation rate, and viability in male and female mice. These subtypes have differential gene expression that regulates insulin vesicle production or stimulation-secretion coupling and differential DNA methylation in the putative enhancers of these genes. Maternal obesity, a major diabetes risk factor, reduces the proportion of the β-cell subtype with higher levels of glucose responsiveness. The gene signature that defines mouse β-cell subtypes can reliably divide human cells into two sub-populations, with the one having higher predicted glucose responsiveness reduced in diabetic donors. These results suggest that β-cell subtypes can be derived from islet progenitor subsets modulated by maternal nutrition.
Similar content being viewed by others
Introduction
During embryogenesis, islet progenitors that transiently express transcription factor (TF) Ngn3 (Neurogenin3 or Neurog3) differentiate into immature β cells, which proliferate and mature at perinatal stages to produce the functional β-cell mass. Intriguingly, adult β cells comprise cell subsets with differential levels of glucose-stimulated insulin secretion (GSIS)1,2,3,4,5,6, proliferation2,4, metabolism7, and Ca2+ influx8. The proportions of these β-cell subtypes change according to states of diabetes development3,4,5,9,10. When/how each β-cell subset is determined and how each maintains its characteristic properties over time remain unclear.
Some reported β-cell subsets appear to arise because cells drift between different states. β-cell differentiation, maturation, proliferation, senescence, and death are asynchronous, resulting in different cell states1,2,11,12,13,14; GSIS invokes asynchronous glucose metabolism, insulin biosynthesis, and stress responses. These stochastic variables can create transiently distinct β-cell states15. In contrast, a few “virgin β cells” that arise via postnatal α-cell transdifferentiation can maintain their immaturity for months16; differential DNA methylation in several DNA enhancers and/or global histone methylation (H3K27me3) can mark relatively stable β-cell subtypes4,5,6. These findings raise questions on when/how these heterogeneities are induced and how long each β-cell subset can maintain its characteristic properties.
Additionally, the causal relations between β-cell heterogeneity and diabetes are unknown. To this end, the proportions of β-cell subsets with higher glucose responsiveness are reduced in islets of diabetic donors3,4,5,9,10. Yet it is unclear if β-cell subsets inter-convert in diabetes or if β cells with higher glucose responsiveness were made at reduced proportions under diabetes-predisposing conditions17.
We have reported that Ngn3+ islet progenitors have differential expression of TF Myt1, a Neurog3 target expressed in all islet cells18,19. This produces transient Myt1+Ngn3+ (M+N+) and M-N+ cells, both giving rise to substantial proportions of the total β cells18. Yet the M+N+ progenitors have higher levels of DNA methylation in a DNA enhancer of Arx, a key fate-specifying gene for α cells20, and they are three times more likely to adopt β-cell fate than the M-N+ progenitors. DNA methylation is a fundamental epigenetic mechanism that records the history of gene expression in the past while also predisposing gene expression in the future through shaping the chromatin landscape21.
In this work, we show that the mouse M+N+ and M-N+ progenitors give rise to β-cell subtypes with differential DNA methylomes, gene expression, and functions. Maternal high-fat diet (mHFD) exposure reduces the proportion of M+N+ progenitor-derived β cells in offspring. Several markers that are differentially expressed in these mouse β-cell subtypes segment human donor β cells into subsets, whose proportions are altered in diabetic donors. These findings suggest that DNA methylation regulation during early embryogenesis can predispose the production of specific β-cell subtypes and the risk of diabetes.
Results
Mouse models for permanent β-cell sub-population labeling
To compare the M+N+ or M-N+ progenitor-derived β cells, we indelibly marked the descendants of M+N+ progenitors with fluorescent proteins using three mouse strains: Myt1cCre; Ngn3nCre; Ai9 (MNT), Myt1cCre; Ngn3nCre; mT/mG (MNmG), and Myt1cCre; Ngn3nCre; R26ReYFP, Ins2Apple (MNYA). Myt1cCre expresses cCre (the C-terminal half of Cre) in all Myt1+ cells. Ngn3nCre expresses nCre in all Ngn3+ progenitors. The cCre or nCre alone has no activity. When co-present in the same cell, they reconstitute active Cre (Fig. 1a)22, inducing the expression of tdTomato (tdT), membrane-bound eGFP (mG), or eYFP, respectively, when Cre reporters Ai9, mT/mG, or R26ReYFP are included18. Ins2Apple mice express Apple in all β cells, enabling their purification23. In all these strains, we observed random distribution of lineage-marked β cells within each islet in neonatal and adult stages (Figure S1a–c). Amongst thousands of islets from different stages, we did not observe any (≥20 β cells) with fully labeled or unlabeled β cells.
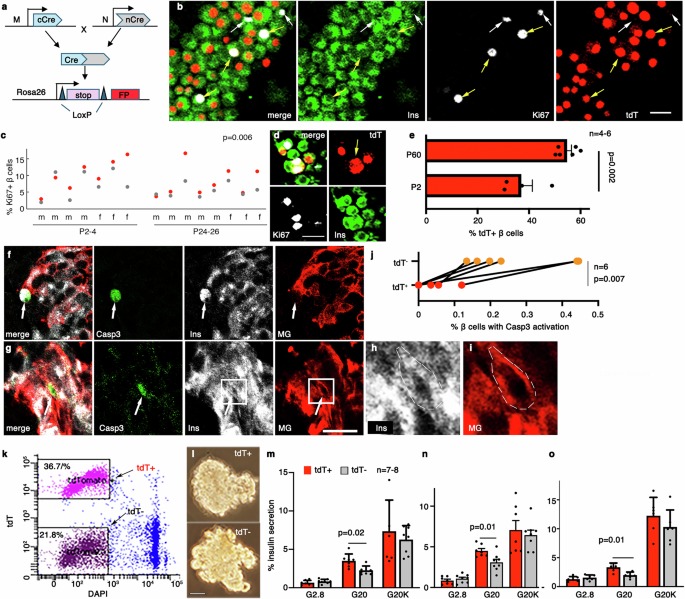
a The scheme for M+N+ sub-lineage marking. b–e β-cell proliferation assays in MNT mice. b An image (single and merged channels) showing P24 β-cell subtype proliferation [tdT+ (red) and tdT-], using Ki67 (white) and insulin (green) co-staining. White arrows, tdT-Ki67+ cells; yellow arrows, tdT+Ki67+ cells. 15 mice were examined, yielding similar results. c The % of Ki67-expressing tdT+ or tdT- β cells in each of the 15 mice (m: males, f: females). d A tdT+ β cell with dividing nuclei (yellow arrow), detectable in all 15 mice. e The proportions (mean + SEM) of tdT+ β cells at P2 and P60, obtained using scRNA-seq (Supplementary_data_file_1). P-values in c and e are from unpaired t-tests with two-sided type-two error. “n” in (e), numbers of mice (4 P2 and 6 P60). f–j β-cell apoptosis in MNmG mice. f A β cell (insulin+, white) expressing Casp (green) but not mG (red)(white arrows). Merged and single channels are included. g An mG+Casp3+ β cell (white arrow). (h, i) highlight the mG+Ins+ cell (broken white circle) in the Ins and MG channels of (g). j % of Casp3+ β-cell subtypes. P-value is from a paired student t-test with two-sided type-two error. In (j), 3 P4 and 3 P7 mice were counted (>1500 β cells counted in each). (k-o) Insulin secretion in PSIs from β-cell subtypes of MNT islets. k, l FACS sorting and PSI production of tdT+ and tdT- PSIs (DAPi was used for excluding dead cells). (m-o) Insulin secretion under G2.8, G20, or G20K. The % (mean + SEM) of total insulin secreted was presented. m, n Results of 2-month old MNT female or male mice, respectively. o PSI secretion from 8-month-old MNT mice (males and females). P-values are from unpaired t-test with a two-sided type-two error. Only those p < 0.05 were shown. “n”, the number of individual GSIS assays using different PSIs, done on 2 or 3 days using preps from different mice. Scale bars, 20 μm.
M+N+ and M-N+ progenitor-derived β cells have different properties
We compared the proliferation, viability, and secretion of M+N+ or M-N+ progenitor-derived β cells. Between postnatal day 2 (P2) – P26, higher portions of tdT+ β cells in MNT mice express Ki67 than tdT- cells (Fig. 1b, c). Some Ki67+tdT+ cells had double nuclei while a higher proportion of tdT+ β cells was detected in older mice, consistent with the tdT+ β cells undergoing cell division (Fig. 1d, e).
At neonatal stages (P4 and P7), when cell apoptosis was high, the apoptosis rate in the mG- β cells is significantly higher compared with mG+ cells (Fig. 1f-j). Note that MNmG mice were used because cytoplasmic tdT or eYFP (in MNT or MNY mice) is gradually lost when cells die24.
The tdT+ and tdT- islet cells were FACS-purified from MNT mice to make pseudo-islets (PSI) (Fig. 1k, l). Two-month-old tdT+ PSIs secrete higher levels of insulin than tdT- samples in response to 20 mM glucose (G20) but not to G2.8 or G20K (G20 + 30 mM KCl), from both female (Fig. 1m) and male (Fig. 1n) samples. Similar results were observed in 8-month-old tdT+ and tdT- PSIs (Fig. 1o). The tdT+ PSIs have a slightly lower proportion of α cells ( ~ 11%) than the tdT- PSIs ( ~ 14%), and they have the same proportions of δ cells (Figure S1d–i). These results and the report that α cells promote GSIS25 suggest that the tdT+ β-cells have higher GSIS activity. Further supporting this conclusion, PSIs from pure eYFP+ β cell subsets of 2-month-old MNYA mice showed higher GSIS than eYFP- PSIs (Figure S1j–l). Note that tdT or eYFP activation does not change the secretory function of islets (Figure S1m, n), suggesting that the GSIS difference between our FP+ and FP- PSIs is not caused by fluorescent protein expression.
The above results suggest that different islet progenitors give rise to β-cell subtypes with various abilities to proliferate, function, and survive, leading us to determine the genetic/epigenetic basis for this heterogeneity.
Neonatal β-cell subtypes have different transcriptional profiles
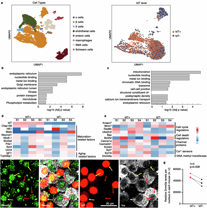
ScRNA-seq was coupled with lineage tracing to compare the transcriptomes of M+N+ and M-N+ progenitor-derived β-cell subtypes in P2 MNT mice. Male and female samples were combined because no sex-based difference in β cell function has been reported at this stage. After filtering out low-quality cell-droplets (Figure S2a, b), we identified 1,275 tdT+ and 2,183 tdT- single β-cell transcriptomes from four biological replicates (Fig. 2a, Supplementary_data_file_1). The transcriptomes of tdT+ or tdT- β cells within each replica were combined as one pseudo-bulk sample to define their respective expression. The differentially expressed genes (DEGs) between the tdT+ and tdT- cells across the four replicates were then identified. We found 919 DEGs, including 362 down- and 557 up-regulated in the tdT+ cells (Supplementary_data_file_2). The upregulated genes comprise ER, Golgi function, nucleotide binding, protein transport, and microtubules (Fig. 2b), while those downregulated are associated with mitochondrion, nucleotide binding, lysosome, cell junction, synaptic proteins, and Ca2+ ion transmembrane transport (Fig. 2c).
Islets from P2 MNT mice were isolated, dissociated, and used in inDrop-seq. The β cells were then grouped as tdT+ and tdT- sub-populations for comparison. a UMAPs showing the clustering of different cell types within islets (left) and the β-cell subtypes with tdT expression highlighted (right). b, c Terms enriched in the P2 tdT+ (b) and tdT- (c) β-cell subtypes, analyzed using DAVID. The p-values, from one-sided Fisher’s exact tests, were adjusted using the Benjamini-Hochenberg procedure for multiple comparisons. d, e Heat maps of several genes that are not (d) or are (e) differentially expressed in tdT+ and tdT- β cells. Log-transformed expression levels are presented, normalized against their mean across the four replicates. The samples are grouped based on tdT expression. The results of tdT+ and tdT- cells within each replica (S1-S4) were also marked for pair-wise comparison. The large inter-sample variations between either tdT+ or tdT- cells likely reflect the volatile nature of heterogeneity in individual mouse and batch differences of scRNA-seq. f, g Dnmt3a levels in β-cell subsets at P2. f An example of IF co-staining (average projection from Z-stack confocal images) of Dnmt3a (green) and insulin (white) in MNT islet cells. Yellow and red arrows, tdT+ or tdT- cells, respectively. g The relative IF signal intensity in individual tdT+ or tdT- β cell nuclei (2 batches done on two days, two mice each day), presented as an arbitrary unit (A.U.). Each dot represents an average of IF intensity of all beta cells examined in each mouse prep. “n” in g refers to the number of mice examined. The P-value is from an paired t-test with a two-sided type-two error. Scale bar, 20 μm.
The DEGs include neither maturation-defining genes such as Cfap126, HK1, Mafa, NeuroD, Nkx6.1, Pdx1, Slc2a2, Syt4, or Ucn3, nor aging markers such as Igf1r and Trp53BP1 (Fig. 2d). Instead, the DEGs include cell cycle regulators (Anapc7, Nek4, and Ccng1), cell death genes (Bax and Bcl2l1), K+ (Kcnk3) or voltage gated Ca2+ channel genes (VGCCs, Cacna1a and Cacna2d1), and vesicular Ca2+ sensors (Syt7 and Syt16) (Fig. 2e). In addition, Dnmt3a, the de novo DNA methylation enzyme, has higher expression level in the tdT+ β cells at both mRNA (Fig. 2e) and protein (Fig. 2f, g) levels. These findings suggest that the DEGs cannot be attributed to asynchronous maturation or aging of β-cell subsets. Instead, they likely arise from differential genetic/epigenetic programs in their respective progenitors, leading to functionally different β-cell subtypes that can last to adult stages.
The adult β cell subtypes maintain differential gene expression
We compared the transcriptomes of P60 tdT+ and tdT- β cells in MNT mice. The male and female samples were initially processed separately. We obtained 1319 tdT+ and 1164 tdT- high-quality single β-cell transcriptomes in three male samples, in addition to 1639 tdT+ and 1230 tdT- β cells in three female replicas (Fig. 3a, Figure S2c, d, Supplementary_data_file_1). When analyzed separately, both male and female samples showed similar differentially expressed pathways between the tdT+ and tdT- β cells (Supplementary_data_file_3), leading us to present combined results of the male and female samples.
Islets from P60 MNT mice were hand-picked and used for scRNA-seq. The β cells were then grouped as tdT+ and tdT- sub-populations for comparison. a An UMAP showing sub-clustering of P60 β cells with tdT expression highlighted. b, c Pathways/terms enriched in the tdT+ (b) and tdT- (c) β-cell subtypes using DAVID. The p-values, from one-sided Fisher’s exact tests, were adjusted using the Benjamini-Hochenberg procedure for multiple comparisons. d–g The expression levels of several candidate genes in β-cell subtypes using a Kruskal-Wallis test followed by a post hoc Mann-Whitney U test. h Pathways/terms enriched in the DEGs shared by P2 and P60 samples, analyzed using DAVID. The p-values, from one-sided Fisher’s exact tests, were adjusted using the Benjamini-Hochenberg procedure for multiple comparisons. i, j IF staining of Dnmt3a (green) in β cells (white) at P60. i Is an example of IF staining (average projection from Z-stack confocal images) in tdT+ (red staining, yellow arrows) and tdT- β cells (red arrows). j The relative IF signal intensity in tdT+ or tdT- β cells. Each dot represents an averaged IF intensity from all nuclei examined in one of three mice, presented as an arbitrary unit (A.U.). P-value is from a paired t-test, two-sided type-two error. “n” in j refers to the number of mice.
The P60 tdT+ and tdT- β cells have 1867 DEGs, with the majority (1614) upregulated in the tdT+ cells (Supplementary_data_file_4). Consistent with the higher GSIS of tdT+ β cells, the upregulated processes include ER, Golgi, post- or pre-synapses (vesicular proteins), and mitochondrial inner membrane (Fig. 3b). The down-regulated genes are enriched in processes that inhibit GSIS, including actin-binding, cytoskeleton, and cell cycle (Fig. 3c). The DEGs include down-regulation of CD9 and up-regulation of CD24a, Gpx3, and Rbp4 (Fig. 3d–g), associated with β-cell heterogeneity3,4,15,26,27.
We examined whether DEGs between P2 β-cell subtypes are preferentially retained at P60. Among the 919 P2 DEGs, 193 were maintained at P60 (Supplementary_data_file_4), a 2.5-fold enrichment (p = 1.48E-33, hypergeometric test, 22,060 genes detectable in β cells via scRNA-seq as background). Most of these 193 genes are upregulated in P60 tdT+ β cells, enriched for ER/Golgi function, electron transport, vesicle production/secretion (synapse), and autophagy (Fig. 3h). As in P2, Dnmt3a expression is enriched in the tdT+ β cells at both mRNA and protein levels (Supplementary_data_file_4 and Fig. 3i, j), consistent with the reported Dnmt3a in only a portion of adult mouse β cells, with a caveat that low Dnmt3a might escape detection under certain staining conditions28.
The neonatal β-cell subtypes have different methylomes
Cell-type-specific enhancers are selectively hypomethylated during progenitor differentiation29. Many hypomethylated regions (HMRs) are maintained in later stages, recording the histories of cell fate decisions30. Intriguingly, the M+N+ and M−N+ progenitors have differential DNA methylation patterns18, indicating a model that differential DNA methylation in progenitors/β cells drives their different properties. Consistent with this model, acute inhibition of Dnmts in embryonic pancreatic buds significantly reduced the proportions of M+N+ progenitors (Figure S3a, b), leading us to compare the DNA methylomes in the β-cell subtypes.
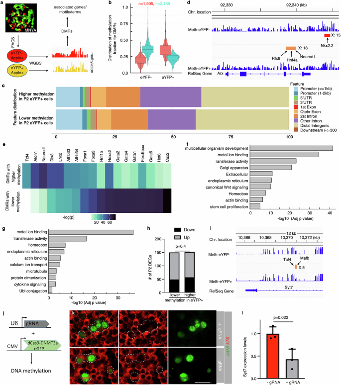
M+N+ and M−N+ progenitor-derived β cells (eYFP+ or eYFP-, respectively) were purified from P2 MNYA mice (Fig. 4a). Whole genome bisulfite sequencing (WGBS) identified 78,634 HMRs, falling into 6 clusters that differ in their methylation level in the cell subtypes (Figure S3c). Further analysis defined 4091 differentially methylated regions (DMRs) with a minimum length of 50 bp and two differentially methylated CpG sites (p < 0.05), amongst which 1905 have lower levels of methylation in eYFP− cells and 2186 lower in eYFP+ cells (Fig. 4b, Supplementary_data_file_5). These DMRs contain 2–15 differentially methylated CpG sites and range in length up to 3 kb (Figure S3d). Roughly 60% of the DMRs localize within intergenic and intronic genomic regions >2 kb away from promoters, where putative enhancers are located (Fig. 4c), and 80% localize within 100 kb of their putative target genes (Figure S3e). Notably, we detected 2 DMRs in the Arx locus across the β-cell subtypes, with the proximal one having binding sites for Rfx6, Hnf4a, and NeuroD1 and is more lowly methylated in M-N+ descendants, while the distal DMR having Nkx2.2 binding site and is more methylated in M-N+ descendants (Fig. 4d)18. This is consistent with our report that the M–N+ and M+N+ progenitors have different DNA methylation patterns in the Arx locus18, which may regulate Arx expression during embryonic α-/β-cell differentiation and passed down to their β-cell descendants without apparent function. Consistent with this possibility, ectopic methylation of these DMRs using a proven dCas9-DNMT3a construct significantly reduced Arx transcription in αTC6 cells (Figure S3f–i)18.
a The flow of DNA methylation assays. b Boxplot distribution of methylated cytosine fraction in eYFP+ or eYFP- β-cell subtypes. Center line, median; box limits, upper and lower quartiles; whiskers, upper and lower limit range; points, outliers. c The proportional distribution of DMRs in gene promoter, intron, exon, intergenic regions, etc. d DMRs near the Arx locus. Two methylation tracks (eYFP- and eYFP+ β cells) are shown. The two DMRs have higher (red bar) or lower (orange bars) methylation levels in eYFP+ cells. The number following “X:” indicates the number of CpG dinucleotides within the DMR. A few predicted motifs specific to the two DMRs are labeled. e Predicted DNA motifs enriched in the DMRs between P2 β-cell subtypes using HOMER. The p-values were determined by a two-sided hypergeometric test and displayed. f, g Pathways/terms that are enriched in the DMR-associated genes (analyzed using DAVID), with either lower- (f) or higher levels of (g) methylation. The p-values, from one-sided Fisher’s exact tests, were adjusted using the Benjamini-Hochenberg procedure for multiple comparisons. h P2 DEGs (down- or up-regulated) associated with P2 DMRs (with lower or higher methylation in eYFP+ cells). P-values were from a two-sided Fisher exact test. i A DMR in the first intron of Syt7 with a lower methylation in eYFP+ β cells (orange bar). Two motifs associated with this DMR are labeled (Tcf4 and Mafb). j–l The effects of Syt7 DMR manipulation. j An U6 promoter was used to express a guide RNAto bring dCas9-DNMT3a (reported by eGFP expression) to methylate DNA close by18. k The effects of co-expressing a Syt7 gRNA anddCas9-DNMT3a (green) on Syt7 (red) levels in MIN6 cells. Three experiments were done with similar findings. Scale bar, 20 μm. l Real-time RT-PCR assays of three samples (mean + SEM, 3 RNA samples isolated from different plates), with p-values from unpaired t-test, two-sided type-two errors.
The P2 DMRs are enriched for the motifs of the Foxa, Gata, and Hnf gene families (Fig. 4e), all with established roles in β cells. These DMRs may contribute to differential gene expression in the β-cell subtypes by impacting chromatin opening states. Along this line, 3,143 and 2,871 genes are associated with P2 DMRs, with lower and higher levels of methylation in eYFP+ cells, respectively (Supplementary_data_file_5). They are enriched for terms such as extracellular protein, canonical Wnt Signaling, actin binding, microtubule, Ca2+ transport, cytokine signaling (Fig. 4f, g), processes that regulate β-cell development, survival, and function.
The DMRs between P2 β-cell subtypes associate with their DEGs
Next, we tested whether any P2 DMR-associated genes were differentially expressed between the β-cell subtypes at P2 and P60. Among the 919 DEGs at P2, 150 and 152 have DMRs with lower or higher levels of methylation in eYFP+ cells, respectively (Supplementary_data_file_2), a significant enrichment compared to non-differentially expressed genes (p = 0.0004, Fisher’s exact test). The ratios of down- and up-regulated genes are similar in those associated with lower- or higher-methylated DMRs in eYFP+ cells compared to eYFP- (Fig. 4h, p = 0.4. Fisher’s exact test), consistent with the activating and repressing activities of DNA methylation21. Corroborating this conclusion, ectopic methylation of a DMR in the first intron of Syt7 (Fig. 4i) significantly reduces Syt7 expression in a MIN6 β-cell line (Fig. 4j–l). This DMR is reportedly altered during β-cell aging, supporting its functional significance31.
Like P2 gene expression, 566 of the 1,867 P60 DEGs are associated with the DMRs at P2 (Supplementary_data_file_4. P < 0.0001, Fisher Exact test). These data support the idea that DMRs at P2 are associated with the gene expression levels at later stages, likely by maintaining their DNA methylation landscape and/or promoting stable gene networks. We therefore tested how DNA methylomes evolve in the two β-cell subtypes from newborn to adult stages.
Adult β-cell subtypes carry DMRs that associate with their DEGs
WGBS in P60 β-cell subtypes identified 68,485 HMRs (Figure S4a), 86% of which overlap with that of P2 cells. When we consider total HMRs called across both timepoints (n = 87,792), unsupervised k-means clustering revealed 6 clusters, with three (a total of 31,698 HMRs) showing at least a 1.8-fold difference in mean methylation fraction between P2 and P60 total-β cells (Fig. 5a). These findings are consistent with a dynamic DNA methylation remodeling process that accompanies postnatal β-cell maturation.
Genome-wide methylome analysis followed that in Fig. 4. a Clustering of HMRs in P2 and P60 β cells based on their DNA methylation levels. The numbers of HMRs in the six k-means clusters (C1 to C6) are shown. “*”: clusters with >1.8 fold difference in mean methylation. b Boxplot distribution of methylated cytosine fraction across individual DMRs between the P60 β-cell subtypes, with DMRs having higher or lower methylation levels in eYFP+ β cells, respectively. Center line, median; box limits, upper and lower quartiles; whiskers, upper and lower limit range; points, outliers. c DNA motifs enriched in the DMRs between P60 β-cell subtypes identified using HOMER. The p-values were determined by a two-sided hypergeometric test. d P60 DEGs that are associated with P60 DMRs. P-values were from a two-sided Fisher exact test, comparing the up-/down-regulated genes to DMRs with higher or lower methylation levels in eYFP+ β cells. e Terms that are enriched for P60-DMR-associated P60 DEGs (analyzed using DAVID). The DEG groups with lower or higher levels of methylation in eYFP+ cells are combined. The p-values (one-sided Fisher’s exact tests) were adjusted using the Benjamini-Hochenberg procedure. f–i DMR/DEG overlaps between P2 and P60 cell subtypes. f The DMRs retained in P2 and P60 cell subtypes. g The overlap between DMR-associated genes at P2 and P60. P-values were from a two-sided hypergeometric test, based on the total 87,792 HMRs detected. hDnmt3a association with DMRs (orange bars) detected at P2 or P60, with their locations shifted. A few motifs that are specific to these DMRs are labeled. The number following “X:” in each DMR indicates the number of CpG dinucleotides within the DMR. i Pathways enriched in the P60 DEGs that are also associated with P2 and P60 DMRs, analyzed using DAVID. The p-values were from one-sided Fisher’s exact test, adjusted using the Benjamini-Hochenberg procedure for multiple comparisons._.
We focused on differential methylation analysis to identify DMRs between the P60 β-cell subtypes. Of total DMRs called, 1113 have lower methylation levels in eYFP- cells compared to eYFP+, and 1253 DMRs have lower levels in eYFP+ cells (Fig. 5b). These DMRs harbor 2–14 differentially methylated CpG sites, spanning 50 bp to 3.5 kb in size (Figure S4b), the majority of which are located in non-coding regions outside of promoters within 100 kb of putative target genes (Figure S4c, d).
The P60 DMRs are enriched for motifs of several regulators of β-cell function or proliferation, including Nkx6.1, Isl1, Foxa TFs, and Foxm1 (Fig. 5c). These DMRs associate with 1968 and 1735 genes, respectively (Supplementary_data_file_6), enriched for processes including ion transport, Golgi, ER, rhythmic process, Wnt signaling, actin binding, and microtubules (Figure S4e, f).
There are 206 and 173 DEGs between P60 β-cell subtypes that are associated with P60 DMRs with lower or higher levels of methylation in eYFP+ cells, respectively (Supplementary_data_file_4 and Fig. 5d), a significant enrichment compared to non-differentially expressed genes (p < 0.0001, Fisher’s exact test). At this stage, more up-regulated DEGs associate with DMRs with lower levels of methylation (p = 0.036, Fisher’s exact test. Figure 5d). These DMR-associated DEGs are enriched for processes including Golgi, G-protein binding, anchoring junctions, and Rap1 signaling, all involved in β-cell secretory function (Fig. 5e). These findings suggest that differential methylation at a subset of putative enhancers distinguish β-cell subtypes at P60.
Genes associated with P2 DMRs and P60 DMRs overlap significantly
We intersected the DMRs between P2 and P60 β-cell subtypes, finding that 102 DMRs established at P2 are maintained at P60, representing no enrichment over background (p = 0.22, hypergeometric test, with 87,792 HMRs as background) (Fig. 5f). However, when we consider genes associated with P2 or P60 β-cell subtype DMRs, roughly one third (1,648) of them overlaps (Fig. 5g, Supplementary_data_file_6), a 2.2-fold enrichment (p = 1.11E-295, hypergeometric test). Thus, putative enhancers of 1648 genes, e.g., DNMT3a, are differentially methylated between the β-cell subtypes at both P2 and P60, although the exact locations of the DMRs may have shifted (Fig. 5h). Further analysis of these 1648 overlapped genes showed 597 or 613 that associate with DMRs with higher or lower methylation in M+N+ descendants, respectively, with another 438 having both (not further pursued because it is unknown which DMR dominants) (Supplementary_data_file_7). This does not deviate from random distribution (p = 0.65, Chi-square test). By P60, 645 or 746 genes are associated with DMRs with higher or lower methylation (278 with both) (Supplementary_data_file_7). This is a significant drift (p = 0.007) towards lower overall DNA methylation. In addition, 193 of the 1648 common DMR-associated genes display differential expression at P60, a significant overlap (p = 0.0001, Fisher’s exact test, Supplementary_data_file_4). They are enriched for GSIS-related processes such as G-protein signaling, tight junction, Golgi, and insulin secretion (Fig. 5i). These data suggest that differential enhancer methylation in early progenitor subsets can influence their methylomes after birth, producing β-cell subtypes by predisposing gene expression at adult stages. This conclusion sets the stage to test if any DEG contributes to the differential function of the two β-cell subtypes.
Note that the three DMRs in the Dnmt3a locus are enriched with different yet overlapping motifs, including that of Insm1, Nkx2.2, and Rfx6 that locate to the P2 DMR, Insm1 and Neurod1 to the proximal P60 DMR, and Insm1, Neurod1, and Rfx6 to the P60 distal DMR (Fig. 5h). The functions of these motifs are unknown.
Several DEGs contribute to differential GSIS in the β cell subtypes
We next functionally tested if any of the DEGs contributes to functional differences. We first chose the families of Myt TF (Myt1, Myt1l, and St18) because the differential Myt1 expression in the Ngn3+ progenitors divides the two β-cell subtypes. We included Myt1l and St18 because of a complicated compensatory interaction between these factors (Fig. 6a)19. To pick other candidates, we looked for genes that are: 1) differentially expressed in both P2 and P60 β-cell subtypes (193 genes, Supplementary_data_file_4); 2) associated with DMRs between the β-cell subtypes (69 genes, Supplementary_data_file_4); 3) having published function in secretion. These processes left us with five candidates: Cacna1a, Gck, Gnao1, Irs2, Rab11a, and Syt7. We did not pursue Gck, the gatekeeper of glucose metabolism, because the two β-cell subtypes have similar ATP/ADP ratios at low or high glucose (Figure S4g). Our previous studies did not detect the effect of Gnao1 heterozygosity on insulin secretion32. The haploinsufficiency for Irs2 has been published33, while Rab11a is not required for GSIS in MIN6 cells34. We therefore tested the effects of altering the levels of Cacna1a and Syt7. Note that we included the functional paralogs Cacna1c and Cacna2d1 of Cacna1a because all are differentially expressed in the P60 β-cell subtypes (Fig. 6a). For Syt7, we considered but excluded paralogs Syt1 and Syt5 because Syt7 is expressed at about 20 times higher levels than Syt1 (Supplementary_data_file_4), while Syt5 null mutant mice have no detectable phenotype (Jax, 008413). P60 DEGs Syt11 and Syt13 are omitted because they are not Ca2+ sensors35.
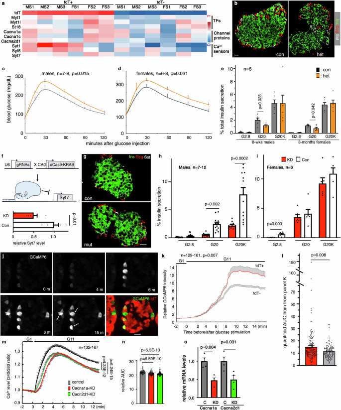
a A few DEGs expressed in P60 tdT+ and tdT- β cells in 3 male (MS) and 3 female samples (FS). b–e Results of Myt TFs haploinsufficiency. b Representative islet IF (insulin: green. Glucagon, red. Somatostatin, white) from 4-weeks old mice, with 4 controls and 4 mutants checked with similar results. c, d IPGTT (mean + SEM) of 6-week old males (c) and 3-month old females (d). C has 7 mutants and 8 controls, while d has 6 mutants and 8 controls. e Insulin secretion induced by G2.8, G20, and G20K (mean + SEM). “n = 6” refers to different samples of different mice. f–iSyt7 CRISPRi. f Syt7 was repressed with 2 gRNAs to recruit dCas9-KRAB to its promoter, verified by real-time RT- PCR in islets of 4 controls and 4 mutants (mean + SEM). g Islet morphology (insulin: green. Glucagon, red, somatostatin, white) of 4-week old mice, similar in 4 controls and 4 mutants. h, i Insulin secretion (mean + SEM) of control and Syt7-KD islets. “n”, number of independent assays from different islet preps. h includes 7 mutants and 12 controls, I has 6 mutants and 6 controls. j–o Effect of VGCC expression on Ca2+ influx. j Snapshots of real-time Ca2+ influx via CaMP6 (white or green) recording. k, l Quantification in scatter plot or AUC (mean + SEM), with oversaturating cells (white arrows in j) excluded. 161 tdT+ and 129 tdT- β cells (4 males and 4 females) were assayed. m, n Effect of VGCC knock-down on Ca2+ influx in mouse islet cells as scatter plot or AUC (mean + SEM), assayed with Fura2. o Real-time RT-PCR assays of VGCC knockdown (mean + SEM) in 4 independent assays. The numbers of PSI used for (m, n) are: 132 (control) 148 (Cacna1a KD), and 167 (Cacna2d1 KD). In panels (c, d, k, m), p-values were from a 2-way ANOVA. In panels (e, f, h, i, l, n, o), p-values were from unpaired t-tests, two-sided type-two errors. Scale bars, 20 μm.
Myt1F/+; Myt1l F/+; St18 F/+; Pdx1Cre mice were derived, reducing the levels of Myt1, Myt1L, and St18 proteins by 34–63% in islets compared with controls (Figure S5a, b). This manipulation did not impact islet morphology (Fig. 6b), but compromised glucose clearance in mice (Fig. 6c, d), accompanied by reduced islet GSIS (Fig. 6e). Mutant males displayed glucose intolerance earlier than females, results that occur when islet function was partially compromised36,37.
To test the effect of reducing Syt7 expression in β-cells, CRISPRi was used to reduce its expression by ~50% in mouse islets (Fig. 6f and Figure S5c)38. This manipulation did not alter islet morphology (Fig. 6g) but compromised GSIS in male islets (Fig. 6h). This level of Syt7 reduction did not compromise GSIS in female islets (Fig. 6i).
For the VGCCs, we compared glucose-induced Ca2+ influx in tdT+ and tdT- β cells. The cytoplasmic Ca2+ influx in response to 11 mM glucose, assayed with β-cell specific GCaMP6 as a surrogate (Figure S5d, e), is higher in the tdT+ β cells than in tdT- cells (Fig. 6j–l. Movie S1). Along this line, knocking down Cacna1a or Cacna2d1 (Fig. 6m–o), but not Cacna1c (Figure S5f, g), in primary mouse PSIs reduced the levels of glucose-induced Ca2+ influx.
These results suggest that the differential expression of multiple factors contributes to the differential GSIS in β-cell subtypes.
Maternal obesity reduces the proportion of M+N+ progenitors
Maternal obesity is a prominent risk factor for diabetes in offspring, with some suggesting that DNA methylation in early pancreatic cells contributes to this risk by deregulating β-cell production/function39. We therefore tested whether mHFD impacts the proportional allocation of different β-cell subtypes (Fig. 7a).
a The experimental design. b A few DEGs in Ngn3+ cells with mHFD or control diet (CD) treatment. Shown are the levels of expression normalized against that of CD-treated cells. c, d IF staining showing tdT (red) and Ki67 (white) expression in β cells (green) in MNT mice with CD or mHFD exposure immediately after birth (P1). A merge and the three single channels are presented. White arrows, tdT-Ki67+ β cells. Yellow arrows, tdT+Ki67+ β cells. 9 controls and 12 mHFD mice were examined, with similar results. Bar = 20 μm. e, f The proportion of tdT+ β cells (mean + SEM, (e) and the proliferation rate (mean + SEM, (f) (ki67 expression) of tdT+ and tdT- β-cell subtypes. P-values were calculated using unpaired t-tests with two-sided type-two errors. “n” refers to the number of mice examined (9 controls and 11 mHFD mice).
We compared the transcriptomes in E15.5 Ngn3+ islet progenitors exposed to a control diet (CD) and mHFD (Figure S6a). mHFD treatment downregulated 2155 genes while upregulated 1414 genes in Ngn3+ cells (Supplementary_data_file_8). The downregulated genes are enriched for nucleotide binding, Golgi, microtubules, ER, Ca2+ transport, and ion channels (Figure S6b). The upregulated genes are enriched for ribosome, mitochondrion, ER, etc. (Figure S6c). The downregulated genes include Myt1, several channels, Ca2+ sensors, and Dnmt3a (Fig. 7b). Intriguingly, there is a significantly lowered proportion of M+N+ progenitor-derived β-cell subtype in newly born MNT mice (Fig. 7c–e). In addition, the newly-born mHFD-exposed β cells of both subtypes have increased proliferation rate compared with controls, with the M+N+ descendants maintaining a higher proliferation rate than the M-N+ descendants (Fig. 7f). These results are consistent with a recent report that in non-human primates, mHFD exposure induces premature β-cell adaptation40. Because β cells re-activate detectable levels of Ngn3 under hyperglycemia and/or hyperlipidemia-related metabolic stress41,42,43,44,45, postnatal M-N+ progenitor-derived β cells (Myt1+) may reactivate enough Ngn3nCre to complicate our lineage tracing in these mHFD-treated offspring. We therefore did not compare the function of these adult β-cell subtypes. Nonetheless, these findings suggest that diabetes-predisposing factors can deregulate the proportions of β-cell subtypes, leading us to examine whether our mouse β-cell subtypes have similar subsets in human islets.
DEGs from mouse β cell subtypes subdivide human β cells into subtypes
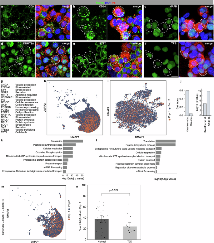
We tested whether some of our P60 DEGs display heterogeneous expression in human donor β cells, including CD9, CD24, CD47, CD79, INS, MAFB, DNMT3a, SYT7, and TPT1. CD9 and CD24 serve as controls because their established heterogeneous expression in human β cells3,4. The rest are picked to identify more cell surface markers or key factors for subtype studies. We found that CD9, CD24, INS, MAFB, DNMT3a, SYT7, and TPT1 were differentially expressed in the human β cells, tested in islets of three donors (Fig. 8a–f). We could not identify working antibodies against CD47 or CD79. These findings motivated us to identify a signature gene list to study human β-cell heterogeneity based on our P60 DEGs in mouse β-cell subtypes.
a–f The expression of CD9 (a, green), CD24 (b, green), MAFB (c, green), DNMT3A (d, green), SYT7 (e, green), TPT1 (f, green) in primary human β cells. Shown are average projections from z-stacks of the entire cells. For each marker, a single panel (the marker) and a merged panel showing the marker/insulin (red)/DAPI (blue) co-staining are presented. Also note that three cells (marked 1, 2, 3) are highlighted to show the differential expression of each marker. Scale bar, 5 μm, identical in all panels. Primary islets from 3 healthy donors were examined, producing similar results. g The 20 mouse DEGs selected for human β-cell subpopulation studies. See Table S1 for their selection. h, i UMAPs of human β-cell populations based on the aggregated expression of the 20 genes listed in (g), using available data in Kaestner et al.47 and Xin et al.15. j Gini indices and respective p-values (one-sided Fisher’s exact test) to measure if the distribution of 20 genes was equal amongst all β cells. The null hypothesis is that the distribution was equal. k, l The Processes enriched in Pop. 1 cells of Kaestner et al.47 (e) or Xin et al.15 (f). The top 9 processes are presented. The p-values, from one-sided Fisher’s exact test, were adjusted using the Benjamini-Hochenberg procedure for multiple comparisons. m, n Sub-clustering and quantification of β-cell subpopulations from T2D donors. The T2D β cells from Kaestner et al.47 were used. Presented are (Mean ± SEM). The P-value is from an unpaired t-test for two-sided type-two error. “n” in (n) (31 normal and 17 T2D) refers to the number of donors.
We selected 20 mouse DEGs (Fig. 8g) that: (1) are enriched in the higher-glucose responsive β cells; (2) have established function in β cells; and (3) have relatively high levels of expression in human β cells46. The gene signature was applied to two available single-cell transcriptome datasets, one from the Human Pancreas Analysis Program (HPAP)47 and the second from a cohort of 12 non-diabetic patients15 (Figure S7). Our gene signature consistently classifies both β-cell datasets into subpopulations – population 1 (Pop. 1, the equivalent of tdT+ mouse β cells) and Pop. 2 (Fig. 8h, i). Gini index measurement verified this observation, showing that the signature genes were expressed in a clustered manner (Fig. 8j). Pre-ranked GSEA revealed strikingly consistent pathways that are enriched in Pop. 1 of both datasets as those activated in the adult mouse tdT+ β cell subtype, which include protein/peptide translation, trafficking, and mitochondria-associated pathways (Fig. 8k, l). Notably, the proportions of Pop.1 β cells in T2D human samples are significantly reduced compared with healthy controls47 (Fig. 8m, n). These findings suggest that human islets contain β-cell subtypes similar to our mouse β-cell subtypes.
The M+N+ cell-derived β cells are enriched in the reported β-cell subtype
We last compared our β-cell subtypes with two recent studies by Rubio-Navarro or Dror and colleagues4,10, which have functional tests and gene expression analysis. We examined the distribution of the 20 signature genes in the scRNA-seq data provided by the Rubio-Navarro study. We readily identified β-cell subsets in both control and mHFD-treated mouse islet samples (Fig. 9a, b). The Pop. 1 is significantly reduced in the mHFD samples (Fig. 9c).
The scRNA-seq and bulk-RNAseq from (Rubio-Navarro et al., 3023 and Dror et al., 2023) were compared with ours to determine β-cell subtype overlap. a, b UMAPs of β-cell populations reported by Rubio-Navarro10 based on the aggregated expression of the 20 genes listed in (Fig. 8g). a Is from wild-type untreated samples, while (b) from mHFD-fed mice of Rubbio-Navarro. c Quantification of the proportions of tdT+-equivalent β cells (Pop. 1) in mHFD-fed and control mouse samples. (d, e) Marker expression overlaps between this study and Dror et al.4. In (d), we identified the overlap between our P60 DEGs and those reported by Dror et al.4 with adjusted p < 0.05. e Shows the overlap between our P60 DEGs with that reported by Dror et al.4 with p < 0.05. Fold enrichment and p-values are from two-sided hypergeometric tests. Note that we only examined the genes with detectable expression (via scRNA-seq) in P60 β cells (a total of 22,060), used as the population size in the hypergeometric tests. This adjusts for the problem associated with comparing gene expression exclusively in β cells. f, g The levels of H3K27me3 (green) in tdT+ (red) and tdT- β-cell subtypes, shown by IF staining and quantification. Pdx1 was used to identify β cells (white). Each dot in panel g represents an averaged IF intensity (arbitrary unit) from all nuclei examined in one mouse. P-value is from a paired t-test with two-sided type-two error. “n” in (g) refers to the number of mice used.
Because no scRNA-seq data is available in the studies of Dror et al., we compared the degree of DEG-overlap between our study and theirs. We found 28 DEGs between the βHi and βLow cells, detected by Dror and colleagues, with adjusted p-value < 0.05. Twelve of these 28 DEGs overlap with our P60 DEGs, a 4.7-fold enrichment (p = 2.66E-6) (Fig. 9d). By relaxing the stringency, we identified 801 DEGs in the Dror study with p < 0.05. One hundred twenty-two of these genes overlaps with our P60 DEGs, an 1.8-fold enrichment (p = 1.06E-10) (Fig. 9e). Furthermore, we detected a slight but significantly higher levels of H3K27me3 in our M+N+ progenitor-derived β cells, the primary parameter that is used in the Dror study to classify β-cell subtypes (Fig. 9f, g).
Discussion
The presence and functional significance of β-cell heterogeneity is well-recognized. Yet, studying different β-cell subtypes remains a challenge because of our inability to sample a defined β-cell subset at different stages or in different animals. Specifically, most β-cell heterogeneity studies rely on sampling single β cells at various stages. Some studies suggest that the observed heterogeneity results from cells drifting between different cell states. For example, Bader et al. detected two transient β-cell subsets expressing various levels of Fltp/CFAP126 in mice, but one converts to the other over time2. In contrast, others showed the presence of stable β-cell subtypes, including virgin β cells that stay immature for nearly half the lifespan in mice16. Similarly, several recent studies, using DNA/histone methylation as lineage-surrogates, concluded that stable β-cell subtypes exist4,5,6. However, these β cells represent only a few percent (~2–15%) of all β cells4,5,6, while DNA/histone methylation patterns change according to physiological conditions31,48,49. Thus, how long β-cell subtypes retain their characteristic features needs direct substantiation.
Our combinatorial lineage marking tracks the mouse β-cell subtypes that have transient differential gene expression18. We demonstrate that these subtypes ( ~ 40–60% each) have different functions, gene expressions, and DNA methylation patterns in postnatal stages, properties that are preserved for at least several months after birth. In addition, we define a few signature genes for the β-cell subtype with higher glucose responsiveness in mice, allowing us to subdivide human β cells into discrete subpopulations. Importantly, we show that several DEGs between the mouse β-cell subtypes contribute to their differential function, Myt TFs, VGCCs, and Syt7 that allow transcriptional repression, glucose-stimulated Ca2+ influx, and Ca2+-secretion coupling, respectively. These findings suggest that multiple factors can contribute to the emergence of the β-cell subtypes.
Our overall findings, combined with other β-cell heterogeneity studies26, imply that the β cells may contain more subtypes than previously thought, with their classification differing according to marker selections. These subtypes can arise from a spectrum of islet progenitors with varying gene expression/epigenetic modifications, which are further refined by stochastic biochemical events or physiological input. Henceforth, each of our β-cell subtype may contain multiple sub-subtypes. Indeed, we found only partial overlap between our β-cell subtypes and those described by others. For example, we show that the tdT+ β cells (with higher secretory function) express higher levels of Rbp4. But its expression was reported to anti-correlate with exocytotic activities27. We did not detect differential expressions of CD63, Th, or Nnat between our β-cell subtypes5,6,10. All these discrepancies can be explained by the presence of β-cell sub-subtypes within the tdT+ and tdT- populations. Supporting this point, ~5% or ~15% adult β cells express Th or Nnat5,6, while ~55% of adult β cells are from M+N+ progenitor cells.
Our studies suggest that differential DNA methylation in islet progenitors regulates β-cell subtype production. First, inhibiting DNMT activity reduces the portion of the M+N+ progenitors in the embryonic pancreas. Second, Dnmt3a is differentially expressed in our β-cell subtype at both newborn and adult stages. Third, manipulating the DNA methylation status of one of the DMRs can impact transcription. Finally, the Ngn3+ progenitors that are exposed to mHFD, an established risk factor for diabetes, express lower levels of Dnmt3a and Myt1. This treatment reduces the proportion of β-cell subtype with higher glucose-responsiveness during embryogenesis, which will likely predispose a higher risk of diabetes in offspring by inducing premature adaptation40.
There are unanswered questions. First, it is unknown how M+N+ and M-N+ progenitors and their β-cell desendants regulate their methylome. Examining how methylating (DNMTs) and demethylating (TETs) enzymes are targeted to specific genomic loci using pioneering factors will be informative. Second, our lineage marking is not inducible. This limits the usage of the method in conditions that can reactivate Ngn3 in pre-existing β cells, including those inducing β-cell regeneration and/or adaptation41,42,43,44,45,50. Third, it is unclear if/how individual tdT+ or tdT- β cells can change their state. Lastly, the degree of conservation between the mouse and human β-cell subtypes remains to be explored. We showed that a few mouse β-cell subtype-defining markers can subdivide human β cells. Yet we do not know the functional difference between these human-cell subsets or their DNA methylation landscapes, demanding detailed studies of human β-cell subtype function and epigenome. To this end, exploring the function of VGCC will be exciting. In mouse β cells, the major VGCC is of L-type, consisting of the Cacna1c-encoded α1 subunit and other auxiliary subunits (including Cacna2d1-encoded α2/δ1)51. In human cells, the major VGCC is of P/Q type in human cells containing the CACNA1A-encoded α1a subunit7. Yet the knock-down of Cacna1a and Cacna2d1, but not Cacna1c, reduces the glucose-induced Ca2+ influx in mouse primary β cells. This result is consistent with a model that the factors that impact both mouse and human β-cell Ca2+ influx are more sensitive to gene dosage reduction, underscoring the need to test whether/how VGCC expression in human β cells impacts their heterogeneity.
Methods
Ethical statement
All research described in this study was conducted following all relevant ethical regulations. Mouse-related protocols were reviewed and approved by the Internal Animal Care and Use Committee of Vanderbilt University, School of Medicine. The usage of de-identified human islets was approved by the Institutional Biosafety Committee (IBC) of Vanderbilt University, School of Medicine. Purchase and specific usage of de-identified human islets from the Integrated Islet Distribution Program (IIDP) were also pre-approved by the Scientific Review Committee of IIDP. IIDP, funded by the National Institute of Diabetes and Kidney Diseases, USA, would obtain consent for use in research at the time of islet retrieval.
Animal models, including strains, derivation and use
Wild-type CD1 mice were purchased from Charles River. Routine crosses were used to derive mice of desired genotypes, which were determined by gene-specific PCR. Ins1Cre, Neurog3eGFP, Neurog3nCre, Myt1cCre, mT/mG (Gt(ROSA)26Sortm4(ACTB-tdTomato,-EGFP)Luo/J), Ai9 (Rosa26tdTomato/+), Rosa26eYFP, Pdx1Cre, Myt1F, Myt1LF, and St18F allele were reported52. C56BL/6 J.dCas9-KRAB mice (#030000) were obtained from Jax Laboratories. All mice were housed in small isolated cages (max of one litter preweaning or 5 post-weaning mice per cage) in a designated mouse facility with ad lib access to water and food. The room was kept at ambient temperature 18–23 °C, with a light/dark cycle of 12 h (6 am–6 pm), and humidity controlled between 30 and 70%.
Transgenic Syt7-gRNA mice (C57BL/6 J.TgTn(pb-PGK1-EGFP,RNU6-gRNA:Syt7)1Ggu, MGI 7550749) were derived via pronuclear injection. Briefly, a piggyBac transposon-containing plasmid was used to tandemly express two guide RNAs under the control of U6 promoter (5’-agagagtgtgtgcgcgcccg−3’ and 5’-agcggcggcagagaagcgcg-3’). These guide RNAs are targeted to the proximity of two predicted transcriptional initiation sites of Syt7, respectively (Figure S6C), recruiting transcriptional repressor dCas9-KRAB for Syt7 repression. The backbone also carries a hPGK-eGFP expression cassette for transgene identification. An m7PB transposase expression plasmid with the guide-RNA expressing plasmid was co-injected into the nucleus of C57Bl/6 J mouse zygotes for mice production. Two founder lines were obtained, which were outcrossed with C57BL/6 J mice for three generations. One line was chosen for downstream studies because of its better fertility.
Islet β cell preparation and purification
Islets were hand-picked after the pancreata were digested with 0.5 mg/ml type IV collagenase (dissolved in HBSS with Ca2+/Mg2+)35. Briefly, neonatal pancreata (younger than 1 week old) were dissected and cut into 4-6 pieces and digested with collagenase Type IV for ~10 minutes at 37 °C. The pancreata were broken into pieces with pipetting and washed 4 times with complete RPMI1640 media (with 11 mM glucose, 1X Penicillin/Streptomycin, and 10% FBS). Islets were then picked under a dissecting scope. Islets isolation from older mice used a similar method, except the pancreata were perfused with collagenase via the pancreatic duct.
For islet cell immunostaining, islets were washed 3X (3–5 min each) with Ca2+/Mg2+-free HBSS and partially dissociated (at 37 °C, with 0.25% trypsin, usually 3 min). The cells were washed 2X with complete RPMI1640 media and cyto-spun onto glass slides for staining.
For single cell-preparation (used for scRNA-seq and FACS), islets were washed 3 X (3–5 min each) with Ca2+/Mg2+-free HBSS. They were then dissociated to single cells (at 37 °C, with 0.25% trypsin, usually 4-6 minutes), washed 2X with complete RPMI1066 media, and resuspended for encapsulation-based scRNA-seq or FACS-based cell isolation using BD FACSAriaTMIII or BD Fortessa. Note that for FACS, DAPI or propidium iodide was used to exclude dead cells. Sorted live cells were immediately used for downstream experiments. When making MNT PSIs, the collected cell population was gated to minimize including non-endocrine cells in islets, which are usually smaller than endocrine cells. For examples of gating, see Figure S8.
Islet β cell proliferation assays, PSI production, and secretion assays
To assay for β-cell proliferation, islets from each MNT animal were cyto-spun onto 2–4 slides for Immunofluorescence (IF) staining, imaging (using confocal), and quantification. An Olympus FV-1000 confocal microscope was used for image capture.
For PSI preparation, sorted cells were resuspended in enriched complete RPMI1640 media at 30,000 cells per ml53. Then, 30 microliter suspension was dropped on the cover of 10 cm plates, which were inverted to cover plates with ~5 ml 1X HBSS. The plates were left undisturbed at 37 °C in an incubator for 4 days. PSIs were then collected, left in fresh complete RPMI 1066 media for another day for recovery. Afterward, PSIs were used for GSIS assays following the established protocol for the whole islet (see below ref. 52).
Insulin secretion assays
For insulin secretion using PSIs or intact islets, the % of total insulin secreted within a 45-minute window was measured. (Pseudo-)islets were allowed to recover in RPMI for 2 h or overnight. Islets were washed twice with pre-warmed KRB solution (2.8 mM glucose, 102 mM NaCl, 5 mM KCl, 1.2 mM MgCl2, 2.7 mM CaCl2, 20 mM HEPES, 5 mM NaHCO3, and 10 mg/ml BSA, pH 7.4) and then incubated in KRB (37 °C) for one hour, washed with pre-warmed KRB once more. (Pseudo-)islets were then transferred into each of the wells of 12-well plates with 0.2 (PSIs) or 1 ml (islets) pre-warmed KRB to start the secretion assays. The basal solution contains 2.8 mM glucose in KRB. The stimulatory conditions use 20 mM glucose or (20 mM glucose +30 mM KCl). For all assays, four or more mice of each genotype were used for islet isolation, with islets from two or more mice mixed and examined as 2–3 technical replicas. If PSIs were used, a starting volume of 200 microliters with 20–30 PSIs was used due to their small size. For islets, 10–15 in 1 ml KRB were used. Total insulin was assayed after ethanol-acid extraction as in ref. 35. Insulin was measured with an ELISA kit from ALPCO. Assays from human islets use a similar method, except the basal glucose was 3.3 mM.
Intraperitoneal glucose tolerance test (IPGTT) and IF assays
For IPGTT, mice were fasted overnight. Glucose was injected at 2 g/kg. Blood glucose was then measured via tail vein nick52. IF assays used tissues as frozen/paraffin sections or single cells spun onto slides following a routine method. The antibodies used are listed in Table S2.
Ca2+ recording with GCaMP6
Ca2+ influx in individual β cells was monitored using two approaches. In assays of tdT+ cells, GCaMP6 was used as a surrogate54. Briefly, islets were isolated from 2-month-old MNT mice. They were allowed to recover overnight in complete RPMI1640 media and then attached to fibronectin-coated plates with glass-bottoms overnight in the same media. The islets were then infected with adenoviruses that express GCaMP6 specifically in β cells. Three days later, the islets were incubated (20 min, 37 °C) in KRB supplemented with 1 mM glucose for acclimation. Real-time fluorescence imaging, at 5 s per frame (using the 488 nm filter), then followed using a Nikon Eclipse TE2000-U microscope equipped with an epifluorescence illuminator (Sutter, Inc), a CCD camera (HQ2; Photometrics Inc), and Nikon Elements software. A 20X objective was used for all recording. The temporal process is: islets were perfused at 37 °C at a flow of 2 mL/min with appropriate KRB that contained 1 mM glucose and recorded for 5 min, followed by another 15–20 min of recording using KRB with 11 mM glucose.
In assays of Ca2+ levels in PSIs, similar settings as above were used, except that PSIs were pre-loaded with a Fura-2 AM Ca2+ indicator (2 µM) for 30 min before the start of recording. In this case, the ratios of emitted fluorescence intensities (Em: 510 ± 40 nm) at excitation wavelengths of 340 and 380 nm (F340/F380) were determined every 5 seconds.
Gene knockdown in primary islet β cells
For gene knock-down in primary β cells, ~100 islets were picked from CD-1 male and/or female mice. They were then dissociated into single cells as above and washed twice with freshly – made complete RPMI1066 media. The cells were resuspended into 3 ml media and mixed with 2 microlitter siRNA (25 nM) smart pool with aid of TransIt-X2 Dynamic Delivery System (Mirus Bio). The cell suspension was made into 30-microliter hanging-droplets onto 10 cm diameter plates and left in a cell-culture incubator for 4 days, allowing PSIs to form. The PSIs were then collected and transferred into a new culture plate with fresh media. Ca2+-recording and gene expression with real-time RT-PCR followed after another two days of incubation. The siRNA pools used for knockdown are from Horizon Discovery Biosciences, with product L-043179-00-0005 (Cacna1a), L-040723-00-0005 (Cacna1c), L-044128-00-0005 (Cacna2d1), and D-001810-10-05 (non-targeting controls). The levels of knockdown were evaluated using real-time RT-PCR (see below).
MIN6 cell line usage and targeted DNA methylation and gene expression
For targeted DNA methylation, a plasmid that drives dCas9-DNMT3a-T2A-eGFP expression with CMV promoter/enhancer was purchased from Addgene (#71666). Then a short DNA fragment that drives Syt7 guide RNA (5’-gaacatgtggggctccagcg-3’) under the control of a human U6 promoter was inserted upstream of the CMV enhancer. The resulting plasmid was electroporated into MIN6 cells, which were characterized 5 days after culture. For mRNA assays, cells from three independent plates were FACS-ed based on eGFP expression and studied for mRNA expression using routine reverse transcription coupled with real-time PCR (see below). Note that MIN6 (a gift from Wenbiao Chen of Vanderbilt University, School of Medicine) was maintained in DMEM (high glucose) with 10% FBS.
Real-time RT-PCR-based gene expression assays
Total RNA samples were extracted from isolated islets (at least three animals) or purified cells (minimum 3 batches from independent FACS collection). Individual cDNA samples were then prepared using a High Capacity cDNA Reverse Transcription Kit (Thermal Fisher), followed by CYBR-green-based RT-PCR assays (BioRad). The input for each sample was normalized using GAPDH levels. Oligos used are listed in the reagent table (Table S2).
Maternal diet treatment for gene expression assays with bulk RNAseq, IF asasys, and labeled cell counting
Six-seven weeks-old female CD1 mice were fed with CD or HFD (Bio-ServTM F3282, with 60% calories from fat compared to 6% in CD) for 2 weeks. They were then crossed with Ngn3eGFP or MNT mice under CD or HFD feeding until embryonic collection or birth when tissue collection is needed. For isolating islet progenitors, pregnant females were dissected at E15.5. Pancreata with eGFP expression were pooled, dissociated, and used for cell isolation via FACS. Embryos from two to three litters of mice were pooled and processed as one sample for RNA preparation and sequencing35, with three biological replicas used.
For counting lineage-labeled β cells, newborn pups were euthanized at P1 for islet isolation. Islets were dissociated into mostly single cells, cytospun onto slides, stained for Ki67 and Insulin, and imaged using FV1000 for cell counting. Different mice from 4 to 5 litters of mice were used. For detection of green (eYFP, eGFP, FITC, Alexa Fluor 488), red (tdT, Apple, Cy3, Alexa Fluor 594), and far red (Cy5, Alexa Fluor 647), fluorescence, the peak excitation used for FV1000 are 488 nm, 543 nm, and 633 nm, respectively. The emission detection was (520 ± 20) nm, (600 ± 20) nm, and (680 ± 20) nm.
The same approach was used to examine gene expression in human donor islet cells. Briefly, human donor islets (no disease) were procured from IIDP (Integrated Islet Distribution Program). Upon receiving, islets were recovered overnight in an incubator. They were then checked for insulin at G2.8 and G20. Only islets with a stimulation index (secretion at G20/secretion at G2.8) better than 2.0 were used for further analysis. Islets were dissociated, cytospun onto slides, fixed, and stained of IF and DAPI. Z-stack images were then obtained using confocal microscopy. Images with average projections were presented.
For quantifying Dnmt3a and H3K27me3 expression levels in each cell, islets were isolated from mice of defined age. Islets (all sizes) from each mouse were pooled, dissociated into single cells, and cytospun onto slides, followed by fixation and immunostaining. IF images were then taken as Z-stacks (0.5–1.5 μm apart to cover the entire nucleus) and quantified using Image J. Briefly, the average projection of images was obtained. tdT+ and tdT- β-cell nuclei were identified via insulin expression and circled for IF intensity assays. Only signals in the nuclei are quantified, although Dnmt3a is also located in the cytoplasmic area25 (H3K27Me3 is exclusively nuclear). Areas without nuclei were also selected for background assays and subtracted for IF intensity calculation. The total amount of IF signals was presented. The intensity from imaged nuclei was averaged for each mouse and presented.
Single cell RNA-sequencing and analysis
Murine scRNA-seq, single-cell encapsulation and library generation
Dissociated cells from islets were washed and checked for viability with Trypan Blue. Samples with >95% viability were counted and mixed with 10% K562 cells to evaluate doublet formation rate. Cells were washed using 0.02%BSA in DPBS before resuspension in a solution of DPBS with 15% Optiprep at 100,000 cells/mL before proceeding to inDrops (1CellBio) encapsulation as described in ref. 55. In brief, cells were flowed into a microfluidic chip, mixed with an RT/Lysis buffer and barcoded capture beads immediately before being portioned into droplets. Cell concentrations and flow rates were carefully controlled to minimize doublets and ensure droplet uniformity. The droplet emulsion was collected into a 1.5 ml tube in fractions of ~3500 estimated captured cells. Droplets then proceeded to UV exposure using a UV Cleaver to release captured oligos from the beads, a 1 h incubation at 50 oC to facilitate reverse transcription, and a 5 min incubation at 85 oC to stop the reaction. Emulsions were then cooled on ice and demulsified to isolate the aqueous component containing barcoded cellular cDNA stored at −80 oC for library preparation. Libraries were prepared for sequencing utilizing the TruDrop protocol. Samples were then sequenced using the Novaseq 6000 (Illumina) in a customized format. For each sample, both tdT+ and tdT- β cells were processed and sequenced together, and contained islets from 3 to 4 mice. During sequencing we targeted 120 million reads.
scRNA-seq, alignment, droplet matrix generation, and droplet matrix quality control
Sequences and droplets were aligned and filtered as described in ref. 56. Briefly, the libraries were processed utilizing the DropEst pipeline57 (Figure S2A, B) and the STAR aligner with Ensemble reference genome, CRCh38 release 25. High-quality single-cell-containing droplets were identified employing the dropkick algorithm58 in conjunction with prior-knowledge in gene expression profiling (Figure S2B). Normalization, inverse hyperbolic sine transformation, and Z-score scaling were performed on cells as an AnnData object utilizing the Scanpy toolkit. These normalized matrices were then projected into two dimensions using a UMAP initialization based on their 50 principal component decomposition. Gene-expression consistency was confirmed and the final selection of cell-containing droplets was made based on quality metrics such as total counts, mitochondrial count percentages, and gene-expression profiles.
scRNA-seq, count matrix normalization and UMAP visualization
The Scanpy toolkit and numpy functions were used on the raw count data to normalize by median library size, perform log-like transformation with Arcsinh, and standardize each gene using Z-score. Two models of UMAP visualization were employed after normalization: one based on the standard 50 principal component decomposition (as described in scRNA-seq, alignment, droplet matrix generation, and droplet matrix quality control section), and another using Harmony-corrected principal components to correct any sample specific batch effects. UMAP visualizations for murine data were generated using the ‘scanpy.tl.umap’ function, while human UMAP visualizations utilized this function or their own embedded x_UMAP profile. Sample numbers were visualized utilizing the same x_UMAP profile to ensure even sample distribution before further analysis (donor_ID Figure S7). Both human and murine inputs utilized their 50 principal component decompositions. Murine data were integrated with the Harmony algorithm59, which adjusts these principal components.
scRNA-seq, cell type labeling and unsupervised clustering
Utilizing the scMRMA60 algorithm in R, the PanglaoDB was used to label major pancreatic cell types. These algorithm-defined labels were then cross-checked with prior-knowledge gene-expression profiles and corrected to label major pancreatic cell types including: α cell, β cells, δ cells, endothelial cells, and enteric neurons. Employing the Scanpy toolkit, the Leiden algorithm single-cell subpopulations were labeled as described61.
Murine scRNA-seq, pseudobulk analysis
Cells were subset based on the ‘β cell’ identity (defined by the scRNA-seq, cell type labeling and unsupervised clustering section). Utilizing the Scanpy toolkit, cells were normalized, Arcsinh transformed, then categorized into tdTomato-positive (tdT+) and tdTomato-negative (tdT-) subsets based on histogram plots of expression with the cutoff for positivity being 0.9. tdT+ and tdT- cells were separately averaged by sample before being averaged by sex or in combination, then the difference between tdT+ and tdT- was determined and numerically sorted, where tdT was the most highly expressed gene across all β cell samples. To identify differentially expressed genes, low-expressing genes were first filtered out (artificially set at Arcsinh-transformed reading below 0.002 per sample, roughly one read in each cell). Paired t-test was then used to identify differentially expressed genes [p < 0.05, with a difference of at least 5% (log-transformed) between the two samples].
Bioinformatic gene set enrichment analysis
After identification of DEGs, the Database for Annotation, Visualization and Integrated Discovery (DAVID) was primarily utilized for comprehensive functional clustering analysis62, which generates clusters of gene ontogeny/processes/molecular signatures for functional interpretation. Similar/overlapping pathways or processes were consolidated and summarized for presentation in all cases. Only top 15 or those having [-Log10(p-value)] > 1.5 (if less than 15 processes) were presented. In addition, we did not include several general terms such as “transcription” and “cancer” in our lists, because their functional implication in β cells is not informative. In addition, we also utilized the pre-ranked DEGs in GO term enrichment and GSEA utilizing the GSEApy package63. Pathway analyses included GO_Biological_Process_2023, WikiPathways_2019_Mouse, KEGG_2019_Mouse, Reactome_2022, and MSIGDB_Hallmark_2020.
Murine scRNA-seq, comparison between other β-cell markers
Two publicly available datasets from murine samples, one focused on H3K27me3 between β-cells (Dror et al., 2023) and the second focused on high fat diet effect on β-cells (Rubio-Navarro et al., 2023), were selected for their identification of subsets of β-cells to determine if our data overlapped with these subsets. The Rubio-Navarro datasets were normalized and transformed as described above. A gene signature score was employed using the 20 gene list selection. Each signature was calculated and standardized using a reference sample size of 2000 genes. Scores were subset based on positivity, with ‘population 1’ (Pop. 1) β-cells containing a score higher than 0.2. The difference in population 1 percentage between the mice treated with high fat diet versus a control diet was determined. Still, due to lack of individual replicate separation in the public dataset, no statistics could be performed. Using the Dror et al. dataset, the number of differentially expressed genes was determined and compared to our differentially expressed genes.
Human scRNA-seq, processing and gene signature scoring
Two publicly available datasets focusing on adult T2D disease and control β cell populations were selected for analysis (Figure S7). The data were normalized and transformed using leiden and donor ID-based mapping (in the section on scRNA-seq, cell type labeling and unsupervised clustering) (Figure S7A, B, D, E, G, H). We selected 20 functionally known genes upregulated in the murine pseudobulk analysis. These 20 genes were utilized to create a gene signature score employing the ‘scanpy.tl.score_genes’ function as described56. Each signature was calculated and standardized using a reference sample size of 2000 genes. Scores were subset based on positivity, with ‘population 1’ (Pop. 1) β cells containing scores higher than 0.2 and ‘Pop. 2’ β cells containing a score lower than 0.2 (gene score human Figure S7C, F, I). To determine if the ‘Pop. 1’ β cell genes were significantly clustered together, rather than randomly, we utilized the package GiniClust3 on the pre-processed data with our selected gene list64. This identified Gini index values and a corresponding p-value, where a p-value < 0.05 indicates the expression of our gene signature is significantly clustered rather than randomly.
Human scRNA-seq, differential gene-expression and gene set enrichment analysis
Utilizing the Scanpy toolkit, differential gene expression testing was performed based on population labels (as defined by the Human scRNA-seq, processing and gene signature scoring section). The ‘scanpy.tl.rank_genes_groups’ function was utilized using Wilcoxon rank-sum and only those statistically significant were placed through GSEA. These pre-ranked genes were placed through GSEA using the GSEApy function (described in the scRNA-seq, gene set enrichment analysis and differential gene-expression testing section). Pathways analyzed included GO_Biological_Process_2023, WikiPathways_2019_Human, KEGG_2021_Human, Reactome_2022, and MSigDB_Hallmark_2020.
scRNA-seq, population quantification and gene-expression analysis
Percent change in human ‘population 1’ β cells was quantified per patient in both control and T2D β cells and plotted using the Matplotlib and Seaborn toolkits. Utilizing the Scipy toolkit, significance was tested using the ‘scipy.stats.ttest_ind’ assuming equal variance. To quantify gene-expression between tdTomato populations, a gene signature score for each gene of interest was calculated utilizing the methods described above (in Human scRNA-seq, processing and gene signature scoring). To analyze the scores, a scatterplot was used to visualize each score and statistical tests were conducted on their distributions. An initial Kruskal-Wallis test was performed and if the null hypothesis was rejected, a post hoc Mann-Whitney U test was conducted. P-values of less than 0.05 were considered significant.
DNA methylome assays and analysis
DNA methylome assays largely followed published protocols for Tagmentation-based whole genome bisulfite sequencing (T-WGBS)29, which relies on a hyperactive Tn5 transposase to fragment DNA while adding adaptor oligo sequences for sequencing65. The genomic DNA prepared from FACS purified β-cell subtypes was used to prepare T-WGBS libraries. The key steps of this protocol are as follows:
Transposome preparation
T-WGBS adapters were prepared by annealing the oligonucleotides in PCR tubes (10 μl 100 μM Tn5mC-Apt1 oligo, 10 μl 100 μM Tn5mC1.1- A1block oligo, 80 μl nuclease free water). Oligos were incubated in a PCR thermocycler as follows: 95 °C for 3 min, 65 °C for 3 min, ramp down to 24 °C at a rate of −1 °C/second, hold at 24 °C. Annealed oligos were combined with 100 μl glycerol to create a 5 μM, 50% glycerol adapter mixture. Transposomes were assembled by combining equal parts purified Tn5 transposase enzyme and annealed oligos, followed by a 25 °C incubation for 60 min at room temperature.
T-WGBS
For T-WGBS libraries preparation, genomic DNA from purified β-cell subtypes was extracted using a kit from Zymo (D3020). For each stage/sex, at least three batches of cells from FACS (4–7 mice for each batch, at least 30,000 cells) were combined, yielding 100–150 ng DNA. Genomic DNA was diluted in a 50 μl tagmentation reaction (40 ng genomic DNA, 2.5 μl transposome assembled with T-WGBS adapters, 10 μl 5X Tris-DMF, XuL Nuclease-free (NF) water to obtain a total reaction volume of 50 μl) and incubated at 55 °C for 8 min in a PCR thermocycler. Tagmentation reactions were then stopped by adding 250 μl Zymo DNA binding buffer from the DNA Clean & Concentrator-5 kit (Zymo). Reactions were purified per the manufacturer’s protocol instructions in the DNA Clean & Concentrator-5 kit (Zymo) and eluted in 15 μl NF-water. DNA eluate from the tagmentation reaction was used as input into the subsequent oligo replacement and gap repair reaction (11 μl DNA eluate, 2 μl 10 μM Tn5mC-Repl01 oligo, 2 μl 10x ampligase buffer, 2 μl dNTPs 2.5 mM each). This gap repair reaction was assembled in a PCR tube and incubated as follows in a PCR thermocycler: 50 °C for 1 minute, 45 °C for 10 minutes, ramp down to 37 °C at a rate of −0.1 °C/second, hold at 37 °C. Upon reaching 37 °C, 1 μl T4 DNA polymerase and 2.5 μl ampligase were added separately without removing the tube from the thermocycler. The reaction was mixed using a pipette without removal of the tube from the thermocycler, minimizing bubbles. The gap repair reaction was subsequently incubated at 37 °C for 30 minutes, held at 4 °C. Optionally, 2 μl of the gap repair reaction can be reserved for a test PCR amplification to determine library distribution pre-bisulfite conversion. The gap repair reaction was stopped by adding 102.5 μl of Zymo DNA binding buffer from the DNA Clean & Concentrator-5 kit (Zymo). Reactions were purified per the manufacturer’s protocol instructions in the DNA Clean & Concentrator-5 kit (Zymo) and eluted in 20.5 μl NF-water. Gap repaired, tagmented DNA was subsequently bisulfite converted according to the manufacturer’s protocol instructions using the EZ DNA Methylation-Gold kit (Zymo). For the bisulfite conversion reaction, 20.5 μl gap repaired DNA was mixed with 130 μl CT conversion reagent in a PCR tube and incubated in a PCR thermocycler as follows: 98 °C for 10 min, 64 °C for 2.5 h, hold at 4 °C. Final purification/desulfonation was performed as directed by the kit manufacturer’s protocol instructions. Final elution was in 25 μl NF-water. Eluted bisulfite-converted DNA was amplified and barcoded in 50 μl PCR reactions (25 μl 2x KAPA HiFi HotStart Uracil+ ReadyMix, 20 μl eluted bisulfite-converted DNA, 1.5 μl 10 μM i5 index primer, 1.5 μl 10 μM i7 index primer) as follows: 98 °C 45 s; 10 cycles of 98 °C 15 sec, 62 °C 30 s, 72 °C 30 s; final extension 72 °C 2 min; hold at 12 °C. Post- amplification PCR reactions were purified using the DNA Clean and Concentrator-5 kit (Zymo) and eluted in 22 μl NF-water. Library concentrations and size distributions were evaluated using an Agilent 2200 TapeStation with a D5000 screentape. T-WGBS DNA libraries were sequenced at Vanderbilt University’s genomics research core using 2 × 150 bp paired-end reads on the Illumina NovSeq 6000, obtaining approximately 300–500 million reads per library.
Sequencing library processing for T-WGBS libraries
Reads for WGBS libraries were trimmed of their adapters and evaluated for quality control using the TrimGalore! (version 0.6.6) Perl script wrapper for Cutadapt and FastQC66. WGBS reads were mapped with the MethPipe software’s bisulfite sequencing mapping tool, abismal (version 1.0.0), to the mm39 genome assembly. The Preseq software was used to predict library complexities67. Methylation analysis of WGBS reads was performed using the MethPipe (version 5.0.1) software package, now DNMTools, which contains all existing MethPipe programs along with fixes and improvements to a suite of tools68. Before calling DMRs downstream, we merged replicates for each age-genotype combination to produce a single methylation level statistics file with higher coverage. In other words, we merged the individual methylation level statistics for P60 eYFP- (n = 4), P60 eYFP+ (n = 4), P2 eYFP- (n = 2), and P2 eYFP+ (n = 2) samples using the merge-methcounts function to generate a single methylation level statistics file for both β-cell subtypes at P2 and P60. Next, we used the hmr function to call HMRs in the eYFP- and eYFP+ methylomes at P2 and P60 considering only methylation levels at non-mutated symmetric CpG sites. To call DMRs between β-cell subtypes eYFP- and eYFP+ at P2 and P60 involved a three-step process. We first used the methdiff function for each pair of methylomes to calculate a differential methylation score of each CpG site using a one-directional version of a Fisher’s exact test. Next, we used differential methylation scores for CpG sites to call DMRs using HMR fragments. Finally, we required a minimum DMR length ≥50 bp and ≥2 CpGs per DMR to achieve a high-confidence DMR dataset for each pair of methylomes being compared. The software Bedtools intersect was used to determine overlap between DMR datasets at P2 and P60 timepoints69. The pheatmap function in the pheatmap (version 1.0.12) package was used to analyze methylation levels at HMRs and DMRs called across both P2 and P60 timepoints. The ChIPseeker (version 1.30.3) R package was used to annotate DMR datasets. The Integrative Genomics Viewer (IGV) desktop application was used to visualize methylation data and generate genome browser snapshots. To identify motifs associated with individual DMRs, candidates were identified from genome-wide predicted binding sites for TF binding profiles in the JASPAR CORE collection (score > 300, Supplementary_data_file_9). We then manually curated a list, choosing candidates to display based on their known function in β-cell development/function, for presentation in IGV-generated genome browser snapshots.
Transcription factor motif enrichment analysis
TF motif enrichment analysis of DMRs was performed using the HOMER (version 4.10) software package. BED files for DMR datasets were scanned for enriched TF motifs using the findMotifsGenome.pl function with the ‘-size given’ option and background regions randomly selected by HOMER. Using output files listing known motif enrichment, we collapsed TF motifs by Levenshtein similarity. Then, we selected the top representative TF motifs based on ranking using natural log transformed binomial p-values. Data was visualized in R using the ggplot2 R package.
Gene ontology enrichment analysis
Gene assignments for DMRs were obtained with the web-based tool GREAT, using the default gene annotation protocol with a maximum extension of 1 MB70. In other words, genes that lie right next to each DMR (within up to 1MB) were identified as potential regulatory targets of the DMRs. Gene ontology analysis was also conducted using DAVID, with processes/terms/pathways consolidated and presented as for DEGs62.
Statistics and reproducibility
Data in the figures were represented as mean + SEM, with individual data points included. A student’s t-test with a two-sided type-two error was used to compare the statistical results between two normally distributed groups without repeated measures. For those with repeated measures (e.g., IPGTT, Ca2+ recording), 2-way ANOVA was used. To determine if gene enrichment is significant when associating DEGs with DMR-associated genes, the two-sided Fisher Exact test was used to compare the number of actual associated genes with that predicted from random correlation. Two-sided hypergeometric tests were used to compare the overlap between DEG/DMR lists. To avoid systematic bias when comparing closely related cells, we used the number of genes (coding/noncoding) with detectable reads in scRNA-seq as the population size (N), instead of all known genes in the genome. For all assays, p-values of less than 0.05 were considered significant. When analyzing pathway enrichment, p-values were adjusted according to the type of plots, detailed in the figure legend. For gene pathway enrichment assays, DAVID was used, which relies on embedded one-sided Fisher’s exact tests.
To ensure data reproducibility, both technical and biological duplicates were included, with technological repeats pooled as one data point when possible. For sample size determination, we used power analysis, aiming to detect differences >20% (when groups of cells were examined) or >5% (when single cells were studied) of the mean 0 2X STDEV at a power >0.95. Double-blind tests were used whenever possible. All data were included except the following occurred: during GSIS assays, several data points (scattered in assays of several days) were removed because islet/PSI lyses were observed (i.e., the number of islets/PSIs at the end of the assay is smaller than the starting number); during RT-PCR, assays in several wells were removed because the wells dried.
Reporting summary
Further information on research design is available in the Nature Portfolio Reporting Summary linked to this article.
Data availability
The RNAseq and WGBS data generated in this study have been deposited in the Gene Expression Omnibus database: GSE254702 for the bulk RNAseq of endocrine progenitor; GSE254955 DNA methylome assays; GSE255135 for the single cell RNAseq data. All include original and processed data and are freely accessible. The original fluorescent images can be found in FigShare [search for “Gu Dataset 1 2024-12” in (https://plus.figshare.com/]. All supporting data for plots were included in the source data file. All spreadsheets that support the conclusion in this manuscript are included in Supplementary_data_file_1-9. Key reagents used in this study are listed in Table S2. Source data are provided with this paper.
Code availability
The code used for DNA methylomes will be freely available upon request via the corresponding authors E. Hodges or G. Gu.
References
Aguayo-Mazzucato, C. et al. β cell aging markers have heterogeneous distribution and are induced by insulin resistance. Cell Metab. 25, 898–910 e895 (2017).
Bader, E. et al. Identification of proliferative and mature beta-cells in the islets of Langerhans. Nature 535, 430–434 (2016).
Dorrell, C. et al. Human islets contain four distinct subtypes of beta cells. Nat. Commun. 7, 11756 (2016).
Dror, E. et al. Epigenetic dosage identifies two major and functionally distinct beta cell subtypes. Cell Metab. 35, 821–836.e827 (2023).
Parveen, N. et al. DNA Methylation-Dependent Restriction of Tyrosine Hydroxylase Contributes to Pancreatic beta-Cell Heterogeneity. Diabetes 72, 575–589 (2023).
Yu, V. et al. Differential CpG methylation at Nnat in the early establishment of beta cell heterogeneity. Diabetologia 67, 1079–1094 (2024).
Fridlyand, L. E., Jacobson, D. A. & Philipson, L. H. Ion channels and regulation of insulin secretion in human beta-cells: a computational systems analysis. Islets 5, 1–15 (2013).
Johnston, N. R. et al. Beta Cell Hubs Dictate Pancreatic Islet Responses to Glucose. Cell Metab. 24, 389–401 (2016).
Weng, C. et al. Single cell multiomic analysis reveals diabetes-associated beta-cell heterogeneity driven by HNF1A. Nat. Commun. 14, 5400 (2023).
Rubio-Navarro, A. et al. A beta cell subset with enhanced insulin secretion and glucose metabolism is reduced in type 2 diabetes. Nat. Cell Biol. 25, 565–578 (2023).
Chiou, J. et al. Single-cell chromatin accessibility identifies pancreatic islet cell type- and state-specific regulatory programs of diabetes risk. Nat. Genet. 53, 455–466 (2021).
Finegood, D. T., Scaglia, L. & Bonner-Weir, S. Dynamics of beta-cell mass in the growing rat pancreas. Estimation with a simple mathematical model. Diabetes 44, 249–256 (1995).
Zeng, C. et al. Pseudotemporal Ordering of Single Cells Reveals Metabolic Control of Postnatal beta Cell Proliferation. Cell Metab. 25, 1160–1175.e1111 (2017).
Katsumoto, K. et al. Wnt4 is heterogeneously activated in maturing beta-cells to control calcium signaling, metabolism and function. Nat. Commun. 13, 6255 (2022).
Xin, Y. et al. Pseudotime ordering of single human β-cells reveals states of insulin production and unfolded protein response. Diabetes 67, 1783–1794 (2018).
Lee, S. et al. Virgin β-cells at the neogenic niche proliferate normally and mature slowly. Diabetes 70, 1070–1083 (2021).
Laakso, M. & Fernandes Silva, L. Genetics of type 2 diabetes: past, present, and future. Nutrients 14, 3201 (2022).
Liu, J. et al. Neurog3-independent methylation is the earliest detectable mark distinguishing pancreatic progenitor identity. Dev. Cell 48, 49–63.e47 (2019).
Wang, S. et al. Loss of Myt1 function partially compromises endocrine islet cell differentiation and pancreatic physiological function in the mouse. Mech. Dev. 124, 898–910 (2007).
Dhawan, S., Georgia, S., Tschen, S. I., Fan, G. & Bhushan, A. Pancreatic beta cell identity is maintained by DNA methylation-mediated repression of Arx. Dev. Cell 20, 419–429 (2011).
Dhar, G. A., Saha, S., Mitra, P. & Nag Chaudhuri, R. DNA methylation and regulation of gene expression: Guardian of our health. Nucl. (Calcutta) 64, 259–270 (2021).
Xu, Y., Xu, G., Liu, B. & Gu, G. Cre reconstitution allows for DNA recombination selectively in dual-marker-expressing cells in transgenic mice. Nucleic Acids Res. 35, e126 (2007).
Stancill, J. S., Osipovich, A. B., Cartailler, J. P. & Magnuson, M. A. Transgene-associated human growth hormone expression in pancreatic beta-cells impairs identification of sex-based gene expression differences. Am. J. Physiol. Endocrinol. Metab. 316, E196–E209 (2019).
Steff, A. M., Fortin, M., Arguin, C. & Hugo, P. Detection of a decrease in green fluorescent protein fluorescence for the monitoring of cell death: an assay amenable to high-throughput screening technologies. Cytometry 45, 237–243 (2001).
Zhang, H. et al. High glucose-induced cytoplasmic translocation of Dnmt3a contributes to CTGF hypo-methylation in mesangial cells. Biosci. Rep. 36, e00362 (2016).
Mawla, A. M. & Huising, M. O. Navigating the Depths and Avoiding the Shallows of Pancreatic Islet Cell Transcriptomes. Diabetes 68, 1380–1393 (2019).
Camunas-Soler, J. et al. Patch-Seq Links Single-Cell Transcriptomes to Human Islet Dysfunction in Diabetes. Cell Metab. 31, 1017–1031.e1014 (2020).
Dhawan, S. et al. DNA methylation directs functional maturation of pancreatic beta cells. J. Clin. Invest 125, 2851–2860 (2015).
Barnett, K. R. et al. ATAC-Me Captures Prolonged DNA Methylation of Dynamic Chromatin Accessibility Loci during Cell Fate Transitions. Mol. Cell 77, 1350–1364.e1356 (2020).
Scott, T. J., Hansen, T. J., McArthur, E. & Hodges, E. Cross-tissue patterns of DNA hypomethylation reveal genetically distinct histories of cell development. BMC Genomics 24, 623 (2023).
Avrahami, D. et al. Aging-Dependent Demethylation of Regulatory Elements Correlates with Chromatin State and Improved beta Cell Function. Cell Metab. 22, 619–632 (2015).
Zhao, A. et al. Galphao represses insulin secretion by reducing vesicular docking in pancreatic beta-cells. Diabetes 59, 2522–2529 (2010).
Terauchi, Y. et al. Glucokinase and IRS-2 are required for compensatory beta cell hyperplasia in response to high-fat diet-induced insulin resistance. J. Clin. Invest 117, 246–257 (2007).
Sugawara, K., Shibasaki, T., Mizoguchi, A., Saito, T. & Seino, S. Rab11 and its effector Rip11 participate in regulation of insulin granule exocytosis. Genes Cells 14, 445–456 (2009).
Huang, C. et al. Synaptotagmin 4 Regulates Pancreatic beta Cell Maturation by Modulating the Ca(2+) Sensitivity of Insulin Secretion Vesicles. Dev. Cell 45, 347–361.e345 (2018).
Yagan, M. et al. Atf4 protects islet beta-cell identity and function under acute glucose-induced stress but promotes beta-cell failure in the presence of free fatty acid. Diabetes 74, 838–849 (2025).
Gannon, M., Kulkarni, R. N., Tse, H. M. & Mauvais-Jarvis, F. Sex differences underlying pancreatic islet biology and its dysfunction. Mol. Metab. 15, 82–91 (2018).
Jensen, T. I. et al. Targeted regulation of transcription in primary cells using CRISPRa and CRISPRi. Genome Res. 31, 2120–2130 (2021).
Friedman, J. E. Developmental programming of obesity and diabetes in mouse, monkey, and man in 2018: where are we headed?. Diabetes 67, 2137–2151 (2018).
Carroll, D. T. et al. Maternal Western-style diet in nonhuman primates leads to offspring islet adaptations including altered gene expression and insulin hypersecretion. Am. J. Physiol. Endocrinol. Metab. 324, E577–E588 (2023).
Talchai, C., Xuan, S., Lin, H. V., Sussel, L. & Accili, D. Pancreatic beta cell dedifferentiation as a mechanism of diabetic beta cell failure. Cell 150, 1223–1234 (2012).
Brereton, M. F. et al. Reversible changes in pancreatic islet structure and function produced by elevated blood glucose. Nat. Commun. 5, 4639 (2014).
Wang, Z., York, N. W., Nichols, C. G. & Remedi, M. S. Pancreatic beta cell dedifferentiation in diabetes and redifferentiation following insulin therapy. Cell Metab. 19, 872–882 (2014).
Lee, H. et al. Beta Cell Dedifferentiation Induced by IRE1alpha Deletion Prevents Type 1 Diabetes. Cell Metab. 31, 822–836.e825 (2020).
Tong, X. et al. Metabolic Stress Levels Influence the Ability of Myelin Transcription Factors to Regulate beta-Cell Identity and Survival. Diabetes 73, 1662–1672 (2024).
Blodgett, D. M. et al. Novel Observations From Next-Generation RNA Sequencing of Highly Purified Human Adult and Fetal Islet Cell Subsets. Diabetes 64, 3172–3181 (2015).
Kaestner, K. H., Powers, A. C., Naji, A., Consortium, H. & Atkinson, M. A. NIH Initiative to Improve Understanding of the Pancreas, Islet, and Autoimmunity in Type 1 Diabetes: The Human Pancreas Analysis Program (HPAP). Diabetes 68, 1394–1402 (2019).
Wortham, M. et al. Nutrient regulation of the islet epigenome controls adaptive insulin secretion. J. Clin. Invest. 133, e165208 (2023).
Brasacchio, D. et al. Hyperglycemia induces a dynamic cooperativity of histone methylase and demethylase enzymes associated with gene-activating epigenetic marks that coexist on the lysine tail. Diabetes 58, 1229–1236 (2009).
Neelankal John, A., Ram, R. & Jiang, F. X. RNA-Seq Analysis of Islets to Characterise the Dedifferentiation in Type 2 Diabetes Model Mice db/db. Endocr. Pathol. 29, 207–221 (2018).
Thompson, B. & Satin, L. S. Beta-Cell Ion Channels and Their Role in Regulating Insulin Secretion. Compr. Physiol. 11, 1–21 (2021).
Hu, R. et al. Myt Transcription Factors Prevent Stress-Response Gene Overactivation to Enable Postnatal Pancreatic beta Cell Proliferation, Function, and Survival. Dev. Cell 53, 390–405.e310 (2020).
Friedlander, M. S. H., Nguyen, V. M., Kim, S. K. & Bevacqua, R. J. Pancreatic Pseudoislets: An Organoid Archetype for Metabolism Research. Diabetes 70, 1051–1060 (2021).
Dickerson, M. T. et al. Glucose-mediated inhibition of calcium-activated potassium channels limits alpha-cell calcium influx and glucagon secretion. Am. J. Physiol. Endocrinol. Metab. 316, E646–E659 (2019).
Simmons, A. J. & Lau, K. S. Dissociation and inDrops microfluidic encapsulation of human gut tissues for single-cell atlasing studies. STAR Protoc. 3, 101570 (2022).
Osumi-Sutherland, D. et al. Cell type ontologies of the Human Cell Atlas. Nat. Cell Biol. 23, 1129–1135 (2021).
Petukhov, V. et al. dropEst: pipeline for accurate estimation of molecular counts in droplet-based single-cell RNA-seq experiments. Genome Biol. 19, 78 (2018).
Heiser, C. N., Wang, V. M., Chen, B., Hughey, J. J. & Lau, K. S. Automated quality control and cell identification of droplet-based single-cell data using dropkick. Genome Res. 31, 1742–1752 (2021).
Korsunsky, I. et al. Fast, sensitive and accurate integration of single-cell data with Harmony. Nat. Methods 16, 1289–1296 (2019).
Li, J., Sheng, Q., Shyr, Y. & Liu, Q. scMRMA: single cell multiresolution marker-based annotation. Nucleic Acids Res. 50, e7 (2022).
Chen, B. et al. Differential pre-malignant programs and microenvironment chart distinct paths to malignancy in human colorectal polyps. Cell 184, 6262–6280.e6226 (2021).
Sherman, B. T. et al. DAVID: a web server for functional enrichment analysis and functional annotation of gene lists (2021 update). Nucleic Acids Res. 50, W216–W221 (2022).
Fang, Z., Liu, X. & Peltz, G. GSEApy: a comprehensive package for performing gene set enrichment analysis in Python. Bioinformatics 39 btac757 (2023).
Dong, R. & Yuan, G. C. GiniClust3: a fast and memory-efficient tool for rare cell type identification. BMC Bioinforma. 21, 158 (2020).
Wang, Q. et al. Tagmentation-based whole-genome bisulfite sequencing. Nat. Protoc. 8, 2022–2032 (2013).
Martin, M. Cutadapt Removes Adapter Sequences From High-Throughput Sequencing Reads. EMBnet.J. 17, https://doi.org/10.14806/ej.17.1.200 (2011).
Daley, T. & Smith, A. D. Predicting the molecular complexity of sequencing libraries. Nat. Methods 10, 325–327 (2013).
Song, Q. et al. A reference methylome database and analysis pipeline to facilitate integrative and comparative epigenomics. PLoS One 8, e81148 (2013).
Quinlan, A. R. & Hall, I. M. BEDTools: a flexible suite of utilities for comparing genomic features. Bioinformatics 26, 841–842 (2010).
McLean, C. Y. et al. GREAT improves functional interpretation of cis-regulatory regions. Nat. Biotechnol. 28, 495–501 (2010).
Acknowledgements
This study is supported by NIDDK, NCI, and NIGMS grants (DK125696 and DK128710 for GG, DK103831 and CA235733 and CA274367 for KSL, AB, and AJS, R01 GM147078 to EH and VAM, GRF2444112 for MEB). Confocal imaging in VUMC Cell Imaging Shared Resource was supported by NIH grants CA68485, DK20593, DK58404, DK59637 and EY08126. Cell sorting was performed in VUMC [funded by the Vanderbilt Ingram Cancer Center (P30 CA68485) and the Vanderbilt Digestive Disease Research Center (DK058404)]. The Syt7 CRISPRi mouse model was produced by the Vanderbilt Genome Editing Resource (RRID: SCR_018826) [supported by the Vanderbilt-Ingram Cancer Center (P30 CA68485)].
Author information
Authors and Affiliations
Contributions
M.E.B. analyzed the scRNA-seq data. V.E.M. constructed DNA libraries and analyzed the DNA methylome data. S.N. (Nevills) performed mHFD-related studies. R.H., M.Y., and S.N. (Najam) designed and set up all mouse crosses and helped with islet isolation, PSI production, viability, and GSIS assays. P.J.D. and D.A.J. designed and performed Ca2+ recording experiments. A.J.S., Y.Y., and Y.X. performed scRNA-seq, L.S., and M.A.M. designed and derived mice for Syt7 repression. K.L., E.H., and G.G. conceptualized the entire study and designed the experiments. G.G. also performed GSIS assays. All authors participated in the manuscript writing.
Corresponding authors
Ethics declarations
Competing interests
The authors declare no competing interests.
Peer review
Peer review information
Nature Communications thanks David Hodson, and the other, anonymous, reviewer(s) for their contribution to the peer review of this work. A peer review file is available.
Additional information
Publisher’s note Springer Nature remains neutral with regard to jurisdictional claims in published maps and institutional affiliations.
Source data
Rights and permissions
Open Access This article is licensed under a Creative Commons Attribution-NonCommercial-NoDerivatives 4.0 International License, which permits any non-commercial use, sharing, distribution and reproduction in any medium or format, as long as you give appropriate credit to the original author(s) and the source, provide a link to the Creative Commons licence, and indicate if you modified the licensed material. You do not have permission under this licence to share adapted material derived from this article or parts of it. The images or other third party material in this article are included in the article’s Creative Commons licence, unless indicated otherwise in a credit line to the material. If material is not included in the article’s Creative Commons licence and your intended use is not permitted by statutory regulation or exceeds the permitted use, you will need to obtain permission directly from the copyright holder. To view a copy of this licence, visit http://creativecommons.org/licenses/by-nc-nd/4.0/.
About this article
Cite this article
Brown, M.E., Miranda, V.E., Nevills, S. et al. Pancreatic islet β-cell subtypes are derived from biochemically-distinct and nutritionally-regulated islet progenitors. Nat Commun 16, 5758 (2025). https://doi.org/10.1038/s41467-025-60831-0
Received:
Accepted:
Published:
Version of record:
DOI: https://doi.org/10.1038/s41467-025-60831-0











