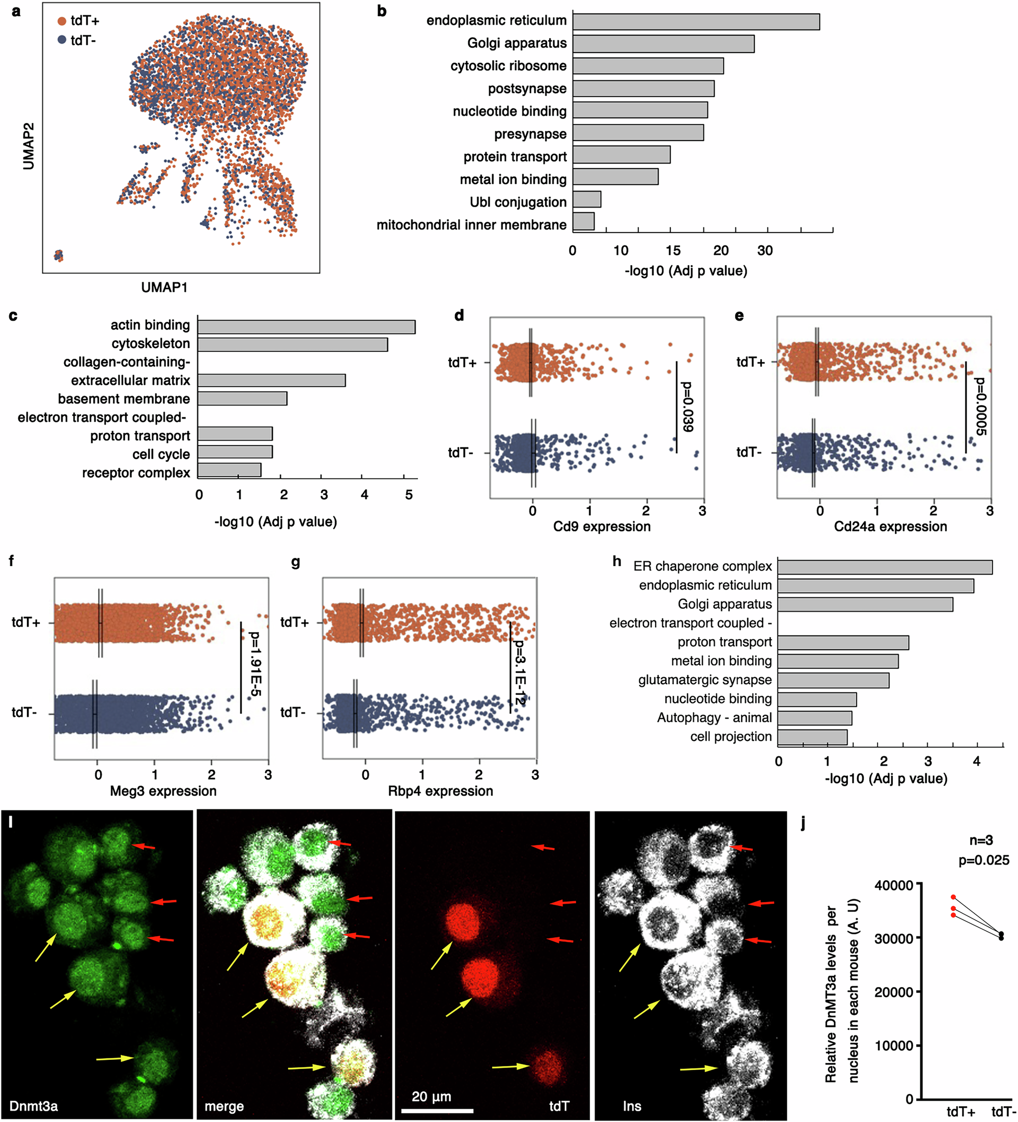
Fig. 3: DEGs between P60 β-cell subtypes have established roles in β cells.

Islets from P60 MNT mice were hand-picked and used for scRNA-seq. The β cells were then grouped as tdT+ and tdT- sub-populations for comparison. a An UMAP showing sub-clustering of P60 β cells with tdT expression highlighted. b, c Pathways/terms enriched in the tdT+ (b) and tdT- (c) β-cell subtypes using DAVID. The p-values, from one-sided Fisher’s exact tests, were adjusted using the Benjamini-Hochenberg procedure for multiple comparisons. d–g The expression levels of several candidate genes in β-cell subtypes using a Kruskal-Wallis test followed by a post hoc Mann-Whitney U test. h Pathways/terms enriched in the DEGs shared by P2 and P60 samples, analyzed using DAVID. The p-values, from one-sided Fisher’s exact tests, were adjusted using the Benjamini-Hochenberg procedure for multiple comparisons. i, j IF staining of Dnmt3a (green) in β cells (white) at P60. i Is an example of IF staining (average projection from Z-stack confocal images) in tdT+ (red staining, yellow arrows) and tdT- β cells (red arrows). j The relative IF signal intensity in tdT+ or tdT- β cells. Each dot represents an averaged IF intensity from all nuclei examined in one of three mice, presented as an arbitrary unit (A.U.). P-value is from a paired t-test, two-sided type-two error. “n” in j refers to the number of mice.