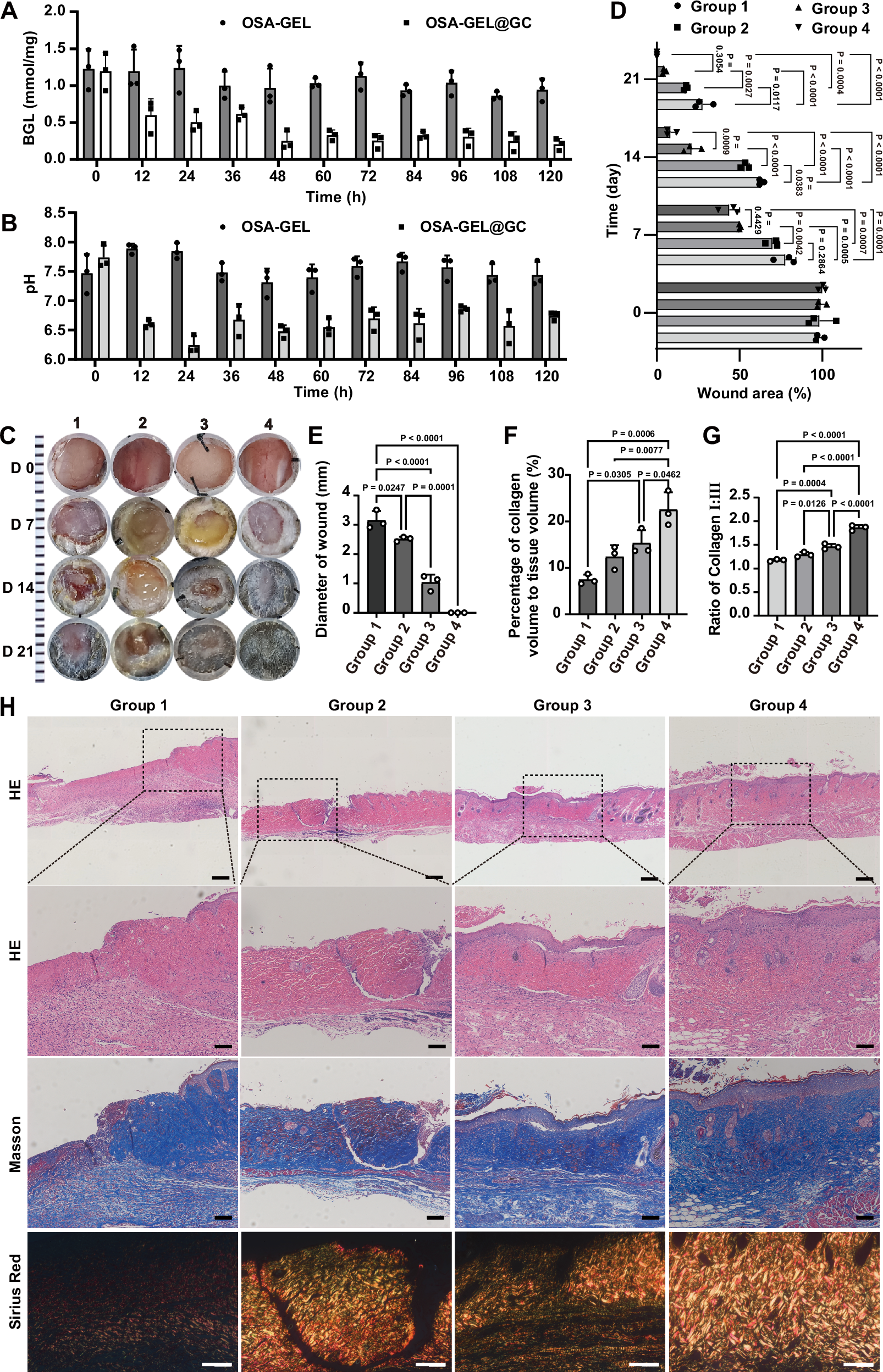
Fig. 4: The evaluation of the dynamic modulation of wound microenvironments and diabetic wound healing effect in vivo using OSA-GEL@GC hydrogel dressing.
From: Microenvironment-feedback regulated hydrogels as living wound healing materials

Blood glucose contents (A) and pH values (B) on wound surfaces of treated mice in 5 days (n = 3 independent samples). Cube: with OSA-GEL@GC; Circle: with OSA-GEL. C Representative images of back wound recovery under various treatment on Day 0, 7, 14 and 21. D Relative wound area of diabetic mice on Day 0, 7, 14 and 21 (n = 3 independent samples). E–G Wound diameter, percentage of collagen volume and ratio of collagen I:III on wound tissue, respectively (n = 3 independent samples). (H) Images of H&E staining (line 1-2), Masson’s trichrome (line 3) and Sirius red staining (line 4) on mouse wound tissue on Day 21 (n = 3 independent samples). Scale bar = 200 μm, 100 μm, 100 μm, and 100 μm, respectively. Experiments A–C, and H were repeated three times independently. Data in (A, B and D–G) are presented as mean values +/- standard deviation. Data analyzed by one-way analysis of variance with two-sided Tukey’s multiple comparisons test (D–G). Source data are provided as a Source Data file.