Abstract
Physiological microenvironments present a time-dependent variation during pathogenic or therapeutic processes, which call for life-like biomaterials of dynamic adaptation. However, current prevailed biomaterials maintain a passively responsive mode and lack autonomous and interactive dynamics. Striving for a paradigm of microenvironment interactive and self-regulatory medical agents as next-generation of biomaterials is of desperate need. Herein, we develop a microenvironment-feedback hydrogel as a living dressing biomaterial catering diabetic chronic wounds. This dynamic hydrogel leverages the initial alkaline pH of the wound bed as fuel and employs biocatalytic acid generation as the anti-fuel. By coupling this feedback loop to pH-regulated imine crosslinks, the hydrogel facilitates adaptive sol-gel cycling with programmable glucose oxidase (GOx) release in a Type-I diabetic mouse model. Thus, homeostatic wound pH and blood glucose levels are achieved, favoring accelerated in vivo wound healing and tissue repair.
Similar content being viewed by others
Introduction
Physiological and pathological processes typically exhibit dynamic variations in microenvironments and related parameters over time1,2,3. For example, wound pH changes throughout the stages of healing4,5 and blood glucose levels (BGL) follow a day-night circadian rhythm and undergo dynamic modulation during diabetes treatment6,7,8. Hence, coordinating treatment with these microenvironmental variations allows for real-time adjustments, which is considered one of the key points for precision therapeutics. To this end, adaptive regulatory biomaterials that would perform dynamic transformations correlated to in vivo microenvironment changes are urgently demanded.
Inspired by the dynamic, far-from-equilibrium nature of biological systems, the recent surge in the development of time-resolved, adaptive, and interactive hydrogels has sparked significant research interest and holds great promise for the next generation of intelligent biomaterials9,10,11,12,13,14,15,16,17,18,19. In the past decade, dynamic hydrogel materials have been fabricated using different chemically/physically fueled approaches that undergo kinetically asymmetric energy input/feed-back with time-programmability20,21,22,23,24,25. Typically, these dynamic hydrogels integrate two reaction pathways with different kinetics: fuel-driven activation and feedback-driven deactivation. Under the supply of fuel, gel precursors undergo activation and form a self-assembled hydrogel state. Simultaneously, the fuel is consumed (or deactivated), reducing the propensity of precursors to assemble and ultimately results in the disassembly of the hydrogel. The system is thus toggled from a transient assembled gel state to the disassembled original state, thereby regulating its autonomous, time-dependent and adaptive behavior. Despite their fruitful progress in biomimicry, building biomaterials with dynamic hydrogels capable of microenvironment adaptation, interaction and regulation is still rarely reported26,27,28.
We herein designed a BGL-interactive dynamic hydrogel as a microenvironment-feedback regulatory dressing for treating diabetic wounds—a prevalent clinical challenge with complicated wound microenvironments and a popular model for biomaterials29,30,31,32,33,34,35,36,37,38,39. This interactive dynamic hydrogel leverages pH-sensitive imine Schiff base crosslinks and loaded glucose oxidase (GOx)/catalase (CAT) enzyme pair, which undergoes kinetic asymmetric sol-gel cycling in response to BGL variations in diabetic wound (Fig. 1A). Given the alkaline environment of chronic wound bed, the hydrogel could form in situ with alkaline pH as the fuel and seal the wound bed. Once formed, the encapsulated GOx consumes local blood glucose, produces gluconic acid and gradually dissociates the formed hydrogel via cleaving imine Schiff base crosslinks, thereby generating the feedback loop (Fig. 1B). The released GOx further consumes glucose in the wound bed, resulting in decreased BGL in wound microenvironment. This sequentially halts a series processes of gel acidification/degradation and GOx release, preventing a continuous descend of BGL and pH (Fig. 1B). “Homeostatic” wound BGL and pH are thus achieved and guarantee an optimal microenvironment for tissue repair in diabetic wounds. Consequently, significant improvement on wound healing was observed with Type-I diabetic mice treated with the microenvironment-feedback regulatory hydrogel dressings (Fig. 1C), highlighting their potential as a paradigm of medical agents for future therapeutics.
A The hydrogel precursors and the formation of OSA-GEL@GC hydrogels. B The working mechanism of microenvironment-feedback (pH and glucose) regulatory hydrogel: (i) Formation of OSA-GEL@GC with alkaline pH as the fuel. (ii) Encapsulated GOx consumes local blood glucose, produces gluconic acid as an anti-fuel and gradually dissociates the formed hydrogel. (iii) The released GOx further consumes glucose in the wound-bed, resulting in a decreased blood glucose level (BGL) in wound microenvironment. (iv) Decreased BGL halts a series processes of gel acidification/degradation and GOx release, countering a continuous descend of BGL. C Schematic illustration of OSA-GEL@GC dressing for accelerating diabetic wound healing.
Results
Design and characterization of microenvironment-feedback regulatory hydrogels
The microenvironment-feedback regulatory hydrogel (OSA-GEL) is synthesized through mixing of oxidized sodium alginate (OSA) and gelatin (GEL). A yellowish gel is yielded due to the formation of imine Schiff base, which is characterized with rheological, Fourier transform infrared spectroscopy (FTIR) and nuclear magnetic resonance (NMR) measurements (Fig. 2A, Supplementary Figs. 1-4). Due to the pH responsive nature of imine bond cross-linkers that easily dissociate in an acidic environment, the pH-dependent mechanical properties of OSA-GEL were checked through rheological tests. The gel exhibits decent stiffness at high pH (G’ = 615 Pa, pH 8) and diminishes at low pH (G’ = 131 Pa, pH 5; Fig. 2B and Supplementary Fig. 5), demonstrating that pH levels would modulate the degree of cross-linking within hydrogel networks. Considering the basic microenvironment of chronic wound bed, alkaline pH could be utilized as the fuel to form gels in situ as the dressing materials.
A Infrared spectrum of OSA-GEL hydrogel and corresponding precursors OSA and gelatin. B Rheological measurement of OSA-GEL hydrogels at pH 8 and pH 5. C Time-programmable pH changes in OSA-GEL@G hydrogels with varying concentrations of glucose. n = 3 independent samples per concentration. D Time-programmable pH changes in OSA-GEL@G hydrogels with varying concentrations of GOx. n = 3 independent samples per concentration. E Rheological measurement showing three fuel-feedback cycles of OSA-GEL@G hydrogel upon adding alkaline buffer as the fuel. F Schematic diagram of the formation and dissociation of OSA-GEL@G hydrogel within a fuel-feedback loop. G SEM images of OSA-GEL@G hydrogel at different time intervals (0.6 g/L GOx and 4 g/L glucose, t = 0 min represents the starting point of the second cycle). Scale bar = 10 μm. H The pore size analysis of hydrogel samples (n = 3 independent samples). I Schematic illustration of adhesive behavior between hydrogels and skin tissue, and shear strength measurement. J Adhesion strength of hydrogels with varying OSA:GEL ratios (n = 3 independent samples per OSA:GEL ratio). K Images of hydrogels attached to mouse skin during shape changes, scale bar represents 1 cm. Data in (C, D, H and J) are presented as mean values +/- standard deviation. Source data are provided as a Source Data file.
Meanwhile, a catalytic and pH feedback-driven reaction was designed to couple with the hydrogel system, leveraging the enzyme glucose oxidase (GOx) to autonomously regulate local pH via consumption of glucose into gluconic acid, which ultimately leads to the dissolution of the hydrogel. Re-fueling with physiological buffer could reverse the transient acidic pH to its initial value, and subsequently transitions the system back into hydrogel state (Figs. 1B and 2F). Following this design strategy, we established an enzyme hybridized hydrogel (OSA-GEL@G) through integrating GOx into the pH-dependent OSA-GEL. The gel precursors OSA and gelatin were initially dissolved in a GOx solution (0.01-0.6 g/L). The gelation gradually occurred upon subsequently introducing a basic glucose buffer solution (1-4 g/L glucose in 10 mM PBS buffer, pH 8), with G’ reaching maximum after 3 h. Note that the different glucose concentrations are corresponding to normal and diabetic BGL40, and the basic buffer mimics the micro-environment pH of chronic wound. GOx-catalyzed gluconic acid production effectively lowered pH over time. The pH values exhibited a glucose concentration dependence and leveled off at acidic pH 4.5-5.5 at medium and high glucose levels, respectively (Fig. 2C). At a constant glucose concentration, increasing GOx from 0.01 g/L to 0.6 g/L significantly accelerated the pH descend from 8 to 5 (Fig. 2D). It should be noted that the activity of GOx almost unchanged in the range of pH 5-7.5 and showed a slight decrease at pH 8 (Supplementary Fig. 6). Hence, local BGL governs the pH variation threshold, while GOx loading determines the reaction rate, providing a reliable mean to fine-tuning, time-dependent behavior of hydrogels.
The fuel/anti-fuel feedback loop of OSA-GEL@G was then examined through rheological measurements. Similarly, the in situ formed hydrogel underwent a gradual degradation over time and re-formed after re-fueling with basic PBS buffer (with glucose, pH 8). The extend of gel dissociation was again determined by glucose concentration (Supplementary Fig. 7). Three transient formation and dissociation cycles were achieved upon repetitive addition of basic glucose buffer at the end of each cycle, as evidenced by rheological measurements (Fig. 2E). To gain insight into the morphology changes during the dynamic processes, the samples of the second cycle were analyzed by scanning electron microscopy (SEM) imaging at different time intervals (Fig. 2G and Supplementary Fig. 8). A “swelled-shrinking-swelling” process was obtained through the fueling/anti-fueling cycle (Fig. 2H), which agreed well with the transient formation and dissociation of OSA-GEL@G. The swelling-shrinking cycle of OSA-GEL@G leads to a gradual GOx release in correspondence to different concentration of glucose (Supplementary Figs. 9, 10). In addition, OSA-GEL@G exhibited a water uptake of up to 157%, exceptional water retention capacity of ca. 60 h, dynamic gelation and dissociation as well as molding capability (Supplementary Figs. 11-14), which are crucial properties of ideal wound dressing materials. Notably, hydrogels with tissue-like adhesion are essential for dressing applications, the adhesive behavior of the hydrogels was thus investigated (Fig. 2I). As shown in Fig. 2J, two pieces of mouse skin were adhered to the hydrogels with varying ratios of OSA:GEL (1:1, 1:2 and 1:3). The shear strength of three different hydrogels ranged from 2.3 to 6.0 kPa, with the hydrogel at the ratio of OSA:GEL = 1:2 exhibiting the highest value. The hydrogel adhered closely to skin upon bending, stretching and twisting, further demonstrating its ability to accommodate various deformation of skin tissues (Fig. 2K).
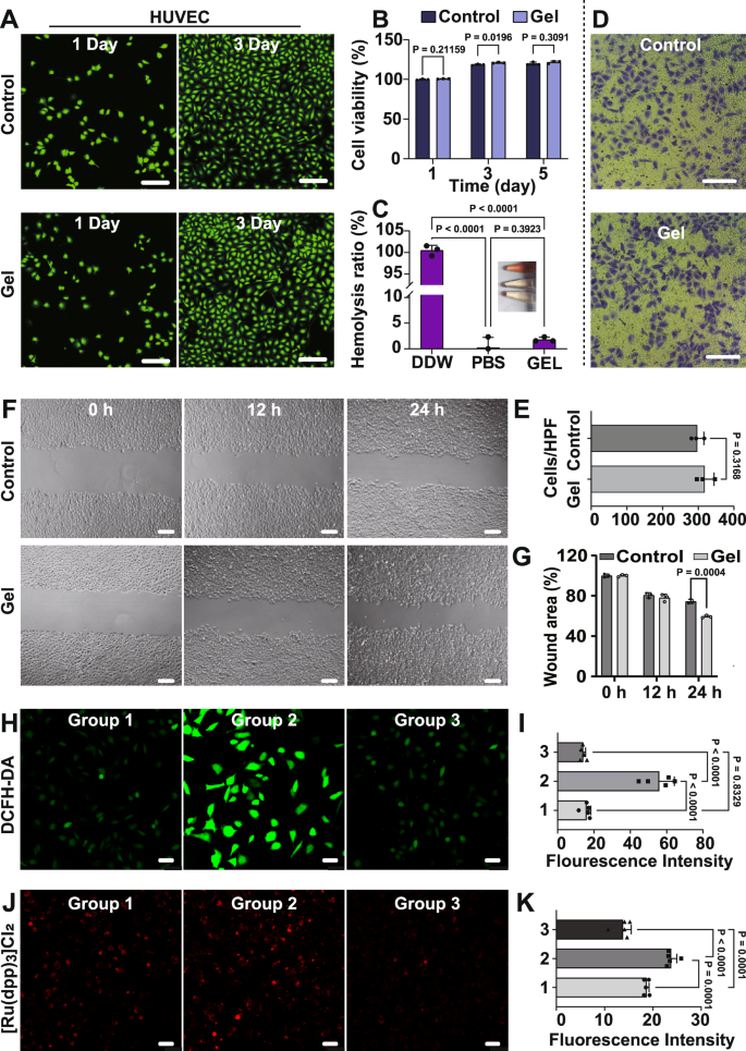
In vitro biocompatibility of OSA-GEL@GC hydrogels
To fabricate the dynamic wound dressing, catalase (CAT) was further introduced to incorporate with GOx (0.60 g/L GOx versus 0.08 g/L CAT; OSA-GEL@GC). Catalase converts H2O2 byproduct generated by GOx-reaction into H2O and O2 that not only reduces ROS toxicity but also alleviates the hypoxic microenvironment of diabetic wound. In order to evaluate the biocompatibility of OSA-GEL@GC, human umbilical vein endothelial cells (HUVECs) were co-cultured with the hydrogel. Live/dead cell staining and CCK-8 assays were selected to test the cytotoxicity of hydrogels. The cell status and quantity in the gel group were similar to that of the control group (Fig. 3A). CCK-8 assay indicated that the cell survival rate of the gel group was similar to the control group within 5 days (Fig. 3B), which proved the good biocompatibility of OSA-GEL@GC. Hemolysis tests showed no significant color change in the PBS negative control group and the gel group ( < 5%; Fig. 3C), while a significant erythrocyte broken and release of hemoglobin was observed in the double distilled water positive control group, indicating good blood-compatibility of OSA-GEL@GC.
A Live/dead cell staining of HUVECs treated with or without OSA-GEL@GC hydrogel at Day 1 and 3 (Scale bar = 50 μm). B Cell viability of HUVECs treated with or without OSA-GEL@GC hydrogel on Day 1, 3 and 5 (triplicated, n = 3 independent samples). C Hemolysis test conducted in double distilled water, PBS and hydrogel groups (triplicated, n = 3 independent samples). D Images of transwell experiment of HUVECs treated with or without OSA-GEL@GC hydrogel group (Scale bar = 50 μm). E The statistical data of the 3D migration ability of HUVECs in transwell experiments (triplicated, n = 3 independent samples). F Images of cell scratches treated with or without OSA-GEL@GC hydrogel at 0 h, 12 h and 24 h (Scale bar = 50 μm). G Quantitative analysis of cell mobility in HUVECs scratch assay (triplicated, n = 3 independent samples). Intracellular ROS and O2 levels detected by DCFH-DA probe (H and I) and Ru (dpp)3Cl2 probe (J, K), respectively (Scale bar = 50 μm, triplicated, n = 5 independent samples). Group 1: cells alone, Group 2: cells treated with OSA-GEL@G hydrogel, Group 3: cells treated with OSA-GEL@GC hydrogel. Data in (B, C, E, G, I and K) are presented as mean values +/- standard deviation. Data analyzed by one-way analysis of variance with two-sided Tukey’s multiple comparisons test (C, I, and K) or by unpaired two-sided t-tests (B, E, and G). Source data are provided as a Source Data file.
3D transwell and 2D scratch assays were then carried out to investigate the effect of the hydrogels on cell migration capability. HUVECs were cultured for 24 h in transwell setup, and it was found that the number of cells migrated in the gel group was similar to that in the control group, demonstrating that the hydrogels had no significant effect on cell migration (Figs. 3D and 3E). For scratch experiments, 1 mL serum-free medium containing OSA-GEL@GC was added to the gel group after the scratch operation, while no gel in the control group (Fig. 3F). After 24 h, the wound area of the gel group was 20% less than that of control group (Fig. 3G), showing that the gel could even improve the 2D migration of cells to some extent. These above results further corroborate the good biocompatibility of OSA-GEL@GC and its potential as wound dressing.
In the OSA-GEL@GC hydrogel system, GOx can effectively catalyze the oxidization of glucose into gluconic acid and H2O2 in the presence of O2. The subsequently generated H2O2 was converted by catalase into H2O and O2. Intracellular ROS level was evaluated using 2’,7’-dichloro-dihydro-fluorescein diacetate (DCFH-DA) as a fluorescent probe. As shown in Figs. 3H and 3I, the intracellular fluorescence of OSA-GEL@GC hydrogel-treated Group 3 was significantly decreased compared to Group 2 that without catalase, indicating the effective ROS scavenging of the catalase component. Furthermore, the O2 content at the cellular level was also characterized. A relatively weaker intracellular fluorescence of OSA-GEL@GC hydrogel-treated Group 3 was observed compared to Group 2 that without catalase (Figs. 3J and 3K), indicating effective O2 production induced by catalase component. Meanwhile, the level of O2 in both groups were checked by dissolved oxygen meter (Supplementary Fig. 15). In the control Group 2, O2 was consumed due to GOx-catalyzed oxidation of glucose, while O2 rapidly increased in the OSA-GEL@GC hydrogel-treated group. These results reveal that catalase (CAT) is able to convert ROS into H2O and O2, which would alleviate hypoxia in diabetic wounds.
OSA-GEL@GC hydrogel dressing for in vivo diabetic wound healing
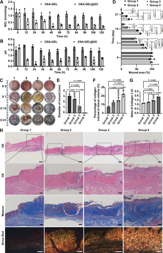
To explore the potential of OSA-GEL@GC as wound dressing materials, in vivo wound healing experiments were conducted on Type-I diabetic mouse models. Normal and diabetic mice were randomly divided into four groups. Group 1 and 4 were control groups that only use commercially and clinically available Tegaderm TM dressing for treating diabetic wounds and normal wounds, respectively. Group 2 was treated with the pure OSA-GEL, while Group 3 was treated with the feedback regulatory OSA-GEL@GC. OSA-GEL@GC would undergo a sol-gel transition and GOx release in correspondence to the BGL variations in diabetic wound. The released GOx further consumes glucose in the wound-bed, resulting in a decreased BGL in wound microenvironment that counteracts the gel degradation and GOx release. This “negative feed-back” process in turn provides a “homeostatic” BGL that might be favorable for tissue repairing in the diabetic wound36,37.
To reflect the effect of fuel-feedback design on homeostasis of wound bed microenvironment, we traced the glucose contents, pH as well as hydrogel states in the wound bed of diabetic mice. As expected, OSA-GEL@GC in Group 3 underwent a gradual dissociation with a relatively faster rate in the first 24 h (Supplementary Figs. 16-18), compared to negligible degradation in OSA-GEL control (Group 2). The glucose content in Group 2 treated with OSA-GEL control displayed a relatively higher level in the range of 0.86-1.23 mmol/g. In contrast, the glucose content of Group 3 treated with OSA-GEL@GC dropped sharply from initial 1.19 mmol/g to 0.60 mmol/g in the first 12 h, and then gradually fell to ca. 0.25 mmol/g in the following 36 h and maintained almost unchanged in the next 3 days without continuous descend, showing a good BGL downgrading and homeostatic effects (Fig. 4A).
Blood glucose contents (A) and pH values (B) on wound surfaces of treated mice in 5 days (n = 3 independent samples). Cube: with OSA-GEL@GC; Circle: with OSA-GEL. C Representative images of back wound recovery under various treatment on Day 0, 7, 14 and 21. D Relative wound area of diabetic mice on Day 0, 7, 14 and 21 (n = 3 independent samples). E–G Wound diameter, percentage of collagen volume and ratio of collagen I:III on wound tissue, respectively (n = 3 independent samples). (H) Images of H&E staining (line 1-2), Masson’s trichrome (line 3) and Sirius red staining (line 4) on mouse wound tissue on Day 21 (n = 3 independent samples). Scale bar = 200 μm, 100 μm, 100 μm, and 100 μm, respectively. Experiments A–C, and H were repeated three times independently. Data in (A, B and D–G) are presented as mean values +/- standard deviation. Data analyzed by one-way analysis of variance with two-sided Tukey’s multiple comparisons test (D–G). Source data are provided as a Source Data file.
The wound bed pH was also examined, which showed a similar trend and was eventually maintained around 6.5 ± 0.2 (Fig. 4B). The weak acidic wound pH, which favors wound repairing4, performed a “homeostatic” state till Day 5. The homeostasis of pH could be attributed to the fact that the alkaline pH and physiological buffer serve as fuels to adjust pH, otherwise the surrounding pH of OSA-GEL@GC would reach to the range of 4.5-5.5 under diabetic glucose level (as indicated in Figs. 2C and 2D). While in the control group (Group 2 treated with OSA-GEL), both wound BGL and pH values remained in high values even after 5 days, showing a relatively inefficient wound healing effect. Note that in the initial stage of OSA-GEL dressing group, the basic microenvironment of diabetic wound might result in an increased pH (ca. 7.8) and BGL (1.24 mmol/g) of the tested wound bed, which is a typical character of diabetic wound microenvironment41. Both BGL (0.99 mmol/g) and pH value (ca. 7.5) exhibited a slight decline after 36 h, and maintained almost steady in the following days, indicating a limited improvement in diabetic wound microenvironment. In contrast, OSA-GEL@GC obviously downregulated pH value (ca. 6.6) and BGL level (0.60 mmol/g) of the wound bed after 12 h. The above results implied an improved microenvironment that would possibly promote diabetic wound healing through OSA-GEL@GC dressing treatment. In addition, we investigated the formation of gel at the homeostatic pH. Expectedly, OSA-GEL@GC could be generated under relatively acidic pH of 6.5, although with attenuated stiffness compared to those formed under alkaline conditions (Supplementary Fig. 19). We further performed a GOx release test under pH 6.5 (correlated with BGL in steady state). The result demonstrated a slow yet gradual release of GOx from OSA-GEL@GC under pH of 6.5, which was later halted with ca. 25% of release (Supplementary Fig. 20).
The wound healing process of mice in each group was then monitored by taking photographs of the back wounds (Fig. 4C). It can be seen that wound recovery of Group 3 (OSA-GEL@GC) was better than that in other diabetic groups (1 and 2). A schematic diagram of the back wounds on Day 21 reveals an accelerated wound healing on Group 3 (Fig. 4D), as the relative wound area treating with OSA-GEL@GC is only about 4.51% (1.28 mm2). In comparison, diabetic groups treated with Tegaderm™ (Group 1) and OSA-GEL (Group 2) displayed limited healing effect of 7.86 mm2(27.79%, Group 1) and 4.97 mm2 (17.58%, Group 2), respectively. Notably, the fueling (basic wound microenvironment) and anti-fueling (gluconic acid) cycle rendered a gradual dissociation of OSA-GEL@GC dressing over time and enabled a non-damaging dressing change (Supplementary Movies 1&2). Therefore, the favorable homeostatic BGL as well as minimized secondary damage might contribute to the enhanced wound healing process in OSA-GEL@GC treated diabetic mice.
Characterizations of promoted wound healing by OSA-GEL@GC hydrogels
To examine the healing process promoted by our dynamic gel dressing, we analyzed the re-epithelialization by staining the wound tissue at Day 21 with hematoxylin and eosin (HE). The wounds treated with OSA-GEL@GC (Group 3) was basically healed with the continuous epithelium, which was similar to that of normal mouse control group (Group 4; Figs. 4E and 4H, line 1-2). The average wound diameter of Group 3 was 1.03 mm. However, the re-epithelialization level of control Group 1 and 2 remained slow, as indicated by the average wound diameters of 3.15 mm and 2.51 mm, respectively (Fig. 4E). The collagen deposition and arrangement were then thoroughly investigated to gain a further understanding of the wound healing effect. Both Masson’s trichrome and Sirius red staining exhibited similar results that the collagen deposition in the dermis was denser and exhibited a more regular pattern in OSA-GEL@GC (Group 3) and normal mice (Group 4) compared to the other two diabetic control groups (Group 1&2; Fig. 4H, line 3-4). The average tissue collagen content of Group 3 was 15.3% (Fig. 4F), which was higher than that of Group 1 (7.5%) and Group 2 (12.4%). During the maturation phase of wound healing, the ratio of Type I to Type III collagen increases42. The results of Sirius red staining indicate that the Type I/III collagen ratio in Group 3 (1.46) was higher than that in Group 1 (1.17) and Group 2 (1.29), respectively, Fig. 4G. These results suggest that OSA-GEL@GC dressing could facilitate wound healing by accelerating re-epithelialization level and collagen deposition.
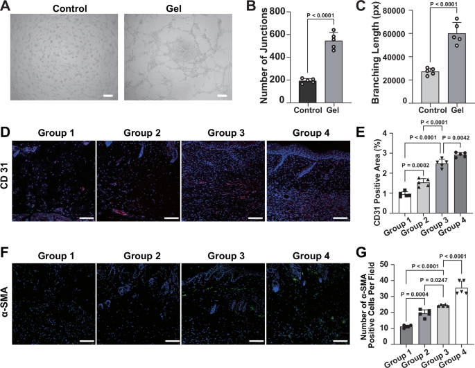
Angiogenesis enhancement capability of OSA-GEL@GC dressing was then tested with tube formation assay. It was observed that the HUVECs treated with the OSA-GEL@GC group exhibited significant tube formation compared to the control group at the time interval of 6 h (Figs. 5A-5C). In OSA-GEL@GC hydrogel-treated group, a decent number of junctions (550) and longer branching length ( > 60000 px) were obviously observed, while negligible tube formation was observed in the control group (high-glucose DMEM). To obtain a more intuitive understanding of angiogenesis, we conducted immunofluorescence staining to assess the vascularization of diabetic wounds. It has been reported that CD31 serves as a marker for vascular endothelial cells43,44, and its expression is positively correlated with the extent of angiogenesis45,46. In vivo experiments showed that the positive area of CD31 in Group 3 was significantly higher than that in other diabetic control Groups 1 and 2 at Day 7 (Fig. 5D, E), indicating a probable promoting effect of OSA-GEL@GC on neovascularization47,48.
A Tube formation of HUVECs in the absence or in the presence of OSA-GEL@GC hydrogel. Scale bar = 50 μm. Statistical analysis of tube formation of HUVECs: (B) number of junctions and (C) total branching length, (triplicated, n = 5 independent samples). D Images of CD31 staining on mouse wound tissues on Day 7. Scale bar = 100 μm. E The percentage of the total area of the wound tissue stained with CD31 in mice (triplicated, n = 5 independent samples). F Images of α-SMA staining on mouse wound tissues on Day 7. Scale bar = 100 μm. G The analysis of the number of α-smooth muscle actin (α-SMA) positive cells in mouse wound tissue (triplicated, n = 5 independent samples). Data in (B, C, E and G) are presented as mean values +/− standard deviation. Data analyzed by one-way analysis of variance with two-sided Tukey’s multiple comparisons test (E, G) or by unpaired two-sided t-tests (B, C). Source data are provided as a Source Data file.
In the early stage of wound healing, myofibrosis in the dermis is associated with the efficacy in wound healing49. The number of α-smooth muscle actin (α-SMA) positive cells were increased in Group 3 (Day 7), indicating an accumulated myofibroblast area as compared to that of Group 1 and 2 (Figs. 5F and 5G). In contrast, Group 3 exhibited more collagen deposition and fewer myofibers on Day 21, as shown by Masson’s trichrome and Sirius red staining (Fig. 4F), indicating a reduction in myofibroblasts and the progression to the final stage of the healing process50. The myofibroblasts show different contributions in early and late stages of wound repair. During the early stage of wound repair, myofibroblasts transform from fibroblasts synthesis collagen and exert increased contractile forces, leading to a more rigid ECM that can resist external pressures and is beneficial for wound contraction and healing51,52. While in the late stage, prolonged existing of myofibroblasts leads to an excessive collagen synthesis and ends with hypertrophic scarring. The apoptosis of myofibroblasts prevents excessive fibrosis and leads to a mature remodeled scar53. In our study, Group 3 exhibits a higher count of α-SMA-positive myofibroblasts compared to Group 1/2 on Day 7 and then a lower count on Day 21. Both observations indicate that Group 3 treated with OSA-GEL@GC progresses more swiftly in the wound healing process compared to Group 1 and 2. This clearly demonstrated the superior ability of our gel dressings to efficiently promote wound angiogenesis and early contraction of wound.
Inflammatory analysis of OSA-GEL@GC hydrogels on wound healing
Improving the inflammatory microenvironment through scavenging ROS and facilitating the transition of macrophages from M1 to M2 state are beneficial for promoting effective wound healing54,55. To investigate the effect of OSA-GEL@GC on wound inflammatory regulation, RAW 264.7 cells were initially stimulated by proinflammatory factors (LPS + IFN-γ) and incubated in OSA-GEL@GC and pure high-glucose DMEM (control) for 24 h. CD86 and CD163 were used as markers for M1 and M2, respectively. Flow cytometry results showed that high-glucose DMEM significantly promoted the M1 polarization (12.13% positive for CD86 in gel group and 17.92% positive for CD86 in control group). While CD163 positive rate (for M2 transition) was higher in gel group (5.27%) compared to control group (3.10%) (Supplementary Figs. 21-24), inferring a possible active role of OSA-GEL@GC to attenuate inflammation. The manual gating strategies were illustrated in Supplementary Figs. 23-24.
The distribution and transition of macrophage phenotypes as well as ROS levels were then carefully investigated in vivo. Tissue slices from Group 1-4 with intact epithelium around the wound margin on Day 7 were analyzed. Dihydroethidium red fluorescence staining reflected ROS levels and revealed a descending trend of ROS from Group 1 to Group 4 (Fig. 6A). The immunofluorescence co-staining results of M1 (CD86-positive cells) and M2 (CD163-positive cells) macrophages showed a significantly reduced polarization toward M1 in Group 3 (OSA-GEL@GC), while the ratio stays in a high level in Group 1&2 (Fig. 6B). Furthermore, the expression levels of inflammatory factors in 7-day fresh wound tissue were measured by RNA extraction and qPCR. The expressions of pro-inflammatory factors interleukin-6 (Il6) and tumor necrosis factor (Tnf) were the highest in Group 1, while remained in low levels in other groups. Additionally, the expression of anti-inflammatory factor Il10 was slightly higher in Group 3 compared to Group 1&2 (Figs. 6C-6E). These results suggest that OSA-GEL@GC effectively reduces the generation of ROS and the polarization of macrophages to M1 phenotype, thus suppressing inflammatory reactions and accelerating the healing process.
A Dihydroethidium red fluorescence staining images of wound tissue on Day 7 (Scale bar = 100 μm) and statistical analysis of dihydroethidium mean fluorescence intensity (triplicated, n = 5 independent samples). B Immunofluorescence co-staining images of M1 (CD 86-positive cells) and M2 (CD 163-positive cells) macrophages of wound tissue on Day 7 (Scale bar = 100 μm), and the ratio of M1 polarization to the sum of M1 and M2 polarization in wound tissue (triplicated, n = 5 independent samples). C–E The mRNA expression of Il6, Tnf, and Il10 in wound tissue of four groups (triplicated, n = 3 independent samples). Data in (A–E) are presented as mean values +/- standard deviation. Data analyzed by one-way analysis of variance with two-sided Tukey’s multiple comparisons test (A–E). Source data are provided as a Source Data file.
RNA sequencing analysis of HUVEC treated with OSA-GEL@GC hydrogels
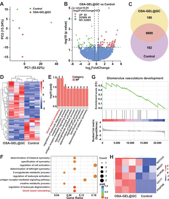
The transcriptional profiles of the high-glucose DMEM group (control) and OSA-GEL@GC group were analyzed through differential expression analysis, gene ontology (GO) enrichment analysis, and gene set enrichment analysis (GSEA). The transcriptional differences between two groups were revealed by the Principal Component Analysis (Fig. 7A). The volcano plot displayed the differentially expressed genes (DEGs) between two groups (p < 0.05, |log2Foldchange | > 0.5), revealing 65 up-regulated genes and 40 down-regulated genes (Fig. 7B). In the Venn diagram, OSA-GEL@GC group exhibited 180 unique genes compared to the control group (Fig. 7C). The heat map illustrates the expression profiles of the 105 DEGs between two groups (Fig. 7D). The dominant biological process of DEGs was associated with blood vessel remodeling, indicating that hydrogel-soaked DMEM was beneficial for the tube formation of HUVEC (Figs. 7E and 7F). Relevant signaling pathways were analyzed by GSEA for further explore the impact of OSA-GEL@GC on HUVECs. Pertinent genes involved in glomerulus vasculature development were significantly up-regulated in OSA-GEL@GC group (Fig. 7G). Among the DEGs, several genes associated with promoting HUVECs tube formation were significantly upregulated in OSA-GEL@GC group (Fig. 7H).
A PCA analysis of gene expressions in control and OSA-GEL@GC groups. B Volcano plots on the differentially expressed genes (DEGs). DESeq2 software (1.20.0), Wald test, two-sided, no adjustment. C Venn diagram of DEGs quantity between control and OSA-GEL@GC groups. D The heatmap of the DEG expression profiles between control and OSA-GEL@GC groups. E, F GO enrichment analysis of the pathways associated with DEGs. The dominant biological process of DEGs is associated with blood vessel remodeling. ClusterProfiler software (3.8.1), over-representation analysis, one-sided, Benjamini-Hochberg procedure. G GSEA enriches the DEGs to the glomerulus vasculature development pathway. H Upregulated genes in OSA-GEL@GC group are associated with tube formation and angiogenesis. Source data are provided in data availability.
According to previous studies, the upregulation of Activin A Receptor Type 2B (ACVR2B) in OSA-GEL@GC group can activate downstream Smad2/356,57 to promote cell migration58 and tube formation of HUVECs59. CD177, along with proteinase 3 (PR3), acts as a heterophilic binding partner for CD31 on the surface of vascular endothelial cells60 to induce the expression of heme oxygenase-1 in HUVECs and promote the antioxidant cell response61. Upregulation of platelet-derived growth factor receptor beta in OSA-GEL@GC group suggests an increased susceptibility of endothelial cells to platelet-derived growth factor, which is beneficial for angiogenesis62. The NOTCH3 signaling pathway was reported to contribute to the communication between endothelial cells and neighboring fibroblasts63. The Notch ligand Jagged1 in endothelial cells has been identified as crucial for vascular formation64. High expression of microRNA-221 can upregulate the AKT/eNOS pathway and inhibit expression of homeodomain interacting protein kinase 2 in endothelial cells to promote angiogenesis65,66,67. Hence, the significantly over-expressed genes in OSA-GEL@GC group mentioned above facilitate the formation of neovascularization and contribute positively to wound repair.
Discussion
A microenvironment-feedback regulatory hydrogel was developed for treating diabetic wounds. By harnessing the orchestrated pH-relative fuel/anti-fuel feedback loop and microenvironment adaptive release of GOx, the fabricated dynamic hydrogel dressing facilitates homeostatic wound blood glucose level and pH that favor for tissue repairing. As a result, the developed hydrogel exhibited superior efficacy in accelerating Type-I diabetic wound healing processes, with various signs of fast angiogenesis, completed re-epithelialization and collagen deposition, mitigated inflammation, and promoted macrophage polarization from pro-inflammatory towards anti-inflammatory phenotype. Our approach to develop bio-cue interactive hydrogels with feed-back mechanism provides a proto-type living biomaterial, and holds a great promise for future clinical applications.
In our system, the encapsulated GOx in OSA-GEL@GC consumes local blood glucose, produces gluconic acid and gradually dissociates the formed hydrogel via cleaving Schiff base crosslinks, leading to dynamic mechanical changes. It is reported that the stiffness of hydrogels has an impact on wound healing mainly by the regulation of cell activities in the proliferation phase68. Moreover, hydrogels with degradable cross-linkers promote cell spreading, outgrowth, and secretion of proangiogenic cytokines that are critical in wound healing69. Hence, the mechanical properties (e.g., stiffness) and degradability are two important parameters when engineering synthetic hydrogels as wound dressing materials70. In future study, we will systematically investigate the essential role of stiffness and degradation of our dynamic hydrogel that regulates cell behaviors during wound healing.
Methods
General information
All the chemicals are commercially available and there is no further purification. Infrared spectra were recorded using an IR Trace-100). UV-VIS spectra were obtained with a Varian Cary 500. Hydrogel samples were freeze-dried using a freeze-drying machine (FD-1A-50). SEM images were obtained using scanning electron microscopy (ULTRA 55). The rheological properties of hydrogel were measured by rheometer (HRD-2). Oscillatory time scanning and frequency scanning were performed at a fixed strain of 1% within the linear viscoelastic region (LVE). Temperature control was maintained using a metal bath (JX-10). Mixing was done with an LC-OES-60SH mechanical mixer. The absorbance of CCK-8 staining was measured by BioTek Synergy H4. The cells were observed using an inverted microscope (OLYMPUS IX73). Cells were photographed using a confocal microscope (Leica TCS SP8). The mRNA sequences were detected by flow cytometry (Agilent Novocyte 3000). Gel molding using a Teflon mold. CD86-FITC (Proteintech, FITC-65068, GL1, 21007510,1:50); CD163 (Proteintech, 16646-1-AP, 00123179,1:200); CD31 (Proteintech, 11265-1-AP, 00134709,1:500); α-SMA (Abcam, ab7817, 1A4,1:100); FITC-conjugated (Proteintech, SA00003-1, 20000824,1:1000); FITC-conjugated (Proteintech, SA00003-2, 20000747,1:1000); Cy3-conjugated (Proteintech, SA00009-2, 20000786,1:100).
Preparation of OSA
1 g of sodium alginate and 0.81 g of sodium periodate were mixed in a 100 mL ground glass bottle. 10 mL of ultra-pure water and 10 mL of ethanol were added into the bottle and stirred away from light at room temperature for 6 h. After the reaction, 0.21 mL of glycol was added to the bottle to quench the reaction and the solution was continued to stir for 30 min, followed by dialysis with a dialysis bag (molecular weight cutoff of 14,000). The sealed dialysis bag was placed in a large beaker filled with ultra-pure water for 7 days, with the ultra-pure water being replaced every 12 h. After dialysis, the samples were freeze-dried in a freeze-dried machine to obtain OSA and stored in a -20 °C refrigerator.
Calculations of OSA oxidation
The degree of oxidation (DO%) was determined by hydroxylamine hydrochloride method. 0.1 g sample was dissolved in 20 mL of a 0.25 M hydroxylamine hydrochloride solution and stirred for 2 h. The solution was titrated with a 0.1 M NaOH solution until the pH reached 4. DO% = [198 × MNaOH × (Vsample-Vcontrol)/m] × 100%. MNaOH is the molar concentration of NaOH, which is 0.1 M. Vsample-Vcontrol is the volume consumption of NaOH (L). m is the mass (g) of sodium alginate. 198 represents the molecular weight of sodium alginate repeat unit (g/L). According to the equation, the oxidation degree of OSA samples was determined to be 84.15%.
Preparation of gel samples
0.025 g OSA were added into a 5 mL centrifuge tube, 500 μL ultra-pure water were added into it and dissolved at 37 °C. After OSA was dissolved, 0.05 g GEL was added into the solution and stirred for 30 min. After standing at 37 °C overnight, the formed OSA-GEL hydrogel was obtained by pouring into the polytetrafluoroethylene mold. OSA-GEL@GC hydrogel can be obtained by adding GOx solution with 0.1 g/L gel concentration (GOx is 250 u/mg) and CAT solution 1.25 mg/L (CAT is 20000 u/mg) into the centrifuge tube during stirring.
Rheological measurements
In order to reduce the error of repeated operation in the experiment, the hydrogel sample was made into a circular flat shape in a Teflon mold with a diameter of 10 mm and a thickness of 5 mm. Then the change of gel modulus with time and frequency was tested by a rheometer, with the strain was set at 1%.
Measurement of GOx release rate
The control group and the experimental group were prepared with a total volume of 4 mL PBS. 200 μL of 10 g/L GOx solution was added to the control group, and OSA-GEL@GC hydrogel containing the same amount of GOx was added to the experimental group, with a gel volume of 500 μL. Different amounts of glucose were added to different experimental groups to make the solution with the corresponding concentration, and then the supernatant was measured at different time intervals by UV absorption test.
Cell culture
HUVEC and RAW 264.7 cells were purchased from the Cell Bank of the Chinese Academy of Science (Shanghai, China), serial numbers GNHu39 and SCSP-5036, respectively. The medium for cell culture was 10% FBS (fetal bovine serum) and 1% penicillin-streptomycin (Gibco, 15070-063) in the DMEM (Gibco, 11965-092, 11885-092). Culture vials containing cells were incubated in a cell incubator at 37 °C with 5% CO2. When the cells were cultured to occupy 70–80% of the area of the culture bottle, the passage operation was required. The culture medium was sucked out with a pipette, washed with PBS, and then digested with 1 mL of 0.25% pancreatic enzyme for 2 min. Digestion was terminated with a 3 mL medium and centrifuged at 1000 r/min for 3 min, after which the cells were passaged at a ratio of 1:3 and returned to the cell incubator for culture.
CCK-8 toxicity test
100 mL of OSA-GEL@GC hydrogel was prepared, and the gel was soaked in 1 mL medium for 24 h to obtain the gel soak solution. HUVECs were extracted according to the cell culture method, and the HUVECs cells were inoculated into 96-well plates according to the number of 8000 cells per well. The amount of medium added to each hole is 100 μL, and the same volume of PBS solution needs to be added to a circle around the hole plate to ensure humidity. After that, the cells were cultured in the incubator for 24 h to allow them to stick to the wall. The experimental group was cultured with gel immersion solution for 1, 3 and 5 days, respectively, while the control group was cultured with normal medium. For CCK-8 staining, 10 μL of CCK-8 (Beyotime, C0042) indicator should be added to each hole and then mixed by cross mixing method and incubated in the incubator for 1 h. After incubation, OD values at 450 nm were measured by BioTek Synergy H4, and cell activity was positively correlated with OD values.
Live/Dead cell staining
The extracted HUVECs cells were inoculated into the inner ring of the confocal dish according to the number of 2 × 105 cells per dish. The medium volume was 400 μL, which was placed in the incubator for 6 h and waited for HUVECs cells to attach to the wall. After that, 1 mL medium was replaced and continued to be cultured for 1 or 3 days. The control group was cultured with normal medium, and for the experimental group, we prepared 100 μL of OSA-GEL@GC hydrogel and placed in the outer ring of the confocal dish. After culture, live and dead cells were stained (Live & dead viability/cytotoxicity assay kit for animal cells, Keygen Biotech, China). 1 μL of calcein AM and 1 μL of propyl iodide were added to 1 mL buffer and mixed to obtain the staining solution. The culture medium in the small dish was sucked out and washed with PBS, and then each dish was added with 1 mL dyeing solution and placed in the incubator for 30 min for dyeing. After staining, the staining solution was removed and 1 mL of PBS was added before observing the cells with confocal microscopy.
Hemolysis test
Positive control group, negative control group and experimental group were set up. In the positive control group, 1 mL of DDW (double distilled water) was added into 1.5 mL centrifuge tube. In the negative control group, PBS was added to the centrifuge tube. After PBS was added to the centrifuge tube, 100 mL of OSA-GEL@GC hydrogel was added to the experimental group. 20 mL of 4% rabbit red blood cell solution (SBJ-RBC-RAB002) were added into the centrifuge tube, and the tube was gently shaken up and down and mixed, and placed in a water bath at 37 °C for 4 h. Then the solution was centrifuged for 5 min at a speed of 2500 r/min, and the supernatant was collected and transferred to a 96-well plate with a volume of 200 μL per well. The absorbance of each sample at 545 nm was measured with an enzyme-labeling instrument. Hemolysis rate = (ODexperimental group -ODnegative control group)/(ODpositive control group -ODnegative control group) × 100%.
Scratch test
Mark the bottom of the 6-hole plate with a marker, leaving about 0.5–1 cm between each line. HUVECs cells were extracted and inoculated into 6-well plates with 5 × 105 cells per well. The medium volume was 1 mL and the plates were placed in an incubator overnight for cell attachment. The cells were marked vertically with a 200 μL gun tip and washed twice with PBS. 1 mL of FBS-free culture medium was added to the experimental group, and the gel immersion solution without FBS was selected and cultured in the incubator for 0, 12 and 24 h, respectively. Each time point was photographed with an inverted microscope to record the cell migration.
Transwell test
HUVECs cells were extracted and added to the transwell chamber with a number of 1 × 105 cells per well. The volume of the medium without FBS was 200 μL, and 600 μL of the medium containing FBS was added to the lower chamber of the control group. In the experimental group, 100 μL of hydrogel was added to the lower chamber and cultured in an incubator for 12 h. After culture, the upper and lower media were removed and washed twice with PBS, and 300 μL of 4% paraformaldehyde fixing solution was added along the hole at the edge of the cell and fixed for 10 min. After rinsing with PBS twice, 300 μL of crystal violet dyeing solution was added to the lower chamber for 10 min. Rinse with PBS twice after dyeing, then dry the inside of the chamber with a cotton swab. The migrating cells can then be photographed with a microscope.
Tube formation
50 μL of Matrigel (#356234, Corning Life Sciences, United States) was evenly spread on each well of a 96-well plate and kept at 37 °C for 30 min to allow polymerization. HUVECs, with a density of 1.5 × 104 cells per well, were seeded onto the Matrigel and incubated with high-glucose Dulbecco’s modified eagle medium (DMEM, Gibco) + 1% Endothelial cell growth supplement (ECGS, 1052, ScienCell). The cell culture medium containing the hydrogel was added to the experimental group, and only cell culture medium was added to the control group. Tube formation was observed and photographed at 6 h post-treatment.
Flow cytometry of macrophage polarization
5 × 105 RAW 264.7 cells were seeded on each well of a six-well plate and cultured with low-glucose DMEM containing 10% fetal bovine serum (FBS), until macrophage reached almost 80%. After culturing in low-glucose DMEM without FBS for 8 h, RAW 264.7 cells were induced to M1 polarization by 1 μg/mL lipopolysaccharide (LPS, #L2880, Sigma-Aldrich, United States) and 30 ng/mL interferon-γ (IFN-γ, #315-05-100, PeproTech, United States) for 24 h. Cells were divided into three groups: treated with high-glucose DMEM without induction; treated with high-glucose DMEM + LPS + IFN-γ group; and treated with OSA-GEL@GC in high-glucose DMEM + LPS + IFN-γ group. For flow cytometry, 2 × 105 cells were incubated with fluorescein isothiocyanate (FITC) anti-mouse CD86 (1:50, FITC-65068, Proteintech, United States), CD163 antibody (1:200, 16646-1-AP, Proteintech, United States) and Cy3-conjugated Affinipure Goat Anti-Rabbit IgG (1:100, SA00009-2, Proteintech, United States). After being washed twice with flow cytometry staining buffer (PF00018, Proteintech, United States), polarization of RAW 264.7 cells was analyzed by flow cytometry (NovoCyte 3000, 2010011 W, Agilent, United States).
Skin wounds on the dorsal area of mice
After successfully confirming modeling, mice were anesthetized by isoflurane, shaved of their dorsal area, and incised with a circular, 6 mm in diameter, complete cutaneous wound. Panniculus carnosus was also excised. Normal mice and diabetic mice were randomly divided into the following groups: Group 1 - diabetic mice treated with Tegaderm; Group 2 - diabetic mice treated with OSA-GEL; Group 3 - diabetic mice treated with OSA-GEL@GC; Group 4 - normal mice treated with Tegaderm. To ensure the effective concentration of GOx and CAT in the gel, we changed the gel dressing every 2 or 3 days. The measurements of wound size were taken on Day 0, 7, 14, and 21 and analyzed by ImageJ software 2.1.0.
Glucose concentration in wound tissue
20 mg wound tissues of three diabetic groups were harvested on Day 7. 20 mg tissues were put in 200 μL of PBS and ground by high throughput tissue grinder at 4 °C. After centrifuging at 2500 rpm for 10 min, the concentration of glucose and protein in the supernatant were measured by glucose kit (A154-1-1, Nanjing Jiancheng Bioengineering Institute, China) and BCA kit (A045-3-2, Nanjing Jiancheng Bioengineering Institute, China), respectively. The amount of glucose per gram of protein was considered as the glucose concentration of the tissue.
Wound healing condition study
Mice were euthanized at planned times and dissected to acquire the regenerated wound skin. The skin samples were divided into 3 groups. Some were fixed in the 4% paraformaldehyde solution stored at 4 °C for 24 h. After paraffin embedding, wound skin tissues were cut into 5-μm sections. H&E, Masson’s trichrome staining, and Sirius red staining were performed to detect the extent of epithelial healing, and collagen deposition during wound healing. Expression of CD31 (vascular endothelial cell marker), α-smooth muscle actin (α-SMA, myofibroblast marker), CD86 (M1 macrophage marker), and CD163 (M2 macrophage marker) in the wound skin on Day 7 were detected by incubating with CD31 antibody (1:500, 11265-1-AP, Proteintech, United States), α-SMA antibody (1:100, ab7817, Abcam, United States), FITC anti-mouse CD86 (1:50, FITC-65068, Proteintech, United States), and CD163 antibody (1:200, 16646-1-AP, Proteintech, United States), respectively. The immunofluorescent secondary antibodies were FITC-conjugated (1:1000, SA00003-1, -2, Proteintech, United States) or Cy3-conjugated (1:100, SA00009-2, Proteintech, United States) antibodies. Nuclei were stained with 4′,6-diamidino-2-phenylindole (DAPI, 0100-20, SouthernBiotech, United States). Five random sights of each section were imaged by a confocal microscope (DMi8, Leica, Germany).
Embedded in optimal cutting temperature compound, some fresh samples were sectioned at 8 μm. To detect ROS levels in wound tissue, dihydroethidium red fluorescence staining kit (S0063, Beyotime, China) was used. After being washed with PBS, cryosections were incubated with dihydroethidium solution (2.5 μmol/L) at 37 °C for 30 min. Cell nuclei were stained with DAPI (0100-20, SouthernBiotech, United States). Five random fields from each specimen were imaged by a confocal microscope (DMi8, Leica, Germany).
The other fresh samples were used to extract tissue RNA and detect levels of inflammatory regulatory factors (interleukin-6 (Il6)), tumor necrosis factor (Tnf), and Il10 in regenerated wound tissues. After being ground by high throughput tissue grinder, RNAs in wound tissues were extracted and purified by TRIzol method following the normalized protocol. cDNA was synthesized by the PrimeScript RT Reagent Kit (RR036A, Takara Bio, Japan). Gene expression was evaluated by quantitative real-time polymerase chain reaction (qRT-PCR) on a QuantStudio 3 system (A28567, ThermoFisher, United States) with the SYBR Green PCR Mix Kit (RR820A, Takara Bio, Japan). The primers of target genes were shown in Table 1. Glyceraldehyde 3- phosphate dehydrogenase (GAPDH) was the internal control. Relative mRNA expression of target gene was calculated using the 2–ΔΔCt method and standardized to the expression of control group to calculate the fold change.
Bulk RNA library preparation and sequencing
Utilizing the NEBNext® UltraTM RNA Library Prep Kit for Illumina® (NEB, USA), we established bulk RNA libraries. Each sample’s attribute sequences were appended with unique index codes. The quality of these libraries was assessed using the Agilent Bioanalyzer 2100 system. Subsequently, the samples, marked with indexes, were clustered on the cBot Cluster Generation System, using the TruSeq PE Cluster Kit v3-cBot-HS (Illumina). The Illumina Novaseq platform was used to sequence the library preparation, generating 150 bp paired-end reads.
Bulk RNA-seq processing and differential expression analysis
The raw reads of 6 samples were initially processed using fastp software to remove adapters or poor-quality sequences. Hisat2 software, version 2.0.5, was then applied to map the high-quality paired-end reads to the GRCh38 reference genome. The number of genes was counted using Feature Counts (version 1.5.0-p3).
The analysis of differential gene expression between two distinct groups, each with triplicate biological replicates, using the DESeq2 R package, version 1.20.0. This package offers statistical methods for evaluating changes in gene expression within high-throughput datasets, employing a negative binomial distribution-based model. The P values were adjusted using the Benjamini and Hochberg method to manage the false discovery rate. Genes identified by DESeq2 with a P value < 0.05 and |log2FoldChange| > 0.5, identified by DESeq2, were categorized as differentially expressed genes (DEGs).
GO enrichment analysis of DEGs
The clusterProfiler R package was utilized to conduct Gene Ontology (GO) enrichment analysis on the DEGs, accounting for gene length bias. GO terms were deemed significantly enriched by the DEGs at a p value < 0.05.
Gene set enrichment analysis
The Gene Set Enrichment Analysis (GSEA) is a computational method developed to assess whether a particular gene set shows a notable and coherent variation between two distinct biological states. In this process, genes are sorted based on the magnitude of their differential expression levels across the two samples. GSEA is capable of detecting even minor alterations in gene expression. For our analysis, we utilized a localized version of the GSEA software tool (http://www.broadinstitute.org/gsea/index.jsp) and applied the Gene Ontology (GO) dataset to conduct the GSEA independently.
Ethical statement
All animal experiments were conducted in accordance with the guidelines set forth by the Animal Use Committee of Shanghai Jiao Tong University. The experiments received approval from the Animal Ethics Committee of Shanghai Ninth People’s Hospital (SH9H-2022-A75-1).
Mouse model with type 1 diabetes mellitus
Male 8-week-old C57BL/6 J mice, weighing ~25 g and feeding at a 12-h light/dark cycle at 26 °C with 50% humidity, were injected with 80–160 mg/kg of streptozotocin intraperitoneally after fasting for 12 h. Random blood glucose levels were measured from the tail vein blood three times in the following seven days. If the random blood glucoses were consistently above 16.7 mmol/L, the diabetes model was considered constructed successfully.
Statistics & reproducibility
Experiments were repeated at least three times independently. Data are presented as mean ± standard deviation. Statistical analyses were conducted using unpaired two-tailed t-test between two groups or one-way analysis of variance with two-sided Tukey’s multiple comparisons test between three or more groups by GraphPad Prism 8 and OriginPro 9.1 software. A p value < 0.05 was considered to indicate statistical significance.
The samples were randomly assigned to each group. Data collection and analysis were conducted in a blinded manner to the investigators. Experiments were repeated at least three times independently.
Reporting summary
Further information on research design is available in the Nature Portfolio Reporting Summary linked to this article.
Data availability
Data supporting the findings of this study are available in the article and its Supplementary information. Source data are provided with this paper. The RNA sequencing data used in this study are available in the Genome Sequence Archive database under accession code HRA009305. https://download.cncb.ac.cn/gsa-human/HRA009305/ Source data are provided with this paper.
Change history
12 February 2026
A Correction to this paper has been published: https://doi.org/10.1038/s41467-026-69147-z
References
Glass, L. et al. Synchronization and rhythmic processes in physiology. Nature 410, 277–284 (2001).
D’Autreaux, B. & Toledano, M. B. ROS as a signaling molecules: mechanisms that generates specificity in ROS homeostasis. Nat. Rev. Mol. Cell Biol. 8, 813–824 (2007).
He, X., Lam, J. W. Y., Kwok, R. T. K. & Tang, B. Z. Real-time visualization and monitoring of physiological dynamics by aggregation-induced emission luminogens (AIEgens). Annu. Rev. Anal. Chem. 14, 413–435 (2021).
Liang, Y., He, J. & Guo, B. Functional hydrogels as wound dressing to enhance wound healing. ACS Nano 15, 12687–12722 (2021).
Schneider, L. A., Korber, A., Grabbe, S. & Dissemond, J. Influence of pH on wound-healing: a new perspective for wound-therapy?. Arch. Dermatol. Res. 298, 413–420 (2007).
Vatankhah, N., Jahangiri, Y., Landry, G. J., Moneta, G. L. & Azarbal, A. F. Effect of systemic insulin treatment on diabetic wound healing. Wound Repair Regen. 25, 288–291 (2017).
Leckie, A. M., Graham, M. K., Grant, J. B., Ritchie, P. J. & Frier, B. M. Frequency, severity, and morbidity of hypoglycemia occurring in the workplace in people with insulin-treated diabetes. Diab. Care 28, 1333–1338 (2005).
Kalsbeek, A., Fleur, S. la & Fliers, E. Circadian control of glucose metabolism. Mol. Metab. 3, 372–383 (2014).
Van Esch, J. H., Klajn, R. & Otto, S. Chemical systems out of equilibrium. Chem. Soc. Rev. 46, 5474–5475 (2017).
England, J. L. Dissipative adaptation in driven self-assembly. Nat. Nanotechnol. 10, 919–923 (2015).
Tena-Solsona, M. et al. Non-equilibrium dissipative supramolecular materials with a tunable lifetime. Nat. Commun. 8, 15895 (2017).
Shklyaev, O. E. & Balazs, A. C. Interlinking spatial dimensions and kinetic processes in dissipative materials to create synthetic systems with lifelike functionality. Nat. Nanotechnol. 19, 146–159 (2024).
Erkamp, N. A. et al. Biomolecular condensates with complex architectures via controlled nucleation. Nat. Chem. Eng. 1, 430–439 (2024).
Wang, C. et al. Gated dissipative dynamic artificial photosynthetic model systems. J. Am. Chem. Soc. 143, 12120–12128 (2021).
Vázquez-González, M. & Willner, I. Stimuli-responsive biomolecule-based hydrogels and their applications. Angew. Chem. Int. Ed. 59, 15342–15377 (2020).
McCune, J. A., Mommer, S., Parkins, C. C. & Scherman, O. A. Design principles for aqueous interactive materials: lessons from small molecules and stimuli-responsive systems. Adv. Mater. 32, 1906890 (2020).
Van Rossum, S. A. P., Tena-Solsona, M., Van Esch, J. H., Eelkema, R. & Boekhoven, J. Dissipative out-of-equilibrium assembly of man-made supramolecular materials. Chem. Soc. Rev. 46, 5519–5535 (2017).
Walther, A. Viewpoint: from responsive to adaptive and interactive materials and materials systems: a roadmap. Adv. Mater. 32, 1905111 (2020).
Lerch, M. M., Grinthal, A. & Aizenberg, J. Viewpoint: homeostasis as inspiration—toward interactive materials. Adv. Mater. 32, 1905554 (2020).
Boekhoven, J., Hendriksen, W. E., Koper, G. J. M., Eelkema, R. & Van Esch, J. H. Transient assembly of active materials fueled by a chemical reaction. Science 349, 1075–1079 (2015).
Ragazzon, G. & Prins, L. J. Energy consumption in chemical fuel-driven self-assembly. Nat. Nanotechnol. 13, 882–889 (2018).
Merindol, R. & Walther, A. Materials learning from life: concepts for active, adaptive and autonomous molecular systems. Chem. Soc. Rev. 46, 5588–5619 (2017).
Singh.N, G., Formon, G. J. M., De Piccoli, S. & Hermans, T. M. Devising synthetic reaction cycles for dissipative nonequilibrium self-assembly. Adv. Mater. 32, 1906834 (2020).
Zhang, H. et al. Feedback-controlled hydrogels with homeostatic oscillations and dissipative signal transduction. Nat. Nanotechnol. 17, 1303–1310 (2022).
Tang, J., Cheng, Y., Ding, M. & Wang, C. Bio-inspired far-from-equilibrium hydrogels: design principles and applications. ChemPlusChem 88, e202300449 (2023).
Liu, J. et al. Bioresorbable shape-adaptive structures for ultrasonic monitoring of deep-tissue homeostasis. Science 383, 1096–1103 (2024).
Yu, S., Xian, S., Ye, Z., Pramudya, I. & Webber, M. J. Glucose-fueled peptide assembly: glucagon delivery via enzymatic actuation. J. Am. Chem. Soc. 143, 12578–12589 (2021).
Wang, H. et al. Organelle-mediated dissipative self-assembly of peptides in living cells. J. Am. Chem. Soc. 146, 330–341 (2024).
Huang, F. et al. Microenvironment-based diabetic foot ulcer nanomedicine. Adv. Sci. 10, 2203308 (2023).
Wang, H., Xu, Z., Zhao, M., Liu, G. & Wu, J. Advances of hydrogel dressings in diabetic wounds. Biomater. Sci. 9, 1530–1546 (2021).
Theocharidis, G. et al. A strain-programmed patch for the healling of diabetic wounds. Nat. Biomed. Eng. 6, 1118–1133 (2022).
Zhu, Y. et al. A multi-functional pro-healing zwitterionic hydrogel for simultaneous optical monitoring for pH and glucose in diabetic wound treatment. Adv. Funct. Mater. 30, 1905493 (2020).
Liang, Y. et al. pH/Glucose dual responsive metformin release hydrogel dressings with adhesion and self-healing via dual-dynamic bonding for athletic diabetic foot wound healing. ACS Nano 16, 3194–3207 (2022).
Han, X. et al. A Diagnostic and therapeutic hydrogel to promote vascularization via blood sugar reduction for wound healing. Adv. Funct. Mater. 33, 2213008 (2023).
Bakh, N. A. et al. Glucose-responsive insulin by molecular and physical design. Nat. Chem. 9, 937–943 (2017).
Wang, Z. et al. Injectable biodegradable polymeric complex for glucose-responsive insulin delivery. Proc. Natl. Acad. Sci. Usa. 117, 29512–29517 (2020).
Wang, J. et al. Dual self-regulated delivery of insulin and glucagon by a hybrid patch. ACS Nano 15, 4294–4304 (2021).
Pranantyo, D. et al. Hydrogel dressings with intrinsic antibiofilm and antioxidative dual functionalities accelerate infected diabetic wound healing. Nat. Commun. 15, 954 (2024).
Wang Z. et al. The unprecedented biodegradable polyzwitterion: a removal-free patch for accelerating infected diabetic wound healing. Adv. Mater. 36, e2404297 (2024).
World Health Organization. Classification of diabetes mellitus. [https://iris.who.int/bitstream/handle/10665/325182/9789241515702-eng.pdf?sequence=1] (WHO Press, World Health Organization, Geneva, 2019).
Mclister, A., Mchugh, J., Cundell, J. & Davis, J. New Developments in Smart Bandage Technologies for Wound Diagnostics. Adv. Mater. 28, 5732–5737 (2016).
Stewart D. C. et al. Type III collagen regulates matrix architecture and mechanosensing during wound healing. J. Invest. Dermatol, 145, 919–938 (2025).
Peng, Y., Wu, S., Li, Y. & Crane, J. L. Type H blood vessels in bone modeling and remodeling. Theranostics 10, 426–436 (2020).
Hu, D. et al. Transcriptional signature of human pro-inflammatory TH17 cells identifies reduced IL10 gene expression in multiple sclerosis. Nat. Commun. 8, 1600 (2017).
Hong, G. et al. Production of Multiple Cell-Laden Microtissue Spheroids with a Biomimetic Hepatic-Lobule-Like Structure. Adv. Mater. 33, e2102624 (2021).
Pan, C. et al. Preparation of therapy-grade extracellular vesicles from adipose tissue to promote diabetic wound healing. Front. Bioeng. Biotechnol. 11, 1129187 (2023).
DeLisser, H. M. et al. Involvement of endothelial PECAM-1/CD31 in angiogenesis. Am. J. Pathol. 151, 671–677 (1997).
Lu, T. T., Yan, L. G. & Madri, J. A. Integrin engagement mediates tyrosine dephosphorylation on platelet-endothelial cell adhesion molecule 1. Proc. Natl. Acad. Sci. Usa. 93, 11808–11813 (1996).
Talbott, H. E., Mascharak, S., Griffin, M., Wan, D. C. & Longaker, M. T. Wound healing, fibroblast heterogeneity, and fibrosis. Cell Stem Cell 29, 1161–1180 (2022).
Rouabhia, M., Park, H., Meng, S., Derbali, H. & Zhang, Z. Electrical stimulation promotes wound healing by enhancing dermal fibroblast activity and promoting myofibroblast transdifferentiation. PloS One 8, e71660 (2013).
Younesi, F. S. et al. Fibroblast and myofibroblast activation in normal tissue repair and fibrosis. Nat. Rev. Mol. Cell Biol. 25, 617–638 (2024).
Farahani, R. M. & Kloth, L. C. The hypothesis of ‘biophysical matrix contraction’: wound contraction revisited. Int. Wound J. 5, 477–482 (2008).
Limandjaja, G. C. et al. Hypertrophic and keloid scars fail to progress from the CD34−/α-smooth muscle actin (α-SMA)+ immature scar phenotype and show gradient differences in α-SMA and p16 expression. Br. J. Dermatol. 182, 974–986 (2020).
Xu, F. X., Zhang, C. Y. & Graves, D. T. Abnormal cell responses and role of TNF-α in impaired diabetic wound healing. Biomed. Res. Int. 2013, 754802 (2013).
Louiselle, A. E., Niemiec, S. M., Zgheib, C. & Liechty, K. W. Macrophage polarization and diabetic wound healing. Transl. Res. 236, 109–116 (2021).
Miyamoto, Y. et al. A polymorphism in the cachexia-associated gene INHBA predicts efficacy of regorafenib in patients with refractory metastatic colorectal cancer. PloS One 15, e0239439 (2020).
Liu, A. et al. Optimized BMSC-derived osteoinductive exosomes immobilized in hierarchical scaffold via lyophilization for bone repair through Bmpr2/Acvr2b competitive receptor-activated Smad pathway. Biomaterials 272, 120718 (2021).
Yu, M. et al. Endoplasmic reticulum stress mediates nickel chloride-induced epithelial‑mesenchymal transition and migration of human lung cancer A549 cells through Smad2/3 and p38 MAPK activation. Ecotox. Environ. Safe. 249, 114398 (2023).
Xi, Y. et al. Dynamic resistance exercise increases skeletal muscle-derived FSTL1 inducing cardiac angiogenesis via DIP2A-Smad2/3 in rats following myocardial infarction. J. Sport Health Sci. 10, 594–603 (2021).
Bayat, B. et al. Transfusion of target antigens to preimmunized recipients: a new mechanism in transfusion-related acute lung injury. Blood Adv. 5, 3975–3985 (2021).
Saragih, H. et al. PECAM-1-dependent heme oxygenase-1 regulation via an Nrf2-mediated pathway in endothelial cells. Thromb. Haemost. 111, 1077–1088 (2014).
Ferrara, N. & Kerbel, R. S. Angiogenesis as a therapeutic target. Nature 438, 967–974 (2005).
Wei, K. et al. Notch signalling drives synovial fibroblast identity and arthritis pathology. Nature 582, 259–264 (2020).
High, F. A. et al. Endothelial expression of the Notch ligand Jagged1 is required for vascular smooth muscle development. Proc. Natl. Acad. Sci. Usa. 105, 1955–1959 (2008).
Yu, M. et al. Exosomes derived from atorvastatin-pretreated MSC accelerate diabetic wound repair by enhancing angiogenesis via AKT/eNOS pathway. Stem Cell Res. Ther. 11, 350 (2020).
Li, X., Ballantyne, L. L., Yu, Y. & Funk, C. D. Perivascular adipose tissue-derived extracellular vesicle miR-221-3p mediates vascular remodeling. FASEB J. 33, 12704–12722 (2019).
Yu, Q. et al. MiR-221-3p targets HIPK2 to promote diabetic wound healing. Microvasc. Res. 140, 104306 (2022).
Chen, S. et al. Study of stiffness effects of poly(amidoamine)–poly(n-isopropylacrylamide) hydrogel on wound healing. Colloid Surf. B 140, 574–582 (2016).
Martin, K. E. et al. Hydrolytic hydrogels tune mesenchymal stem cell persistence and immunomodulation for enhanced diabetic cutaneous wound healing. Biomaterials 301, 122256 (2023).
Zhang, K., Feng, Q., Fang, Z., Gu, L. & Bian, L. Structurally dynamic hydrogels for biomedical applications: pursing a fine balance between macroscopic stability and microscopic dynamics. Chem. Rev. 121, 11149–11193 (2021).
Acknowledgements
This work is supported by Ministry of Science and Technology of China (2024YFB3814900, 2022YFA1505900,C.W.), NSFC (22202073 C.W., 22378121 J.J.Z., 22105070 Z.Y.L., 82272287 S.B.Z.), Natural Science Foundation of Chongqing (CSTB2023NSCQ-MSX0159, C.W.), Science and Technology Commission of Shanghai Municipality (24DX1400200, H.T.), the Fundamental Research Funds for the Central Universities (222201717003, H.T.), Cross disciplinary Research Fund of Shanghai Ninth People’s Hospital, Shanghai Jiao Tong University School of Medicine (JYJC202215 S.B.Z.). J.J.Z. acknowledges Shanghai Natural Science Foundation Project (23ZR1479500, 23JC1401700).
Author information
Authors and Affiliations
Contributions
Y.B.C. and Y.Y.W. synthesized all the materials, performed all rheological measurements, characterized hydrogels and prepared the paper. Y.W.W. and P.C.T. assisted the in vivo experiments and RNA sequencing analysis. S.Y.Y. helped to test enzyme activities. C.L. helped to perform SEM imaging. Z.Y.L. analyzed the data. J.J.Z., C.W., and S.B.Z. proposed the project and wrote the paper with feedback from H.T. and Q.F.L. All authors discussed the results and approved the manuscript.
Corresponding authors
Ethics declarations
Competing interests
The authors declare no competing interests.
Peer review
Peer review information
Nature Communications thanks Guoming Sun, Zheng Zhao, and the other, anonymous, reviewer(s) for their contribution to the peer review of this work. A peer review file is available.
Additional information
Publisher’s note Springer Nature remains neutral with regard to jurisdictional claims in published maps and institutional affiliations.
Source data
Rights and permissions
Open Access This article is licensed under a Creative Commons Attribution-NonCommercial-NoDerivatives 4.0 International License, which permits any non-commercial use, sharing, distribution and reproduction in any medium or format, as long as you give appropriate credit to the original author(s) and the source, provide a link to the Creative Commons licence, and indicate if you modified the licensed material. You do not have permission under this licence to share adapted material derived from this article or parts of it. The images or other third party material in this article are included in the article’s Creative Commons licence, unless indicated otherwise in a credit line to the material. If material is not included in the article’s Creative Commons licence and your intended use is not permitted by statutory regulation or exceeds the permitted use, you will need to obtain permission directly from the copyright holder. To view a copy of this licence, visit http://creativecommons.org/licenses/by-nc-nd/4.0/.
About this article
Cite this article
Cheng, Y., Wang, Y., Wang, Y. et al. Microenvironment-feedback regulated hydrogels as living wound healing materials. Nat Commun 16, 6050 (2025). https://doi.org/10.1038/s41467-025-60858-3
Received:
Accepted:
Published:
Version of record:
DOI: https://doi.org/10.1038/s41467-025-60858-3









