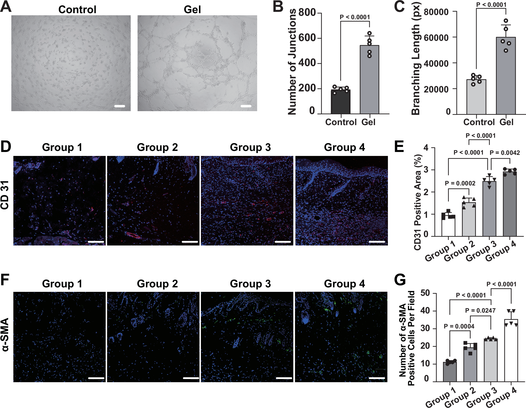
Fig. 5: Angiogenesis and vascularization analysis during the wound healing process.
From: Microenvironment-feedback regulated hydrogels as living wound healing materials

A Tube formation of HUVECs in the absence or in the presence of OSA-GEL@GC hydrogel. Scale bar = 50 μm. Statistical analysis of tube formation of HUVECs: (B) number of junctions and (C) total branching length, (triplicated, n = 5 independent samples). D Images of CD31 staining on mouse wound tissues on Day 7. Scale bar = 100 μm. E The percentage of the total area of the wound tissue stained with CD31 in mice (triplicated, n = 5 independent samples). F Images of α-SMA staining on mouse wound tissues on Day 7. Scale bar = 100 μm. G The analysis of the number of α-smooth muscle actin (α-SMA) positive cells in mouse wound tissue (triplicated, n = 5 independent samples). Data in (B, C, E and G) are presented as mean values +/− standard deviation. Data analyzed by one-way analysis of variance with two-sided Tukey’s multiple comparisons test (E, G) or by unpaired two-sided t-tests (B, C). Source data are provided as a Source Data file.