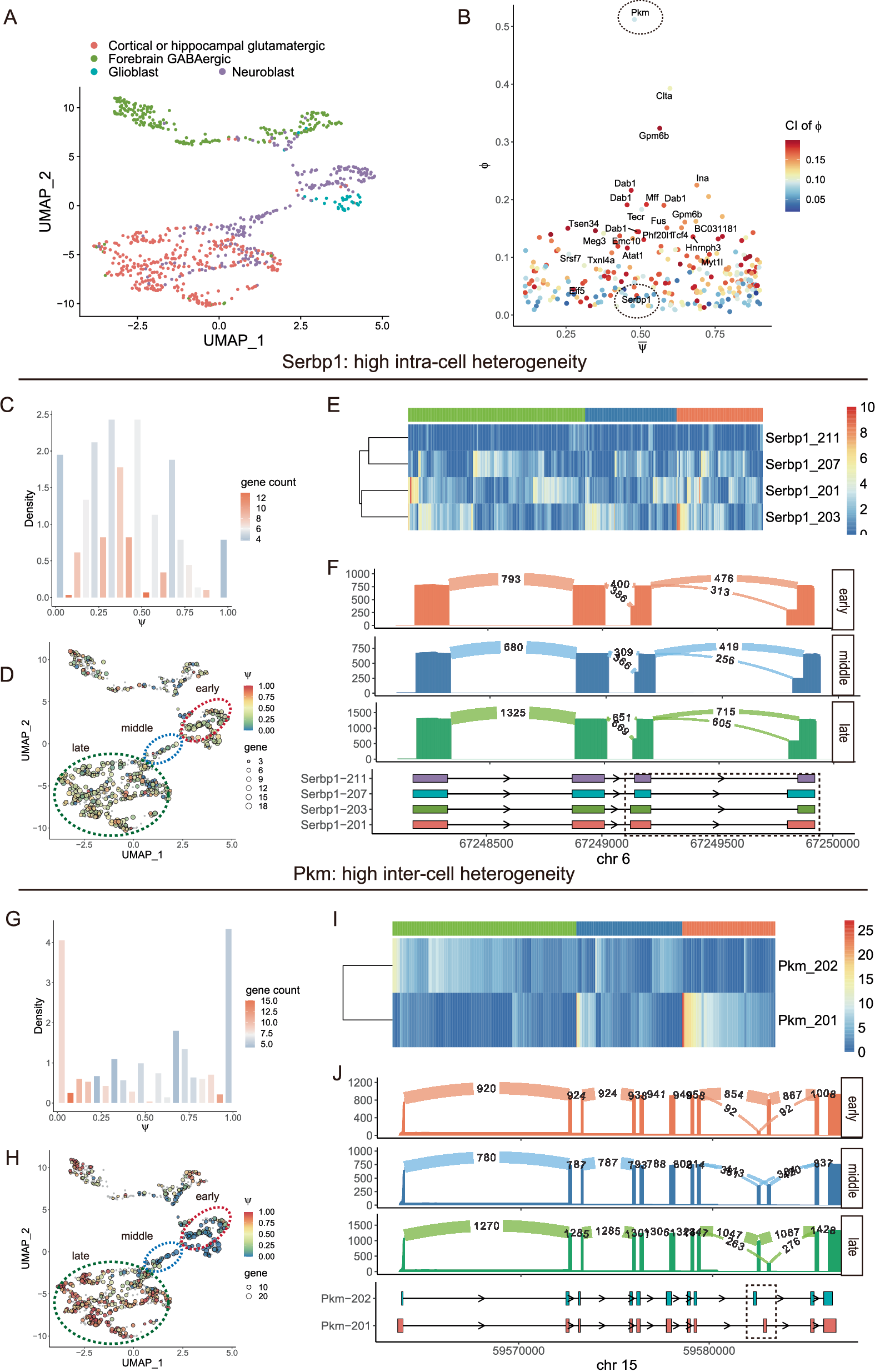
Fig. 4: Quantification of intra-cell versus inter-cell isoform heterogeneity in embryo mouse brain.
From: Single cell and spatial alternative splicing analysis with Nanopore long read sequencing

A Umap of cells in the mouse embryo brain colored by cell types. B ϕ vs. \(\bar{\psi }\) distribution for alternative spliced exons, color indicates the confidence interval of ϕ. C The ψ distribution for exon 4 of Serbp1, which has a relatively low ϕ and shows a unimodal distribution, indicating a low inter-cell heterogeneity. D Umap of cells in mouse embryo brain. Cells are colored by ψ for exon 4 of Serbp1. Cells that have low expression (<3) of this gene and could not give a confident ψ estimation are the smallest points colored in gray. The gene expression for each cell is shown by the point size while the ψ estimation is shown by color gradient. Three differentiation stages from neuroblast to glutamatergic cells are highlighted by three circles (red: early, blue: middle, and green: late). E, F The alternative splicing for Serbp1 in above three circled groups. The alternative splicing of exon 4 and 5 in Serbp1 mainly leads to 4 isoforms: Serbp1-201, Serbp1-203, Serbp1-207, and Serbp1-211. Each single cell co-expressed part of those 4 isoforms and there is no obvious cell-type-specific pattern of the alternative splicing from both single cell view (E heatmap) and bulk level (F sashimi plot). G The ψ distribution for exon 9 of Pkm, which has a relatively high ϕ and shows a bimodal distribution, indicating a high inter-cell heterogeneity. H Umap of cells in mouse embryo brain. Cells are colored by ψ for exon 9 of Pkm. I, J The alternative splicing for Pkm in above three circled groups. The alternative splicing of exon 9 in Pkm mainly leads to 2 isoforms: Pkm-201 ad Pkm-202. An obvious transition of the expression of two isoforms can be identified both in both bulk (J sashimi plot) and single cell level (I heatmap). Source data are provided in https://doi.org/10.5281/zenodo.15320816.