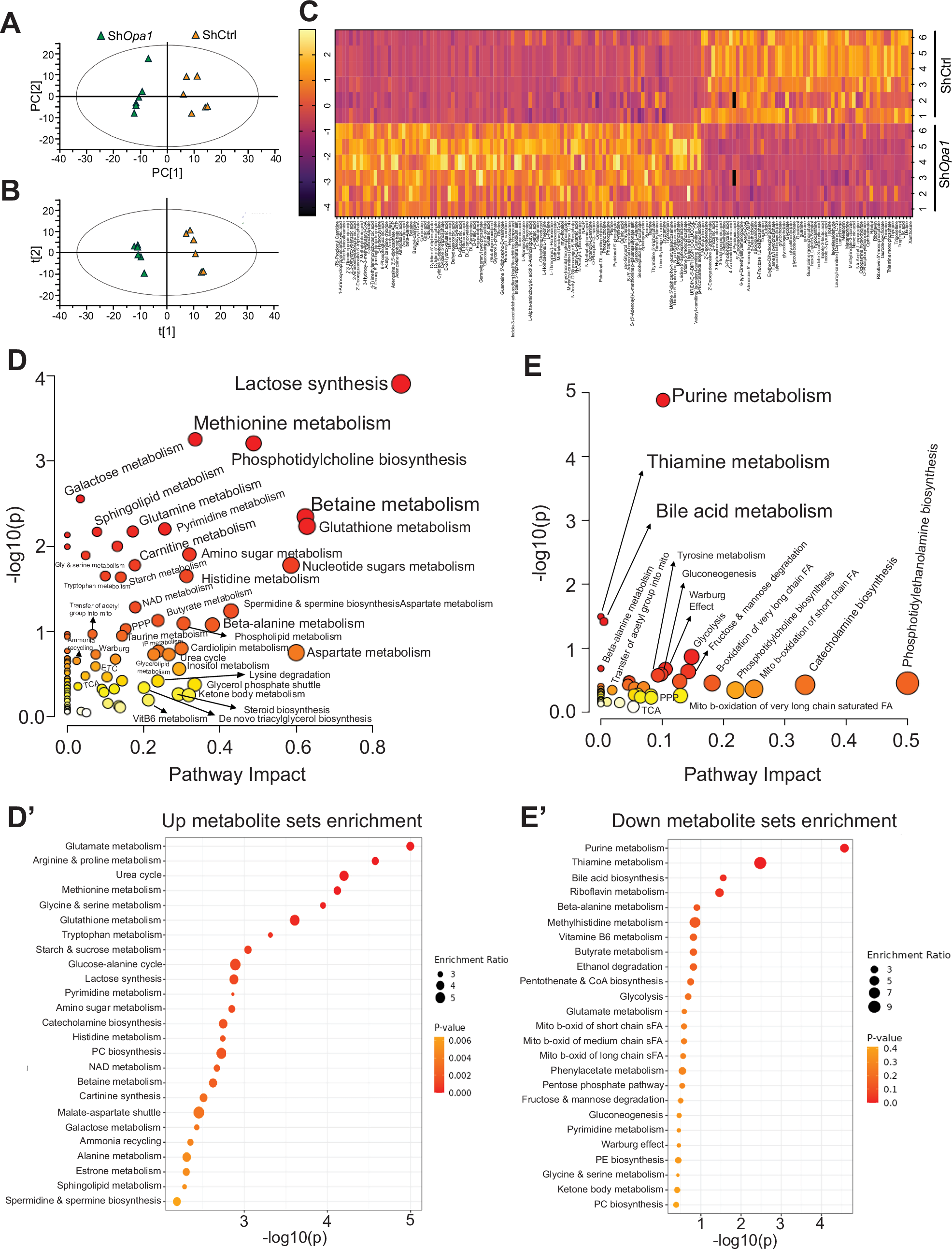
Fig. 4: OPA1 is an important regulator of hypoxic NP cell metabolism.
From: The loss of OPA1 accelerates intervertebral disc degeneration and osteoarthritis in aged mice

A Unsupervised PCA and B Supervised PLS-DA model of widely targeted small metabolites from NP cells transduced with ShCtrl and ShOpa1. n = 6 independent experiments C Heat map of normalized concentration of metabolites differentially present between ShCtrl and ShOpa1, FDR ≤ 0.05%. D, E Metabolic pathway analysis (MetPA) showing pathway impact and p-value of significantly upregulated and downregulated metabolites. D’, E’ Metabolite set enrichment analysis (MSEA) showing enrichment ratio with p-value of upregulated and downregulated metabolites (FDR < 0.05) from ShOpa1 vs ShCtrl transduced cells. Statistical significance was tested using a t-test or a Mann-Whitney two-tailed test as appropriate. Source data are provided as a Source Data file.