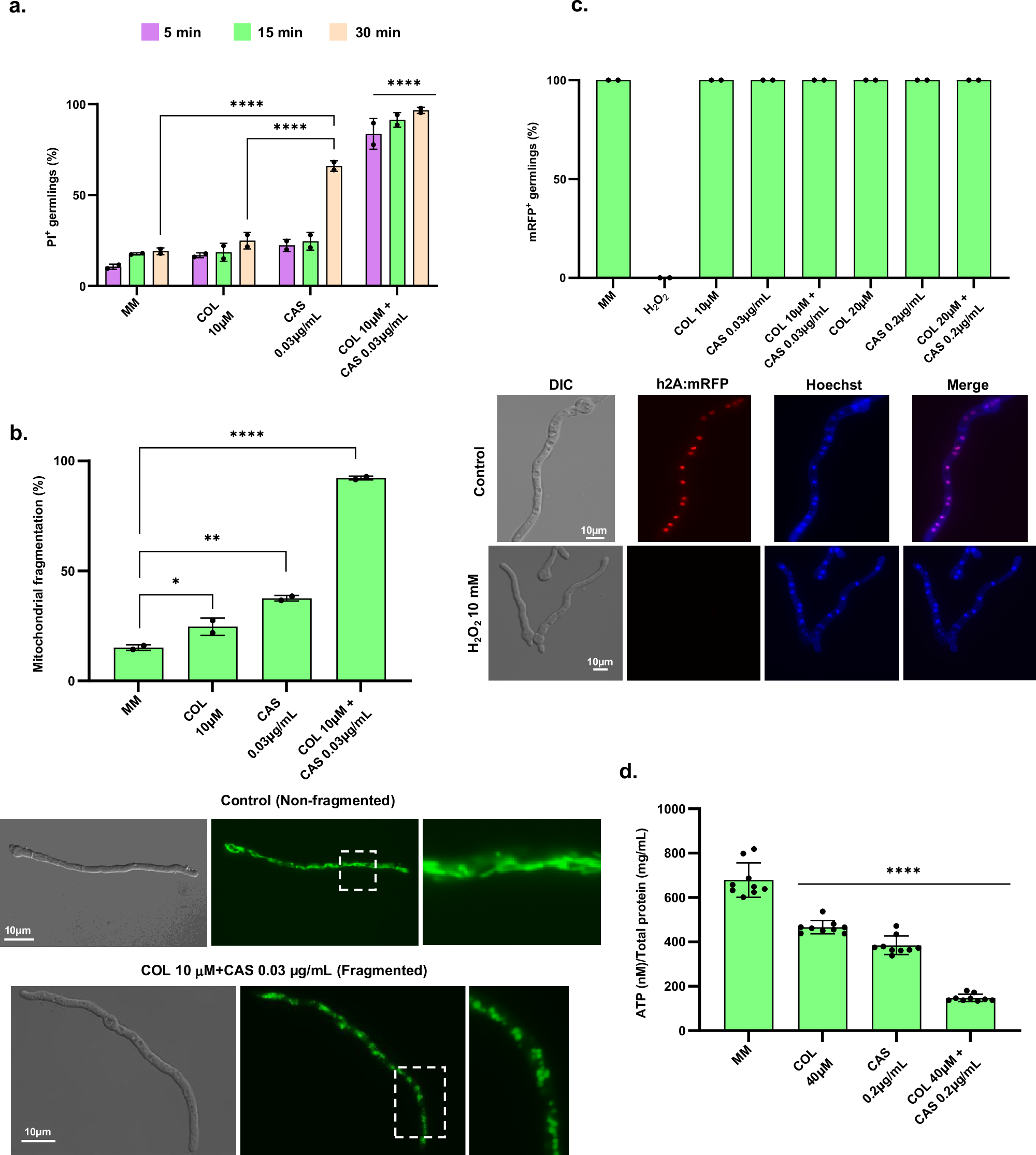
Fig. 3: COL + CAS induces cell death.

a A. fumigatus was grown for 16 h at 37 °C and exposed or not to either COL 10 µM, CAS 0.03 µg/mL, or the combination for 5, 15, and 30 min. Then, propidium iodide (PI) was added. The results show the percentage of germlings with co-localization of PI and Hoechst labeling (named as PI+) and are expressed as mean values (%) of two independent experiments with at least 50 germlings per condition (n = 100 germlings) for each experiment ± SD. The data was statistically analyzed by the Two-way ANOVA and Tukey’s multiple comparisons test (****p < 0.0001). b An A. fumigatus strain with mitochondria constitutively expressing GFP was grown for 16 h at 37 °C and exposed or not to either COL 10 µM, CAS 0.03 µg/mL, or the combination of both for 15 min. The results show the percentage of germlings with fragmented mitochondria, which are expressed as the average of two independent experiments with at least 30 germlings per condition for each experiment (n = 60). The results are expressed as mean values (%) of the two independent experiments ± SD. The data was statistically analyzed by the one-way ANOVA and Dunnett´s multiple comparisons test (*p < 0.01, **p < 0.001, and ****p < 0.0001). A representative image of non-fragmented and fragmented mitochondria is shown, scale bar = 10 μm. The white hatching in each image is amplified and shown as insets. c Fluorescence microscopy of A. fumigatus conidia containing the histone h2A::RFP exposed to H2O2 (10 mM), COL (10 or 20 μM), CAS (0.03 or 0.2 μg/mL), or different combinations of CAS + COL for one h at 30 °C. The germlings were assessed for Hoechst staining and RFP and the results are expressed as mean values (%) of the two independent experiments (50 germlings each experiment) ± SD. A representative image of the H2O2 treatment is shown, scale bar = 10 μm. d Total ATP production by A. fumigatus wild-type after growth for 24 h in MM at 37 °C and exposure to COL 40 µM, CAS 0.2 µg/mL or a combination of both compounds. The results are the average of three independent repetitions with three biological replicates each (n = 9) ± SD. The data was statistically analyzed by the Two-way ANOVA and Tukey’s multiple comparisons test (****p < 0.0001). Source data are provided as a Source Data file.