Abstract
Fungal infections cause more than 2.5 million deaths a year. Due to emerging antifungal drug resistance, novel strategies are urgently needed to combat life-threatening fungal diseases. Here, by screening a collection of 5297 compounds derived from three chemical libraries, we demonstrate that the antibacterial agent colistin (COL) can potentiate the fungistatic echinocandins caspofungin (CAS) and anidulafungin, as well as the structurally distinct cell wall targeting antifungal ibrexafungerp against Aspergillus fumigatus. Chemical and genetic screenings revealed that protein kinase C and the transcription factor SltA are involved in the mechanism of action of COL. SltA is essential for coping with calcium-limiting conditions, and the addition of calcium rescues COL-susceptibility. COL + CAS decreases A. fumigatus infection in human pulmonary cells, Galleria mellonella, and Caenorhabditis elegans. In summary, we demonstrate that the mechanism of COL as a synergizer of CAS against A. fumigatus is the disruption of the cell membrane permeability and calcium homeostasis.
Similar content being viewed by others
Introduction
Human fungal pathogens affect more than 1 billion people and cause around 6.5 million invasive fungal infections, leading to 3.8 million deaths per year, of which about 2.5 million are directly related to the fungal infections1,2,3. Despite the important health threat posed by fungi, they are often neglected and underestimated. Some of the infections caused by these fungi are superficial, but many are invasive or disseminated, which are difficult to prevent, diagnose, and treat2. One of these fungi is Aspergillus fumigatus, a filamentous saprophytic fungus that causes a wide array of clinical ailments ranging from allergic reactions to lethal disseminated infections in humans and animals4.
A. fumigatus is an opportunistic fungus responsible for severe invasive infections in immunocompromised patients, affecting mainly the respiratory tract and causing invasive pulmonary aspergillosis (IPA), an infection with a high mortality rate5. Invasive aspergillosis, when diagnosed early, can have a favorable outcome, but its diagnosis is complex6, and its treatment is difficult due to an increase of resistance in environmental and clinical strains to the already scarce available antifungal arsenal7. Azoles, such as voriconazole (VOR), itraconazole (ITR), isavuconazole (ISA), and posaconazole (POS), are fungicidal drugs and the first line treatment for aspergillosis, targeting the lanosterol-14-α-demethylase Cyp51A enzyme in the ergosterol synthesis pathway8. An increase in resistance to these drugs has been widely reported, mainly due to two mechanisms: (i) the increased expression of Cyp51 due to tandem repeat (TR) insertions into the cyp51A promoter region8,9,10,11, and (ii) by point mutations in the cyp51 coding region resulting in amino acid substitutions in the drug binding pocket10,12,13,14,15,16,17.
Polyenes, such as amphotericin B (AMB), and echinocandins, that include caspofungin (CAS), micafungin (MICA), and anidulafungin (ANID), can be used as salvage therapy against azole-resistant strains10,18, but with several disadvantages. For example, resistance to CAS, a fungistatic drug that noncompetitively inhibits the β−1,3-glucan synthase Fks1 affecting fungal cell wall composition and organization19, has also been reported. This is through both Fks1-dependent and -independent mechanisms20. Echinocandin resistance most readily occurs through non-synonymous mutations in the fks1 gene that affect drug binding and activity7. Resistance has also been reported through increases in mitochondrial reactive oxygen species (ROS) production that leads to alterations in the lipid composition of the cell membrane, which also alters the drug-enzyme interaction, leading to drug resistance20. A recent addition to the antifungal repertoire is the triterpenoid, fungistatic ibrexafungerp (IBX), a semi-synthetic derivative of enfumafungin21,22. IBX binds to the 1,3-β-d-glucan synthase, the same target of echinocandins, but is structurally-distinct and has oral bioavailability21,22. Ibrexafungerp’s binding site is hypothesized to be partially divergent from that of the echinocandins, allowing it to maintain activity against some echinocandin-resistant isolates. On the other hand, AMB binds to the cell membrane acting as a fungicidal “sterol sponge” by forming extramembranous aggregates that extract ergosterol from lipid bilayers at the cell membrane, causing cell membrane depolarization and leakage23. However, this antifungal agent is highly hepatotoxic for the host, which limits its use to severe cases in which the other treatments have failed24,25.
Thus, due to the increase in azole-resistant strains coupled with the limited number of antifungals available or in development, other strategies have been suggested to find new treatments for infections caused by fungal pathogens. One of these approaches is drug repurposing, which is the use of drugs already approved to treat other diseases, as antifungal agents by themselves or in combination with other bioactives26,27. Several drugs have been reported to be effective in the treatment of infectious diseases, such as the case of miltefosine (an antineoplasic agent) for the treatment of leishmaniasis28,29, which has also been proposed as an alternative treatment for infections caused by the emerging fungal pathogen Candida auris30,31. In addition, some of these repurposing drugs have been identified as potentiators of currently used antifungals32,33,34,35,36.
In this work, we screened three chemical libraries, Pharmakon, MedChem Express (MCE), and LifeArc, representing a total of 5297 compounds, searching for candidates that enhance the in vitro and in vivo activity of CAS against A. fumigatus. We found four compounds that do not show antifungal activity by themselves but that inhibit A. fumigatus growth in combination with CAS: lercanidipine (LER), aprotinin, cyclic somatostatin, and colistin sulfate (COL; also known as polymyxin E). Among these compounds, we decided to focus on COL. We show that COL converts CAS, a fungistatic drug, into a fungicidal drug and affects calcium availability to A. fumigatus. Although the use of COL in combination with azoles and echinocandins has already been reported to have a synergistic effect against clinical isolates of human pathogenic fungi like Candida spp, Cryptococcus neoformans, A. flavus, A. fumigatus, A. terreus, A. nidulans, and A. niger37,38,39,40,41,42,43,44,45,46, its mode of action (MoA) has hardly been explored. Here, we demonstrate that COL disrupts calcium homeostasis in A. fumigatus by calcium deprivation. We identified the protein kinase C (PkcA) and the transcription factor SltA as the major determinants of COL susceptibility. Overall, we demonstrate the potential of COL as a novel antifungal strategy to synergize with fungistatic drugs converting them to fungicidal combinations against A. fumigatus.
Results
Identification of compounds that potentiate CAS
To identify compounds that can enhance or synergize with CAS activity against A. fumigatus, we used the Minimal Effective Concentration (MEC) assay to screen the fungus susceptibility to three chemical drug libraries (1600 compounds from Pharmakon library, http://www.msdiscovery.com/pharmakon.html; 2592 compounds from the MCE library, https://www.medchemexpress.com/; and 1105 compounds from LifeArc, https://www.lifearc.org/), totaling 5297 compounds. The main rationale of this screening was to identify compounds that can potentiate CAS and eventually transform this fungistatic drug into a fungicidal drug, i.e., the conidia will not able to germinate when exposed to the presence of a potentiator and CAS. Four hits, lercanidipine (LER), aprotinin, cyclic somatostatin, and colistin (COL), were identified, inhibiting 40 to 80% of the metabolic activity only in the presence of the echinocandin (Fig. 1a). LER is a calcium channel blocker (Fig. 1b) and it is used to treat hypertension47. Aprotinin is a protease inhibitor commonly used against viral respiratory diseases48. Cyclic somatostatin binds to G-protein coupled receptors (GPCRs), decreasing intracellular cyclic AMP and calcium while simultaneously increasing outward potassium currents49. COL is a cationic peptide antibiotic (Fig. 1c) used as the last resort antibiotic to treat infections caused by multidrug-resistant Gram-negative bacteria such as Acinetobacter baumannii50. COL binds with anionic lipopolysaccharide (LPS) molecules by displacing Mg2+ and Ca2+ from the outer cell membrane of Gram-negative bacteria, leading to permeability changes in the cell envelope and leakage of cell contents51. We decided to start our analysis by investigating the MoA of LER and COL due to their easy availability. The minimal inhibitory concentrations for LER and COL are >250 and >160 µM, respectively. When combined with CAS, concentrations as low as 10 µM of COL and 3.95 µg/mL LER showed a 100% fungicidal effect as determined by culturing A. fumigatus with compound combinations for 48 h and plating for colony forming units (CFUs) on compound-free medium (Fig. 1d, e). Thus, high-throughput screening of drug-repurposing libraries identified LER and COL as strong echinocandin potentiators with fungicidal effects.
a Metabolic activity (%) of A. fumigatus with the four compounds identified as potentiators of CAS activity. A. fumigatus was grown in liquid minimal medium (MM) with 10% of Alamar blue using 96-well plates at 37 °C in the presence of different concentrations of each drug combined with 0.2 μg/mL of CAS. After 48 h, the metabolic activity (%) was assessed by reading fluorescence at a wavelength of 570 nm excitation/590 nm emission. The results represent the average of two independent experiments performed in technical duplicate. b, c Structures of Lercanidipine (LER) and Colistin (COL). d, e Fungicidal activities of COL + CAS and LER + CAS against A. fumigatus. Conidia (1 × 104/mL) were incubated with 0.2 μg/mL of CAS and different concentrations of LER and COL in 96-well plates. After 48 h at 37 °C, the plates were centrifuged, the supernatants with the drugs were removed, and the cells were plated on solid MM and incubated for 48 h at 37 °C. The results represent the average of three independent experiments ± standard deviation (SD). The data was statistically analyzed by the ordinary one-way ANOVA and Dunnett´s post-test (n = 3; *p < 0.0001). Source data are provided as a Source Data file.
COL enhances membrane permeability and damages mitochondria in A. fumigatus
To determine if the antifungal activity of LER and COL were only enhanced in the presence of CAS or whether potentiation occurred with other antifungals, we performed dose-response matrix or checkerboard assays with our hit compounds in combination with the echinocandin anidulafungin (ANID), the triterpenoid IBX, or the azole VOR. We used the SynergyFinder2.0 (https://synergyfinder.fimm.fi)52 to calculate the interaction score between the compounds. The interaction between the drugs was classified based on the synergy score where values lower than −10 were considered antagonistic, values from −10 to 10 were considered additive and values higher than 10 were considered synergistic. Checkerboard assays showed that LER + CAS and and LER + IBX had synergistic interactions (Synergy scores of 17.289 and 26.90, respectively: Fig. 2a) while LER + ANID displayed no interactions (Synergy score of 8.19; Fig. 2b, c). COL + CAS, COL + ANID, and COL + IBX had synergistic interactions against A. fumigatus (Synergy scores of 28.57, 29.50, and 38.08, respectively; Fig. 2e–g). These results indicate that COL and LER can synergistically potentiate cell wall targeting CAS and IBX. Next, we wanted to determine whether COL and LER could enhance the efficacy of other antifungals with different MoA or whether they were specific to cell wall targeting compounds. We performed checkerboards with the azole VOR and observed no compound interaction with LER or COL (Synergy score of 4.54 and 0.902, respectively) (Fig. 2d, h).
The synergy scores for LER x CAS (a), LER x ANID (b), LER x IBX (c), LER x VOR (d), COL x CAS (e), COL x ANID (f), COL x IBX (g), and COL x VOR (h) were determined by the analysis of the checkerboard data using the SynergyFinder software. A. fumigatus was grown in liquid MM using 96-well plates at 37 °C in the presence of different concentrations of the selected drugs, and after 48 h the % of metabolic activity was assessed with Alamar blue by reading fluorescence at a wavelength of 570 nm excitation/590 nm emission. A synergy score less than −10 suggests an antagonistic interaction, from −10 to 10 suggests no interaction, and larger than 10 suggests a synergistic interaction. The results represent the average of two independent experiments (Supplementary Data 9). Source data are provided as a Source Data file.
We decided to concentrate our further studies on COL due to its importance as an antibacterial agent50. We evaluated if the combination of COL + CAS could inhibit CAS-resistant A. fumigatus strains (Table 1). Specifically, we tested a range of concentrations up to 80 μM COL combined with 0.25–4 μg/mL CAS. COL had no activity against three CAS-resistant clinical strains with known fks1 mutations [MEC CAS of 16 μg/mL; strains DPL1033, MD24053 (both strains hold a S679P substitution), and EMRFP-S678P (that holds a S678P substitution53;). COL + CAS combinations did not inhibit the growth of all tested strains (Table 1). We also tested if COL + IBX could inhibit the growth of these CAS-resistant strains (Table 1). COL clearly potentiated IBX activity against CAS-resistant strains of A. fumigatus (Table 1). Aiming to determine if COL + CAS-resistant strains readily emerge in A. fumigatus, the A1163 strain was assayed for mutation rates by using a modified Luria-Delbruck fluctuation test54,55, using 8 µg/mL VOR as a control. Replicate cultures grown without selection were challenged on MM containing VOR or COL + CAS to determine the probability that cells would spontaneously gain mutations that provide VOR or COL + CAS resistance. In the presence of VOR, we observed a spontaneous mutation rate of 3.0 × 10−10 (95% confidence interval), while no COL + CAS-resistant mutants were observed on the MM containing COL + CAS.
This additional experiment highlights the concomitant usage of COL + CAS prevents the CAS-resistance acquisition as determined by Luria-Delbruck fluctuation tests and suggests IBX + CAS is an effective therapeutic strategy for treating CAS-resistant A. fumigatus infections.
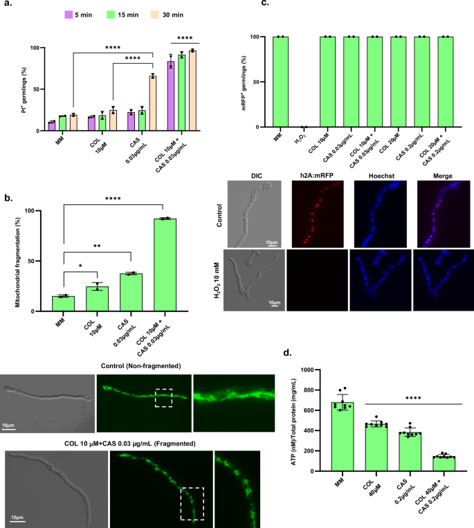
Since COL impacts bacterial cell permeability, we decided to verify if there is any interaction between COL and agents that affect the cell membrane composition and, consequently, its permeability. Checkerboard assays with COL and cerulenin (CER), a molecule that inhibits fatty acid and steroid biosynthesis56, and COL and myriocin (MYR), an inhibitor of the first step in glycosphingosine biosynthesis57,58, showed no interactions (synergy score: 6.79) and antagonist interactions (synergy score: -11.04), respectively (Supplementary Fig. 1a and 1b). The antagonism observed led us to hypothesize that COL may be affecting sphingolipid biosynthesis and/or cell membrane organization and architecture, leading to increased membrane permeability and cell death when combined with CAS. Therefore, we tested cell viability using propidium iodide (PI), a fluorescent DNA-binding dye that freely penetrates cell membranes of dead or dying cells but is excluded from viable cells. When A. fumigatus germlings were incubated with 10 µM COL from 5 to 30 min, 20 to 25% of the germlings were PI+ (Fig. 3a), while 0.03 µg/mL CAS and the combination of COL with CAS yielded 20–60% and 80–95% PI+, respectively (Fig. 3a).
a A. fumigatus was grown for 16 h at 37 °C and exposed or not to either COL 10 µM, CAS 0.03 µg/mL, or the combination for 5, 15, and 30 min. Then, propidium iodide (PI) was added. The results show the percentage of germlings with co-localization of PI and Hoechst labeling (named as PI+) and are expressed as mean values (%) of two independent experiments with at least 50 germlings per condition (n = 100 germlings) for each experiment ± SD. The data was statistically analyzed by the Two-way ANOVA and Tukey’s multiple comparisons test (****p < 0.0001). b An A. fumigatus strain with mitochondria constitutively expressing GFP was grown for 16 h at 37 °C and exposed or not to either COL 10 µM, CAS 0.03 µg/mL, or the combination of both for 15 min. The results show the percentage of germlings with fragmented mitochondria, which are expressed as the average of two independent experiments with at least 30 germlings per condition for each experiment (n = 60). The results are expressed as mean values (%) of the two independent experiments ± SD. The data was statistically analyzed by the one-way ANOVA and Dunnett´s multiple comparisons test (*p < 0.01, **p < 0.001, and ****p < 0.0001). A representative image of non-fragmented and fragmented mitochondria is shown, scale bar = 10 μm. The white hatching in each image is amplified and shown as insets. c Fluorescence microscopy of A. fumigatus conidia containing the histone h2A::RFP exposed to H2O2 (10 mM), COL (10 or 20 μM), CAS (0.03 or 0.2 μg/mL), or different combinations of CAS + COL for one h at 30 °C. The germlings were assessed for Hoechst staining and RFP and the results are expressed as mean values (%) of the two independent experiments (50 germlings each experiment) ± SD. A representative image of the H2O2 treatment is shown, scale bar = 10 μm. d Total ATP production by A. fumigatus wild-type after growth for 24 h in MM at 37 °C and exposure to COL 40 µM, CAS 0.2 µg/mL or a combination of both compounds. The results are the average of three independent repetitions with three biological replicates each (n = 9) ± SD. The data was statistically analyzed by the Two-way ANOVA and Tukey’s multiple comparisons test (****p < 0.0001). Source data are provided as a Source Data file.
Mitochondria are the major site of ATP production. Fungal mitochondria without any stress are seen enriched as tubular and dynamic networks, but in the presence of antifungals or other stresses, the mitochondria begin to fragment, which is an indicator of cellular death59,60,61 (see a representative image in Fig. 3b). We constructed an A. fumigatus strain whose the mitochondria constitutively express GFP. We grow this strain 16 h at 37 °C in MM then exposed (or not) the germlings to COL, CAS or the combination of this drugs and counted the germlings that had fragmented mitochondria. About 15% mitochondrial fragmentation was observed when A. fumigatus was grown in the absence of any drug (control minimal medium, MM) (Fig. 3b). However, when germlings were treated with COL (10 μM), CAS (0.03 µg/mL), or a combination of COL + CAS, 20%, 35%, and 90% of the germlings showed mitochondrial fragmentation (Fig. 3b). In addition, we subjected cellular extracts from wild-type strain previously grown for 24 h at 37 °C and exposed to control treatment, COL (40 µM), CAS (0.5 µg/mL) or the combination for additional 4 h at the same temperature. Higher drug concentrations were used than the experiments with germlings because mycelia are in general more resistant to drugs. Mitochondrial function was evaluated by their respiratory competence by measuring the total ATP production (Fig. 3d). When compared with the control, there was a reduction of about 25% total ATP upon exposure to COL or CAS and 60% upon exposure to a combination of COL + CAS (Fig. 3d). The decrease in the total ATP production of COL + CAS-treated wild-type cells is in agreement with the observed organellar fragmentation. Collectively, these results suggest that the COL + CAS combination causes cell death of A. fumigatus by increasing the cell permeability and damaging the mitochondria.
It is already known that the activation of fungal metacaspases, for example during oxidative stress, induces markers of apoptosis-like cell death such as nuclear condensation, disorganization of the histone complex, and DNA double-strand breaks, which coincide with the loss of fungal cell viability60. A fluorescent histone 2 A construct (h2A::mRFP) has been used as a marker of cell death in A. fumigatus62. To check if the COL + CAS compound combination induced apoptosis-like cell death, germlings of the A. fumigatus h2A::mRFP strain were exposed to H2O2 (10 mM), COL (10 or 20 μM), CAS (0.03 or 0.2 μg/mL), or CAS with COL for 1 h. The nuclei were stained with Hoechst. The H2O2 positive control showed complete loss of red fluorescence, indicative of a disorganized histone complex (a representative image is shown in Fig. 3c). However, no differences in mRFP fluorescence were observed in the germlings exposed to either COL, CAS, or the combination of both (Fig. 3c). This suggests COL and CAS do not induce apoptosis-like cell death.
Chemogenomic profiling in S. cerevisiae suggests COL impacts stress-responsive kinase
While our preliminary characterization of COL suggests that it enhances cellular permeability, the mechanism by which it does so remained elusive. As an additional tool to investigate COL MoA, we performed several screens using haploid deletion (ScWG), temperature-sensitive (TS), overexpression (MoBY), and heterozygous deletion (HET, haploinsufficiency profiling) strain libraries of the model yeast Saccharomyces cerevisiae63,64. Pooled cultures of barcoded S. cerevisiae strains from these collections were grown in liquid YPGal medium for 24 h at 26 °C (for TS library) or 30 °C (for the other libraries). The relative abundance of each barcoded strain following COL treatment was then determined by high throughput sequencing of PCR-amplified barcodes followed by BEAN-counter analysis65 to measure enrichment or depletion of each strain in the presence of COL relative to solvent control (Supplementary Datas 1 to 4). For all these analyses, we considered strains as enriched or depleted when log2 fold values of ≥2 or ≤ −2 were determined, respectively.
Of 3642 genes from the S. cerevisiae haploid deletion library (ScWG), the normalized log read count profile showed 394 mutants that were depleted and 263 that were enriched when grown in the presence of COL (30 µM to 50 µM corresponding to 45.7% to 76.7% reduction in growth when compared to no compound controls) (Supplementary Data 1). The haploid deletion library signature of COL featured significant depletion of many mutants for genes associated with the ATG1 autophagy signaling complex, piecemeal microautophagy of nucleus, actin cytoskeleton organization, CVT pathway, macroautophagy, and transport (Supplementary Data 1). Among the top 20 mutants depleted (strains hypersensitive to the compound), we observed enrichment for genes encoding proteins important for cation homeostasis such as: (i) the multidrug resistance Pdr5p that pumps cations and small molecules out of the cytoplasm; (ii) Hal5p, a Snf1p-related nutrient-responsive protein kinase whose overexpression increases sodium and lithium tolerance, whereas gene disruption increases cation sensitivity; and (iii) Sat4p, a protein kinase involved in salt tolerance (Supplementary Fig. 2a and Supplementary Data 1). We also identified genes encoding proteins involved in ergosterol and inositol metabolism, such as: (i) Ipt1p, an inositolphosphotransferase; and (ii) Kes1p, a sterol/phosphatidylinositol-4-phosphate (PI(4)P) exchanger (Supplementary Fig. 2a and Supplementary Data 1).
In the HET analysis, there were 56 mutants depleted and 29 mutants enriched in the presence of COL (30 µM to 50 µM corresponding to 46.7% to 74.7% reduction in growth when compared to no compound controls) (Supplementary Data 2). The HET library signature of COL featured significant depletion of many mutants for genes associated with chromatin modification and remodeling, and DNA replication and transcription (Supplementary Data 2). Among the top 20 mutants depleted, we observed enrichment for genes encoding proteins such as: (i) Neo1p, a phospholipid translocase (flippase) that plays an important role in phospholipid asymmetry of plasma membrane; (ii) Cmd1p, calmodulin, which is essential for calcium metabolism; and (iii) Tip20p, a peripheral membrane protein required for COPI vesicle fusion to the ER (Supplementary Fig. 2b and Supplementary Data 2).
In the overexpression library (MoBY), we identified 67 strains that were depleted in the presence of COL (50 to 70 µM leading to 14.4% to 44.8% reduction in growth when compared to no compound controls) (Supplementary Data 3). The MoBY library signature of COL featured significant depletion of many mutants for genes once more associated with chromatin modification and remodeling, and DNA replication and transcription (Supplementary Data 3). Among the top 20 mutants depleted, we observed enrichment for genes encoding proteins involved in ergosterol and lipid metabolism, endocytosis and secretion such as: (i) Erg1p, squalene epoxidase, essential for ergosterol biosynthesis; (ii) Sec14p, phosphatidylinositol/phosphatidylcholine transfer protein, involved in regulating phosphatidylinositol, phosphatidylcholine, and ceramide metabolism; (iii) Sec62p, essential subunit of Sec63 complex, important for protein targeting and import into the endoplasmic reticulum; and (iv) Ypt1, Rab family GTPase, involved in the ER-to-Golgi step of the secretory pathway (Supplementary Fig. 2c and Supplementary Data 3).
In the temperature-sensitive (TS) library, we identified 63 strains that were depleted in the presence of COL (10 to 30 µM corresponding to 47.1% 91.9% reduction in growth when compared to no compound controls) (Supplementary Data 4). The TS library signature of COL featured significant depletion of many mutants for genes associated with iron homeostasis and regulation of mitotic metaphase/anaphase transition (Supplementary Data 4). Among the top 20 mutants depleted, we observed enrichment for genes encoding: (i) Neo1p, a phospholipid translocase that plays a role in phospholipid asymmetry of plasma membrane; (ii) Tap42p, an essential protein involved in the TOR signaling pathway; and (iii) Cdc10p, a component of the septin ring, required for cytokinesis.
We also examined combinations of antifungal compounds. We used the SynergyFinder2.0 (https://synergyfinder.fimm.fi)52 to calculate the interaction score between COL and the other antifungal compounds, as described above. COL potentiated fluconazole (FLUCO) and CAS with cidal effects against S. cerevisiae, with synergistic scores of 19.17 and 18.98, respectively (Supplementary Fig. 2e).
Taken together, these results suggest that the MoA of COL in S. cerevisiae involves genes involved in diverse cellular processes, including those related to autophagy, chromatin remodeling, iron homeostasis, cell permeability, protein kinases involved in salt tolerance homeostasis, protein kinase C and the cell wall integrity pathway, casein kinases, and calcium metabolism.
Impairment of pkcA enhances COL efficacy
Taking into consideration that the chemogenomic screening with S. cerevisiae provided information about the involvement of kinases in the COL MoA, we decided to screen 111 A. fumigatus mutants with deletion of genes encoding catalytic subunits of diverse non-essential protein kinases66. Culture of the mutants in the presence of 20, 40, and 80 µM COL, or 0.3 or 0.6uM COL combined with 0.2 µg/mL CAS, did not reveal any mutants more susceptible to COL relative to the corresponding wild-type strain. To further assess the COL MoA, a collection of 58 protein kinase inhibitors (PKI, at a concentration of 20 µM; Supplementary Data 5) was screened for effects on A. fumigatus growth, and corresponding metabolic activity alone or together with COL (2.5 µM) was measured using an XTT metabolic assay. Only one PKI, enzaustarin, a protein kinase C inhibitor that binds to the catalytic domain of mammalian PKCβ67, potentiated COL activity against A. fumigatus with some single agent activity observed at high concentrations (Fig. 4a). To further confirm these results, we used an additional inhibitor of the PKC, calphostin C, that interacts with the regulatory domain of the PkcA68, in the presence or absence of COL (20 μM). The metabolic activity of A. fumigatus decreased with the combination of calphostin C with COL, starting at a concentration of 25 μg/mL of the PKI (Fig. 4b).
A. fumigatus was grown in liquid MM using 96-well plates at 37 °C in the presence of different concentrations of enzastaurin (a) and calphostin C (b) with or without 20 μM of COL, and after 48 h, the metabolic activity (%) was assessed by the XTT assay. The results represent the average of three independent experiments ± SD and were statistically analyzed by the Two-way ANOVA test (n = 3; *****p < 0.0001, ns: not significant). c A. fumigatus wild-type and xylP::pkcA strains were grown for 96 h at 37 °C in MM+glucose 1% and MM+xylose 1 %. d A. fumigatus wild-type and xylP::pkcA strains were grown for 48 h at 37 °C in MM+glucose 1% and supplemented with increasing concentrations of xylose, in the absence or presence of 40 µM COL. Metabolic activity was evaluated by using Alamar blue. The results are expressed as the average of three independent experiments ± SD. (n = 3; Two-way ANOVA, Tukey´s post-test; *p < 0.05, **p < 0.005, **p < 0.001 and ****p < 0.0001). Source data are provided as a Source Data file.
A. fumigatus pkcA is an essential gene important for the activation of the CWI through the mitogen-activated protein kinase (MAPK) MpkA69. The transcription factor RlmA is important for the CWI pathway activation and it is positioned downstream of the PkcA and MpkA70. We constructed a conditional pkcA mutant by replacing the pkcA endogenous promoter by the inducible xylP promoter from Penicillium chrysogenum, which is induced by xylose and repressed by glucose71. The xylP::pkcA strain is unable to grow in the presence of 1% glucose but it can grow when 1% xylose is added to the medium as the sole carbon source (Fig. 4c). When wild-type and xylP::pkcA strains were grown in minimal medium supplemented with carbon source rations, the xylP::pkcA strain was more susceptible to COL with decreasing concentrations of xylose than the wild-type strain (Fig. 4d).
We also tested the susceptibility of a non-essential A. fumigatus pkcA mutant, carrying a Gly579Arg substitution juxtaposed to the PkcA C1B regulatory domain, as well as a ΔrlmA mutant to COL alone and in the presence of CAS (Fig. 5a). The pkcAG579R mutation has a reduced activation of the downstream MpkA, resulting in the altered expression of genes encoding cell wall-related proteins, markers of endoplasmic reticulum stress, and the unfolded protein response69,70. The pkcAG579R mutant displayed reduced growth upon incubation with both CAS and COL alone and in the compound combination when compared to the wild-type strain or complemented strains (Fig. 5a). To evaluate if COL could activate the CWI pathway, we used a cassette with the promoter of the agsA gene (encoding the α-glucan-1,3-synthase from A. niger) fused with the luciferase gene (mluc) to monitor and measure temporal changes in agsA expression upon COL and/or CAS exposure. This approach was chosen because A. fumigatus PkcA activates the transcription factor RlmA, and the RlmA box domain [TA(A/T)4TAG] in the agsA promoter [(p)agsA] is required to induce the agsA gene in the presence of calcofluor white (CFW)70,72. We introduced the (p)agsA::mluc cassette into the wild-type, pkcAG579R and ΔrlmA mutants (Fig. 5b, f). First, we determined the activity of the (p)agsA promoter in the presence of the cell wall damaging agent Calcofluor White (CFW) (Supplementary Fig. 3). As expected, the (p)agsA::mluc in the wild-type strain but significantly reduced when the mutant strains are exposed to CFW (Supplementary Fig. 3).
a A. fumigatus wild-type, pkcAG579R, ΔrlmA, and complemented strains (5 µL with 1×104 conidia) were grown on solid medium with different treatments as indicated. The plates were incubated for 4 days at 37 °C, radial growth was measured, and the results are expressed as treatment/control ratio. Results were plotted using GraphPad Prism (GraphPad Software, Inc.) and are expressed as the average of three independent experiments ± SD. (n = 3; Two-way ANOVA, Dunnett´s post-test; ****p < 0.0001). b–f. Lux activity assay (luminescence, indicating luciferase activity) measured during incubation of A. fumigatus wild-type and mutant strains with pagsA:mluc cassette exposed to different concentrations of COL and/or CAS. The results were normalized by the number of conidia (1.5 × 104 per assay) and were repeated at least three times. The current graphs show representative experiments. Source data are provided as a Source Data file.
The luciferase activity of the wild-type strain was determined in the presence of different concentrations of CAS and COL (Fig. 5b, c). CAS (0.05 µg/mL and 0.125 µg/mL) induced luminescence readings ~4- to 5-fold higher than no compound controls (Fig. 5b, c). COL (50 and 80 µM) also induced luminescence signal about 2-fold higher than no compound controls, indicating that the activation of this signaling pathway by COL is much less relevant compared to CAS, while the combination of COL with CAS induced readings in between CAS and COL only, suggesting an abrogation in the signaling emerging from the CWI pathway (Fig. 5a, b).
The wild-type showed 8- to 12- fold induction of luciferase activity when exposed to CAS 0.125 µg/mL or a lower dose of COL (10 µM), combined with CAS 0.125 µg/mL (Fig. 5d). In contrast, no luciferase induction in the pkcAG579R mutant was detected when the potentiation caused by a low concentration of COL was applied to the mutant, culminating with the complete inactivation of the transcription factor RlmA, similar to the control condition where ΔrlmA strain was assayed under the same conditions (Fig. 5d, e). These results indicate PkcA is important for COL susceptibility in A. fumigatus, and both COL and CAS induce the CWI pathway in a PkcA dependent manner.
Screen of transcription factor mutant collection identifies SltA as important for COL susceptibility
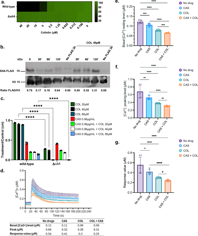
To assess if any A. fumigatus transcription factors (TFs) play a role in COL MoA, a library of 484 A. fumigatus TF deletion mutants73 was screened for sensitivity to COL (20 μM). We identified a single strain that was significantly hypersensitive to COL, a mutant harboring a deletion in the gene sltA (AFUB_041100) that encodes a C2H2 zinc finger TF74,75,76,77,78. The ΔsltA COL-susceptibility was further validated by metabolic activity (COL 0-40µM), increased expression of SltA when A. fumigatus SltA:FLAG was exposed to COL 40 µM (about 4-fold when compared to the non-exposure to COL for 2 h), and radial growth experiments that showed the ΔsltA strain is significantly more sensitive to COL than the corresponding wild-type strain (Fig. 6a–c). Interestingly, the ΔsltA mutant was not significantly different from the wild-type strain when grown in COL (20 or 40 µM) in the presence of CAS (0.06 µg/mL), suggesting the importance of this TF in the cellular response to COL (Fig. 6c). To further verify the relationship between COL and CAS with the expression levels of sltA, we tested a strain overexpressing sltA (mRNA level increased ~4-fold78; Supplementary Fig. 4). As previously shown, the ΔsltA strain had comparable growth with the wild-type in the presence of increasing CAS concentrations (0.03 to 0.15 µg/mL) and was more sensitive in the presence of COL (Supplementary Fig. 4a and 4b). Overexpression of sltA in the presence of CAS showed a comparable susceptibility to CAS but conferred 15% more tolerance to COL (80 µM) when compared to the wild-type strain (Supplementary Fig. 4a and 4b). There were no differences between the sltA ovexpression strain and the wild-type in the presence of different COL + CAS combinations (Supplementary Fig. 4b). These results emphasize the importance of SltA in the COL-susceptibility.
a A. fumigatus was grown in liquid MM using 96-well plates at 37 °C in the presence of different concentrations of COL. After 48 h, the metabolic activity % was assessed by the alamar blue assay. The results represent the average of two independent experiments. b Western blot showing the increased cleavage of SltA when the A. fumigatus SltA:FLAG strain is exposed to COL 40 µM. The WB are representative results from three independent experiments. c A. fumigatus wild-type, and ΔsltA strains (5 µL with 1 × 104 conidia) were grown on solid medium with different treatments as indicated. The plates were incubated for 4 days at 37 °C, radial growth was measured, and the values are expressed as treatment/control ratio. The results are the result of 3 independent experiments performed in duplicate ± SD. The data were statistically analyzed by the Two-way ANOVA test (n = 6; ****p < 0.0001 with Sidak’s multiple comparisons test comparing the ΔsltA, mutant with the wild-type strain). d–g. The linear graphs indicate the real-time [Ca2+]c changes in response to different drug stimuli (CAS 0.2 µg/mL, COL 20 µM, or the combination of CAS 0.2 µg/mL + COL 20 µM)[Ca2+]c, the free Ca2+ concentration in cytosol. Basal [Ca2+], the resting level prior to extracellular calcium stimulus. [Ca2+] amplitude, the peak value after the extracellular calcium stimulus. Response value, the difference between the basal [Ca2+] level and the poststimulatory peak value. The data are the average of eight (d) or six biological replicates (e–g.). Error bars show the SD. Statistical significance was determined by One-way ANOVA and a t-test (*p < 0.05; **p < 0.01; ***p < 0.001; ***p < 0.0001). Source data are provided as a Source Data file.
COL affects calcium availability through the calcineurin signaling pathway
In other pathogens, COL has been proposed to bind to cell membrane lipids, competitively displacing cations such as Ca2+ and Mg2+ that stabilize the membrane, resulting in permeabilization, leakage, and cell death42. Furthermore, deletion of sltA causes abnormal expression of calcium metabolism-related genes, resulting in decreased cytosolic Ca2+ under calcium-limited conditions75. Importantly, supplementation with exogenous calcium rescues the mutant phenotype75. Thus, we assessed the relationship of COL with calcium in A. fumigatus42,47. We used a combination of inhibitory concentrations of COL (5 μM) and CAS (0.2 μg/mL), and added different concentrations of Ca2+ (from 3.12 to 200 mM). We observed that addition of calcium restored A. fumigatus growth at concentrations as low as 3.12 mM (Supplementary Data 6), indicating externally supplied calcium can abolish the COL potentiation of CAS against A. fumigatus. To validate these findings, we monitored transient cytosolic Ca2+ levels in response to extracellular calcium by expressing codon optimized aequorin in living cells of A. fumigatus79,80. Upon treatment with 10 mM CaCl2, the [Ca2+]c (the free Ca2+ concentration in cytosol) in the wild-type strain transiently increased from a basal resting level of ~0.12 μM to a peak concentration of 0.68 μM and then gradually returned to a stable resting level (Fig. 6d). Thus, the difference of [Ca2+]c between the peak and the resting status was about 0.56 μM (Fig. 6d). As shown in Fig. 6e, f, the basal resting level and peak level of [Ca2+]c showed significant reduction when treated with CAS, COL, or the combination. Notably, the response value of [Ca2+]c was 0.41 μM ( ~ 16% decrease), 0.3 μM ( ~ 12% decrease) compared to that of in wild-type cells upon exposure to COL + CAS (0.25 μM) (Fig. 6g). Collectively, these data suggest that A. fumigatus displays a significant decrease in intracellular calcium accumulation when exposed to the COL and CAS combination treatment.
Given the increased susceptibility to COL we observed with the ΔsltA mutant coupled with the decreased intracellular Ca+2 that occurs with COL treatment, we reasoned that COL is likely starving the ΔsltA mutant for Ca+2 that is required for its growth. To address this hypothesis, we grew wild-type and ΔsltA strains in MM supplemented with COL (40 µM), as well as different CaCl2 concentrations (25–100 mM) (Fig. 7a, b). As previously shown, Ca+2 addition was able to improve ΔsltA radial growth allowing the mutant to grow comparable to the wild-type strain (Fig. 7a, b). More importantly, Ca+2 addition was also able to rescue ΔsltA growth in the presence of 40 µM COL, strongly indicating once more that COL MoA is related to Ca+2 availability to the fungal cell.
a, b A. fumigatus wild-type and ΔsltA strains were grown on solid MM without or with different treatments (COL 40 µM, CaCl2 [25, 50, or 100 mM], or a combination of COL and CaCl2). After 4 days at 37 °C, the radial growth was measured, and the values are expressed as treatment/control ratios. Results are expressed as the average of 3 independent experiments performed in technical duplicate ± SD. The data was statistically analyzed by the Two-way ANOVA test (n = 6; ****p < 0.0001 with Sidak’s multiple comparisons test comparing the ΔsltA, mutant with the wild-type strain). c, d Conidia of A. fumigatus wild-type, ΔcalA, and ΔcrzA strains (5 μL with 1 × 104 conidia) were grown on solid MM or MM supplemented with COL (20 and 40 μM), CAS (0.06 μg/mL), or combinations of both compounds, as indicated. The plates were incubated for 4 days at 37 °C. The values are expressed as treatment/control ratios and show the average of 3 independent experiments performed in technical duplicate ± SD. The data was statistically analyzed by the Two-way ANOVA test (n = 6; ****p < 0.0001 with Sidak’s multiple comparisons post-test). e A. fumigatus wild-type, ΔsltA, ΔcrzA, ΔsltA ΔcrzA, and ΔsltA:sltA+ strains (5 μL with 1 × 104 conidia) were grown on solid MM either without any treatment or supplemented with 20 and 40 μM of COL, 0.06 μg/mL of CAS, or the combination of both, as indicated. The plates were incubated for 4 days at 37 °C. Results are expressed as treatment/control and show the average of 3 independent experiments performed in technical duplicate ± SD. The data was statistically analyzed by the Two-way ANOVA test (n = 6; ****p < 0.0001 with Tukey´s multiple comparisons post-test). f The CrzA:GFP and ΔsltA CrzA:GFP were grown for 16 h in liquid MM and transferred to CaCl2 (50 mM), COL (40 µM), and CaCl2 + COL (50 mM + 40 µM) for 15 min. CrzA:GFP nuclear translocation to the nucleus was analyzed. Hundred germlings were counted for each treatment, and the results are expressed as % of CrzA:GFP nuclear localization for germlings. Results represent the average of two independent experiments with at least 230 nuclei assessed in each assay ± SD. The data was statistically analyzed by the Two-way ANOVA test and Tukey´s post-test (****p < 0.0001, *** p < 0.0005, and * p < 0.05). Source data are provided as a Source Data file.
Considering that the protein phosphatase calcineurin signals through the calcium- and calcineurin-dependent TF CrzA, which binds to and regulates the expression of specific chitin synthase genes and other genes important for coping with CAS tolerance81, we tested the susceptibility of ΔcalA and ΔcrzA to CAS (0.06 µg/mL) and CAS (0.06 µg/mL) in the presence of COL (20, 40, and 80 µM) (Fig. 7c, d). Interestingly, deletion of the catalytic subunit of calcineurin (calA) or crzA resulted in significantly better growth in CAS alone or with COL and CAS in combination compared to wild-type (Fig. 7c, d). Previously, it was demonstrated that a ΔsltA ΔcrzA double mutant could grow better in higher calcium concentrations than the ΔsltA mutant alone75. However, the ΔsltA ΔcrzA double mutant was as sensitive to COL and COL with CAS as ΔsltA alone (Fig. 7e), suggesting impairment of calcineurin signaling only rescues growth in the compound combination but not in the absence of sltA.
To further examine the link between these two transcription factors, we wanted to look at localization of CrzA upon compound exposure. When a wild-type strain was exposed to CaCl2(50 mM) COL (40 µM), or CaCl2 + COL (50 mM + 40 µM) for 15 min, CrzA:GFP translocation to the nucleus was increased about 4-fold (Fig. 7f). Similarly, in a ΔsltA background, localization of CrzA:GFP to the nucleus increased about 4-fold when the strain was exposed to either CaCl2 (50 mM) or 5CaCl2 with COL (50 mM + 40 µM). In contrast, there was a 3- to 4-fold reduction in CrzA:GFP localization relative to untreated when the ΔsltA was exposed to 40 MµCOL for 15 min (Fig. 7f). These results suggest once more that although calcium starvation is a very important component of the COL MoA against A. fumigatus, it is not the single COL MoA.
COL has therapeutic potential as a combination agent in A. fumigatus
The cytotoxicity of CAS with COL was assayed using the human immortalized epithelial cell lineage A549 (https://bcrj.org.br/, code 0033) and HepG2 liver immortalized cells (Fig. 8a, b). Confluent cultures of A549 or HepG2 cells were exposed to increasing concentrations of COL (0 to 80 μM) with or without CAS (100 μg/mL or 50 μg/mL) for 24 or 48 h, and cell viability was assessed by XTT or Alamar blue assays, respectively (Figs. 8a, b). In comparison to the control, when the cells were incubated with either CAS (100 µg/mL) or COL (from 0-80 μM), the drugs did not present significant levels of toxicity to A549 cells (Fig. 8a). The same lack of toxicity was observed with COL (0, 20, 40 and 80 μM) in the presence of CAS (100 μg/mL) (Fig. 8a). Comparable results were observed for HepG2 cells where toxicity was not observed with COL (0, 20 and 40 µM) in the presence of CAS (50 μg/mL) (Fig. 8b). Notice that positive controls like dimethyl sulfoxide (DMSO) or the anti-topoisomerase II agent topotecan showed very high toxicity to both cell lineages (Fig. 8a, b).
a A549 pulmonary epithelial cells were treated with CAS (100 μg/mL), COL (20, 40, 80 μM) or a combination of CAS + COL. After 48 h, cell viability was evaluated by the XTT assay. Positive and negative controls were 10% DMSO and untreated cells, respectively. The results show the average of five biological replicates ±SD. The data was statistically analyzed by the ordinary two-way ANOVA and Tukey´s post-test (n = 5; ****p < 0.0001 ns: not significant). b HepG2 liver cells were treated with 50 μg/mL of CAS, and 0 to 80 μM of COL alone, and in combination with 50 μg/mL of CAS, and after 48 h, cell viability was evaluated by Alamar blue assay. Positive and negative controls were topotecan, DMSO, and double-distilled (dd) water, respectively. The results represent the average of two independent experiments performed in technical triplicate ± SD (n = 6). c A. fumigatus conidial viability after infecting A549 pulmonary epithelial cells (MOI 1:10). After 24 h of incubation in 5% CO2, the culture media were removed, the wells were washed, the A549 cells were lysed, and the cell suspension was collected. This suspension was then diluted and plated on Sabouraud Dextrose Agar Media (SAB). After 48 h incubation at 37 °C, the number of colony-forming units (CFUs) was determined. VOR was used as a positive control. The results represent the average of three independent experiments performed in technical duplicate (n = 6). Data was statistically analyzed by the ordinary two-way ANOVA and Dunnett´s post-test (****p < 0.0001; ***p < 0.0005, and *p < 0.05). d Survival curves of G. mellonella larvae infected and treated (PBS, COL 40 µM, CAS 0.4 µg/mL or a combination of COL 40 µM + CAS 0.4 µg/mL). Uninfected and PBS-treated larvae were used as a negative control. The results are the combination of two independent experiments with 10 animals in each treatment (n = 20). Statistical differences between groups were determined using a log-rank test. **p < 0.01; ***p < 0.001; ns, not significant. e Survival curves of C. elegans infected and treated (water, COL 40 µM, CAS 0.4 µg/mL or a combination of COL 40 µM + CAS 0.4 µg/mL Uninfected and water-treated larvae were used as a negative control. Log-Rank (Mantel-Cox) was used to determine the significance between Kaplan-Meier survival curves. The results are the combination of two independent experiments with 61 and 68 (water), 63 and 60 (COL), 51 and 79 (CAS), and 54 and 62 (COL + CAS) animals in each treatment. Statistical differences between groups were determined using a log-rank test. **p < 0.01; ***p < 0.001; ns, not significant. Source data are provided as a Source Data file.
The ability of COL with CAS to promote the killing of A. fumigatus conidia cells in co-culture with A549 pulmonary cells was also evaluated. When A549 cells were exposed to VOR (0.5 μg/mL), the standard of care, as a control, A. fumigatus conidial killing reached 85% (Fig. 8c). By adding COL (20 and 40 μM) or CAS (50 μg/mL), the conidial killing reached from 25 to 45%. Encouragingly, the combination of COL (20 and 40 μM) with CAS (50 μg/mL) exposure showed about 55 to 75% A. fumigatus conidial killing (Fig. 8c). However, interestingly COL (80 µM) alone provides the same level of conidial killing than the combination of COL 80 µM + CAS 50 µg/mL, suggesting that COL (80 µM) is able to reduce the conidial survival.
We asked whether the combination COL + CAS could control A. fumigatus virulence. Galleria mellonella larvae were treated with PBS or infected with the A. fumigatus wild-type and the larvae were treated either with no drug, CAS (0.4 µg/mL), COL (40 µM) or COL (40 µM) + CAS (0.4 µg/mL) and survival was assessed over a time period of 8 days (Fig. 8d). There was no mortality in the larvae treated with PBS but larvae infected with A. fumigatus without any drug had 100% mortality after 7 days postinfection (p.i.) while larvae infected and treated either with CAS or COL had 90% and 80% after 8 days p.i., respectively (Fig. 8d). In contrast, larvae treated with a combination of COL + CAS had 40% after 8 days p.i. (Fig. 8d). Caenorhabditis elegans animals were infected with the A. fumigatus wild-type and the animals were treated either with water, CAS (0.4 µg/mL), COL (40 µM), or the combination and survival was assessed over a time period of 3 days (Fig. 8e). In animals infected with A. fumigatus and treated with water, there was 98.5% mortality observed after 3 days. While COL alone had no impact on C. elegans survival, CAS alone significantly improved survival, and importantly the compound combination significantly improved survival relative to single drug treatments or the untreated control (Fig. 8e). Taken together these data suggest that the combination COL + CAS is non-toxic to mammalian cells, it is able to enhance clearance of A. fumigatus infection in pulmonary cells in in vitro assays, and can also significantly decrease A. fumigatus infection in both the G. mellonella wax moth and C. elegans models of infection.
.
Discussion
CAS is defined as a fungistatic drug against Aspergillus because of its inability to kill entire hyphae, and acts by non-competitively inhibiting the enzyme β-1,3-glucan synthase, compromising integrity of the fungal cell wall82. The main morphological hallmarks that allow survival during exposure of A. fumigatus to CAS are: (i) lysis of the apical tips, (ii) containment of the lytic effect at the hyphal tip by the plugging of septal pores, and (iii) emergence of new hyphal tips behind blocked septa growing into or around lysed hyphal compartments82,83,84,85. As a result of these modifications, tolerance to CAS can be visualized and established as highly compacted hyperbranched microcolonies with increased septation and chitin content81,82,83,84,85,86,87. Further, we recently uncovered an endogenous mechanism of CAS tolerance in A. fumigatus whereby the inducible oxylipin signal 5,8-diHODE confers protection against tip lysis via the transcription factor ZfpA85.
Molecules known to synergize with CAS against A. fumigatus include diphenyl diselenide and clofazimine88,89. Recently, we identified 11 compounds that can potentiate CAS, including the host defense peptide mimetic, brilacidin (BRI), which acts as a synergizer with CAS against CAS-sensitive and -resistant isolates of A. fumigatus, Candida albicans, C. auris, and CAS-intrinsically resistant Cryptococcus neoformans36,90. Here, by screening three repurposing libraries of 5,297 chemicals, we identified four compounds that can potentiate CAS: (i) LER, (ii) aprotinin, (iii) cyclic somatostatin, and (iv) COL. Except for aprotinin, which is a protease inhibitor commonly used against viral respiratory diseases48, all other compounds are known to affect different aspects of calcium homeostasis. LER is a calcium channel blocker and it is used to treat hypertension47; cyclic somatostatin binds to G-protein coupled receptors (GPCRs), decreasing intracellular cyclic AMP and calcium while simultaneously increasing outward potassium currents49; and COL binds the anionic lipopolysaccharide (LPS) molecules by displacing Mg2+ and Ca2+ from the outer cell membrane of Gram-negative bacteria, leading to permeability changes in the cell envelope and leakage of cell contents51. The combination of LER with CAS and COL with CAS was able to convert CAS into a fungicidal drug.
Upon CAS exposure, A. fumigatus calcium-calmodulin signaling activates the calcium responsive transcription factor CrzA via dephosphorylation by calcineurin81,91,92,93. Dephosphorylated CrzA translocates into the nucleus to induce the expression of chitin synthase genes to increase chitin production, which is essential for CAS tolerance81,86. Since LER, cyclic somatostatin, and COL can affect calcium homeostasis, it is possible the main MoA of these compounds as synergizers of CAS is related to calcium depletion, blocking either the calcium entrance into the cell and/or its release from cellular organelles where it is stored. This calcium depletion effect of COL with CAS was confirmed when we used a functional A. fumigatus aequorin strain. COL in combination with azoles and echinocandins has already been reported to have a synergistic effect against important pathogenic fungi like Candida spp37,38,39,40,41,42,43,44,45,46., C. neoformans37,40, A. nidulans, A. niger, and A. terreus44,45,94. Combinations of COL with other azoles or with CAS against A. fumigatus have not been investigated; however, COL has synergized amphotericin B against A. fumigatus45,95.
We focused on defining the MoA of COL as a CAS synergizer. COL is a bactericidal antibiotic used against Gram-negative bacteria50,96. It is a polycationic peptide and has both hydrophilic and lipophilic moieties50,96. These cationic regions interact with the bacterial outer membrane binding to lipopolysaccharides (lipid A) and phospholipids where it competitively displaces divalent cations (Ca2+ and Mg2+) from the phosphate groups of membrane lipids. This leads to disruption of the outer cell membrane, leakage of intracellular contents, and bacterial death50,96. The hydrophobic and hydrophilic regions interact with the cytoplasmic membrane solubilizing the cell membrane50,96. Although COL is not an antimicrobial peptide, its net effect against A. fumigatus could be compared to an antimicrobial peptide that targets directly or indirectly the fungal plasma membrane, disrupting its membrane potential97,98. COL can synergize CAS, ANID, and IBX against A. fumigatus but not VOR. COL has antagonistic interaction with MYR (a specific inhibitor of the serine palmitoyl transferase, the first step in the sphingolipid biosynthesis) suggesting that COL is impacting cell membrane organization. Actually, exposure of A. fumigatus germlings to COL with CAS increases membrane permeability and mitochondrial fragmentation as well as reduces ATP production as a read out of mitochondrial activity, indicating the fungicidal effect of COL and CAS is an apoptosis-like cell death. We demonstrate that combinations of COL and CAS are not toxic to human cells and increase the efficiency of conidial killing by lung epithelial cells, and survival in G. mellonella and C. elegans. COL can also potentiate IBX against A. fumigatus CAS-resistant strains. Interestingly, A. fumigatus CAS-resistant mutants that have a mutation in the fks1 gene are not resistant to IBX, suggesting that these substitutions at S678P and S679P are not able to confer IBX resistance, supporting previous findings that have shown that an A. fumigatus fks1 S679P strain is not resistant to IBX99. These results are also similar to Candida spp because IBX’s binding site seems to be partially divergent from that of the echinocandins as IBX is active against echinocandin-resistant Candida isolates100,101.
By using a combination of chemical genomic and functional genomic screens to identify S. cerevisiae and A. fumigatus mutants with altered sensistivity to COL, we identified many genetic determinants that affect cell permeability, regulate salt tolerance, and are involved in calcium metabolism. A. fumigatus protein kinase C and the TF SltA were identified as important COL effectors. PkcA is the apical kinase that activates the CWI pathway that culminates with the MpkA translocation to the nucleus, and the transcriptional modulation of several genes important for cell wall remodeling66,102. SltA is involved in conidial formation and germination, hyphal development, cell wall architecture, secretion of mycotoxins and secondary metabolites, the regulation of azole resistance, and most importantly, it confers adaptation to calcium-limited conditions74,75,76,77,78. The identification of the sltA deletion strain in a screen for mutants sensitive to COL established a solid ground for the hypothesis that COL disrupts calcium metabolism in A. fumigatus. This was confirmed by rescuing the ΔsltA COL-sensitivity by adding calcium to the growth medium. We propose a model where COL and CAS affect cell permeability, activating an intense cross-talk between PkcA and calcineurin that modulates a cascade of responses involving the TFs CrzA, RlmA, and SltA (Fig. 9). The gene targets that are under the control of these TFs will collaborate to strengthen the cell wall to avoid cytoplasmic leakage and cell death. However, the concomitant activity of COL and CAS bypasses these stress signaling pathways, which leads to cellular death (Fig. 9). Our work opens the possibilities of using COL and CAS as a possible therapy and an alternative to combat aspergillosis.
In calcium-repleted conditions (left panel), calcium channels and transporters allow calcium transport into the cytoplasm, activating calcium sensors, like calmodulin (CaM), that bind to the regulatory subunit of calcineurin (CnaB), releasing the phosphatase activity of the catalytic subunit of calcineurin (CnaA). CnaA dephosphorylates the transcription factor CrzA that is translocated to the nucleus, turning on (+) the expression of the vacuolar calcium transporter-encoding gene pmcA-C and the vacuolar Ca2+/H+ exchanger-encoding gene vcxA to avoid the excessive vacuolar storage of calcium and genes for stress responses and cell wall modifications. The cell wall integrity pathway comprises PkcA (protein kinase C), the mitogen-activated kinases (MAPK), MAPKKK (Bck1), MAPKK (Mkk2), and MAPK (MpkA), which are functionally and sequentially phosphorylated, allowing the phosphorylation and activation of RlmA transcription factor in the nucleus (+ sign). Active RlmA enables the transcription of enzymes responsible for the biosynthesis and/or remodeling of the cell wall (not shown in the Figure). One of them is α-glucan synthase 1 (not shown), which was used as a proxy for the RlmA-regulated network in the luciferase reporter assays. Another possible candidate is fks1, which encodes the β-1,3-glucan synthase, the enzyme responsible for the biosynthesis of β−1,3-glucan, the main polysaccharide in the A. fumigatus cell wall. and the molecular target of CAS. Mitochondria are intact and functional during these processes. Calcium-limited conditions (right panel) are induced promptly upon exposure of the cells to COL + CAS. Non-competitive inhibition of Fks1 imposed by CAS inhibition results in a decrease in the β−1,3-glucan content in the cell wall. The lack of this polysaccharide weakens the cell wall and increases the impact of osmotic pressure, disrupting the plasma membrane integrity pathway. Combination of COL + CAS inhibits PkcA signaling and impairment of RlmA output. The transcription factor SltA plays a dual role in maintaining calcium homeostasis under calcium-limited conditions. A. fumigatus SltA transcription factor is activated upon a proteolysis modification that depends on SltB, a chymotrypsin-like serine protease. It is currently unknown how SltB is regulated (question mark). SltA represses the expression and nuclear localization of CrzA, probably by affecting the activity of calcineurin, decreasing the expression and activity of calcium channels and transporters in the cell membrane (- sign). SltA regulates the expression of pmcA, pmcB, vcxA, and the Golgi calcium transporter-encoding gene pmrA by directly binding to the conserved AGGCA motif in their promoter regions. SltA can regulate the expression of pmcC and the mitochondrial calcium transporter-encoding gene mcuA in an indirect manner (not shown). The combination of COL + CAS impairs the function of CWI, plasma membrane integrity, and SltA, resulting in a cell death process through a combination of calcium starvation, increased leakage of cytoplasmic contents, and non-functional mitochondria due to enhanced fragmentation. The figure was created using the software Affinity Designer 2 (version 2.6.2).
Methods
Ethical statement
The principles that guide our studies are based on the Declaration of Animal Rights ratified by UNESCO on January 27, 1978 in its 8th and 14th articles. All protocols adopted in this study were approved by the local ethics committee for animal experiments from the University of São Paulo, Campus of Ribeirão Preto (Permit Number: 23.1.547.60.8; Characterization of virulence and immunopathogenicity of Aspergillus spp in the murine model).
Media and strains
The Aspergillus spp. used in this work are listed in Supplementary Data 7. All Aspergillus strains were grown in either solid minimal medium (MM; 1% [wt/vol] glucose, 50 mL of a 20x salt solution, 1 mL of trace elements, 2% [wt/vol] agar, pH 6.5) or liquid MM (same composition as solid MM but without agar) at 37 °C. The composition of the trace elements and nitrate salts is described by Käfer103.
Library drug screenings
Three different drug libraries were screened for antifungal activity against A. fumigatus CEA17 strain: Pharmakon (1600 compounds; http://www.msdiscovery.com/pharmakon.html), MedChem Express (2592 compounds; https://www.medchemexpress.com/), and LifeArc (1105 compounds; https://www.lifearc.org/). A total of 5297 compounds were screened to identify candidates that synergize with CAS against A. fumigatus. For the primary screening, 96-wells microplates were used, where each compound was added per well at a concentration of 20 μM, diluted in DMSO, in 100 μL of liquid MM with 104/mL spores, in the presence or absence of 0.2 μg/mL of CAS. After 48 h of incubation at 37 °C without agitation, growth was determined visually, and compounds with less than 20% of growth were selected for validation. As negative control, wells with only MM and DMSO were used. These experiments were done in duplicate. Validation was performed using alamar blue (Life technologies) to measure the inhibition of A. fumigatus metabolic activity by the selected compounds by themselves or in combination with CAS. Briefly, 100 μL of liquid MM with 2.5 × 104 conidia/mL supplemented or not with 0.2 μg/mL CAS plus an increasing concentration of each selected compound (0 to 80 μM) and 10% of alamar blue were grown in 96-well plates for 48 h at 37 °C. As a positive control, the drugs were replaced by the same volume of the medium, and as a negative control, 90 μL of liquid MM plus 10 μL of alamar blue were used. The plates were read spectrophotometrically by fluorescence (570 nm excitation-590 nm emission) in a microplate reader (SpectraMax Paradigm Multi-Mode Microplate Reader; Molecular Devices). Results are expressed as means ± standard deviation (SD) from two independent experiments performed by duplicate.
Luria-Delbruck fluctuation assay
Fluctuation assays were conducted as previously described by adding some modifications66,104. Briefly, ten independent A. fumigatus colonies were selected from a MM agar stock and cultured for four days in MM plates at 37 °C. Conidia were collected in sterile water + 0.01% Tween-20 and 1 × 1010 conidia were inoculated on plates with voriconazole or COL + CAS for 10 days at 37 °C; colonies were counted following incubation for 4 (control RPMI-1640 medium) or 14 days (drug media). Data from the fluctuation assay was analysed using the R package flan v0.9105. The analysis was conducted with default parameters, employing a 95 percent confidence interval for the mutation probability and the maximum likelihood method.
S. cerevisiae chemical genomics analysis
Chemical genomics analysis using S. cerevisiae mutant libraries was conducted as described63,64. The libraries include temperature-sensitive (TS), overexpression (MoBY), and diploid heterozygous deletion (HET) collections. A haploid deletion collection (ScWG: Saccharomycescerevisiaewhole genome), which is a barcoded collection of ~3500 haploid non-essential gene deletions in the drug hypersensitive strain (Y13206: MATα snq2∆:: KlLEU2 pdr3∆:: KlURA3 pdr1∆:: NATMX can1∆na11:: 2iSp_his5 lyp1∆ his3∆1 leu2∆0 ura3∆0 met15∆ LYS2), was also constructed using SGA technology (manuscript in preparation) and used for chemical genomics analysis. Pooled yeast mutant libraries were treated with colistin. Basically, the workflow including culture, DNA extraction, and PCR amplification of each strain-specific barcode proceeded as described in63. Purified PCR products were sequenced with an Illumina Miseq machine at the RIKEN Center for Brain Science (Wako, Japan).
Minimum inhibitory concentration (MIC)
Once the selected compounds were validated by alamar blue, the MIC was determined based on the M38-A2 protocol of the Clinical and Laboratory Standards Institute106. Briefly, the assay was performed in 96-wells plates containing 100 μL of MM with 104 conidia/mL of different Aspergillus strains and increasing concentrations of the compound by itself (ranging from 0 to 80 μM) or in combination with 0.2 μg/mL of CAS. Plates were incubated at 37 °C without shaking for 48 h and the inhibition of growth was evaluated. The MIC was defined as the lowest drug concentration that visually attained 100% of fungal growth inhibition compared to the control well. Wells containing only MM and DMSO were used as controls. To determine if the compound or the combination of the compound with CAS had a fungistatic or fungicidal effect, the plates were centrifuged, the supernatant was removed, and the cells were resuspended in water and then plate in solid MM and grow at 37 °C for 48 h. The number of viable colonies was determined by the CFU number compared to the negative control (no drug), which had 100% of survival. Results are expressed as means ± SD from three independent experiments performed by triplicate.
Checkerboard assays
To assess the interaction (synergistic, additive, or antagonistic) between the selected compounds and CAS, checkerboard assays were performed. Briefly, a stock solution of 2.5 × 104 spores/mL and 80 μM of the compound or 4 μg/mL of CAS were prepared in MM with 10% of alamar blue. In 96-wells microtiter plates, CAS was diluted sequentially along the ordinate, while the selected compound was diluted along the abscissa, to obtain a final volume of 100 μL. The plates were incubated for 48 h at 37 °C and the metabolic activity was determined by reading in the spectrophotometer as previously described. Results are expressed as means ± SD from three independent experiments. Combinations of the selected compounds with other drugs were also used, including CER and MYR. To determine the type of drug interaction, the SynergyFinder software52 was used with the following parameters: detect outliners; yes; curve fitting: LL4; method: Bliss; correction: on. The summary synergy score represents the average excess response due to drug interaction, in which a value less than −10 suggest an antagonistic interaction between two drugs; values from −10 to 10 suggest an additive interaction; and values larger than 10 suggest a synergistic interaction.
Calcium assays
A combination of COL (5 μM) or LER (7.8 μM) plus CAS (0.2 μg/mL), an inhibitory concentration, and 104 spores/mL supplemented with different concentrations of Ca2 + (0 to 200 mM) in MM was grown in 96-wells plates at 37 °C. After 48 h, the plates were analyzed visually to determine the concentration of Ca2+ in which the A. fumigatus growth was restored.
Measurement of the free Ca2+ concentration ([Ca2+]c)
The strain YJ35 (WTAeq, Δku80;pyrG1; AMA1::PgpdA::Aeq::pyr4) expressing aequorin was cultured for 2 days to form fresh spores. The spores were filtered through nylon cloth and washed 10 times in distilled deionized water. Ten million (107) spores in 100 μl liquid minimal medium were inoculated into each well of a 96-well microtiter plate (Thermo Fischer). The plate was incubated at 37 °C for 17 h. The medium was then removed gently with a pipette, and the cells in each well were washed twice with 150 μl PGM (20 mM PIPES pH 6.7, 50 mM glucose, 1 mM MgCl2). Aequorin was reconstituted by incubating mycelia in 100 μL PGM containing native coelenterazine (2.5 μM) (Sigma-Aldrich, C-7001) at 4 °C for 4 h in the dark and then allowed to recover at 37 °C for 1 h. The medium was removed gently. Next, 2 μg/mL caspofungin (CAS) and/or 20 μM colistin was used as drug treatment and co-incubated with mycelia at 37 °C for 1 h. After removing the medium, luminescence was measured with an LB 960 Microplate Luminometer (Berthold Technologies, Germany), which was controlled by a dedicated computer running the MikroWin 2000 software. At the 20-s time point of luminescence reading, 10 mM CaCl2 was applied as a stimulant. At the end of each experiment, the active aequorin was completely discharged by permeabilizing the cells with 20% (v/v) ethanol in the presence of an excess of calcium (2 M CaCl2) to determine the total aequorin luminescence of each culture. The conversion of luminescence (relative light units [RLU]) into [Ca2+] was performed with using Excel 2023 software (Microsoft). Input data were converted using the following empirically derived calibration formula: pCa = 0.332588 (-log k) + 5.5593, where k is luminescence (in RLU) s−1/total luminescence (in RLU).
ATP determination (luciferin-luciferase assay)
A. fumigatus conidia (1 × 108) wild-type strain were grown in 100 mL of liquid MM for 24 h at 37 °C followed by the treatment with COL (40 µM), CAS (0.2 µg/mL) or the combination of both for 4 h. Mycelia were then snap-frozen in liquid nitrogen, ground using mortar and pestle and resuspended in lysis buffer (10 mM Tris based, pH 7.5 buffer containing 0.1 M NaCl, 1 mM EDTA, 0.01% Triton X−100). Extracts were centrifuged at 13,000 × g for 10 min at 4 °C. The supernatants were collected and the total protein abundance was quantified using Bradford reagent (Bio-Rad). The ATP Determination Kit (A22066, Invitrogen) was employed for the luciferin-luciferase assay according to the manufacturer’s instructions. To each well in a 96-well white plate, the kit reaction solution was added to the samples or standard solution provided by the kit at room temperature. For measurement of the ATP content, the luminescence of samples and standards was detected after 5 min of incubation in a Synergy-HT microplate reader (Bio-Tek) at 560 nm of emission. ATP concentrations (nM) were determined relative to the total protein content of the samples (mg/mL).
Luciferase reporter strains construction
The CRISPR-Cas9 methodology previously described for Aspergillus107,108,109 was employed to insert the (p)agsA::mluc cassette into the safe haven (Sh) locus of the wild-type (ΔakuBKU80), ΔrlmA and pkcAG579R A. fumigatus strains69,70. The Sh locus was recently described as a site for inserting gene cassettes without interfering with the global expression program of the fungus110,111. The (p)agsA::mluc cassette was amplified from the MAF 6.6 strain70 using the IM-g35 (5’-GCAGGAGCAAAAACAGGCCGGGAAGATATTGCCTAGGAGTTCTGCGCTGGCTCTAGAACTAGTGGATCCCC-3’) and IM-g36 (5’-CTGACAGTTCATGGAATAGTAGAATGGTATGATACATTACGTAACCGACCCTAGAAAGAAGGATTACCTCTAAAC-3’) primer pairs, which harbor 5´ and 3´ homology regions (50 bp) to the A. fumigatus Sh. For the CRISPR-Cas9 constructs, two protospacers consisting of 20 nucleotides upstream of the PAM previously identified by111 were fused to the RNA backbone and the glycine tRNA amplified from pAC902107,109 plasmid using Phusion U DNA polymerase (Thermo Scientific). The independent fragments obtained by PCR were then cloned into the CRISPR vector pFC332107 using the USER cloning method (New England Biolabs), following the previously described methodology109,112. The pFC332 vector contains the Aspergillus-optimized coding sequence of the Cas9 nuclease gene, the AMA1 sequence that confers episomal self-replicative capability to the plasmid, as well as the hygromycin resistance gene for the selection of candidates in A. fumigatus. Hygromycin resistant transformants were validated by the presence of the (p)agsA::mluc DNA cassette in the Sh locus by PCR using the IM-745 (5’-CGTCCAACATCAGCGTCATG-3’) and IM-746 (5’-TCCGTTCCATTACGCCTTCC-3’) primers which are located upstream and downstream, respectively of the PAM and the site cassette insertion.
Luciferase activity assay
For the luciferase activity assay70, 50 μl of 2 × MM with 0.006% yeast extract (w/v) and 50 μl spore suspension (3 × 105 conidia/ml) was pipetted together (in at least 12-replicates for each condition) in a well of a white 96-well plate (Greiner Bio-one) and incubated for 5 h at 37 °C. Thereafter, 50 μl of 2 × MM with 0.006% yeast extract (w/v), 26 μl deionized water, 4 μl 25 mM luciferin (Promega, E1605), and 20 μl of different concentrations of freshly dissolved colistin (Sigma) and/or caspofungin (Sigma) were added and subsequently incubated at 35 °C in the SpectraMAX i3 (Molecular Devices) with continuous measuring of luciferase luminescence for 16 h. The experiments were performed in at least three biological replicates. Graphs were plotted using GraphPad Prism 10.
mito::GFP strain construction
The mito::GFP strain was constructed through the gene replacement cassettes approach using ‘in vivo’ recombination in S. cerevisiae as previously described by113. Briefly, about 1.0 kb from the 5’-UTR of the pyrG gene was amplified (primers P1/P2) from A. fumigatus genomic DNA (gDNA). The gpdA sequence was amplified from gDNA of the A. nidulans AGB655 strain (primers P3/P4). The 5’- UTR of the citrate synthase gene was PCR amplified from A. niger gDNA (primers P5/P6), the GFP sequence was PCR amplified from pMCB17apx plasmid (provided by Vladimir P. Efimov; primers P7/P8) and the pyrG gene was amplified from the A. fumigatus gDNA (primers P9/P10). The cassette was generated by transforming each fragment along with the plasmid pRS426 linearized with BamHI/EcoRI into the S. cerevisiae strain SC9721 using the lithium acetate method114. The DNA from the transformants was extracted by the method described by115 and PCR were run to confirm the correct construction. The whole cassette was then PCR-amplified from S. cerevisiae DNA (primers P1/P9) and used to transform A. fumigatus strain116. A. fumigatus candidates were selected and purified through three rounds of growth on plates. The gDNA of the mutants was extracted and the construction insertion was confirmed by PCR (primers P11/P6). To note, all DNA fragments were PCR-amplified with TaKaRa Ex Taq DNA Polymerase (Clontech USA) and primers P1 and P9 contained a short homologous sequence to the MCS of the plasmid pRS426. A list of all primer pairs is shown in Supplementary Data 8.
Western blot analysis
A. fumigatus SltA:FLAG was grown in liquid MM for 16 h at 37 °C, and transferred or not to 40 µM of Colistin for 0, 0.5, 1 and 2 h. Wild-type strain was used as the control group (no FLAG). Total cellular protein extractions were carried out and quantified using Bradford reagent (Bio-Rad), according to manufacturer’s instructions. 50 µg of protein from each sample were resolved in a 12% (w/v) SDS–PAGE and transferred to polyvinylidene difluoride (PVDF) membranes (Merck Millipore)93. FLAG-tagged proteins were detected using anti-mouse FLAG (1:5000, Sigma-Aldrich Co.) The primary antibody was detected using a secondary antibody anti-mouse IgG HRP conjugate (Cell Signaling Technology), at 1:10,000 dilution. Chemoluminescent detection was achieved using an ECL Prime Western Blot detection kit (GE HealthCare). To detect these signals on blotted membranes, the ECL Prime Western Blotting Detection System (GE Helthcare, Little Chalfont, UK) and LAS1000 (FUJIFILM, Tokyo, Japan) were used. The quantification of the signal intensity ratio of SltA-FLAG protein was performed using ImageJ.
Protein Kinase inhibitors (PKIs) screening
A collection of 58 PKIs was screened to assess their effect on A. fumigatus growth and metabolic activity, either by themselves or in combination with 2.5 μM COL. Briefly, the assay was performed in 96-wells plates containing 20 μM of each inhibitor, diluted in DMSO, in 100 μL of MM with 104 conidia/mL, alone or in combination with COL. Plates were incubated at 37 °C without shaking for 48 h and the inhibition of growth was visually evaluated, and compounds with less than 20% of growth were selected for validation. As negative controls, wells with only MM and dimethyl sulfoxide (DMSO) were used. These experiments were done in duplicate. Validation was performed using alamar blue to measure the inhibition of A. fumigatus metabolic activity by the selected PKI by itself or in combination with COL, as previously described36. Briefly, 100 μL of liquid MM with 2.5 × 104 conidia/mL supplemented or not with 2.5 μM of COL plus an increasing concentration of the PKI (0 to 80 μM) and 10% of alamar blue were grown in 96-well plates for 48 h at 37 °C. Results are expressed as means ± SD from two independent experiments performed by duplicate.
Fluorescence microscopy
A total of 105 spores of A. fumigatus was inoculated on coverslips in 4 mL of MM for 16 h at 30 °C. The coverslips with adherent germlings were left untreated or treated with COL 10 μM, CAS 0.03 μg/mL, or COL 10 μM + CAS 0.03 μg/mL for different periods of time (5, 15 and 30 min). After each period, the cells were stained with propidium iodide (PI; 0.05 mg/mL; Sigma-Aldrich), and Hoechst 33342 dye (20 μg/mL; Molecular Probes, Eugene), to assess cell viability, for 5 min in the dark. In addition, an A. fumigatus strain with the mitochondria marked with GFP was also used to assess mitochondrial fragmentation, for which coverslips with adherent germlings were untreated or treated for 15 min. The coverslips were rinsed with PBS (140 mM NaCl, 2 mM KCl, 10 mM NaHPO4, 1.8 mM KH2PO4, pH 7.4) and visualized on the Observer Z1 fluorescence microscope using 40x and 100x oil immersion lens objectives. Differential interference contrast (DIC) and fluorescent images were captured with an AxioCam camera (Carl Zeiss) and processed using the AxioVision software (version 4.8). Each experiment was performed twice and at least 50 germlings were counted. For PI, the wavelength excitation was 572/25 nm and emission wavelength was 629/62 nm; for Hoechst staining, the excitation wavelength was 365 nm and emission wavelength was 420–470 nm; and for GFP the wavelength excitation was 450–490 nm and emission wavelength was 500 to 550 nm.
Transcription factors (TFs), phosphatases, and kinases mutants’ library screening
A total of 507 mutants from three libraries were screened to identify candidates that are sensitive to COL or COL + CAS. For the TF and phosphatase libraries 20 μM COL or 20 μM COL plus 0.2 μg/mL CAS were used. For the kinase library, 20, 40, 80 μM COL or 0.3, 0.6, and 20 μM COL plus 0.2 μg/mL CAS were used. For the primary screening, 96-wells microplates were used, where 104 spores/mL of each mutant was added per well in 100 μL of liquid MM without any treatment, with 20 μM of COL, 0.2 μg/mL of CAS or a combination of both drugs. After 48 h of incubation at 37 °C without agitation, growth was determined visually, and the mutants that showed less than 20% of growth were selected for validation. As the negative control, wells with only MM and DMSO were used. These experiments were done in duplicate. Validation was performed using alamar blue to measure the inhibition of the mutants’ metabolic activity by the different treatments, as previously described36. Briefly, 100 μL of liquid MM with 2.5 × 104 conidia/mL supplemented or not with 0.2 μg/mL CAS plus an increasing concentration of COL (0 to 80 μM) and 10% of alamar blue were grown in 96-well plates for 48 h at 37 °C. Results are expressed as means ± standard deviation (SD) from two independent experiments performed by duplicate.
Radial growth
Plates containing solid MM alone, MM with different concentrations of COL (20, 40, and 80 μM), MM with different concentrations of COL (20, 40, and 80 μM) plus CAS 0.06 μg/mL, MM with different concentrations of Ca2+ (25, 50 and 100 mM), and MM with different concentrations of Ca2+ (25, 50, and 100 mM) plus 40 μM COL were centrally inoculated with 5;μL containing 104 spores of the different A. fumigatus strains. After 4 days of incubation at 37 °C, radial growth was measured. All plates were grown in triplicate in two experimental replicates and the results are expressed as means ± SD.
Statistical analyses
Graphics buildings and statistical analyses were performed using the GraphPad Prism 10. For comparisons with data from the wild-type strain or control conditions, the one tailed paired test, one-way, or two-way analysis of variance (ANOVA) analyses were performed.
Cytotoxicity assay
The cytotoxicity of ML was determined in A549 human lung epithelial cells using the XTT reduction assay. 2 × 105 cells/well were seeded in 96-well tissue plates and incubated in Dulbecco’s Modified Eagle Medium (DMEM, ThermoFischer). After 24 h of incubation with 5% CO2, the cells were treated with CAS 100 µg/mL, different concentrations of COL (20, 40, or 80 μΜ), or CAS 100 µg/mL+COL 20, 40 or 80 μΜ, and after 48 h of incubation, cell viability was assessed using the XTT assay. Briefly, 80 μL of a solution of XTT 1 mg/mL in DMEM, HEPES 1 M, and menadione 8 μg/mL were added to each well, and after 30 min, formazan formation was quantified spectrophotometrically at 450 nm using a microplate reader. Each treatment was performed in triplicate, and the results were plotted using GraphPad Prism (GraphPad Software, Inc.). A p-value <0.0001 was considered significant.
A549 human lung epithelial cells killing assays
The cell line A549 was cultured using DMEM supplemented with fetal bovine serum (FBS) 10% and penicillin-streptomycin 1% (Sigma-Aldrich) and seeded at a concentration of 1 × 106 cells/mL in 24-well plates (Corning). The cells were challenged with A. fumigatus at a multiplicity of infection of 1:10 and were then treated with CAS 50 µg/mL, COL 20 and 40 µM, or CAS 50 µg/mL+ COL 20 or 40 µM. We included untreated cells and cells treated with VOR 0.5 µg/mL as a control. The A549 cells were incubated for 24 h at 37 °C with CO2 5%. After incubation, the culture media was removed, each well was washed 3 times with PBS 1×, and 1 mL of sterile cold water was added to recover and collect the cell monolayer. To assess the number of CFUs, 100 μL of the cell suspensions were plated on YAG and incubated at 37 °C for 4 days. When necessary, the cell suspensions were diluted at 1:100 or 1:1000, and 100 μL were plated. 50 μL of the inoculum adjusted to 1 × 103 cells/mL was also plated to correct the CFU count. Each treatment was performed in triplicate to calculate the CFU%, and the results were plotted using GraphPad Prism (GraphPad Software, Inc.). A p-value <0.0001 was considered significant.
HepG2 cytotoxicity
HepG2 cells were seeded at 1.25 × 105 cells/mL into 96 well plates (Starstedt) in a total volume of 100 \(\mu\)L of RPMI supplemented with 10% FBS. Plated cells were then grown overnight at 37 °C in the presence of 5% CO2. Compounds, dissolved in ddH2O or DMSO, with appropriate controls were then two-fold diluted into source plates and 100 \(\mu\)L of each concentration was subsequently added to cells where growth was continued for an additional 48 h. Following growth, 50 \(\mu\)L of a 1:4 dilution of Alamar Blue viability reagent (Invitrogen) was added to each well, and plates were incubated for an additional 3 h at 37 °C in the presence of 5% CO2. Fluorescence measurements (535 nm excitation/595 nm emission) were performed using a Tecan Spark® multimode microplate reader to quantify cell viability. Fluorescence measurements were corrected for background from an average of medium controls across all plates and normalized relative cell viability was calculated by dividing an equal volume titration of relevant average solvent control and propagating standard deviation error. All experiments were performed in technical triplicate and biological duplicate.
Virulence analysis in G. mellonella model
G. mellonella larvae were purchased from Tianjin Huiyude Biotechnology Co., Ltd. After receiving the larvae, place them on a 37 °C constant-temperature incubator overnight and retrieve the larvae the following day to perform subsequent experiments. The concentration of caspofungin (CAS) was maintained at 0.4 ug/mL and the concentration of colistin (COL) is 40 uM. After mixing the certain concentration of drugs and the 1 × 108 conidia suspension in the indicated A. fumigatus, 10 μL liquid mixture were injected into G. mellonella larvae (~0.3 g for each) via the left prolegs. As a control group, the larvae were injected with phosphate buffered saline (PBS, pH 7.2-7.4). After injection, all the larvae were incubated for up to 8 days at 37 °C with humidity levels around 29–33%, and their survival rates were evaluated every 24 h. The procedure was conducted with groups of 10 larvae per treatment.
Virulence analysis in C. elegans model
C. elegans strain AU37 (glp-4(bn2); sek-1(km4)) was obtained from the Caenorhabditis Genetics Center (CGC; University of Minnesota) and was maintained and propagated at 15 °C on nematode growth media (NGM) seeded with E. coli (OP50), as previously described117. For infection assays, synchronized adult C. elegans were deposited on NGM agar plates seeded with 100 \(\mu\)L of A. fumigatus (Af293) spores (1.25 × 108 spores/mL) and incubated for 8 h at 25 °C. Following incubation, worms were washed off plates with ~10 mL M9 buffer, filtered twice through 30 μm cell strainers (pluriStrainer®) to separate worms from uningested conidia, and washed an additional 3X with ~10 mL M9 buffer before being resuspended in liquid NGM media supplemented with 90 μg/mL kanamycin, 200 μg/mL streptomycin, and 200 μg/mL ampicillin (to prevent any bacterial contamination). Worms (~50–75) were distributed to 48-well microplates containing dissolved compounds (200 uL final volume). Microplates were then sealed with parafilm and placed in plastic containers lined with wet paper towel to prevent evaporation. Microplates were incubated for 3 days at 25 °C with shaking (160 rpm), worm viability for each treatment was scored daily by manually examining the motility and response to stimulus of each worm under a stereomicroscope.
Reporting summary
Further information on research design is available in the Nature Portfolio Reporting Summary linked to this article.
Data availability
All the data are available as Supplementary Data and figures. Source data are provided with this paper.
Change history
15 August 2025
A Correction to this paper has been published: https://doi.org/10.1038/s41467-025-62642-9
References
Bongomin, F., Gago, S., Oladele, R. O. & Denning, D. W. Global and multi-national prevalence of fungal diseases-estimate precision. J. Fungi 3, 57 (2017).
Brown, G. D. et al. Hidden killers: human fungal infections. Sci. Transl. Med. 4, 165rv13 (2012).
Denning, D. W. Global incidence and mortality of severe fungal disease. Lancet Infect. Dis. 24, e428–e438 (2024).
Gnat, S., Łagowski, D., Nowakiewicz, A. & Dyląg, M. A global view on fungal infections in humans and animals: opportunistic infections and microsporidioses. J. Appl. Microbiol. 131, 2095–2113(2021).
Guinea, J. et al. Pulmonary aspergillosis in patients with chronic obstructive pulmonary disease: incidence, risk factors, and outcome. Clin. Microbiol. Infect.: Off. Publ. Eur. Soc. Clin. Microbiol. Infect. Dis. 16, 870–877 (2010).
Hope, W., Walsh, T. & Denning, D. Laboratory diagnosis of invasive aspergillosis. Lancet Infect. Dis. 5, 609–622 (2005).
Shishodia, S. K., Tiwari, S. & Shankar, J. Resistance mechanism and proteins in Aspergillus species against antifungal agents. Mycology 10, 151–165 (2019).
Burks, C., Darby, A., Gómez Londoño, L., Momany, M. & Brewer, M. T. Azole-resistant Aspergillus fumigatus in the environment: Identifying key reservoirs and hotspots of antifungal resistance. PLoS Pathog. 17, e1009711 (2021).
Mellado, E. et al. A new Aspergillus fumigatus resistance mechanism conferring in vitro cross-resistance to azole antifungals involves a combination of cyp51A alterations. Antimicrobial Agents Chemother. 51, 1897–1904 (2007).
Toyotome, T. et al. Emerging antifungal drug resistance in Aspergillus fumigatus and among other species of Aspergillus. Curr. Fungal Infect. Rep. 12, 105–111 (2018).
Zhang, J. et al. A novel environmental azole resistance mutation in Aspergillus fumigatus and a possible role of sexual reproduction in its emergence. mBio 8, e00791–17 (2017).
Camps, S. M. et al. Rapid induction of multiple resistance mechanisms in Aspergillus fumigatus during azole therapy: a case study and review of the literature. Antimicrobial Agents Chemother. 56, 10–16 (2012).
Tashiro, M. et al. Correlation between triazole treatment history and susceptibility in clinically isolated Aspergillus fumigatus. Antimicrobial Agents Chemother. 56, 4870–4875 (2012).
Hagiwara, D. et al. Whole-genome comparison of Aspergillus fumigatus strains serially isolated from patients with aspergillosis. J. Clin. Microbiol. 52, 4202–4209 (2014).
van Rhijn, N. et al. Aspergillus fumigatus strains that evolve resistance to the agrochemical fungicide ipflufenoquin in vitro are also resistant to olorofim. Nat. Microbiol. 9, 29–34 (2024).
Verweij, P. E. et al. The one health problem of azole resistance in Aspergillus fumigatus: current insights and future research agenda. Fungal Biol. Rev. 34, 202–214 (2020).
Liu, M. et al. Cyp51A-based mechanism of azole resistance in Aspergillus fumigatus: illustration by a new 3D structural model of Aspergillus fumigatus CYP51A protein. Med Mycol. 54, 400–408 (2016).
Jenks, J. D. & Hoenigl, M. Treatment of aspergillosis. J. Fungi (Basel, Switz.) 4, 98 (2018).
Letscher-Bru, V. & Herbrecht, R. Caspofungin: the first representative of a new antifungal class. J. Antimicrobial Chemother. 51, 513–521 (2003).
Satish, S. & Perlin, D. S. Echinocandin resistance in Aspergillus fumigatus has broad implications for membrane lipid perturbations that influence drug-target interactions. Microbiol. Insights 12, 1178636119897034 (2019).
Lee, A. Ibrexafungerp: First Approval. Drugs 81, 1445–1450 (2021).
Neoh, C. F., Jeong, W., Kong, D. C. & Slavin, M. A. The antifungal pipeline for invasive fungal diseases: what does the future hold? Expert Review of Anti-Infective. Therapy 21, 577–594 (2023).
Puumala, E., Fallah, S., Robbins, N. & Cowen, L. E. Advancements and challenges in antifungal therapeutic development. Clin. Microbiol. Rev. 37, e0014223 (2024).
Ashu, E. E. et al. Widespread amphotericin B-resistant strains of Aspergillus fumigatus in Hamilton, Canada. Infect. Drug Resistance 11, 1549–1555 (2018).
Fan, Y., Korfanty, G. A. & Xu, J. Genetic analyses of amphotericin B susceptibility in Aspergillus fumigatus. J. Fungi (Basel, Switz.) 7, 860 (2021).
Nosengo, N. Can you teach old drugs new tricks? Nature 534, 314–316 (2016).
Kaul, G., Shukla, M., Dasgupta, A. & Chopra, S. Update on drug-repurposing: is it useful for tackling antimicrobial resistance? Future Microbiol. 14, 829–831 (2019).
Dos Santos Nogueira, F. et al. Use of miltefosine to treat canine visceral leishmaniasis caused by Leishmania infantum in Brazil. Parasites Vectors 12, 79 (2019).
PROFOUNDA, I. N. C. https://www.profounda.com (2024).
Wall, G., Herrera, N. & Lopez-Ribot, J. L. Repositionable compounds with antifungal activity against multidrug resistant Candida auris identified in the medicines for malaria venture’s pathogen box. J. Fungi (Basel, Switz.) 5, 92 (2019).
Barreto, T. L. et al. Miltefosine as an alternative strategy in the treatment of the emerging fungus Candida auris. Int. J. Antimicrobial Agents 56, 106049 (2020).
Joffe, L. S. et al. The anti-helminthic compound mebendazole has multiple antifungal effects against Cryptococcus neoformans. Front. Microbiol. 8, 535 (2017).
Revie, N. M. et al. Oxadiazole-containing macrocyclic peptides potentiate azole activity against pathogenic Candida species. mSphere 5, e00256–20 (2020).
Iyer, K. R., Revie, N. M., Fu, C., Robbins, N. & Cowen, L. E. Treatment strategies for cryptococcal infection: challenges, advances and future outlook. Nat. Rev. Microbiol. 19, 454–466 (2021).
Dos Reis, T. F. et al. Screening of chemical libraries for new antifungal drugs against Aspergillus fumigatus reveals sphingolipids are involved in the mechanism of action of miltefosine. mBio 12, e0145821 (2021).
Dos Reis, T. F. et al. A host defense peptide mimetic, brilacidin, potentiates caspofungin antifungal activity against human pathogenic fungi. Nat. Commun. 14, 2052 (2023).
Zhai, B. et al. Polymyxin B, in combination with fluconazole, exerts a potent fungicidal effect. J. Antimicrobial Chemother. 65, 931–938 (2010).
Zeidler, U. et al. Synergy of the antibiotic colistin with echinocandin antifungals in Candida species. J. Antimicrobial Chemother. 68, 1285–1296 (2013).
Adams, E. K., Ashcraft, D. S. & Pankey, G. A. In vitro synergistic activity of caspofungin plus polymyxin B against fluconazole-resistant Candida glabrata. Am. J. Med. Sci. 351, 265–270 (2016).
Yousfi, H., Ranque, S., Rolain, J. M. & Bittar, F. In vitro polymyxin activity against clinical multidrug-resistant fungi. Antimicrobial Resistance Infect. Control 8, 66 (2019).
Schwarz, P., Bidaud, A. L. & Dannaoui, E. In vitro synergy of isavuconazole in combination with colistin against Candida auris. Sci. Rep. 10, 21448 (2020).
Bibi, M. et al. Combining colistin and fluconazole synergistically increases fungal membrane permeability and antifungal cidality. ACS Infect. Dis. 7, 377–389 (2021).
Bidaud, A. L. et al. Colistin interacts synergistically with echinocandins against Candida auris. Int. J. Antimicrobial Agents 55, 105901 (2020).
Schwarz, P. et al. In vitro synergy of isavuconazole combined with colistin against common Candida species. Front. Cell. Infect. Microbiol. 12, 892893 (2022).
Schwarz, P. et al. In vitro activity of amphotericin B in combination with colistin against fungi responsible for invasive infections. J. Fungi (Basel, Switz.) 8, 115 (2022).
MacCallum, D. M., Desbois, A. P. & Coote, P. J. Enhanced efficacy of synergistic combinations of antimicrobial peptides with caspofungin versus Candida albicans in insect and murine models of systemic infection. Eur. J. Clin. Microbiol. Infect. Dis.: Off. Publ. Eur. Soc. Clin. Microbiol. 32, 1055–1062 (2013).
Grassi, G., Robles, N. R., Seravalle, G. & Fici, F. Lercanidipine in the management of hypertension: an update. J. Pharmacol. Pharmacotherapeutics 8, 155–165 (2017).
Ivachtchenko, A. V., Ivashchenko, A. A., Shkil, D. O. & Ivashchenko, I. A. Aprotinin-drug against respiratory diseases. Int. J. Mol. Sci. 24, 11173 (2023).
O’Toole, T. & Sharma, S. Physiology, Somatostatin. https://www.ncbi.nlm.nih.gov/books/NBK538327/ (2023).
Andrade, F. F., Silva, D., Rodrigues, A. & Pina-Vaz, C. Colistin update on its mechanism of action and resistance, present and future challenges. Microorganisms 8, 1716 (2020).
El-Sayed et al. Colistin and its role in the era of antibiotic resistance: an extended review (2000-2019). Emerg. Microbes Infect. 9, 868–885 (2020).
Ianevski, A., Giri, A. K. & Aittokallio, T. SynergyFinder 3.0: an interactive analysis and consensus interpretation of multi-drug synergies across multiple samples. Nucleic Acids Res. 50, W739–W743 (2022).
Rocha, E. M., Garcia-Effron, G., Park, S. & Perlin, D. S. A Ser678Pro substitution in Fks1p confers resistance to echinocandin drugs in Aspergillus fumigatus. Antimicrob. Agents Chemother. 51, 4174–4176 (2007).
Luria, S. E. & Delbrück, M. Mutations of bacteria from virus sensitivity to virus resistance. Genetics 28, 491–511 (1943).
Bottery, M. J., van Rhijn, N., Chown, H., Rhodes, J. L. & Celia-Sanchez, B. N. Elevated mutation rates in multi-azole resistant Aspergillus fumigatus drive rapid evolution of antifungal resistance. Nat. Commun. 15, 10654 (2024).
Nomura, S., Horiuchi, T., Omura, S. & Hata, T. The action mechanism of cerulenin. I. effect of cerulenin on sterol and fatty acid biosynthesis in yeast. J. Biochem. 71, 783–796 (1972).
Sutterwala, S. S. et al. De novo sphingolipid synthesis is essential for viability, but not for transport of glycosylphosphatidylinositol-anchored proteins, in African trypanosomes. Eukaryot. Cell 6, 454–464 (2007).
Miyake, Y., Kozutsumi, Y., Nakamura, S., Fujita, T. & Kawasaki, T. Serine palmitoyltransferase is the primary target of a sphingosine-like immunosuppressant, ISP-1/myriocin. Biochem. Biophys. Res. Commun. 211, 396–403 (1995).
Neubauer, M. et al. Mitochondrial dynamics in the pathogenic mold Aspergillus fumigatus: therapeutic and evolutionary implications. Mol. Microbiol. 98, 930–945 (2015).
Ruf, D., Brantl, V. & Wagener, J. Mitochondrial fragmentation in Aspergillus fumigatus as early marker of granulocyte killing activity. Front. Cell. Infect. Microbiol. 8, 128 (2018).
Shlezinger, N., Goldfinger, N. & Sharon, A. Apoptotic-like programed cell death in fungi: the benefits in filamentous species. Front. Oncol. 2, 97 (2012).
Shlezinger, N. et al. Sterilizing immunity in the lung relies on targeting fungal apoptosis-like programmed cell death. Sci. (N. Y., Ny.) 357, 1037–1041 (2017).
Persaud, R. et al. Clionamines stimulate autophagy, inhibit Mycobacterium tuberculosis survival in macrophages, and target Pik1. Cell Chem. Biol. 29, 870–882.e11 (2022).
Iyer, K. R. et al. Identification of triazenyl indoles as inhibitors of fungal fatty acid biosynthesis with broad-spectrum activity. Cell Chem. Biol. 30, 795–810.e8 (2023).
Simpkins, S. W. et al. Using BEAN-counter to quantify genetic interactions from multiplexed barcode sequencing experiments. Nat. Protoc. 14, 415–440 (2019).
van Rhijn, N. et al. Functional analysis of the Aspergillus fumigatus kinome identifies a druggable DYRK kinase that regulates septal plugging. Nat. Commun. 15, 4984 (2024).
Bourhill, T., Narendran, A. & Johnston, R. N. Enzastaurin: a lesson in drug development. Crit. Rev. Oncol./Hematol. 112, 72–79 (2017).
Kobayashi, E., Nakano, H., Morimoto, M. & Tamaoki, T. Calphostin C (UCN−1028C), a novel microbial compound, is a highly potent and specific inhibitor of protein kinase C. Biochem. Biophys. Res. Commun. 159, 548–553 (1989).
Rocha, M. C. et al. The Aspergillus fumigatus pkcA G579R mutant is defective in the activation of the cell wall integrity pathway but is dispensable for virulence in a neutropenic mouse infection model. PLoS One 10, e0135195 (2015).
Rocha, M. C. et al. Aspergillus fumigatus MADS-Box transcription factor rlma is required for regulation of the cell wall integrity and virulence. G3 (Bethesda, Md 6, 2983–3002 (2016).
Zadra, I., Abt, B., Parson, W. & Haas, H. xylP promoter-based expression system and its use for antisense downregulation of the Penicillium chrysogenum nitrogen regulator NRE. Appl. Environ. Microbiol. 66, 4810–4816 (2000).
Damveld, R. A. et al. The Aspergillus niger MADS-box transcription factor RlmA is required for cell wall reinforcement in response to cell wall stress. Mol. Microbiol. 58, 305–319 (2005).
Furukawa, T. et al. The negative cofactor 2 complex is a key regulator of drug resistance in Aspergillus fumigatus. Nat. Commun. 11, 427 (2020).
Baltussen, T. J. H. et al. The C2H2 transcription factor SltA is required for germination and hyphal development in Aspergillus fumigatus. mSphere 8, e0007623 (2023).
Dai, M., Du, W., Lu, L. & Zhang, S. Transcription factors SltA and CrzA reversely regulate calcium homeostasis under calcium-limited conditions. Appl. Environ. Microbiol. 89, e0117023 (2023).
Rahman, S. et al. Distinct Cohorts of Aspergillus fumigatus transcription factors are required for epithelial damage occurring via contact- or soluble effector-mediated mechanisms. Front. Cell. Infect. Microbiol. 12, 907519 (2022).
Liu, H. et al. Determining Aspergillus fumigatus transcription factor expression and function during invasion of the mammalian lung. PLoS Pathog. 17, e1009235 (2021).
Du, W. et al. The C2H2 transcription tactor SltA contributes to azole resistance by coregulating the expression of the drug target Erg11A and the drug efflux pump Mdr1 in Aspergillus fumigatus. Antimicrobial Agents Chemother. 65, e01839–20 (2021).
Greene, V., Cao, H., Schanne, F. A. & Bartelt, D. C. Oxidative stress-induced calcium signalling in Aspergillus nidulans. Cell. Signal. 14, 437–443 (2002).
Nelson, G. et al. Calcium measurement in living filamentous fungi expressing codon-optimized aequorin. Mol. Microbiol. 52, 1437–1450 (2004).
Ries, L. N. A. et al. The Aspergillus fumigatus CrzA transcription factor activates chitin synthase gene expression during the caspofungin paradoxical effect. mBio 8, e00705–e00717 (2017).
Aruanno, M., Glampedakis, E. & Lamoth, F. Echinocandins for the treatment of invasive Aspergillosis: from laboratory to bedside. Antimicrobial Agents Chemother. 63, e00399–19 (2019).
Moreno-Velásquez, S. D., Seidel, C., Juvvadi, P. R., Steinbach, W. J. & Read, N. D. Caspofungin-mediated growth inhibition and paradoxical growth in Aspergillus fumigatus involve fungicidal hyphal tip lysis coupled with regenerative intrahyphal growth and dynamic changes in β-1,3-glucan synthase localization. Antimicrobial Agents Chemother. 61, e00710–e00717 (2017).
Souza, A. C. O. et al. Loss of septation initiation network (SIN) kinases blocks tissue invasion and unlocks echinocandin cidal activity against Aspergillus fumigatus. PLoS Pathog. 17, e1009806 (2021).
Calise, D. G., Park, S. C., Bok, J. W., Goldman, G. H. & Keller, N. P. An oxylipin signal confers protection against antifungal echinocandins in pathogenic aspergilli. Nat. Commun. 15, 3770 (2024).
Walker, L. A., Lee, K. K., Munro, C. A. & Gow, N. A. Caspofungin treatment of Aspergillus fumigatus results in ChsG-dependent upregulation of chitin synthesis and the formation of chitin-rich microcolonies. Antimicrobial Agents Chemother. 59, 5932–5941 (2015).
Loiko, V. & Wagener, J. The paradoxical effect of echinocandins in Aspergillus fumigatus relies on recovery of the β-1,3-glucan synthase Fks1. Antimicrobial Agents Chemother. 61, e01690–16 (2017).
Robbins, N. et al. An antifungal combination matrix identifies a rich pool of adjuvant molecules that enhance drug activity against diverse fungal pathogens. Cell Rep. 13, 1481–1492 (2015).
Melo, A. M. et al. Diphenyl diselenide and its interaction with antifungals against Aspergillus spp. Med. Mycol. 59, myaa072 (2020).
Diehl, C. et al. Brilacidin, a novel antifungal agent against Cryptococcus neoformans. mBio 15, e0103124 (2024).
Soriani, F. M. et al. Functional characterization of the Aspergillus fumigatus CRZ1 homologue, CrzA. Mol. Microbiol. 67, 1274–1291 (2008).
Fortwendel, J. R. et al. Transcriptional regulation of chitin synthases by calcineurin controls paradoxical growth of Aspergillus fumigatus in response to caspofungin. Antimicrobial Agents Chemother. 54, 1555–1563 (2010).
de Castro, P. A. et al. Aspergillus fumigatus calcium-responsive transcription factors regulate cell wall architecture promoting stress tolerance, virulence and caspofungin resistance. PLoS Genet. 30 15, e1008551 (2019).
Schwarz, P., Djenontin, E. & Dannaoui, E. Colistin and isavuconazole interact synergistically in vitro against Aspergillus nidulans and Aspergillus niger. Microorganisms 8, 1447 (2020).
Teixeira-Santos, R. et al. Unveiling the synergistic interaction between liposomal amphotericin B and colistin. Front. Microbiol. 7, 1439 (2016).
Li, J. et al. Colistin: the re-emerging antibiotic for multidrug-resistant Gram-negative bacterial infections. Lancet Infect. Dis. 6, 589–601 (2006).
Lima, P. G., Oliveira, J. T. A., Amaral, J. L., Freitas, C. D. T. & Souza, P. F. N. Synthetic antimicrobial peptides: characteristics, design, and potential as alternative molecules to overcome microbial resistance. Life Sci. 278, 119647 (2021).
Veerana, M. et al. Plasma-mediated enhancement of enzyme secretion in Aspergillus oryzae. Microb. Biotechnol. 14, 262–276 (2021).
Dos Reis, T. F., Diehl, C., Pinzan, C. F., de Castro, P. A. & Goldman, G. H. Brilacidin, a host defense peptide mimetic, potentiates ibrexafungerp antifungal activity against the human pathogenic fungus Aspergillus fumigatus. Microbiol. Spectr. 12, e0088824 (2024).
Jiménez-Ortigosa, C., Perez, W. B., Angulo, D., Borroto-Esoda, K. & Perlin, D. S. De novo acquisition of resistance to SCY-078 in Candida glabrata involves FKS mutations that both overlap and are distinct from those conferring echinocandin resistance. Antimicrobial Agents Chemother. 61, e00833–17 (2017).
Davis, M. R., Donnelley, M. A. & Thompson, G. R. Ibrexafungerp: a novel oral glucan synthase inhibitor. Med Mycol. 58, 579–592 (2020).
Rocha, M. C. et al. Aspergillus fumigatus Hsp90 interacts with the main components of the cell wall integrity pathway and cooperates in heat shock and cell wall stress adaptation. Cell. Microbiol. 23, e13273 (2021).
Kafer, E. Meiotic and mitotic recombination in Aspergillus and its chromosomal aberrations. Adv. Genet 19, 33–131 (1977).
Priest, S. J. et al. Factors enforcing the species boundary between the human pathogens Cryptococcus neoformans and Cryptococcus deneoformans. PLoS Genetics 17, e1008871 (2021).
Mazoyer, A. et al. flan: an R package for inference on mutation models to cite this version: HAL Id: hal-01415996 flan: An R package for inference on mutation models. 9, 334–351 (2017).
Wayne P. Reference method for broth dilution. CLSI (2008).
Nødvig, C. S., Nielsen, J. B., Kogle, M. E. & Mortensen, U. H. A CRISPR- Cas9 System for Genetic Engineering of Filamentous Fungi. PloS one 10, e0133085 (2015).
Nødvig, C. S. et al. Efficient oligo nucleotide mediated CRISPR-Cas9 gene editing in Aspergilli. Fungal Genet. Biol.: FG B 115, 78–89 (2018).
Hoof, J. B., Nødvig, C. S. & Mortensen, U. H. Genome Editing: CRISPR- Cas9. Methods Mol. Biol. (Clifton, Nj.) 1775, 119–132 (2018).
Pham, T., Xie, X. & Lin, X. An intergenic “safe haven” region in Aspergillus fumigatus. Med. Mycol. 58, 1178–1186 (2020).
Furukawa, T. et al. Exploring a novel genomic safe-haven site in the human pathogenic mould Aspergillus fumigatus. Fungal Genet Biol. 161, 103702 (2022).
Nour-Eldin, H. H., Geu-Flores, F. & Halkier, B. A. USER cloning and USER fusion: the ideal cloning techniques for small and big laboratories. Methods Mol. Biol. (Clifton, N. J.) 643, 185–200 (2010).
Colot, H. V. et al. A high-throughput gene knockout procedure for Neurospora reveals functions for multiple transcription factors. Proc. Natl. Acad. Sci. USA 103, 10352–10357 (2006).
Schiestl, R. H. & Gietz, R. D. High efficiency transformation of intact yeast cells using single stranded nucleic acids as a carrier. Curr. Genet 16, 339–346 (1989).
Malavazi, I. & Goldman, G. H. Gene disruption in Aspergillus fumigatus using a PCR-based strategy and in vivo recombination in yeast. Methods Mol. Biol. 845, 99–118 (2012).
Osmani, S. A., May, G. S. & Morris, R. Aspergillus nidulans. J. Cell Biol. 104, 1495–1504 (1987).
Ahamefule, C. S. et al. Caenorhabditis Elegans-based Aspergillus Fumigatus infection model for evaluating pathogenicity and drug efficacy. Front. Cell. Infect. Microbiol. 10, 320 (2020).
Acknowledgements
We thank the Fundação de Amparo à Pesquisa do Estado de São Paulo (FAPESP) grant numbers 2021/04977-5 (GHG) and 2022/08556-7 (LGC), the Conselho Nacional de Desenvolvimento Científico e Tecnológico (CNPq) and Fundação Coordenação de Aperfeiçoamento do Pessoal do Ensino Superior (CAPES) grant number 405934/2022-0 (The National Institute of Science and Technology INCT Funvir), and CNPq 301058/2019-9 from Brazil to GHG, the National Institutes of Health/National Institute of Allergy and Infectious Diseases from the USA, grant R01AI153356 to GHG. This work was also funded by the Joint Canada-Israel Health Research Program, jointly supported by the Azrieli Foundation, Canada’s International Development Research Center, Canadian Institutes of Health Research, and the Israel Science Foundation (GHG, LEC, NO). The views expressed herein do not necessarily represent those of IDRC or its Board of Governors. LEC is also supported by the Canadian Institutes of Health Research (CIHR) Foundation grant (FDN-154288), and is a Canada Research Chair (Tier 1) in Microbial Genomics & Infectious Disease and co-Director of the CIFAR Fungal Kingdom: Threats & Opportunities program. This work was also supported by a Grant-in-Aid for Scientific Research (B) [23K23491] for CB and YY and a Grant-in-Aid for Transformative Research Areas (A) “Latent Chemical Space” [23H04882] for YY from the Ministry of Education, Culture, Sports, Science and Technology, Japan, and a Major International (Regional) Joint Research Project between China and Brazil from National Natural Science Foundation of China (Grant W2411075 to LL). We thank LifeArc (https://www.lifearc.org/) and Dr. Márcio Lourenço Rodrigues for providing the chemical libraries, and Scynexis and GlaxoSmithKline for providing ibrexafungerp, David Harold Drewry for providing the protein kinase inhibitor library and RIKEN Center for Life Science Technologies and the Support Unit for Bio-Material Analysis for sequencing. We also thank Dr. Tobias M. Hohl for providing the A. fumigatus h2A:mRFP strain, and Lívia Alfaya and Marcela Savoldi for the technical assistance.
Author information
Authors and Affiliations
Contributions
T.F.R., X.L., L.C.G.C., P.A.C., C.F.P., J.E.M.C., I.M., M.Y., L.A.V.I., S.F., T.D. and N.R. performed most of the experiments, Y.Y., C.B., N.O., L.E.C., L.L. and G.H.G. analyzed the data and corrected the manuscript, and G.H.G. wrote the manuscript and coordinated all the work. All the authors read and edited the manuscript.
Corresponding authors
Ethics declarations
Competing interests
L.E.C. is a co-founder and shareholder in Bright Angel Therapeutics, a platform company for development of novel antifungal therapeutics. L.E.C. is a Science Advisor for Kapoose Creek, a company that harnesses the therapeutic potential of fungi. The remaining authors declare no competing interests.
Peer review
Peer review information
Nature Communications thanks Ying-Lien Chen, who co-reviewed with Ching-Yu Chen, and the other, anonymous, reviewers for their contribution to the peer review of this work. A peer review file is available.
Additional information
Publisher’s note Springer Nature remains neutral with regard to jurisdictional claims in published maps and institutional affiliations.
Supplementary information
Source data
Rights and permissions
Open Access This article is licensed under a Creative Commons Attribution-NonCommercial-NoDerivatives 4.0 International License, which permits any non-commercial use, sharing, distribution and reproduction in any medium or format, as long as you give appropriate credit to the original author(s) and the source, provide a link to the Creative Commons licence, and indicate if you modified the licensed material. You do not have permission under this licence to share adapted material derived from this article or parts of it. The images or other third party material in this article are included in the article’s Creative Commons licence, unless indicated otherwise in a credit line to the material. If material is not included in the article’s Creative Commons licence and your intended use is not permitted by statutory regulation or exceeds the permitted use, you will need to obtain permission directly from the copyright holder. To view a copy of this licence, visit http://creativecommons.org/licenses/by-nc-nd/4.0/.
About this article
Cite this article
García Carnero, L.C., Li, X., de Castro, P.A. et al. Colistin enhances caspofungin antifungal efficacy against Aspergillus fumigatus by modulating calcium homeostasis and stress responses. Nat Commun 16, 5967 (2025). https://doi.org/10.1038/s41467-025-60991-z
Received:
Accepted:
Published:
Version of record:
DOI: https://doi.org/10.1038/s41467-025-60991-z











