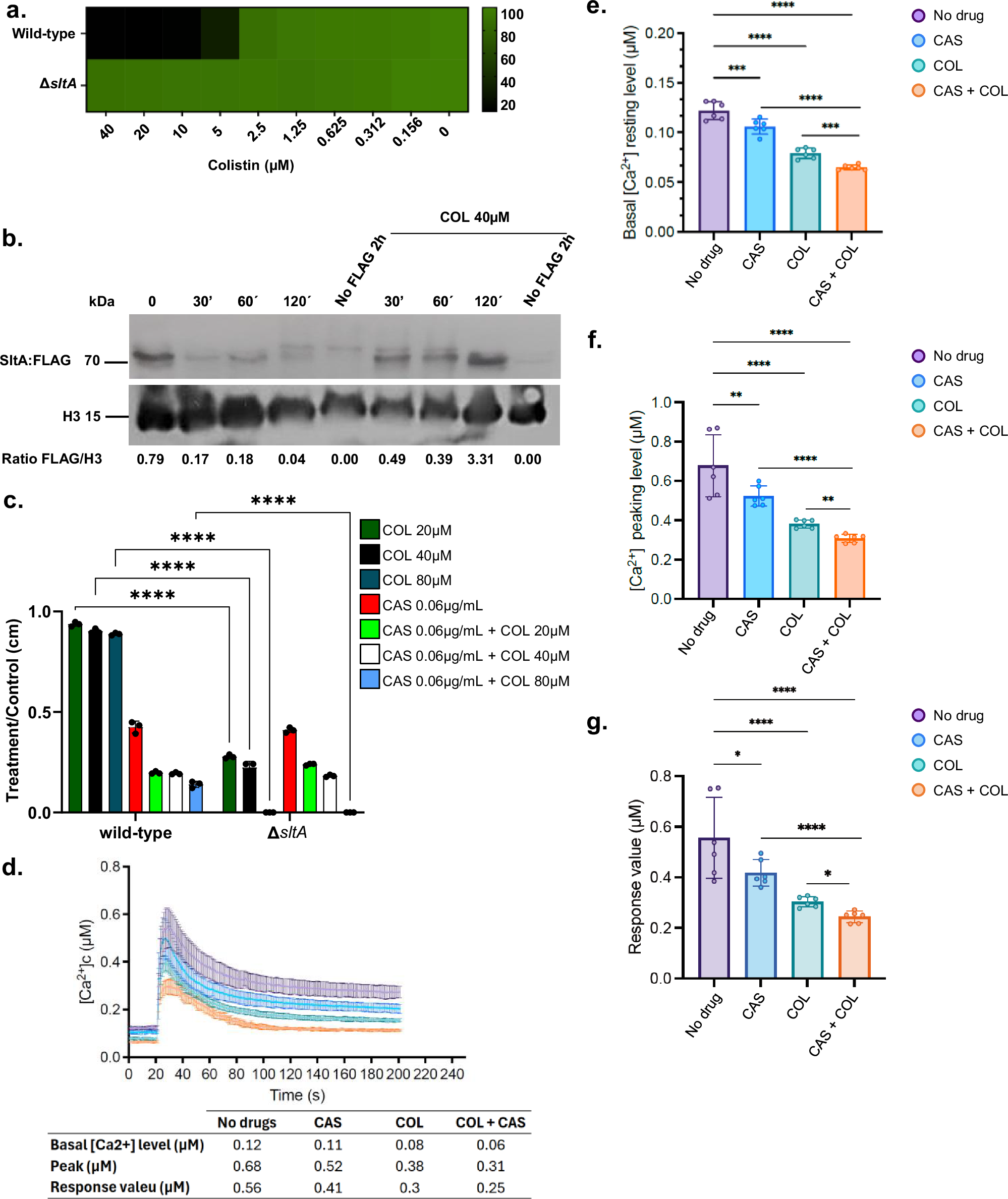
Fig. 6: A. fumigatus transcription factor SltA is important for the MoA of COL.

a A. fumigatus was grown in liquid MM using 96-well plates at 37 °C in the presence of different concentrations of COL. After 48 h, the metabolic activity % was assessed by the alamar blue assay. The results represent the average of two independent experiments. b Western blot showing the increased cleavage of SltA when the A. fumigatus SltA:FLAG strain is exposed to COL 40 µM. The WB are representative results from three independent experiments. c A. fumigatus wild-type, and ΔsltA strains (5 µL with 1 × 104 conidia) were grown on solid medium with different treatments as indicated. The plates were incubated for 4 days at 37 °C, radial growth was measured, and the values are expressed as treatment/control ratio. The results are the result of 3 independent experiments performed in duplicate ± SD. The data were statistically analyzed by the Two-way ANOVA test (n = 6; ****p < 0.0001 with Sidak’s multiple comparisons test comparing the ΔsltA, mutant with the wild-type strain). d–g. The linear graphs indicate the real-time [Ca2+]c changes in response to different drug stimuli (CAS 0.2 µg/mL, COL 20 µM, or the combination of CAS 0.2 µg/mL + COL 20 µM)[Ca2+]c, the free Ca2+ concentration in cytosol. Basal [Ca2+], the resting level prior to extracellular calcium stimulus. [Ca2+] amplitude, the peak value after the extracellular calcium stimulus. Response value, the difference between the basal [Ca2+] level and the poststimulatory peak value. The data are the average of eight (d) or six biological replicates (e–g.). Error bars show the SD. Statistical significance was determined by One-way ANOVA and a t-test (*p < 0.05; **p < 0.01; ***p < 0.001; ***p < 0.0001). Source data are provided as a Source Data file.