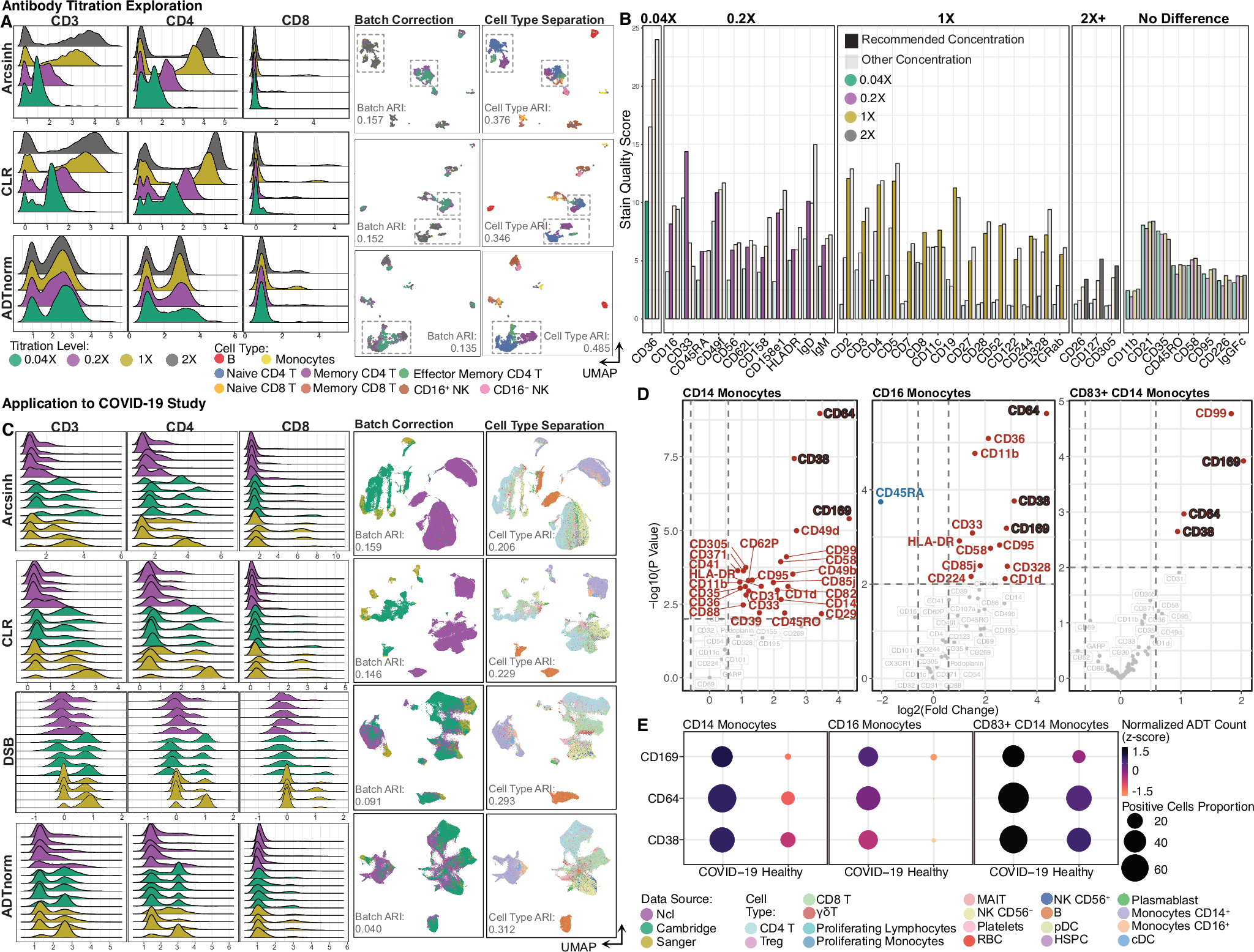
Fig. 2: ADTnorm application to antibody titration determination and COVID-19 related disease study.
From: ADTnorm: robust integration of single-cell protein measurement across CITE-seq datasets

A. ADT expression distributions of three T cell lineage markers (CD3, CD4 and CD8) across samples stained at 1/25, 1/5, 1 and 2 times the commercially recommended antibody concentration, following transformation by Arcsinh and CLR or normalization by ADTnorm. UMAP displays the batch correction across the four antibody concentrations and cell-type separation using 124 ADT markers from the original study17. The dashed squares highlight the CD4 T cell subtype clusters that were split due to titration variations and merged after batch correction by ADTnorm. B. The stain quality score evaluates antibody staining quality for target proteins, assessing their ability to successfully profile the positive population and achieve strong separation between positive and negative populations (see “Methods”). Four antibody concentration levels—1/25, 1/5, 1, and 2 times the commercially recommended concentration—are tested and represented by different colors. Recommended concentrations are indicated with solid-colored filling, while non-recommended concentrations are shown with transparent color filling. Protein markers are grouped based on their recommended antibody concentration within each panel and labeled accordingly. C. Data integration across three research institutes where CITE-seq was generated. UMAP shows the batch correction across three research institutes and cell type separation compared across Arcsinh, CLR, DSB and ADTnorm. DSB is the normalization method used in the original paper13. UMAPs were constructed on 192 ADT markers colored by research institute or cell type. D. Volcano plots displaying results of differential proportion of the positive cells for each protein marker between healthy donors and COVID-19 patients. The differential detection analysis was done for CD14+ Monocytes, CD16+ Monocytes and CD83+ CD14+ Monocytes, respectively. Cell type labels are from the original publication13 of the COVID-19 data. E. Dot plot displays consistently differentially expressed protein markers, i.e., CD38, CD64 and CD169, across three monocyte subsets. Points are colored by the average normalized ADT expression and the dot size is relative to the proportion of cells with positive-expression in healthy donors or COVID-19 patients.