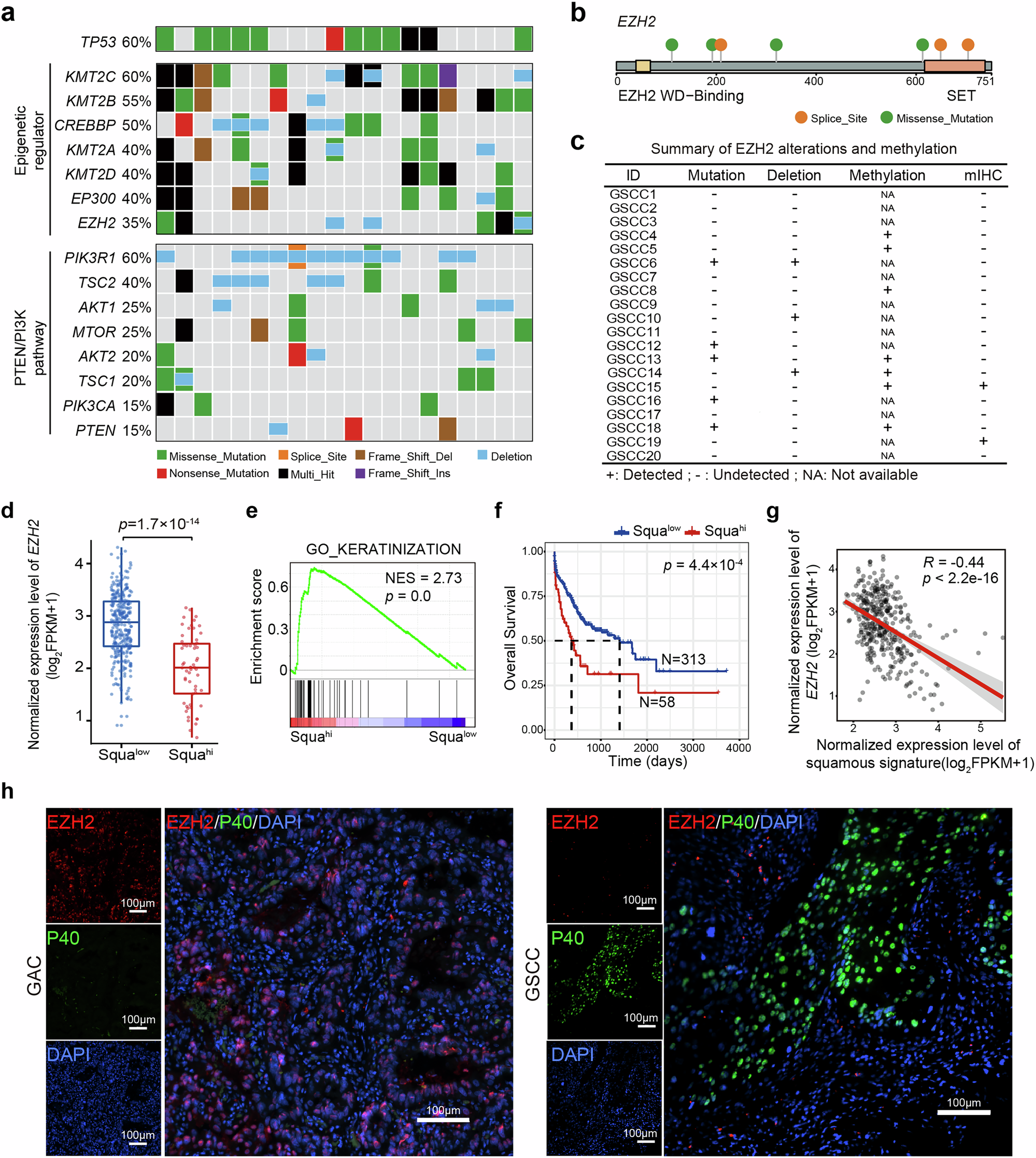
Fig. 1: EZH2 deficiency is associated with GSCC.

a Curated list of frequently altered genes in 20 GSCC patients. b Protein domain structure of EZH2 with mutations identified in GSCC patients. c Summary of mutations, deletions, and methylation levels of EZH2 in 20 GSCC patients. d Boxplot showing the expression levels of EZH2 in squamous carcinoma gene signature high (n = 58) and low (n = 313) samples in the TCGA-STAD cohort. Two-tailed Wilcoxon rank-sum test. The boxes indicate the median value, interquartile range, with whiskers extending from the box boundaries to upper/lower quartile ± 1.5 interquartile range. The p-value was determined by the two-tailed unpaired Wilcoxon rank-sum test. e GSEA showed that the GO_KERATINIZATION gene sets were significant enriched in GC patients with high expression of squamous carcinoma gene signatures (n = 58) compared to low expression ones (n = 313) in the TCGA-STAD cohort. Gene set enrichment significance was assessed by the unpaired two-tailed permutation test. f Survival curves of GC patients stratified by high and low expression of squamous carcinoma gene signature in the TCGA-STAD cohort. The cut-off values were determined by maximally selected rank statistics. The p-value was determined by the log-rank test. g The scatter plot showing the negative correlation between expression levels of squamous signature genes and EZH2 in the TCGA-STAD cohort. The p-value was determined by the two-tailed ttest. r, Pearson’s correlation coefficient. The shaded band around the regression line indicates the 95% confidence interval (CI) of the linear fit. h Representative IF staining of EZH2 (red) and P40 (green) in GAC tumor tissues (left) and GSCC tumor tissues (right). Scale bar, 100 µm. Source data are provided as a Source Data file.