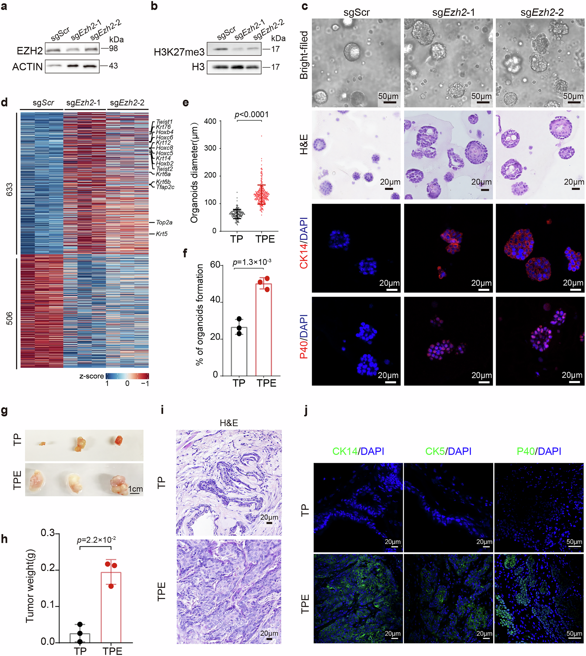
Fig. 2: Ezh2 disruption promotes squamous features in vivo and in vitro.

a Western blot analysis of EZH2 in sgScr (Cas9-sgScramble), sgEzh2-1(Cas9-sgEzh2-1), and sgEzh2-2(Cas9-sgEzh2-2) gastric organoids (−1 and −2 represent two independent sgRNAs targeting Ezh2). Representative blot (a) of n  =  2 technical replicates. b Western blot analysis of H3K27me3 in sgScr, sgEzh2-1, and sgEzh2-2 gastric organoids. Representative blot (b) of n  =  2 technical replicates. c Representative bright-field(top), H&E(middle), CK14 and P40 IF staining(bottom) images of sgScr, sgEzh2-1, and sgEzh2-2 mouse gastric organoids. Scale bars, 50 µm (top) and 20 µm (middle and bottom). d The heatmap showing the differential expression genes (p < 0.05 and absolute log2 fold-change > 0.5, p-value was determined by unpaired two-tailed Wald test) between sgScr, sgEzh2-1 and sgEzh2-2 gastric organoids, measured by RNA-seq analyses. e Statistical graphs showing the diameter of TP (Trp53-/-; sgPten) and TPE (Trp53-/-; sgPten; sgEzh2) gastric organoids. f Statistical graphs showing the organoids formation rate of TP and TPE gastric organoids (n = 3 biological replicates). g The bright-field image of subcutaneous tumors of TP (n = 3 mice) and TPE (n = 3 mice), Scale bar, 1 cm. h Tumor weight of subcutaneously transplanted TP (n = 3 mice) and TPE (n = 3 mice). i H&E staining of subcutaneous tumor tissues of TP and TPE mice. Scale bar, 20 µm. j Representative images of CK14(left), CK5(middle) and P40(right) IF staining of subcutaneous tumor tissues of TP and TPE mice. Scale bars, 20 µm and 50 µm. Data are shown as means ± SD, p-value was determined by unpaired two-tailed t test(e, f, h). Source data are provided as a Source Data file.