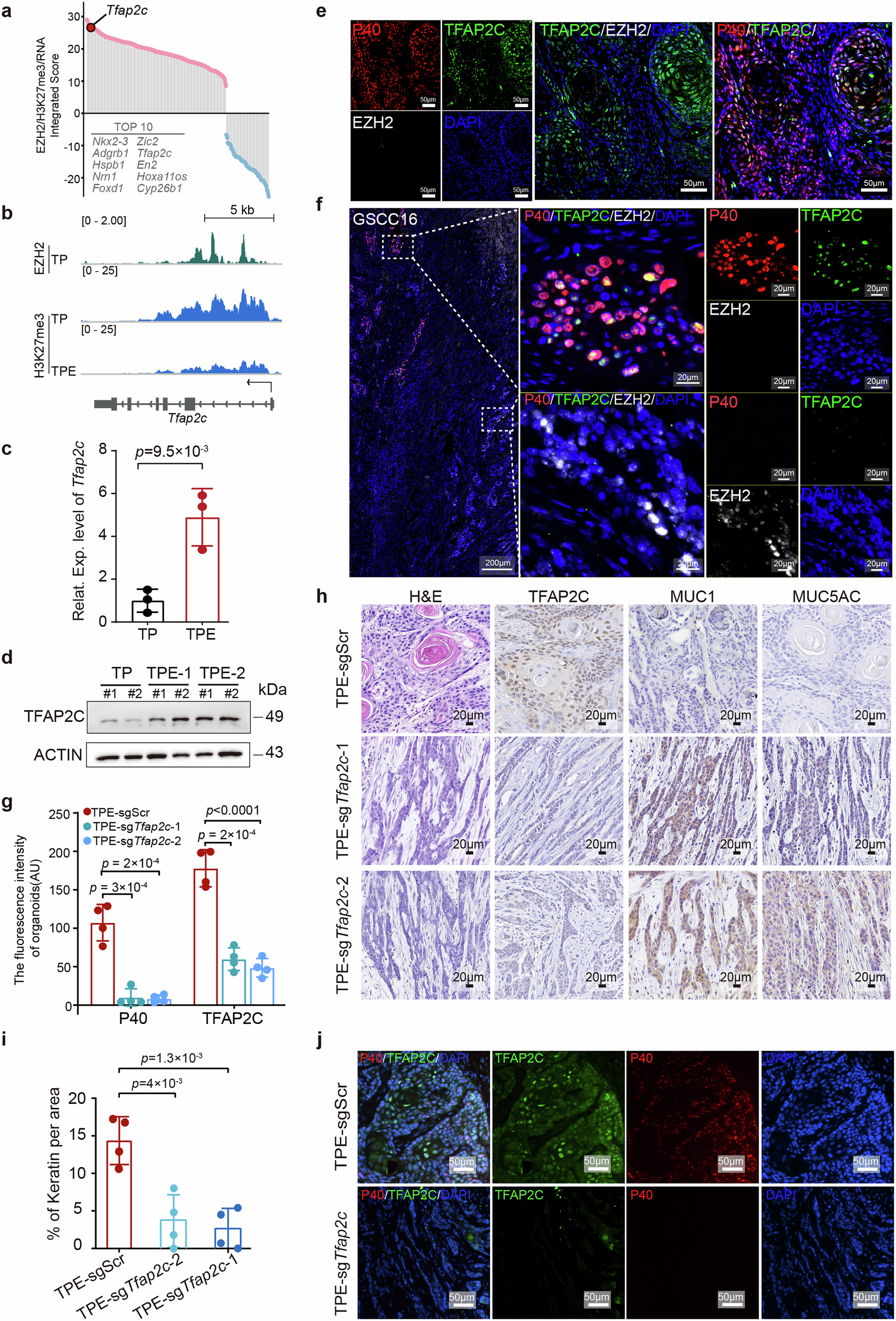
Fig. 5: TFAP2C is upregulated in GSCC and disruption of TFAP2C inhibits the squamous features of TPE GSCC tumors.

a The scatter plot showing the integrated ranking of the EZH2 regulated genes, The integrated score combines EZH2 binding intensity, H3K27me3 modification levels, and RNA expression abundance. b Integrative Genomics Viewer showing the EZH2 binding and H3K27me3 modification levels at the Tfap2c locus in TP and TPE gastric organoids. c Box plot showing the relative expression levels of Tfap2c in TP (n = 3 mice) and TPE (n = 3 mice). d Western blot analysis of TFAP2C in TP, TPE-1, and TPE-2 mice gastric tumor organoids. Representative blot (d) of n  =  2 biological replicates. The samples derive from the same experiment and that gels were processed in parallel for quantitative comparisons. e IF staining of P40 (red), TFAP2C (green), and EZH2(white) in TPE tumors. Scale bar, 50 µm. f mIHC staining of P40 (red), TFAP2C (green), and EZH2 (white) in GSCC16 tumor tissue and normal tissue. Scale bars, 200 µm and 20 µm. g Statistical graphs showing the P40 and TFAP2C fluorescence intensity of TPE tumor organoids with sgScr, sgTfap2c-1 and sgTfap2c-2 (n = 4 biological replicates) (− 1 and − 2 represent two sgRNAs targeting Tfap2c). h Representative images of H&E and TFAP2C, MUC1 and MUC5AC IHC staining of TPE tumors with sgScr, sgTfap2c-1 and sgTfap2c-2. Scale bar, 20 µm. i Statistical graphs showing the percentages of keratin pearl area of tumors in TPE tumor organoids with sgScr, sgTfap2c-1 and sgTfap2c-2 (n = 4 mice). j Representative IF staining of TFAP2C (green) and P40 (red) in TPE-sgScr and TPE-sgTfap2c tumor tissues. Scale bar, 50 µm. Data are shown as means ± SD, p-values were determined by unpaired two-tailed t test(c, g, i). Source data are provided as a Source Data file.