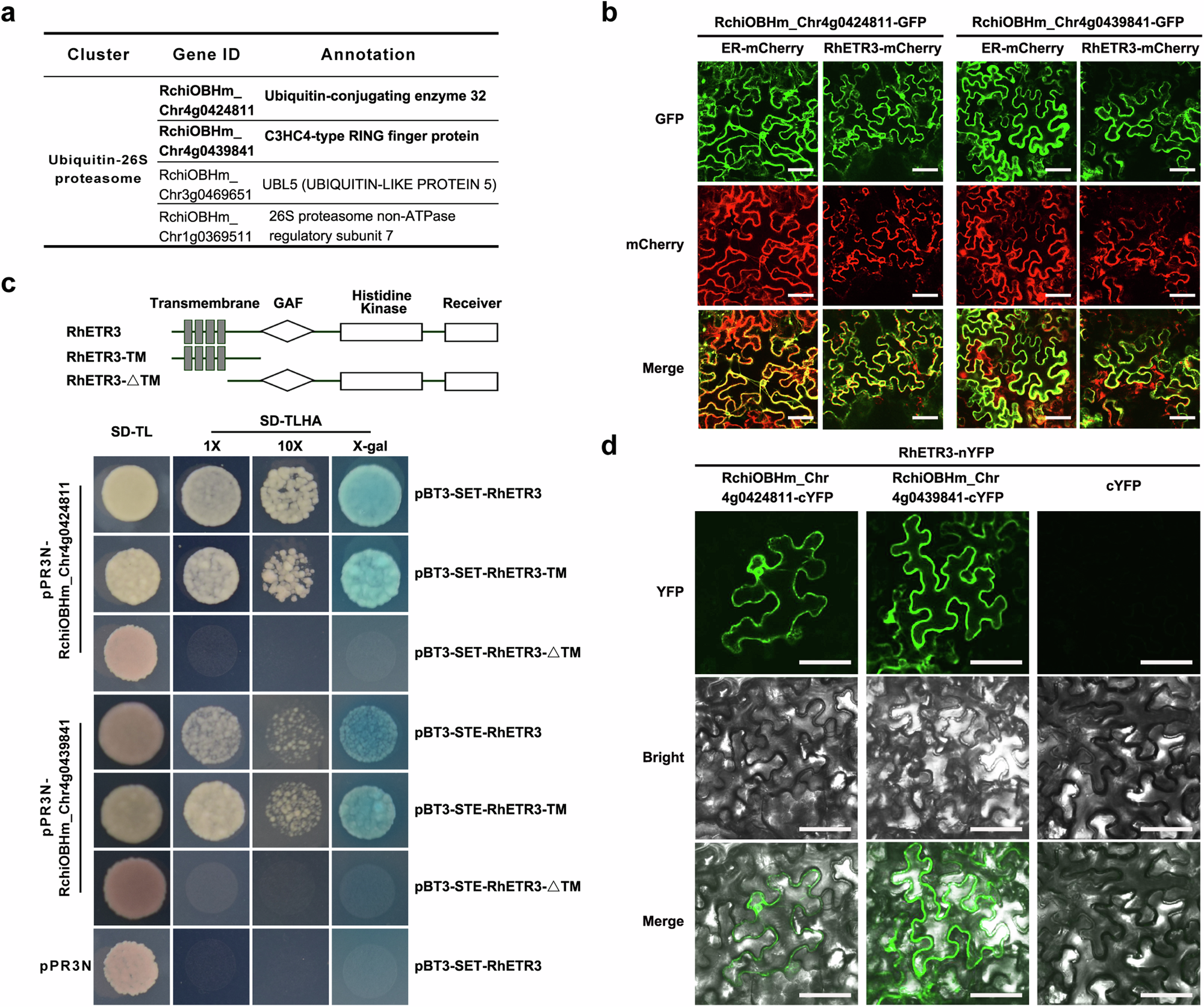
Fig. 2: RhETR3 physically interacts with RchiOBHm_Chr4g0424811 and RchiOBHm_Chr4g0439841 in vivo and in planta.

a Putative RhETR3 interactors involved in the ubiquitin-26S proteasome degradation pathway. The listed proteins were identified through a split-ubiquitin yeast two-hybrid screen. b RchiOBHm_Chr4g042481-GFP and RchiOBHm_Chr4g0439841-GFP were Co-located with RhETR3-mCherry in transiently expressed N. benthamiana leaves, respectively. ER-mCherry is an endoplasmic reticulum (ER) localization marker. Scale bar, 50 μm. 3 independent experiments were performed, representative results are shown. c Split-ubiquitin Y2H (MYTH) assay for interaction of RhETR3 and RchiOBHm_Chr4g042481, RchiOBHm_Chr4g0439841. Top, schematic representation of RhETR3 and two truncated fragments. Bottom, MYTH assay for RhETR3 and RchiOBHm_Chr4g042481, RchiOBHm_Chr4g0439841. pPR3N with pBT3-STE-RhETR3 was used as a negative control. d BiFC analysis of RhETR3 and RchiOBHm_Chr4g042481, RchiOBHm_Chr4g0439841 in tobacco leaves. The full-length coding sequence of RhETR3 was cloned into pSPYNE (R) and the full-length coding sequence of RchiOBHm_Chr4g042481, RchiOBHm_Chr4g0439841 was inserted into pSPYCE (M). RhETR3-nYFP with cYFP was used as a negative control. Scale bar, 50 μm. 3 independent experiments were performed, representative results are shown. Source data are provided as a Source Data file.