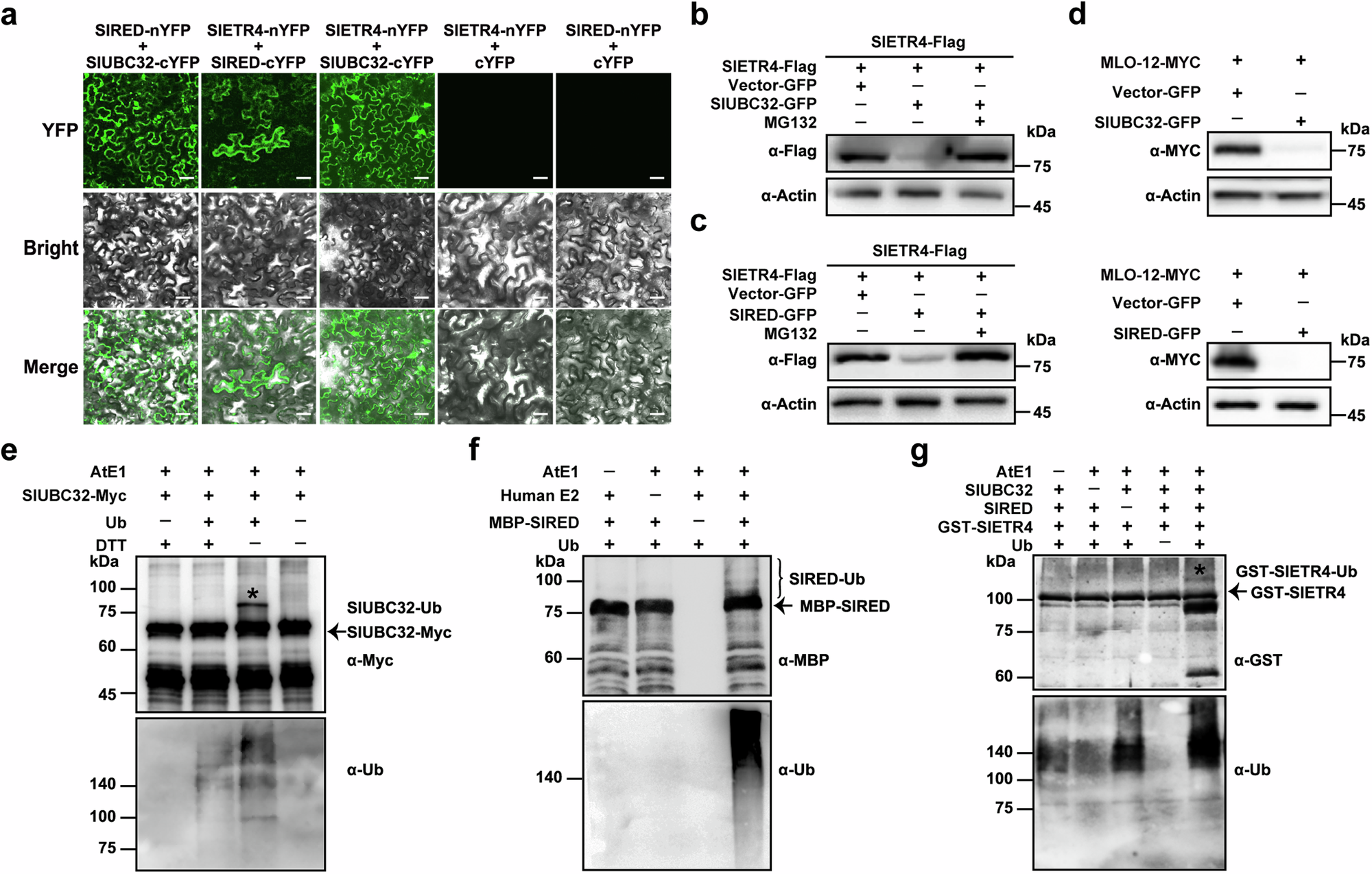
Fig. 6: SlUBC32-SlRED mediates ubiquitination and degradation of SlETR4.

a BiFC analysis of SlETR4 and SlUBC32, SlRED in tobacco leaves. N. benthamiana leaves were co-infiltrated with SlRED-nYFP and SlUBC32-cYFP, or SlETR4-nYFP and SlRED-cYFP or SlETR4-nYFP and SlUBC32-cYFP constructs and imaged by confocal microscopy 2 d after infiltration. SlETR4-nYFP with cYFP and SlRED-nYFP with cYFP were used as negative controls. Scale bar, 50 μm. b, c SlUBC32 and SlRED-causes SlETR4 degradation. N. benthamiana leaves co-expressing SlETR4-Flag and SlUBC32-GFP or SlRED-GFP were infiltrated with or without 50 μM MG132 for 6 h before sampling. SlETR4-Flag was detected using anti-Flag antibody. ACTIN protein was used as a loading control. d SlUBC32 and SlRED facilitate the degradation of MLO-12. MLO-12-Myc was co-infiltrated into N. benthamiana leaves with SlUBC32-GFP or SlRED-GFP for 3 d. MLO-12-Myc protein was visualized using an anti-Myc antibody. ACTIN was used as a loading control. e E2 ubiquitin-conjugating enzyme activity of SlUBC32 in vitro. SlUBC32-Myc was incubated with His-AtE1 and Ub for 5 min at 37 °C. Reactions were treated with 5 × SDS sample buffer with or without DTT. Immunoblot analysis was performed using anti-Myc and anti-ubiquitin antibodies. The ubiquitylated SlUBC32-Myc proteins are indicated by a star. f E3 ligase activity of SlRED in vitro. MBP-SlRED was incubated with His-AtE1, Human E2 and Ub for 1.5 h at 30 °C. Immunoblot analysis was performed using anti-MBP and anti-ubiquitin antibodies. The ubiquitylated MBP-SlRED proteins are indicated by a bracket. g SlRED and SlUBC32 ubiquitinates SlETR4 in vitro. GST-SlETR4 was incubated with AtE1, SlUBC32-Myc, MBP-SlRED and Ub for 2.5 h at 30 °C. The protein gel blot was analyzed using anti-GST and anti-ubiquitin antibody, respectively. The unmodified GST-SlETR4 proteins are indicated by an arrow and the ubiquitylated GST-SlETR4 proteins are indicated by a star. For (a–g), the experiment was performed independently 3 times, and representative results are shown. Source data are provided as a Source Data file.