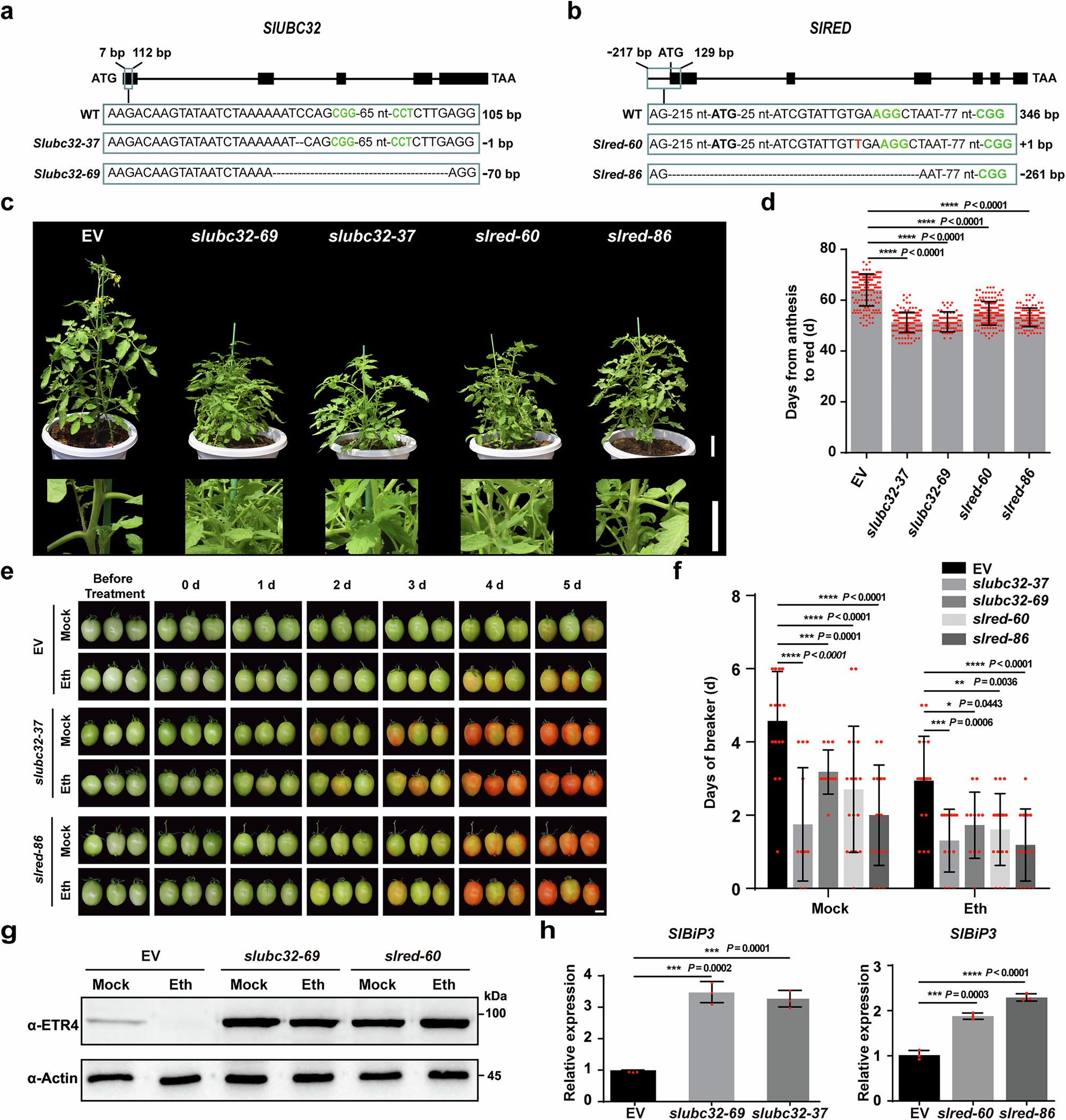
Fig. 7: slubc32 and slred lines displayed ethylene-hypersensitive phenotypes.

a Gene structure of SlUBC32 with Protospacer adjacent motif (PAM) sequences (in green). 65 nucleotides (65 nt) indicate sequence not shown between two target sites, bars in black denote coding regions. b Gene structure of SlRED with PAM sequences (in green). 77 nucleotides (77 nt) indicate sequence not shown between two target sites, bars in black denote coding regions. c Plant architecture of slubc32–69, slubc32–37, slred-60, slred-86 and Empty Vector (EV) transgenic lines. The photographs were taken 6 weeks after transplant. The down row is a partial picture of the plant. The bottom row is a picture of the whole plant. Scale bar, 10 cm. d Days from anthesis to the red stage of Empty Vector (EV), slubc32–69, slubc32–37, slred-60, and slred-86 tomato fruits. DPA: days post anthesis. Data are mean ± SD, n = 166 (EV), n = 86(slubc32–37), n = 151 (slubc32–69), n = 166 (slred-60), n = 115 (slred-86). e Effect of exogenous ethylene on ripening progression of slubc32–37, slred-86 tomato fruit. EV, slubc32–37, and slred-86 tomato fruits were picked at MG stages and treated with Eth (100 ppm) for 24 h. Record the process of fruit ripening through photos. Fruits in horizontal rows are biological replicates. Bar, 5 cm. f Statistical analysis of the number of days to breaker in (e). Data are mean ± SD, from left to right, n = 18, 12, 11, 14, 17, 16, 13, 10, 18, 15. g Western blot analysis of SlETR4 protein levels in slubc32–69 and slred-60 lines treated with 20 ppm ethylene for 3 h. The protein were probed with anti-SlETR4 antibody. ACTIN was used as a loading control. h Quantitative RT-PCR analysis of SlBiP3 in immature fruits of WT, slubc32, and slred lines. SlACTIN was used as an internal control. The mean values ± SD are shown from 3 biological replicates. For (d), (f), and (g), asterisks indicate statistically significant differences compared to EV (two-sided Student’s t-test, *P < 0.05, **P < 0.01, ***P < 0.001, ****P < 0.0001). Source data are provided as a Source Data file.