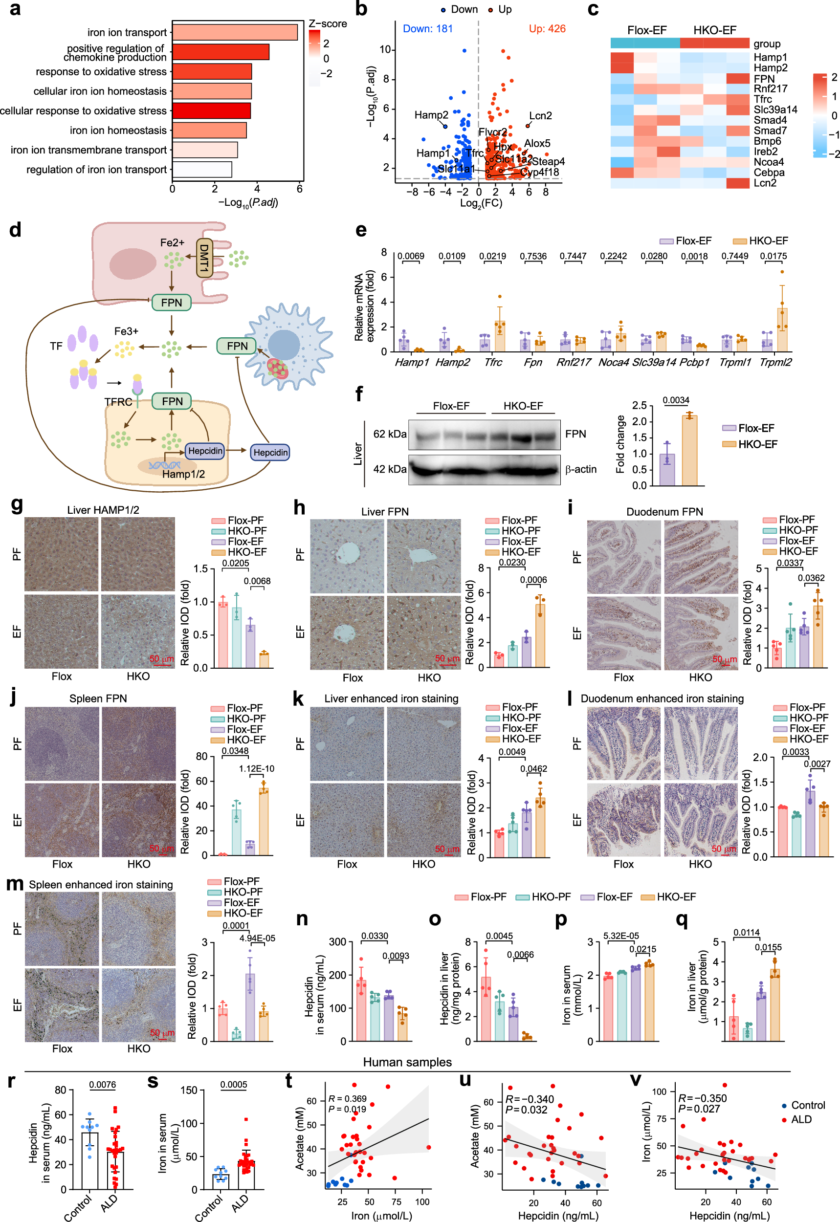
Fig. 3: Hepatocyte-specific ACSS2 depletion aggravates alcohol-induced iron metabolism disorder.

a GO enrichment analysis of gene networks associated with biological processes in the liver of Flox-EF and HKO-EF mice. b Volcano plot of the differentially up-(red) or down-(bule) regulated genes between Flox-EF and HKO-EF groups. c Heatmap of DEGs related to iron metabolism in the liver of Flox-EF and HKO-EF mice (n = 3 mice per group). d Schematic of hepcidin-mediated systemic iron homeostasis was created with MedPeer (medpeer.cn). e Relative mRNA levels of genes related to iron metabolism in the liver of Flox-EF and HKO-EF mice were detected by qPCR analysis (n = 5 mice per group). f Western blot analysis of relative FPN protein levels in the liver of Flox-EF and HKO-EF mice (n = 3 mice per group). g–j Representative images of the immunohistochemistry staining and quantitative analysis of HAMP1/2 (g, n = 3 mice per group) in liver sections and FPN in the liver (h, n = 3 mice per group), duodenum (i, n = 5 mice per group) and spleen ( j, n = 5 mice per group) of the indicated groups of mice. Scale bar: 50 μm. k–m Representative images of DAB enhanced Prussian Blue staining and quantitative analysis of iron content in the liver (k), duodenum (l), and spleen (m) of the indicated groups of mice (n = 5 mice per group). Scale bar: 50 μm. n–q Levels of hepcidin and iron content in serum and liver of the indicated groups of mice (n = 5 mice per group). r, s Serum hepcidin (r) and iron (s) levels in the patients with ALD (n = 30 patients per group) and normal control (n = 10 samples per group). t–v, Correlation analyses were conducted between serum acetate and iron levels (t), acetate and hepcidin levels (u), as well as iron and hepcidin levels (v) in human samples (n = 40 samples). Data are presented as the mean ± SD. The p-values were calculated by two-sided test and adjusted for p-values by the Benjamini–Hochberg method to control for false positives due to multiple comparisons (b). The p-values were calculated by two-tailed Student’s t test (e, f, r, s), two-way ANOVA (g–q), and Spearman correlation analysis (t–v). Source data are provided as a Source Data file.