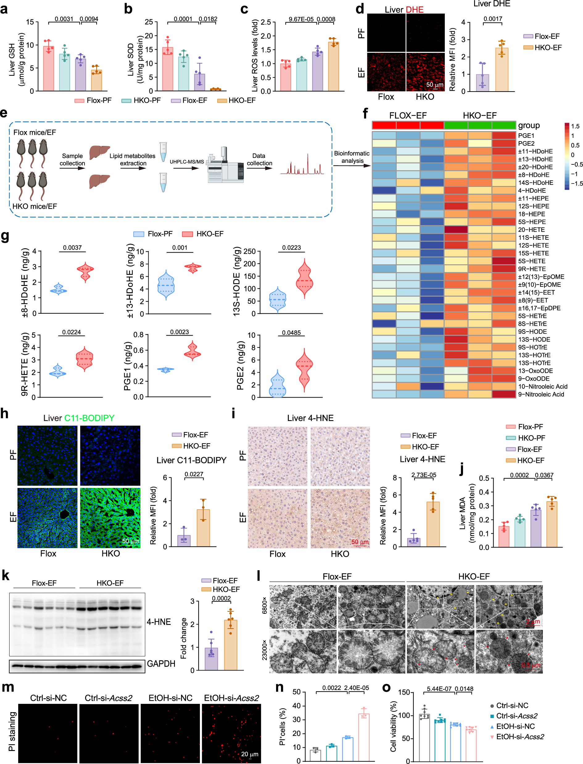
Fig. 4: Hepatocyte-specific ACSS2 deficiency exacerbates alcohol-induced ferroptosis.

a–c Hepatic GSH (a), SOD (b), and ROS (c) content in mice of the indicated groups (n = 5 mice per group). d Representative images of DHE staining and quantitative analysis of ROS in mouse liver of the indicated groups (n = 5 mice per group). Scale bar: 50 μm. e Schematic representation of mouse liver subjected to metabolomics analysis was created with MedPeer (medpeer.cn). f Heatmap showing the expression of metabolites involved in oxidized lipids (n = 3 mice per group). g Levels of ±8-HDoHE, ±13-HDoHE, 13S-HODE, 9R-HETE, PGE1, and PGE2 in the liver of Flox-EF and HKO-EF mice (n = 3 mice per group). h Representative images of BODIPY 581/591 C11 staining and quantitative analysis of lipid peroxidation in the liver of the indicated groups of mice (n = 3 mice per group). Scale bar: 50 μm. i Representative images of immunohistochemistry staining and quantitative analysis of 4-HNE in the liver of the indicated groups of mice (n = 5 mice per group). Scale bar: 50 μm. j Hepatic MDA content in the indicated groups of mice (n = 5 mice per group). k Western blot analysis of relative 4-HNE levels in the liver of Flox-EF and HKO-EF mice (n = 6 mice per group). l Representative images showed by electron microscopy in the liver of Flox-EF and HKO-EF mice Scale bars: 2 μm (low-magnification images) and 0.5 μm (high-magnification images). Yellow arrows pointed to atrophic mitochondria. Red arrows indicated mitochondrial membrane disruption. m Cell death of AML12 cells transfected with Acss2 small interfering RNA (si-Acss2) or the scramble control (si-NC) and treated with EtOH (400 mM) was visualized by PI staining. n Proportion of dead cells was detected by flow cytometry in AML12 cells transfected with si-Acss2 or si-NC and treated with EtOH (400 mM, n = 3 biological replicates per group). o Relative cell viability was measured by CCK-8 assay in AML12 cells transfected with si-Acss2 or si-NC and treated with EtOH (400 mM, n = 8 biological replicates). Data are presented as the mean ± SD. The p-values were calculated by two-tailed Student’s t test (d, g–i, k) and two-way ANOVA (a–c, j, n, o). Source data are provided as a Source Data file.