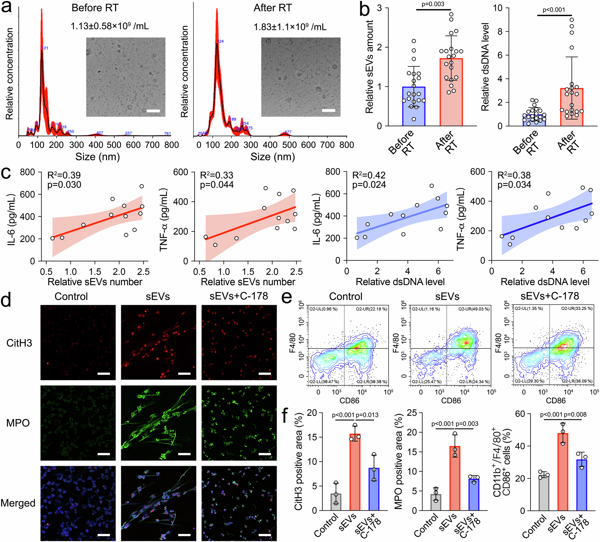
Fig. 1: Relative sEVs and dsDNA levels in RIM patients.

a The NTA and TEM images of sEVs isolated from nasal secretions of RIM patients before and after RT. Scale bars: 200 nm. b The relative sEVs amount and dsDNA level in nasal secretions. Data represent the mean ± S.D. (n = 20 samples). c The correlations of IL-6 and TNF-α with relative sEVs amount and cfDNA level in nasal secretions from RIM patients. d Representative NET images of neutrophils treated with post-radiation sEVs and sEVs+C-178. Scale bars: 20 µm. e Representative CD11b+/F4/80+/CD86+ in the RAW 264.7 cells treated with sEVs and sEVs+C-178. f Quantification of the percentage of CitH3 positive area, MPO positive area in NET images, and the percentage of macrophages with M1 phenotype. Data represent the mean ± S.D. (n = 3 independent experiments). Statistical significances were assessed by paired two-tailed Student’s t-test (b for sEVs), Wilcoxon test (b for dsDNA), or one-way ANOVA (f), and multiple comparisons post hoc tests were performed via the Prism recommendation (Tukey or Dunnett) method. Abbreviations: RT: radiotherapy; sEVs: small extracellular vesicles; CitH3: citrullinated histone H3; MPO: myeloperoxidase. Source data are provided as a Source Data file.