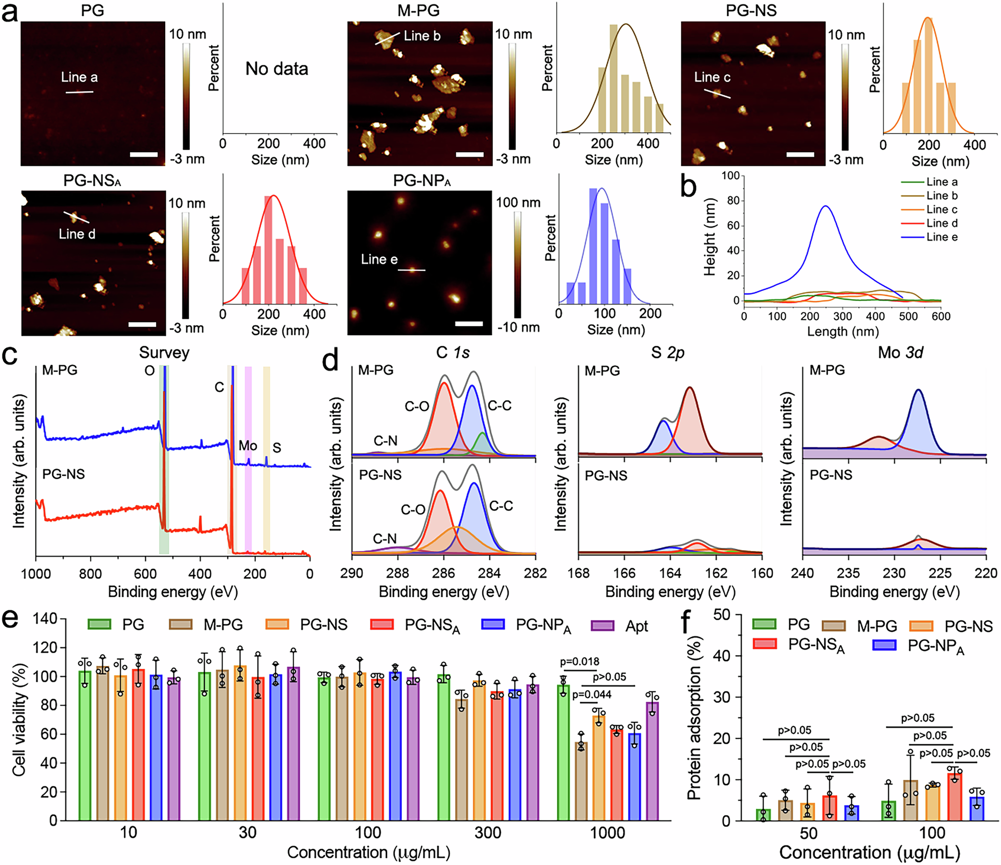
Fig. 4: Synthesis and characterization of multifunctional organic nanosheets.

a AFM images and corresponding size distribution of PG, M-PG, PG-NS, PG-NSA, and PG-NPA. Scale bars: 200 nm. b The height profiles of lines (a–e) in the AFM images show the sheet-like nanostructures of M-PGA, PG-NS, and PG-NSA. c XPS survey spectra of M-PG and PG-NS. d High-resolution XPS mapping of C 1 s, S 2p, and Mo 3 d. e Viability of RPMI 2650 cells treated for 24 h with various concentrations of PG, M-PG, PG-NS, PG-NSA, PG-NPA, and Apt(CD63). (n = 3 independent experiments) f Protein adsorption ability of PG, M-PG, PG-NS, PG-NSA, and PG-NPA in the presence of BSA. Data represent the mean ± S.D. (n = 3 independent experiments). Statistical significances were assessed by two-way ANOVA (e, f), and multiple comparisons post hoc tests were performed via the Prism recommendation (Tukey or Dunnett) method. Source data are provided as a Source Data file.