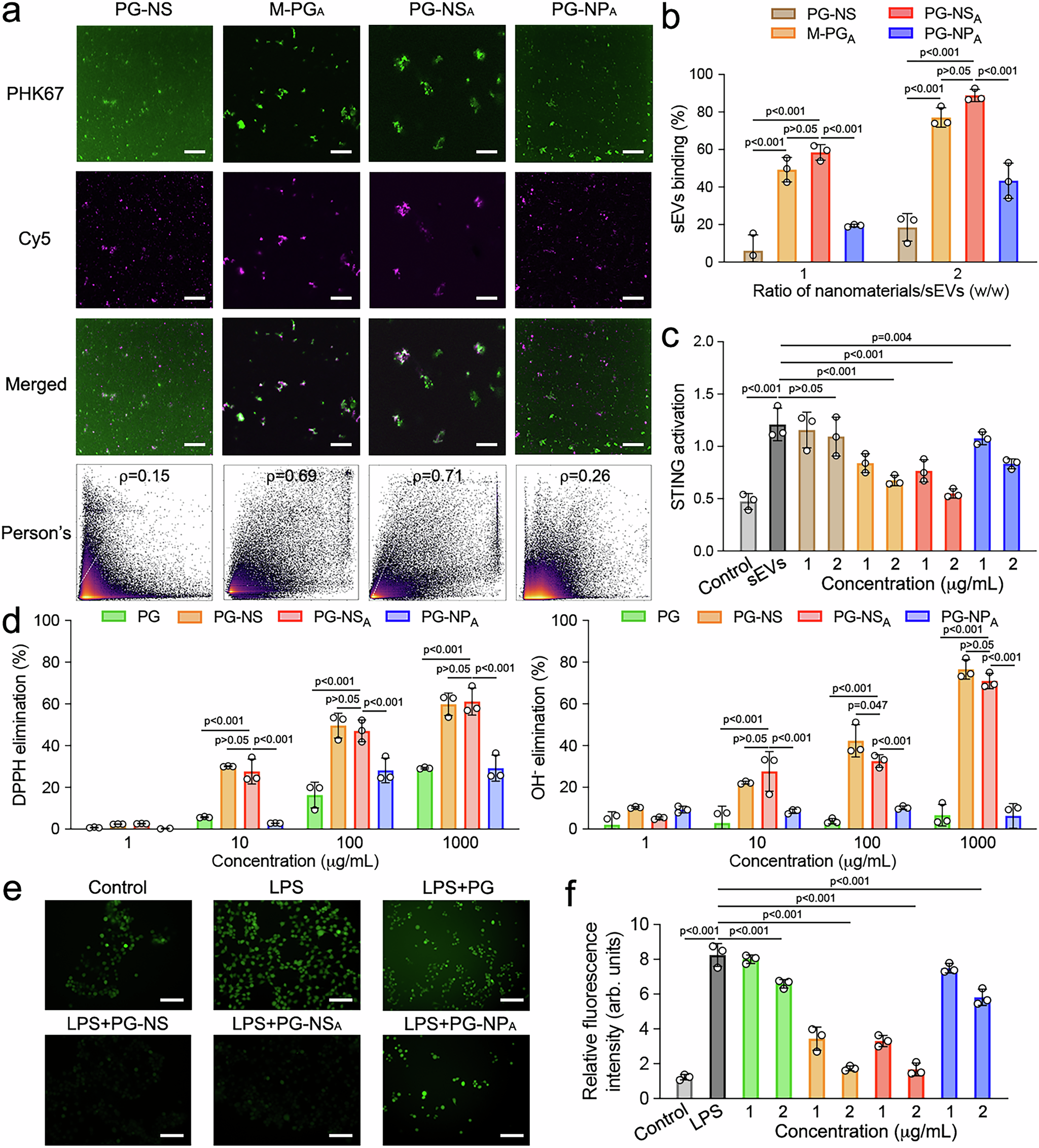
Fig. 5: The sEVs binding and RONS reduction results.

a The CLSM images of PKH67-labeled sEVs incubated with Cy5-labeled PG-NS, M-PGA, PG-NSA, and PG-NPA in PBS. Pearson’s r analysis for the colocalization of green and red colors was added. Scale bars: 1 μm. b Quantitative sEVs-binding capacities. c sEVs-induced STING activation in HEK-STING cells after incubation with PG-NS, M-PGA, PG-NSA, and PG-NPA. d DPPH and OH• reduction capacities of PG, PG-NS, PG-NSA, and PG-NPA in different concentrations. e The CLSM images of DCFH fluorescence in LPS-treated RPMI 2650 cells incubated with PG, PG-NS, PG-NSA, and PG-NPA in PBS. Scale bars: 50 μm. f Quantitative DCFH fluorescence intensities in CLSM images. Data represent mean ± S.D. (n = 3 independent experiments). Statistical significances were assessed by one-way ANOVA (c, f) or two-way ANOVA (b, d), and multiple comparisons post hoc tests were performed via the Prism recommendation (Tukey or Dunnett) method. Abbreviations: Cy5: Cyanine 5; DPPH: 2,2-diphenyl-1-picrylhydrazyl; LPS: lipopolysaccharide. Source data are provided as a Source Data file.