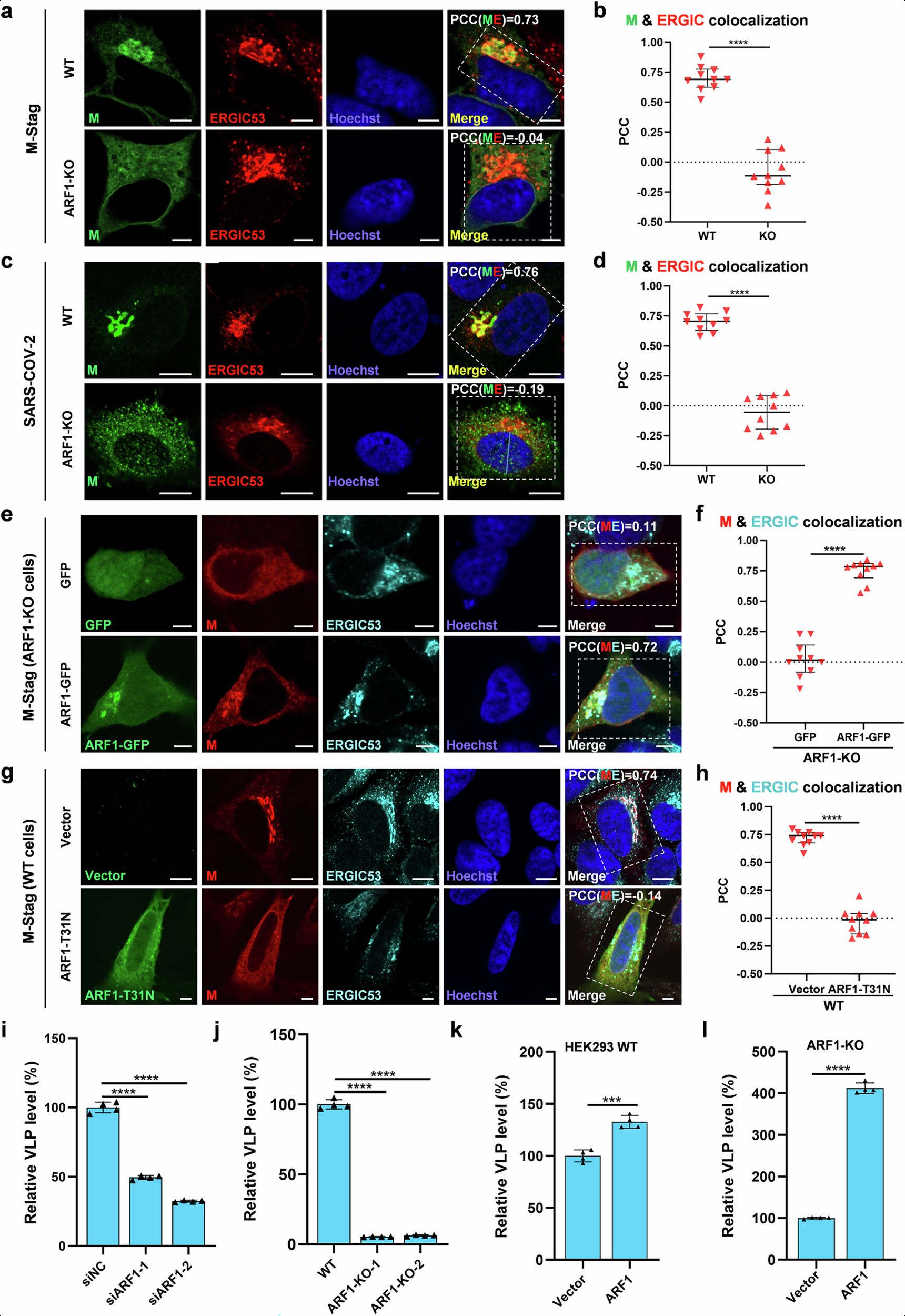
Fig. 4: ARF1 enables M’s accumulation to the EGRIC, boosting M-driven SARS-CoV-2 VLP assembly.

a, b WT or ARF1-KO HeLa cells transfected with the M expression plasmid were fixed at 24 hpt for IFA with antibodies against the tag and ERGIC53. PCC (ME), Pearson’s correlation coefficient (PCC) values for M and ERGIC colocalization. c, d WT or ARF1-KO cells expressing ACE2 were infected with SARS-CoV-2 (MOI, 1). At 24 hpi, cells were fixed for IFA and PCC analyses. e, f ARF1-KO HeLa cells were co-transfected with the M expression plasmid together with the plasmid expressing ARF1-GFP or GFP control, followed by IFA and PCC analyses. g, h HeLa cells were co-transfected with the plasmids expressing M and Flag-tagged ARF1-T31N, or the control vector, followed by IFA and PCC analyses. Bars, 10 μm. i HEK293T cells were co-transfected with the VLP packaging plasmids along with the indicated siRNAs. At 36 hpt, VLPs produced in culture medium were collected for Nano-Luc luciferase signal collection. Relative VLP levels were calculated by normalization to the siNC control group. j WT or ARF1-KO HEK293 cells were co-transfected with the packaging plasmids, followed by Nano-Luc signal collection of the produced VLPs at 36 hpt. k HEK293T cells were co-transfected with the packaging plasmids, along with the ARF1-Flag expression plasmids or the vector control, followed by VLP luciferase signal quantification. l ARF1-KO HEK293 cells were co-transfected with the packaging plasmids, together with the ARF1-Flag expression plasmid or the control vector, followed by VLP signal analyses. Data are medians with interquartile ranges, n = 10 cells (b, d, f, h), or means ± SD, n = 4 biological replicates (i–l). The p-values were determined using the Mann–Whitney U-test (b, d, f, h), one-way ANOVA with Dunnett’s test (i, j), or two-tailed Student’s t-test (k, l). ***p < 0.001; ****p < 0.0001. Source data are provided as a Source data file.