Abstract
Liquid-liquid phase separation (LLPS) regulates diverse biological functions by mediating the assembly of biomolecular condensates. However, it remains unclear how host LLPS is targeted by viruses during infection. Here we show that a plant bunyaviral protein, the disease-specific protein (SP) encoded by rice stripe virus (RSV), possesses phase separation potential through its N-terminal intrinsically disordered region 1 (IDR1). In vivo, however, SP does not form phase-separated biomolecular condensates independently but utilizes its phase separation properties to interfere with the phase separation of the SERRATE protein (SE), a key component of Dicing bodies essential for microRNA processing. By disrupting SE phase separation, SP inhibits D-body assembly and miRNA biogenesis. Our study demonstrates that a viral protein can modulate host microRNA processing by targeting LLPS, revealing a previously uncharacterized mechanism involved in viral infection strategies and miRNA biogenesis regulation in plants.
Similar content being viewed by others
Introduction
MicroRNAs (miRNAs) are a class of non-coding small RNAs involved in regulating numerous biological processes in plants, including growth, development, and stress responses1,2,3. The biogenesis of plant miRNAs is thought to rely on the dicing activity of nuclear bodies, also known as Dicing bodies (D-bodies)4. The core components of D-bodies include Dicer-like 1 (DCL1)5,6, Hyponastic Leaves 1 (HYL1)7,8, and SERRATE (SE)9,10. SE can promote D-body formation via phase separation, which in turn likely enhances miRNA processing11. RNA helicase 6 (RH6), RH8, RH12, and peptidyl-prolyl isomerase cyclophilin 71 (CYP71) promote SE phase separation in Arabidopsis12,13. However, it remains unclear whether SE phase separation is targeted by viruses and what the implications of that targeting might be.
Liquid-liquid phase separation (LLPS) is a biophysical process in which proteins, nucleic acids, and other biomolecules demix from the surrounding environment to form distinct, dynamic compartments without membrane boundaries. These compartments, known as biomolecular condensates, include processing bodies (P-bodies or PBs), stress granules (SGs), the nucleoli14, and Cajal bodies (CBs)15. This process plays a pivotal role in the rapid host response to viral infections. For example, viral infection can initiate the formation of host SGs to inhibit viral replication16. Conversely, some viruses have evolved the ability to interfere with the phase separation of host proteins. For example, severe acute respiratory syndrome coronavirus 2 (SARS-CoV-2) uses its nucleocapsid protein (N protein) to induce phase separation from Ras-GTPase-activating protein (GAP)-binding protein 1 (G3BP1), a key RNA-binding protein involved in SG assembly, thereby disrupting SG assembly to evade the host’s antiviral response17. Many viruses, such as mouse hepatitis virus and rotavirus, produce double-stranded RNA (dsRNA) that directly interacts with NLRP6, leading to the formation of a dynamic, liquid-like condensed phase through LLPS. This process triggers immune responses, including the activation of inflammasomes and the production of interferons18. Research has mapped the interactions between Zika virus (ZIKV) and host neural stem cells (NSCs), revealing that ZIKV uniquely binds to and inhibits the activity of Dicer, a mechanism not observed with other flaviviruses. By blocking Dicer activity, ZIKV suppresses the biogenesis of host miRNAs, significantly reducing global miRNA production in NSCs. This strategy not only facilitates ZIKV’s immune evasion but also enhances its pathogenicity19. Over the past two decades, significant advances have been made in the field of plant virology, encompassing both fundamental research and the development of strategies to control viral diseases in plants20. However, research into virus-mediated phase separation in plants is still in its early stages, with limited studies reported to date. For example, the BV1 protein of geminiviruses recruits ASYMMETRIC LEAVES2 (AS2) to processing bodies (P-bodies), reducing RNA interference (RNAi) and facilitating viral infection21. In Arabidopsis, turnip mosaic virus (TuMV) redirects D-body components RH6, RH8, and RH12 to the viral genome-linked protein (VPg), reducing D-body numbers, decreasing miRNA levels, and increasing viral proliferation12. Studies have demonstrated that the phase-separated inclusion bodies (IBs) induced during tomato yellow mottle-associated virus (TYMaV) infection move along microfilaments and promote viral replication22. Recent studies also have indicated that the interaction of plant AGO1 and the Cucumber mosaic virus (CMV) 1a protein with the viral RNAi suppressor protein 2b may involve an intrinsically disordered region of the 2b protein23, shown to exhibit LLPS properties24. Since many viruses exploit LLPS to facilitate replication and evade antiviral immune responses, understanding the physical and biochemical basis of LLPS during viral infections would guide the development of novel antiviral drugs25,26.
Rice stripe virus (RSV), a non-enveloped negative-sense RNA plant bunyavirus, is transmitted by small brown planthoppers (SBPHs) and causes rice stripe disease to significantly impacting rice production in East Asia27,28. Besides rice, RSV also infects wheat, barley, sorghum, and other cereals29. The disease-specific protein (SP) of RSV, encoded by the fourth viral-sense RNA, accumulates in the chloroplasts, cytoplasm, and nuclei of infected rice cells. The accumulation of this protein correlates with the severity of symptoms induced by RSV and can exacerbate symptoms caused by RSV or Potato virus X (PVX)30. In this study, we show that the RSV SP protein regulates miRNA biogenesis in rice by interfering with the phase separation of SE. While SP does not undergo phase separation or form biomolecular condensates independently in vivo, in vitro, and transient expression experiments demonstrate that SP possesses phase separation potential through its intrinsically disordered region 1 (IDR1). In rice cells, SP utilizes this property to disrupt phase separation of SE, leading to reduced D-body formation and diminished dicing activity. Collectively, our findings clarify how RSV manipulates host cellular processes through SP-mediated interference with SE phase separation, contributing to the understanding of virus-host interactions and RSV pathogenesis in rice. These results may inform the development of targeted strategies to reduce the impact of RSV on rice cultivation, which is crucial for maintaining food security in East Asia.
Results
SP has the ability to form biomolecular condensates in IDR1-dependent manner
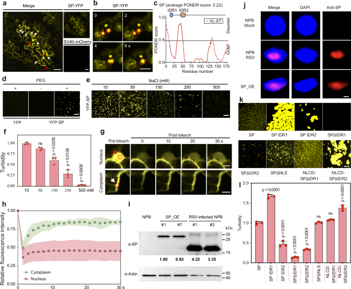
RSV-infected rice plants exhibit stunted growth, leaf curling, and chlorotic mottling31. The SP protein encoded by RSV increases in abundance as symptoms worsen32,33. To investigate the subcellular localization of SP, we transiently expressed the SP-YFP fusion protein in Nicotiana benthamiana (N. benthamiana) leaves via Agrobacterium infiltration. SP accumulated in both the nucleus and cytoplasm, forming punctate structures that rapidly moved and fused, as confirmed by time-lapse imaging (Fig. 1a, b and Supplementary Movie 1, 2). This observation led us to explore whether SP exhibits LLPS properties and forms biomolecular condensates. Previous studies have shown that intrinsically disordered regions (IDRs) in proteins are critical elements involved in phase separation34. Analysis of the SP sequence revealed two short IDRs, IDR1 and IDR2, at its N terminus (Fig. 1c). In an in vitro droplet assembly assay, the addition of 10% PEG3350 (PEG) induced turbidity in the Trigger Factor (TF)-YFP-SP protein solution, which was not observed in the absence of PEG (Supplementary Fig. 1a). Confocal microscopy of the purified YFP-SP protein samples containing PEG revealed numerous liquid-like droplets (Fig. 1d). To rule out potential effects of the TF tag on SP phase separation, we performed thrombin cleavage to remove the TF tag. The cleaved YFP-SP formed droplets comparable to those observed with the tagged version, confirming that SP’s phase separation is intrinsic and independent of tagging (Supplementary Fig. 1b, c). The formation of biomolecular condensates by SP through LLPS is sensitive to environmental changes, as both the number of YFP-SP droplets (Fig. 1e) and turbidity (Fig. 1f) decreased with increasing NaCl concentration, demonstrating that SP undergoes phase separation in vitro (Fig. 1e, f). These results indicate that SP undergoes phase separation in vitro. To examine the properties of SP biomolecular condensates in vivo, we performed fluorescence recovery after photobleaching (FRAP) assays in N. benthamiana leaves expressing SP-YFP. In the cytoplasm, SP-YFP fluorescence recovered rapidly after photobleaching, whereas the nuclear fluorescence recovered more slowly (Fig. 1g, h). This result indicates that SP exhibits phase separation properties in vivo, forming phase-separated condensates, particularly in the cytoplasm.
a Confocal images of N. benthamiana leaf cells transiently expressing SP–YFP. SP accumulates in both the cytoplasm and nucleus, forming distinct puncta (red arrows, nucleus; white arrows, cytoplasmic condensates). mSV40-mCherry marks nuclei. Scale bars, 50 μm. b Time-lapse confocal images show dynamic SP–YFP puncta that rapidly move and fuse. Scale bar, 50 μm. c PONDR prediction highlights two short N-terminal IDRs (IDR1 and IDR2, blue/pink bars). d Images of liquid-like droplets formed by Trigger Factor (TF)-YFP-SP (YFP–SP) protein in 10% PEG3350 (PEG). Scale bars, 50 μm. e In vitro droplet assembly shows increasing NaCl reduces YFP–SP droplet formation. Scale bar, 50 μm. f Quantification of turbidity from (e), reflecting decreased LLPS with rising NaCl concentrations. g, h FRAP assays in N. benthamiana leaves expressing SP–YFP. g Pre-bleach and post-bleach images in the cytoplasm (white arrows) and nucleus (red arrowheads). h Recovery curves showing faster fluorescence recovery in cytoplasmic puncta (green trace) than in nuclear puncta (red trace). The bleaching laser intensity was set at 50%, and the excitation wavelength was 488 nm. Scale bar, 10 μm. i Western blot analysis of total protein extracts from wild-type NPB (mock), RSV-infected NPB, and SP-overexpressing (SP_OE) lines. j Immunofluorescence images revealing nuclear SP puncta (red) in RSV-infected rice roots and SP_OE lines. Merged images of DAPI (blue) and anti-SP (red) signals. Scale bar, 2.5 μm. k Representative confocal images of in vitro–reconstituted droplets formed by wild-type and mutant SP proteins. Scale bar, 50 μm. l Turbidity measurements quantifying droplet formation by each construct in (m). All experiments were independently repeated three times with similar results (a, b, d, e, g, i–k). Data represent the mean ± SD (n = 3 biological replicates) (f, h, l). Statistical analysis was performed using a two-sided unpaired Student’s t test without adjustment for multiple comparisons. ns, not significant.
To confirm that SP indeed forms biomolecular condensates during natural pathogen–host interactions, we next compared the SP protein levels in overexpressing lines with those in RSV-infected rice. Specifically, we measured SP levels in three rice lines: wild-type NPB (no SP expression), RSV-infected NPB, and SP-overexpressing NPB (SP_OE). Western blot analyses showed that SP accumulated at higher levels in RSV-infected plants than in SP_OE lines (Fig. 1i). Thus, SP abundance in naturally infected plants exceeds that sufficient to induce the phase separation as observed in vitro or in overexpression experiments, suggesting LLPS potential of SP as relevant under authentic infection conditions, not an artifact of artificially high protein levels.
Building on these comparisons, we investigated whether SP undergoes phase separation in its natural host. Using an SP-specific antibody and immunofluorescence staining, we examined RSV-infected rice and SP_OE plants. SP was undetectable in the mock treatment. By contrast, in RSV-infected and SP_OE plants, SP accumulated in the nucleus but did not independently form distinct biomolecular condensates in vivo (Fig. 1j). These observations indicate that SP possesses phase separation potential, as demonstrated in vitro and in transient expression systems. However, it does not autonomously form biomolecular condensates in rice cells.
To identify the key regions influencing SP phase separation, we designed and purified seven SP mutants, including those with deletions or substitutions in the IDR domains (Supplementary Fig. 1d, e). Fluorescence imaging revealed that SP lacking IDR1 (YFP-SPΔIDR1) lost its ability to undergo phase separation (Fig. 1k). Removing IDR2 (YFP-SPΔIDR2) partially reduced phase separation, resulting in fewer droplets, while deleting the nuclear localization signal (YFP-SPΔNLS) had little effect (Fig. 1k). We also noted that the segment of 1–50 amino acids (aa) segment in the SARS-CoV-2 nucleocapsid protein (NLCD) is similar to SP’s IDRs17. When we purified YFP-NLCD-SPΔIDR1 and YFP-NLCD-SPΔIDR2, YFP-NLCD-SPΔIDR1 formed sphere droplets, whereas YFP-NLCD-SPΔIDR2 protein produced solid-like biomolecular condensates (Fig. 1k), as confirmed by turbidity assays (Fig. 1l). We then transiently expressed the seven SP mutant proteins in N. benthamiana leaves and found that, regardless of the mutation, all localized to both the nucleus and cytoplasm (Supplementary Fig. 1f). However, FRAP assays showed that IDR1 is essential for SP’s ability to undergo phase separation in both the nucleus and cytoplasm. SP lacking IDR1 (SPΔIDR1) almost completely lost the ability to phase-separate. Conversely, SP and NLCD-SPΔIDR1 both retained robust phase separation, although this activity was weaker in the nucleus than in the cytoplasm (Supplementary Fig. 1g–i). Deletion of IDR2 or the NLS had only minor effects on SP’s phase separation (Supplementary Fig. 1j–l). Collectively, these results confirm that IDR1 is critical for phase separation in SP.
Charged residues often mediate electrostatic interactions within intrinsically disordered regions35. To probe this, we generated two IDR1 variants by substituting Arg⁶ or Glu⁹ with Val. Fluorescence microscopy and turbidity measurements revealed that the SPR6V mutant almost failed to form visible droplets, whereas the SPE9V mutant exhibited stronger phase separation (Supplementary Fig. 2a, b). We further performed far-UV circular dichroism (CD) spectroscopy on full-length SP, IDR1, IDR1R6V and IDR1E9V. Full-length SP displayed characteristic α-helical features with double minima at 208 and 222 nm, corresponding to ~54% α-helical content. In contrast, the IDR1 exhibited a single strong negative peak near 200 nm, lacking the 208/222 nm signals, consistent with a predominantly random coil conformation (Supplementary Fig. 2c and Supplementary Data 1). The E9V variant showed a deeper minimum at 200 nm, suggesting an increased degree of disorder, while R6V exhibited a slightly elevated signal, implying a marginal reduction in disorder (Supplementary Fig. 2c).
To validate the CD-based findings, we further conducted one-dimensional 1H NMR and two-dimensional 1H-15N HSQC spectroscopy. The IDR1 displayed highly concentrated chemical shift distributions in the 1H (7.4–8.6 ppm) and 15N (118–128 ppm) regions, lacking the long-range dispersion typically associated with folded proteins (Supplementary Fig. 2d, e), indicating a highly dynamic and unstructured nature. Notably, the E9V mutant presented additional peak multiplicity in the 1H spectrum, suggesting slow-exchanging conformational heterogeneity, in line with its enhanced tendency to self-associate (Supplementary Fig. 2d). Together, these independent lines of evidence from microscopy, turbidity assays, CD, and NMR firmly together establishes that the N-terminal IDR of SP is intrinsically disordered and mediates the phase separation of SP.
Sequence alignment revealed that the SP proteins encoded by six viruses within the genus Fijivirus exhibit high conservation in their secondary structures, except for a short segment of amino acids at the N-terminus (Supplementary Fig. 3a). Analysis of the N-terminal IDR regions with the PONDR program indicated that, despite their variations, they all qualify as IDRs (Supplementary Fig. 3b–f). AlphaFold2 predictions showed the N-terminal region of the Fijiviral SPs to be intrinsically disordered, reinforcing their classification as IDRs (Supplementary Fig. 3b–h). We selected the most divergent IDR1 from SP proteins of RGSV, Urochloa Hoja Blanca Virus (UHBV), Rice Hoja Blanca Virus (RHBV), and Echinochloa Hoja Blanca Virus (EHBV), fused them with YFP, and purified the resulting proteins in vitro. Under the same conditions used for RSV SP, each of these IDR1s formed multiple droplets in liquid-liquid phase separation assays (Supplementary Fig. 3i). These results suggest that the N-terminal IDR regions of SP proteins have phase-separating properties, a characteristic shared across the Fijivirus genus.
SP interacts with SE
To investigate the function of SP, we employed three approaches to identify SP-interacting proteins: yeast two-hybrid (Y2H) screening, immunoprecipitation-mass spectrometry (IP-MS) using purified His-SP incubated with rice total protein, and IP-MS using stable transgenic myc-SP rice. These experiments revealed that SP associates with several D-body components, including SEb and SEc (Supplementary Data 2–4). Additional Y2H experiments demonstrated that SP interacts with all three rice SE homologs (SEa, SEb, and SEc), but not directly with HYL1 or DCL1 (Fig. 2a). Bimolecular fluorescence complementation (BiFC) and in vitro pull-down assays further confirmed the interaction between SP and SEs (Fig. 2b, c). Although BiFC produced fluorescent signals suggesting an interaction between SP and HYL1 or DCL1, Y2H and microscale thermophoresis (MST) confirmed that SP does not bind HYL1 or DCL1 (Fig. 2a, d). This discrepancy likely occurred because SE, HYL1, and DCL1 form a D-body complex in which SP physically interacts only with SE.
a Yeast two-hybrid assay showing SP interacts with SE homologs (SEa, SEb, SEc) but not HYL1 or DCL1 on selective medium lacking leucine, tryptophan, histidine, and adenine (-LTHA). Positive controls: pGBKT7-53/pGADT7-T; negative controls: pGBKT7-Lam/pGADT7-T. b Bimolecular fluorescence complementation (BiFC) assays in N. benthamiana leaves show SP interacting with D-body components in nuclear puncta. Nuclei marked by mSV40-mCherry. Scale bar, 5 μm. c Pull-down assays confirm interactions between His-SP and SE homologs. d Microscale thermophoresis (MST) analysis shows SP binds SEa (Kd: ~ 0.07–0.11 μM), SEb (~ 0.07–0.09 μM), SEc (~0.16–0.21 μM), but not HYL1 or DCL1. Excitation power 8%, MST power 40%, proteins at 20 nM. e Co-IP from RSV-infected rice reveals SP-SEb interaction in vivo, detected by anti-SP and anti-SEb. f BiFC shows SEb-nYFP interacts with SP IDR1 mutants in N. benthamiana (nuclei marked by mSV40-mCherry). Scale bar, 10 μm. g Pull down assays showing the interaction between SEb and SP IDR1 mutations in vitro. h MST compares binding of SEb to SP and SPΔIDR1 variants (Kd: SEb + His-NLCD-SPΔIDR1: ~ 0.02–0.76 μM; SEb + His-SPΔIDR1: ~ 0.06–4.58 μM; SEb + His-SP: ~ 0.02–0.69 μM). Excitation power 60%, MST power 40%, proteins at 50 nM. i Luciferase complementation imaging (LCI) verifying interactions between SEb and either wild-type or mutant SP. j BiFC assay displaying the interactions between SEb and SP mutants (muSP1, muSP2, muSP3). mSV40-mCherry was used as a nuclear localization marker. Scale bar, 10 μm. k Pull down assays showing the interaction between SEb and SP mutants (muSP1, muSP2, muSP3). l The MST curves comparing the binding of SP or SP mutants to SEb. Excitation power 100%, MST power 40%, all labeled proteins were at 5.1 μM. The 95% confidence intervals of the Kd are as follows: SP + SEb: ~0.07–0.15 μM. The experiments were repeated three times with similar results (a–c, e, f, g, i–k). Data represent the mean ± SD (n = 3 independent titrations) (d, h, l).
MST data showed that SP displayed higher affinity for SEa and SEb than for SEc (Fig. 2d). As Arabidopsis SE is known to undergo phase separation both in vitro and in vivo11, we examined whether SE proteins behave similarly. All three SE proteins contain multiple IDRs (Supplementary Fig. 4a). We first engineered prokaryotic expression plasmids for these SE genes and purified SEs-mCherry proteins (Supplementary Fig. 4b). In vitro droplet-formation assays revealed that all three SEs can form droplets, with SEb producing the most and SEa the fewest (Supplementary Fig. 4c). We therefore focused on SEb to explore how SP–SEb interactions influence biological functions in rice. To validate the interaction between SP and SEb under physiological conditions, we performed co-IP experiments using RSV-infected rice tissues. Our results showed that SP was co-immunoprecipitated with SEb from RSV-infected rice but not in mock-treated samples, confirming their interaction in vivo (Fig. 2e). However, Western blot analysis revealed that neither RSV infection nor SP overexpression affected SEb protein levels in rice (Supplementary Fig. 4d). Next, we investigated whether IDR1 is crucial to SP–SEb interaction. Mixing purified SP IDR1 and SEb-mCherry in vitro resulted in the formation of non-overlapping biomolecular condensates (Supplementary Fig. 4e), and both BiFC and MST confirmed that SP IDR1 alone does not directly bind SEb (Supplementary Fig. 4f, g). Meanwhile, BiFC and pull-down assays indicated that SP retains the ability to interact with SEb even when IDR1 is deleted or replaced (Fig. 2f, g). Both SPΔIDR1 and NLCD-SPΔIDR1 interacted with SEb in the nucleus and formed yellow fluorescent biomolecular condensates (Fig. 2f). However, compared with wild-type SP, SPΔIDR1 showed notably weaker affinity for SEb, whereas NLCD-SPΔIDR1 partially restored that binding (Fig. 2h). These findings suggest that while IDR1 does not directly mediate the interaction between SP and SEb, it plays a crucial role in enhancing SP’s phase separation capacity. By facilitating phase separation, IDR1 likely promotes the conditions necessary for the effective association of SP with SEb.
A previous study indicated that the D133 and K136 residues in the C-terminal α8 helix of SP play a crucial role in protein binding36. Because the N-terminal α4 helix of SP is nearly identical to the C-terminal α8 helix36, we hypothesized that D49, K51, and K52 residues in α4 might also be involved. To test this, we generated three SP mutants —SPD133A (muSP1), SPK136A (muSP2), and SPDKK3A (muSP3) (Supplementary Fig. 4h), and assessed their interactions with SEb via luciferase complementation imaging (LCI) and BiFC assays. None of these mutants interacted with SEb (Fig. 2i, j and Supplementary Fig. 4i), a finding corroborated by in vitro pull-down assays (Fig. 2k). MST assays further confirmed that these mutant SP proteins do not interact with SEb (Fig. 2l), indicating that these residues in SP indeed play a crucial role in protein binding.
SP IDR1 is crucial for inhibiting SE phase separation
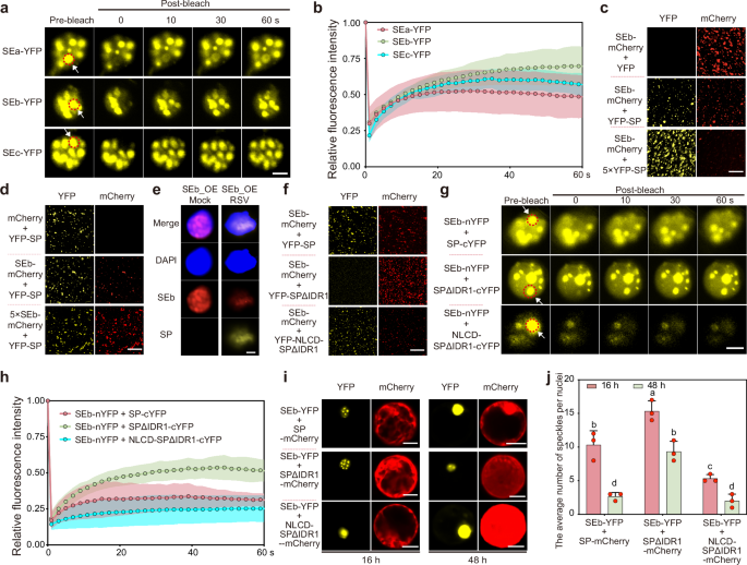
Subcellular localization experiments revealed that each SE protein formed fluorescent biomolecular condensates of varying sizes in the nucleus. All three SE biomolecular condensates regained fluorescence after photobleaching, with the fastest recovery observed for SEb-YFP (Fig. 3a, b). Guided by these results, we focused on how SP and SEb interact and influence one another’s phase separation. In vitro droplet assembly assays showed that SP considerably reduced SEb’s droplet formation, and increasing SP concentration by fivefold further diminished the number of SEb droplets (Fig. 3c). By contrast, SEb did not affect the phase separation of SP (Fig. 3d). To further verify SP’s influence on SEb phase separation in its natural host, we performed immunofluorescence staining for SEb and SP in SEb_OE transgenic rice plants naturally infected by RSV. In plants without viral infection, SEb formed numerous biomolecular condensates dispersed throughout the nucleus. In RSV-infected SEb_OE plants, however, SEb and SP coalesced into solid-like condensates rather than remaining in discrete, dispersed droplets (Fig. 3e and Supplementary Fig. 5a).
a Time-lapse confocal images showing pre- and post-photobleaching of YFP-tagged SEa, SEb, and SEc in N. benthamiana leaf epidermal cells at specified time points. Scale bar, 5 μm. b Fluorescence intensity recovery curves comparing SEa–YFP, SEb–YFP, and SEc–YFP recovery after photobleaching. c In vitro droplet formation assay of SEb in the presence of increasing concentrations of SP. Scale bar, 50 μm. d In vitro droplet formation assay of SP in the presence of increasing concentrations of SEb. Scale bar, 50 μm. e Immunostaining in rice lines overexpressing SEb, with or without RSV infection, showing merged signals of DAPI (blue), SEb (red), and SP (yellow). Scale bar, 2.5 μm. f In vitro droplet formation assay of SEb with various SP IDR1 mutants. Scale bar, 50 μm. g Pre- and post-photobleaching time-lapse images of SEb–nYFP co-expressed with SP–cYFP or SP mutants in N. benthamiana cells. Scale bar, 5 μm. h Fluorescence recovery curves comparing different SEb–YFP and SP combinations after photobleaching. The data represent means ± SD in three independent experiments. i Confocal images of rice protoplasts co-transfected with SEb–YFP and mCherry-fused SP constructs at 16 h and 48 h post-transfection. Scale bar, 5 μm. j Bar chart illustrating the average number of nuclear puncta observed under each co-expression condition in (i). The experiments were repeated three times with similar results (a, c, d–g, i). Data represent the mean ± SD (n = 3 biological replicates) (b, h, j). Statistical significance was determined using one-way ANOVA followed by Tukey’s multiple comparisons test (two-sided). Different letters above the bars indicate significant differences at P < 0.05.
We also investigated the impact of SP’s IDR1 on SE phase separation. While SPΔIDR1 had no notable effect on the phase separation of SEb, NLCD-SPΔIDR1 significantly inhibited it (Fig. 3f). FRAP experiments demonstrated that SEb alone rapidly regained fluorescence after photobleaching, whereas co-localization of SEb with muSP1 or SPΔIDR1 mildly limited this recovery. In contrast, co-localization of SEb with SP or NLCD-SPΔIDR1 markedly suppressed fluorescence recovery in SEb droplets (Supplementary Fig. 5b, c). BiFC results further indicated that droplets formed by SEb-YFPn with SP-YFPc or NLCD-SPΔIDR1-YFPc were substantially less mobile than those formed by SEb-YFPn and SPΔIDR1-YFPc (Fig. 3g, h), implying that SP inhibits the phase separation of SEb through its IDR1.
In rice protoplasts, SEb-YFP co-transfected with SPΔIDR1-mCherry led to numerous fluorescent droplets in the nucleus at 16 h post-transfection. However, co-transfection with SP-mCherry or NLCD-SPΔIDR1-mCherry reduced the number of fluorescent droplets. By 48 h post-transfection, SEb-YFP droplets formed in the presence of SP-mCherry or NLCD-SPΔIDR1-mCherry were no longer dispersed but appeared as solid-like biomolecular condensates. In contrast, SEb-YFP co-transfected with SPΔIDR1-mCherry retained some droplets, although fewer than at 16 h (Fig. 3i, j). FRAP experiments performed 72 h post- Agrobacterium infiltration in N. benthamiana leaves revealed that the droplets arising from SEb and SPΔIDR1 quickly regained fluorescence, while those from SEb and either SP or NLCD-SPΔIDR1 exhibited almost no recovery (Supplementary Fig. 5d, e). Collectively, these findings indicate that IDR1 of SP is crucial for inhibiting the phase separation of SE.
SP IDR1 is essential for inhibiting D-body formation
To investigate the role of SP in D-body formation, we performed BiFC assays to visualize the co-localization of SP with the core D-body components SEb, DCL1, and HYL1. BiFC revealed only a few fluorescent droplets in the nucleus in the presence of SP, indicating limited D-body assembly. By contrast, when these core components were co-expressed with the SP mutant (muSP1) or a negative control (Myc), the number of fluorescent droplets increased markedly (Supplementary Fig. 6a, b). Similarly, high-magnification co-localization experiments showed that SP suppresses the formation of fluorescent condensates produced by interactions among these D-body components, further confirming its inhibitory role in D-body assembly (Fig. 4a, b). Consistent with these results, LCI assay showed that SP weakens interactions among SEb, DCL1, and HYL1 (Supplementary Fig. 6c). Moreover, as SP concentration rose, the pull-down signal between SEb and HYL1 declined proportionally (Fig. 4c). MST further confirmed that higher concentrations of SP more strongly inhibit SE–HYL1 affinity (Fig. 4d).
a Confocal images of N. benthamiana leaf cells co-expressing SEb–YFP, DCL1–YFP, or HYL1–CFP with SP, SP mutants (muSP1), or control proteins (myc). White arrows indicate punctate structures in the nuclei. White arrows highlight punctate structures in the nuclei. Scale bars, 5 μm. b Quantification of nuclear puncta in (a). Data represent means ± SD (n = 3 biological replicates). Statistical significance was assessed using a two-sided unpaired Student’s t test. c Pull-down experiments using His–SEb, MBP–HYL1, and GST–SP at increasing molar ratios. Input and pull-down samples were analyzed by immunoblotting with anti-His, anti-GST, and anti-MBP antibodies. d MST curves showing binding affinities of SEb and HYL1 in the presence of GST–SP at varying concentrations. Excitation power 60%, MST power 40%, all labeled proteins were at 50 nM. The 95% confidence intervals of the Kd are as follows: HYL1 + His-SEb: ~ 0.15–2.00 μM and HYL1 + His-SEb + GST-SP: ~ 1.92–7.23 μM. e Confocal images of N. benthamiana leaf cells co-expressing SEb–YFP and HYL1–CFP with SP or SP mutants (SPΔIDR1, NLCD-SPΔIDR1). White arrows highlight nuclear puncta. Scale bars, 5 μm. f LCI assay detecting interactions between SEb and HYL1 in N. benthamiana leaves co-expressing SP or its IDR1 mutants (SPΔIDR1, NLCD-SPΔIDR1). g MST binding curves comparing the effects of SP and its variants on the binding affinity between SEb and HYL1. Excitation power 3%, MST power 40%, all labeled proteins were at 1 μM. The 95% confidence intervals of the Kd are as follows: HYL1 + SEb-MBP + His-SP: ~ 2.68–17.65 μM, HYL1 + SEb-MBP + His-NLCD-SPΔIDR1: ~ 4.07–23.63 μM and HYL1 + SEb-MBP + His-SPΔIDR1: ~ 0.92–19.95 μM. h Confocal images showing in vitro droplet formation of fluorescently tagged SEb–mCherry and HYL1–CFP under different co-incubated conditions with SP or its variants (SPΔIDR1, NLCD-SPΔIDR1). Scale bars, 50 μm. The experiments were repeated three times with similar results (a, c, e, f, h). Data represent the mean ± SD (n = 3 independent titrations) (d, g).
Next, we investigated whether SP’s IDR1 specifically affects D-body formation. Co-localization experiments revealed that although SPΔIDR1 still interacts with SEb, it no longer inhibites SEb–HYL1 interactions, resulting in an abundant of fluorescent droplets. However, replacing IDR1 with the NLCD fragment (NLCD-SPΔIDR1) restored SP’s inhibitory effect on SEb-driven droplet formation and SEb–HYL1 interactions (Fig. 4e and Supplementary Fig. 6d). BiFC experiments likewise demonstrated a sharp increase in yellow fluorescence when SEb, DCL1, and HYL1 were co-expressed with SPΔIDR1, compared to co-expression with SP or NLCD-SPΔIDR1 (Supplementary Fig. 6e, f). Both LCI and MST experiments confirmed that SP and NLCD-SPΔIDR1 effectively reduce SEb–HYL1 interaction, whereas SPΔIDR1 only partially retains this ability (Fig. 4f, g). Finally, in vitro droplet assembly experiments revealed that HYL1 was efficiently recruited into SE-induced phase-separated condensates. However, the presence of SP or NLCD-SPΔIDR1 strongly impaired this recruitment, while SPΔIDR1 had minimal impact and allowed numerous droplets to form during SE–HYL1 co-aggregation (Fig. 4h and Supplementary Fig. 6g). Collectively, these data demonstrate that SP IDR1 is crucial for inhibiting D-body formation.
SP IDR1 is involved in miRNA processing and viral pathogenicity
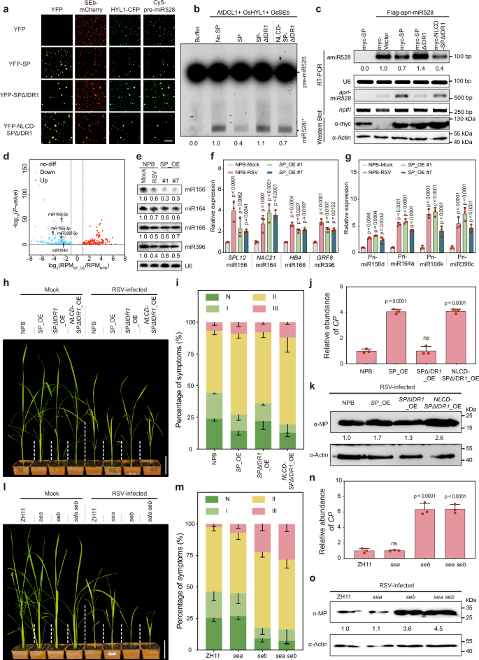
Under high-temperature stress, AGO1’s N-terminal domain drives LLPS, forming dynamic condensates that colocalize with SGs and RNA degradation components. This LLPS-mediated condensate formation protects RNA silencing functions from stress-induced disruption37. Building on this, SE-driven phase separation and resulting D-body formation appear to be essential for efficient miRNA processing11,13. Under phase-separation conditions, we incubated Cy5-labeled (5’) miR528 with SEb-mCherry and HYL1 to investigate whether SEb could facilitate miR528 recruitment into its droplets. As shown in Fig. 5a, miR528 accumulated in liquid-like droplets that overlapped with SEb and HYL1. However, the addition of SP or NLCD-SPΔIDR1 significantly impaired SEb droplet formation and nearly abolished miR528 recruitment. By contrast, SPΔIDR1 had minimal impact, allowing SEb droplets to form abundantly and efficiently recruit miR528 (Fig. 5a and Supplementary Fig. 7a). We next investigated the role of SP’s IDR1 in miRNA processing using an in vitro cleavage assay. Cy5-labeled pre-miR528 was incubated at 25 °C for 1 h with the purified Dicing complex (AtDCL1, OsHYL1, OsSEb). In the absence of SP, the Dicing complex efficiently processed pre-miR528 into mature miR528. When SP or NLCD-SPΔIDR1 was added, miR528 levels dropped significantly, whereas SPΔIDR1 had no effect on cleavage (Fig. 5b). These results suggest that SEb, in coordination with HYL1, provides a phase-separated environment for miRNA processing, while SP disrupts this process by interfering with droplet assembly.
a Confocal images of YFP-SP and its variants co-incubated with SEb–mCherry, HYL1–CFP, and Cy5-labeled pre-miR528. Scale bars, 50 μm. b In vitro cleavage assay showing effects of SP and IDR1 mutants on pre-miRNA processing with purified DCL1, HYL1, and SEb. c RT-PCR and Western blot of N. benthamiana expressing artificial pri-miR528 with SP or its variants. U6 (RT-PCR), nptII (internal RT-PCR), and actin (Western) as loading controls. d Volcano plot of small RNA-seq comparing miRNA expression in SP_OE versus NPB plants. X-axis: log₂ expression ratio; Y-axis: –log₁₀(P-value). Red: upregulated; blue: downregulated miRNAs (P < 0.05). Statistical analysis was performed using a two-sided Wald test without multiple testing correction. e Northern blot detecting miRNAs in NPB, SP_OE and RSV-infected plants. U6 as a loading control. f qRT-PCR showing miRNA (miR156, miR164, miR166, and miR396) and target transcript (SPL12, NAC21, HB4, GRF8) levels in NPB, SP_OE, and RSV-infected plants. g qRT-PCR of pri-miRNAs (pri-miR156d, pri-miR164a, pri-miR166k, pri-miR396c) in indicated plants. h Phenotypes of mock- and RSV-inoculated NPB, SP_OE, SPΔIDR1_OE and NLCD-SPΔIDR1_OE rice lines at 28 dpi. Scale bars, 9 cm. i Percentages of RSV-infected plants with disease grades (N: no symptoms; I: mild symptoms; III: severe symptoms) at 28 dpi for the lines described in (h). j qRT-PCR of RSV CP gene in plants described in (h). k Western blot for RSV MP protein in plants above using an MP-specific antibody. Actin was used as a loading control. l Phenotypes of mock- and RSV-inoculated ZH11 wild-type and sea, seb, or sea/seb mutants at 28 dpi. Scale bars, 9 cm. m Disease grades at 28 dpi in (l). n qRT-PCR of the RSV CP gene in ZH11 wild-type and mutants. o Western blot of RSV MP protein in ZH11 wild-type rice and mutants. Actin as loading control. All experiments repeated three times with similar results (a–c, e, h, k, l, o). Data are mean ± SD (n = 3 independent replicates) (f, g, i, j, m, n). Statistical analysis: two-sided unpaired Student’s ttest. ns, not significant.
To further validate these findings in planta, we utilized N. benthamiana, a dicotyledonous plant that can be naturally infected by RSV, as an experimental system. We transiently co-expressed an artificial pri-miR528 (apri-miR528) construct, driven by the 35S promoter31, along with SP, its various mutant proteins, or a Myc-tag control protein. Notably, pri-miR528 is absent in N. benthamiana but is specific to monocotyledonous plants like rice, allowing us to investigate SP’s effects on miRNA processing in a heterologous system. Consistent with the in vitro results, SP and NLCD-SPΔIDR1 suppressed apri-miR528 cleavage, while SPΔIDR1 had no effect (Fig. 5c). These data indicate that SP negatively regulates miRNA biogenesis through its IDR1 domain. To explore whether this mechanism extends to endogenous miRNAs, we generated transgenic NPB rice lines expressing RSV SP (Supplementary Fig. 7b) and analyzed their small RNA profiles using high-throughput small RNA sequencing. The results revealed a significant reduction in the accumulation of several key miRNAs critical for rice development and immunity, including miR156, miR164, miR166, and miR396 (Fig. 5d and Supplementary Data 5). Northern blot analysis further confirmed these results, showing markedly reduced levels of these miRNAs in both SP_OE transgenic rice and RSV-infected plants (Fig. 5e). qRT-PCR analyses showed that the known targets of these miRNAs (OsSPL12 for miR156, OsNAC21 for miR164, OsHB4 for miR166, and OsGRF8 for miR396) were significantly upregulated in SP transgenic and RSV-infected rice (Fig. 5f), presumably due to reduced repression by their corresponding miRNAs. Interestingly, precursor transcripts of these miRNAs were also elevated (Fig. 5g), suggesting that RSV infection and SP overexpression might impair pri-miRNA processing. However, we cannot exclude the possibility that additional regulatory mechanisms, such as altered transcriptional activity or precursor stability.
We then investigated the roles of SP and SE in RSV infection. In the NPB background, we overexpressed SP, SPΔIDR1 and NLCD-SPΔIDR1 (Supplementary Fig. 7b–d), while in ZH11, we created SEa and SEb single- and double-knockout lines using CRISPR/Cas9 technology, designated sea, seb, and sea/seb, respectively (Supplementary Fig. 7e). Transgenic NPB lines overexpressing SP, SPΔIDR1, and NLCD-SPΔIDR1, as well as the sea, seb, and sea/seb knockout mutant ZH11 lines, were inoculated with RSV-carrying SBPHs. After infection, SP_OE and NLCD-SPΔIDR1_OE lines, as well as seb and sea/seb mutants, showed more severe disease symptoms than their respective wild types (Fig. 5h, l), including fewer symptom-free leaves (grade N38) and more severe lesions (grades II and III38) (Fig. 5i, m). Interestingly, the sea mutant rice did not exhibit the expected weaker resistance to RSV compared to NPB, suggesting that the SEa phase separation capability might be limited, potentially not being the primary SE involved in D-body formation. We assessed RSV CP gene expression and movement protein (MP) accumulation by qRT-PCR and Western blotting, respectively, and the results confirmed that viral accumulation in these infected plants correlated with their observed symptom severity (Fig. 5j–o). Together, these results highlight the importance of the SP-SE-miRNA regulatory module in RSV infection.
Discussion
Many miRNAs presumably processed within D-bodies play roles in various signaling pathways, regulating plant growth and responses to a range of abiotic and biotic stresses. As such, the precise dicing activities of D-bodies are likely essential for normal miRNA biogenesis. SE facilitates D-body formation and miRNA processing through its phase separation abilities11. Our findings demonstrate that the disease-specific protein SP, encoded by RSV, can directly interact with SE. We discovered that SP itself exhibits phase separation properties. Through its IDR1, SP can inhibit the phase separation of SE, as well as the assembly and dicing activity of D-bodies, thereby likely reducing miRNA processing and expression (Fig. 6).
The RSV-encoded SP protein inhibits the phase separation of SE, a core component of the host’s D-body, thereby reducing the assembly and dicing activity of D-body and diminishing miRNA processing and expression.
Recent studies have shown that plant CYP71 modulates SE phase separation, thereby enhancing D-body formation and miRNA processing13. In addition, during TuMV infection, RH6/8/12, newly identified as D-body components, are sequestered into virus-specific V-bodies, leading to D-body disruption and interference with miRNA processing12. Based on the mechanistic analyses described in the present report, our findings reveal that D-body phase separation can be negatively regulated by a virus-encoded protein during infection. We propose that SP may aggravate viral infection by directly modulating the phase-separating properties of SE, a core D-body protein. However, we also recognize that the current experimental approaches and data are insufficient to fully elucidate the specific molecular mechanisms underlying the interaction between SP and SE during phase separation, particularly how the IDR1 region of SP enhances its binding or interference with SE. In future studies, we plan to focus on employing more refined structural and dynamic techniques, such as single-molecule fluorescence resonance energy transfer (smFRET), nuclear magnetic resonance (NMR), and molecular dynamics simulations, to further investigate the microscopic interaction details between SP and SE during phase separation. This will help to refine the molecular model of their interaction. Notably, the D-body phase separation regulator SP identified in our study is a virus-encoded protein, rather than a host-encoded counterpart. Our results establish a direct link between a plant virus-encoded protein and D-bodies, revealing that RSV SP may exacerbate viral infection by directly influencing the phase separation of the D-body core factor SE. Given that RSV infects a broad range of cereals including rice, barley, and wheat, and the secondary structure of the SP protein from Tenuivirus is highly conserved with the N-terminal IDR exhibiting phase separation capabilities (Supplementary Fig. 3). Coupled with the role of SE proteins in miRNA biogenesis and broad-spectrum antiviral resistance, targeting SEs presents a promising approach for crop breeding strategies. RSV infection in plants can significantly alter miRNA profiles39, and these abnormal miRNA levels can disrupt the host defenses against various viruses40,41,42,43. In rice infected with RSV or overexpressing SP, we observed a reduction in the abundance of miR156 and miR164, with corresponding increases in the expression of their target genes (Fig. 5d–g). We further developed rice lines overexpressing miR156 and miR164 and their mimics, and fourd that the miR156_OE and miR164_OE lines exhibited increased resistance to RSV, characterized by a higher proportion of asymptomatic leaves (grade N) and a lower proportion of severe disease symptoms (grades II and III). Conversely, the miR156 and miR164 mimic lines (MIM156 and MIM164) exhibited more severe RSV symptoms (Supplementary Fig. 8a, b). Consistently, the expression of RSV CP and the accumulation of MP protein supported these findings (Supplementary Fig. 8c, d). These results further confirm the critical role of the SP-SE-miRNA module in RSV infection.
To further elucidate the connection between SP’s phase separation capability and its biological functions, we examined the effects of mutations at critical residues within IDR1 on SP-mediated disruption of D-body formation, miRNA processing inhibition, and virus pathogenicity. Our results clearly demonstrated a direct causal relationship between SP-mediated LLPS and its pathogenic functionality. Confocal microscopy revealed that wild-type SP notably disrupted D-body formation (marked by SE-mCherry and HYL1-CFP fluorescence), significantly reducing the droplet area and Cy5-labeled pre-miR528 accumulation. SPR6V minimally impacted D-body formation, maintaining droplet numbers similar to control levels, while SPE9V almost completely abolished D-body assembly, strongly correlating with decreased accumulation of pri-miR528 (Supplementary Fig. 9a, b). In addition, we transiently co-expressed Flag-tagged pri-miR528 (absent in N. benthamiana) and Myc-tagged SP variants (wild-type, SPR6V, SPE9V) in N. benthamiana leaves to examine miRNA processing efficiency. Wild-type SP significantly reduced mature miR528 levels, accompanied by increased pri-miR528 precursor accumulation, indicating disrupted miRNA maturation. The SPR6V mutant partially restored mature miR528 levels and decreased precursor accumulation, whereas SPE9V exhibited enhanced inhibition of miRNA processing, further reducing mature miR528 and increasing pri-miR528 accumulation (Supplementary Fig. 9c).
To evaluate the biological implications of these mutations, we used the PVX-based expression system. Our results revealed that expression of wild-type SP induced visible chlorotic areas in the leaves and increased viral coat protein accumulation levels compared to PVX-GFP controls. Notably, the R6V mutation attenuated these pathogenic effects, whereas the E9V mutation enhanced symptom severity and viral accumulation (Supplementary Fig. 9d, e), indicating a direct link between IDR1 mutations, SP-mediated miRNA interference, and viral pathogenicity. Together, these results demonstrate that mutations at critical residues in IDR1 (R6V and E9V) directly modulate SP-mediated miRNA processing inhibition and viral pathogenicity, reinforcing the crucial role of SP’s LLPS capability in RSV pathogenesis.
We found that SP overexpression in rice significantly alters the levels of various miRNAs associated with both growth and disease resistance (Supplementary Data 5). In addition to well-studied regulators such as miR156 and miR164, the downregulation of miR160 and miR398 further compromises auxin signaling and ROS-scavenging pathways, weakening the plant’s defenses against pathogens and environmental stresses44,45. Interestingly, we observed that miR399d expression was significantly induced in SP_OE plants. This induction suppresses its target gene PHO2, leading to increased phosphate (Pi) accumulation in rice tissues. Elevated Pi levels may create a favorable environment for viral infection and replication46. Furthermore, we found that miR2118 and miR812 were also significantly upregulated in SP_OE plants. Recent studies indicate that these miRNAs play critical roles in rice immunity against bacterial blight and blast disease. Elevated miR2118 levels are associated with increased lesion length, while its knockout shortens lesions47. Similarly, miR812w, derived from transposable elements, confers enhanced blast resistance when overexpressed48. These findings suggest that this viral protein disrupts a suite of key miRNAs—including miR160, miR398, miR2118, and miR812w—that are closely involved in immunity and growth. This disruption reallocates host resources to benefit the virus. From a crop improvement perspective, restoring or fine-tuning these miRNAs through genetic engineering could potentially preserve yield while enhancing resistance.
Although phase separation in biology has been explored for 15 years49, research concerning the phase separation of plant viral proteins remains in its early stages. Brown et al. discovered that the movement protein p26 of the single-stranded, positive-sense pea enation mosaic virus 2 (PEMV2) undergoes phase separation into a dense phase within nucleoli50. Fang et al. reported that phosphoprotein P, encoded by the Barley yellow striate mosaic virus (BYSMV) from the genus Cytorhabdovirus, can form droplets both in vivo and in vitro51. The phase-separating SP that we identified is a nonstructural, disease-specific protein encoded by RSV, a well-characterized member of the genus Tenuivirus, Bunyaviridae28. Our work revealed the role of viral protein phase separation in disease progression; it also enhances the broader understanding of the importance of phase separation in plant-virus interactions. Notably, both RSV and BYSMV, which are transmitted by SBPHs, encode proteins for which phase separation is modulated by Host Casein Kinase 1 (CK1), impacting their replication and invasion processes51. In our Y2H screening and IP-MS experiments, we identified kinases that potentially interact with SP (Supplementary Data 2–4). Further research is needed to determine whether these kinases influence the phase separation of SP and its associated functions. There is increasing evidence that many viruses form biomolecular condensates or puncta, which facilitate virus replication and virion assembly within host cells. For example, many negative-sense single-stranded and double-stranded RNA viruses typically generate biomolecular condensates, such as inclusion bodies or viral replication factories, in the cytoplasm to enhance viral RNA transcription and nucleocapsid assembly52,53,54. RSV replicates and assembles within the cytoplasm of both gray planthoppers and rice cells, forming inclusion bodies that are visible in infected rice cytoplasm. These inclusion bodies, containing RSV SP, are crucial for enhancing the virulence of RSV in SBPHs55. Our study shows that cytoplasm-localized SP exhibits robust material exchange capacity (Fig. 1g), mirroring the initial infection stage in rotaviruses described by Geiger et al., which was attributed to the rapid and reversible dissolution of aliphatic alcohols in the cytoplasm. These compounds are also included among the proteins we identified as potential SP interactors (Supplementary Data 2–4)53. Our findings imply that SP creates an environment conducive to RSV replication through its IDR1. While our in vitro phase separation recruitment and cleavage assays demonstrate that SP can interfere with miRNA processing through disruption of SE phase separation, we acknowledge that these results cannot be directly extrapolated to in vivo events. The complex cellular environment and potential involvement of additional factors in living cells may influence these processes. Further studies using techniques such as RNA fluorescence in situ hybridization (RNA FISH) to localize pri-miRNAs within D-bodies and chromatin immunoprecipitation (ChIP) to assess SE recruitment at transcription sites will be essential to validate these mechanisms under physiological conditions. Recent studies by Gonzalo et al. and others have highlighted the importance of co-transcriptional processing mechanisms for miRNA biogenesis6. They demonstrated that plant miRNA processing can occur co-transcriptionally, with the entire biogenesis happening while the transcript is still associated with chromatin for loop-processed miRNAs, while base-processed miRNAs require a second nucleoplasmic step. Our current findings do not exclude the possibility that some or most miRNA processing occurs co-transcriptionally. D-bodies may serve as sites for post-transcriptional processing, assembly, or storage of processing components.
After 48 h of co-transfection in rice protoplasts, the SP and SEb complexes displayed solid-like biomolecular condensates with abnormally reduced fluorescence recovery compared with 16 h (Fig. 3i, j). This observation aligns with findings from phase separation studies in various human diseases. For example, Parkinson’s disease, Alzheimer’s disease, and amyotrophic lateral sclerosis are largely attributed to the aberrant phase separation and subsequent abnormal aggregation of disease-related proteins, which transition from a liquid to a gel-like state34,56,57,58. In RSV-infected rice, the SP protein content initially increases and then decreases59. We hypothesize that as the virus accumulates, the SP concentration in the nucleus rises, leading to a transition from liquid-like droplets to solid-like droplets. During this time, SP-coated SE proteins may induce aberrant phase separation, increasing the plant’s vulnerability. As antiviral immunity begins to prevail, viral accumulation diminishes, the phase separation functionality of SE is restored, and rice resumes normal growth and development.
In summary, our study identified a plant bunyavirus protein with phase separation properties that functions as a negative regulator of host protein phase separation. In addition, we demonstrated that a plant viral protein (RSV SP) can facilitate viral infection by disrupting D-body assembly and function. This finding suggests that RSV can modulate D-body phase separation to promote infection. It further underscores the critical role of biomolecular condensates, including D-bodies alongside P-bodies and SGs, in the viral infection process.
Methods
Assay plants and growth conditions
Rice (Oryza sativa spp. japonica) seedlings were grown in a greenhouse maintained at 28 °C with 70% humidity, under a 14 h/10 h (light/dark) photoperiod. Fourteen-day-old rice seedlings were inoculated with RSV using RSV viruliferous SBPHs (4 SBPHs per seedling for 3 days). Seedlings exposed to non-viruliferous SBPHs served as controls. After insect removal, the inoculated plants were returned to the greenhouse for further growth. N. benthamiana seedlings were grown in a separate greenhouse maintained at 22 °C with 70% humidity, under a 16 h/8 h (light/dark) photoperiod.
Construction of vectors for rice transformation, Y2H, and other in vitro assays
The Gateway cloning system (Thermo Fisher Scientific, Waltham, MA, USA), enzyme digestion, and ligation were used to construct binary vectors for rice transformation. Briefly, the coding sequences of the RSV SP gene, SEa (LOC_Os02g05610), SEb (LOC_Os06g48530), SEc (LOC_Os08g40560), and miRNAs and their precursors were amplified by RT-PCR and inserted into the pENTR/D, pDONR221, and/or pEASY Blunt Zero vectors. After sequencing, the correct sequences were individually inserted into the destination vectors using the Gateway LR Clonase II Enzyme mix (Thermo Fisher Scientific, 11791020) or T4 DNA ligase (TransGen Biotech, FL101-1). Inverse PCR was then performed to amplify the entire pDONR221-SP vector sequence, except for the IDR1. After DpnI digestion, the fragment was re-ligated to generate pDONR221-SP∆IDR1. A fragment representing the N-terminal 50 amino acid (aa) residues of the SARS-CoV-2 nucleocapsid protein (NLCD) was synthesized by Sangon Biotech (Shanghai, China) and inserted into the pDONR221-SP∆IDR1 vector using the ClonExpress II One Step Cloning kit (Vazyme, C112-01) to generate the pDONR221-NLCD-SP∆IDR1 vector.
To generate transgenic rice lines overexpressing miR156a or miR164a, genomic fragments were PCR-amplified from Zhonghua11 (ZH11) DNA using primers PXQ-miR156aOE-F/R and PXQ-miR164aOE-F/R, respectively. The resulting products were subsequently cloned into the XbaI/PstI sites of the binary vector pCAMBIA2300 under control of the rice Actin promoter. For MIM156 and MIM164 transgenic rice lines, PCR fragments containing the specific miRNA target mimic sequences separated by a 48-bp spacer were amplified from the corresponding template vectors using primers PXQ-MIMIC156-F/R and PXQ-MIMIC164-F/R, and similarly cloned into the XbaI/PstI sites of the Actin promoter-driven pCAMBIA2300 vector. For SP-overexpressing transgenic rice, PCR fragments amplified from the appropriate plasmids with gene-specific primers were cloned into the XbaI/PstI sites of the binary vector pCAMBIA2300 downstream of the 35S promoter and a Myc-tag. To produce transgenic rice lines expressing SEb, SP, SP∆IDR1, or NLCD-SP∆IDR1 fusion proteins, the corresponding PCR fragments were amplified from their plasmids using specific primers and cloned into the XbaI/PstI sites of the binary vector pCAMBIA2300, under control of the rice Actin promoter and between the Flag and YFP tags. All primers utilized in this study are listed in Supplementary Data 6. Transgenic rice lines were produced by Biorun (Wuhan, China) using a previously described CRISPR/Cas9-mediated transformation method60.
For the Y2H assay, the full-length coding sequences of RSV SP, SEa, SEb, SEc, and other candidate genes were amplified by RT-PCR and individually inserted into the pGBKT7 vector (yielding BD vectors) or pGADT7 vector (yielding AD vectors), in accordance with manufacturer’s instructions (Clontech, Mountain View, CA, USA). For the BiFC assay, the full-length coding sequences of SP and its mutants, SEa, SEb, SEc, HYL1, and DCL1, were amplified by RT-PCR and individually inserted into the YFPn or YFPc vectors based on the Gateway-compatible pEarleyGate104 series. These vectors are driven by the 35S promoter, which is commonly used in transient expression systems to achieve high levels of protein expression in plants. Since SP is encoded by RSV (an RNA virus) and does not possess an endogenous promoter in plants, external promoters such as 35S or Actin are typically employed for transient or stable transformation experiments. For the LCI assay, the full-length coding sequences of SP and its mutants, SEa, SEb, SEc, HYL1, and DCL1, were amplified by RT-PCR and individually inserted into the pCAMBIA1300-nLuc or pCAMBIA1300-cLuc vectors. For in vitro assays, the full-length coding sequences of SP and its mutants, SEa, SEb, SEc, HYL1, and DCL1, were amplified by RT-PCR and individually inserted into the pColdTF, pMAL-C2X, pGEX-4T-2, or pET32a vectors. All primers used were listed in Supplementary Data 6.
RNA extraction, quantitative RT-PCR, RT-PCR, and Northern blot assay
Total RNA was extracted from leaf samples using TRIzol reagent (Invitrogen, 15596026CN) and treated with RQ1 RNase-Free DNase (Promega, M6101). Reverse transcription was performed using the First-Strand cDNA Synthesis Mix (Lablead, F0202). The resulting cDNAs served as templates for both qRT-PCR and RT-PCR. qRT-PCR was conducted with the SYBR Green Real-Time PCR Master Mix (Toyobo, QPK-201), and OsEF1a expression levels served as the internal control. Northern blot assays were performed as previously described. Briefly, RNA samples were separated by electrophoresis in 15% denaturing gels, then transferred to Hybond-N + membranes (Amersham, RPN303B). The membranes were subjected to cross-linking by ultraviolet light, followed by hybridization with 32P-labeled oligonucleotide probes. All primers used were listed in Supplementary Data 6.
Small RNA sequencing and data analysis
Small RNA sequencing (sRNA-seq) was performed to analyze miRNA expression profiles in SP-overexpressing rice plants and RSV-infected plants. Total RNA was extracted from rice tissues using the TRIzol reagent (Invitrogen) following the manufacturer’s protocol, and small RNA libraries were prepared using the NEBNext® Small RNA Library Prep Set for Illumina (NEB). The libraries were sequenced on an Illumina HiSeq platform by Biomarker Technologies Co., Ltd. (Beijing, China).
Raw sequencing reads were subjected to quality control using FastQC software to remove low-quality reads and adapter sequences. Clean reads were then aligned to the rice reference genome (IRGSP-1.0) using Bowtie2, allowing for no more than one mismatch. Known miRNAs were annotated based on the miRBase database (http://www.mirbase.org). Differentially expressed miRNAs between SP-overexpressing plants and wild-type controls were identified using the DESeq2 software package. miRNAs with a p-value < 0.05 and |log2(fold change)| > 1 were considered significantly differentially expressed. Volcano plots were generated to visualize upregulated and downregulated miRNAs under these conditions.
All sRNA-seq experiments included three independent biological replicates to ensure data reproducibility and statistical significance. Each replicate was derived from independently cultivated rice plants. The raw sRNA-seq data have been deposited in the GEO database under accession number GSE287116, ensuring accessibility for future validation and analysis.
Protein expression, purification, and digestion
Sequences encoding wild-type SP (or its variants), HYL1, SE, and DCL1 were amplified and inserted into were amplified and inserted into pColdTF (NdeI and XbaI restriction sites), pET32a (BamHI and HindIII restriction sites), pGEX4T-1 (BamHI and XhoI restriction sites), and pMAL-C2X (BamHI and SalI restriction sites), respectively. SP (or its variants), HYL1, SE, and DCL1 were first inserted into pEarleyGate101-pEarleyGate104 vectors containing an mCherry fluorescence tag modified from that of pEarleyGate102 (AvrII and SpeI restriction sites). The genes were then inserted in tandem with fluorescence tags into the pColdTF (NdeI and XbaI restriction sites) or pET32a (BamHI and HindIII restriction sites) expression vectors. The BFP-SE-related vectors were obtained from Xie et al. (2021)11, and the DCL1-related proteins were acquired from Zhao et al. (2023)13. For protein expression and purification, the above vectors were transformed into E. coli BL21 (DE3) or Rosetta cells, then cultured at 37 °C until the OD600 reached 0.6. Protein expression was induced by adding 0.4 mM isopropyl β-D-1-thiogalactopyranoside (IPTG); the cultures were subsequently grown at 16 °C for 16 h. Cells were collected by centrifugation at 10,000 × g for 5 min. His-tagged proteins were suspended in a lysis buffer (40 mM Tris-HCl, pH 8.0, 500 mM NaCl, 10% glycerol), GST-tagged proteins were suspended in phosphate-buffered saline (PBS; 140 mM NaCl, 2.7 mM KCl, 10 mM Na2HPO4, and 1.8 mM KH2PO4, pH 7.4), and MBP-tagged proteins were suspended in a suspension buffer (20 mM Tris-HCl, pH 8.0, 20 mM NaCl, 1 mM dithiothreitol [DTT]). The suspensions were sonicated and centrifuged for 1 h at 16,000 × g. The resulting supernatants were extracted using Ni-NTA resin (LABLEAD, N30210) for His-tagged proteins, glutathione sepharose 4B agarose beads (LABLEAD, G10510) for GST-tagged proteins, and MBP beads (LABLEAD, M1050) for MBP-tagged proteins. His-tagged proteins were dissolved in a storage buffer (40 mM Tris-HCl, pH 7.5, 200 mM NaCl, and 1 mM DTT), whereas GST- and MBP-tagged proteins were stored in PBS. All proteins were stored in storage buffer (40 mM Tris-HCl, pH 7.5, 200 mM NaCl, 1 mM DTT) at −80 °C until use. Because some tags, such as MBP, can interfere with protein phase separation61, the purified proteins were treated with thrombin (Yeasen, 20408ES80) or PreScission Protease (Beyotime, P2303) to remove the tags before usage in subsequent assays. All primers used were listed in Supplementary Data 6.
Western blotting analysis
Protein samples were separated on SDS-PAGE gels and transferred to nitrocellulose membranes. Antibodies against RSV SP (homemade, Rabbit pAb, 1:200), RSV MP (homemade, Rabbit pAb, 1:200), SEb (homemade, Rabbit pAb, 1:200), PVX CP (homemade, Mouse mAb, 1:200), His (TransGen Biotech, CAT#HT501-01, 1:10000), GST (TransGen Biotech, CAT#HT601-01, 1:10000), MBP (TransGen Biotech, CAT#HT701-01, 1:10000), β-actin (TransGen Biotech, CAT#HC201-01, 1:10000), Myc (TransGen Biotech, CAT#HT101-01, 1:10000) and DYKDDDK (TransGen Biotech, CAT#HT201-01, 1:10000) were used as primary antibodies. After the primary antibody incubation, horseradish peroxidase-conjugated secondary antibodies goat anti-mouse (TransGen Biotech, CAT#HS201-01, 1:10000) and goat anti-rabbit (TransGen Biotech, CAT#HS101-01, 1:10000) were used for protein detection by chemiluminescence (ABK Bio, ABK0008LW).
In vitro droplet assembly, turbidity assay and quantification of the droplet area
Proteins were diluted to the appropriate concentration in Tris-HCl buffer (pH 7.5) with a final NaCl concentration of 50 mM (unless otherwise stated). 10% PEG was added, and the solution was incubated at room temperature for 5 min before fluorescence microscopy or turbidity assay using a Nanodrop 2000 instrument set to measure absorbance at 600 nm (Thermo Fisher). We use “the percentage of the droplet area in the field of view” to quantify the phase separation tendency of proteins or pre-miR528 carrying different fluorescent tags. The quantification of the droplet area is carried out through Image J.
Confocal microscopy
Leaf samples were mounted on microscope slides and examined under a Nikon Ax confocal microscope with a 20 × lens. BFP- or CFP-fused proteins were excited at 405 nm and detected at 410–530 nm. YFP- or GFP-fused proteins were excited at 488 nm and detected at 519–620 nm. mCherry-fused proteins were excited at 543 nm and detected at 579–650 nm.
PVX inoculation
The recombinant constructs PVX-GFP, PVX-SP, PVX-SPR6V, and PVX-SPE9V used in the PVX inoculation assays were generated as previously described62. Briefly, the open reading frames (ORFs) of SP and its mutants (R6V and E9V) were cloned into the pND107 vector; primers used in cloning are listed in Supplementary Data 6. These recombinant vectors were agro-infiltrated into N. benthamiana leaves. Viral symptoms on systemic leaves were photographed at 12 days post-inoculation, and virus accumulation as well as expression levels of SP and its mutants were analyzed by Western blotting and RT-PCR.
FRAP assay
The FRAP assay was performed using the stimulation program in the Nikon Ax confocal microscope system. Target regions were bleached with a laser intensity of 10–50% at different wavelengths (depending on the fluorescent label) for 1–30 ms, until the fluorescence intensity of the selected area was reduced to approximately 20% of the pre-bleached intensity. Recovery was recorded at 1 s intervals for 2 min after bleaching. Fluorescence intensity at each time point was measured using the included software and plotted with GraphPad Prism 9.0 software (GraphPad Software Inc., La Jolla, CA, USA: http://www.graphpad.com/).
In vitro transcription and labeling of pre-miR528
Pre-miR528 was amplified and inserted into the pEasy-Blunt Zero vector (Transgen, CB501-01). A fragment containing the T7 promoter and pre-miR528 sequence was then isolated as the in vitro transcription template. Cy5-UTP-labeled pre-miR528 transcripts were synthesized overnight at 37 °C using a T7 RNA transcription kit (Novoprotein, E131) supplemented with 10 mM Cy5-UTP (Enzo Life Science, ENZ-42506), followed by 15 min of incubation with 2 U of DNaseI. The synthesized RNA transcripts were gel-purified, extracted with phenol-chloroform, and dissolved in 20 μL of RNase-free water.
In vitro dicing activity assay
Purified DCL1-GFP (0.1 μM), mCherry-HYL1 (0.1 μM), BFP-SE (0.1 μM), Cy5-labeled pre-miR528 (0.5 μM), YFP (0.1 μM), YFP-SP (0.1 μM), NLCD-SPΔIDR1 (0.1 μM), and SPΔIDR1 (0.1 μM) were added to the enzyme-activation buffer (20 mM Tris-HCl, pH 7.4, 10 mM NaCl, 2 mM adenosine triphosphate [ATP], 5 mM MgCl2, and 1 μ/μM RNase inhibitor) according to the experimental design and incubated at room temperature for 1 h or 37 °C for 10 min. The reaction was terminated by the addition of a high-salt solution (40 mM Tris-HCl, pH 7.4, and 500 mM NaCl). RNA was extracted from the reactions using the phenol-chloroform extraction method and precipitated using isopropanol supplemented with glycogen. The extracted RNA was dissolved in 1 × TBE-urea loading buffer (Bio-Rad, SF0070), heated at 95 °C for 10 min, and then analyzed in 15% polyacrylamide gels. Cy5 signals were detected using an Odyssey DLx imager (LI-COR Biosciences, Lincoln, NE, USA).
Y2H assay
Y2H library preparation and verification were performed as previously reported60. Briefly, two indicated plasmids were co-transformed into Y2HGold yeast cells. The transformed cells were initially grown on SD medium lacking Leu and Trp; subsequently, they were grown on SD medium lacking Ade, His, Leu, and Trp, and supplemented with 50 mM 3-amino-1,2,4-triazole (3-AT).
BiFC assay
Recombinant expression vectors were transformed into Agrobacterium tumefaciens strain GV3101 cells and cultured. The resulting cell cultures were infiltrated into N. benthamiana leaves using needleless syringes, as previously described38. After 48 h, samples were collected from the infiltrated leaves and examined under a Nikon Ax confocal microscope.
Immunoprecipitation-mass spectrometry (IP-MS) assay
To identify SP-interacting proteins, single IP experiments (n = 1) were performed on E. coli-purified His-SP and Myc-SP from transgenic rice, each with a matching negative control (Ni-NTA or anti-Myc beads without SP). Recombinant His-SP (Ni-NTA, LABLEAD, N30210) was incubated with 2 mg wild-type Nipponbare total protein in IP buffer (20 mM Tris-HCl pH 7.5, 200 mM NaCl, 0.1% NP-40, 1 × Roche protease inhibitor) at 4 °C for 2 h; Myc-SP was captured similarly using anti-Myc agarose (Sigma, A7470). Beads were washed five times, then His-SP was eluted with 0.2 M glycine (pH 2.5) and Myc-SP with Myc elution buffer, both neutralized with 1 M Tris-HCl (pH 8.0).
Eluates were separated on 10% SDS–PAGE and stained with Coomassie Brilliant Blue. Entire gel lanes were excised, reduced (10 mM DTT, 56 °C, 30 min), alkylated (55 mM iodoacetamide, RT, 20 min), and digested overnight with sequencing-grade trypsin (Promega, enzyme:protein = 1:50) at 37 °C. Peptides were analyzed on a Thermo Fisher Q Exactive HF-X coupled to an EASY-nLC 1200. Separation used a 75 μm × 25 cm C18 column (2 μm, 100 Å) at 300 nL/min with a 120 min gradient (5–35% ACN in 0.1% FA). MS settings: full scan m/z 350–1600 at 60,000 resolution (AGC 3 × 10⁶, max IT 50 ms); Top20 data-dependent MS/MS at 15,000 resolution (AGC 1 × 10⁵, max IT 100 ms, NCE 28).
Raw files were processed with MaxQuant v1.6.17.063 against the O. sativa UniProt database: enzyme = Trypsin/P; max missed cleavages = 2; fixed modification = Carbamidomethyl (C); variable modifications = Oxidation (M), Protein N-term Acetyl; peptide/protein FDR = 1%; match between runs enabled; LFQ with minimum ratio count = 2. Candidate interactors were proteins detected only in the SP IP sample and absent in the negative control. All raw MS data and output files are available via ProteomeXchange/PRIDE (PXD063713; https://proteomecentral.proteomexchange.org/cgi/GetDataset?ID=PXD063713).
Microscale thermophoresis (MST) assay
Proteins without a fluorescence tag were labeled using the RED-NHS Monolith NT Protein Labeling kit (NanoTemper Technologies, GmbH, München, Germany) following the manufacturer’s instructions. The labeled proteins were diluted to a final concentration of 5 μM in MST buffer (20 mM HEPES, pH 7.4, 150 mM NaCl, 0.05% Tween-20). Binding reactions were prepared by mixing labeled proteins with increasing concentrations of unlabeled interaction partners in a total volume of 20 μL.
MST measurements were performed at 25 °C using a Monolith NT.115 instrument (NanoTemper Technologies). The MST power was set to 40%, and measurements were conducted in standard capillaries (NanoTemper Technologies). Each binding curve was generated from at least three independent experiments, and data were analyzed using NanoTemper Analysis software to calculate dissociation constants (Kd).
Luciferase complementary assay
This assay was performed as previously described38. Coding sequences of HYL1, SEs, DCL1, and GUS were inserted into the pCAMBIA-NLuc or pCAMBIA-CLuc vectors. The recombinant expression vectors were transformed into A. tumefaciens strain GV3101 and cultured. Four different combinations of resulting cell cultures were mixed and infiltrated into four different areas on the same leaf of N. benthamiana. After 72 h, 0.2 mM luciferin (Promega, E1910) was infiltrated into the leaves, and luciferase activity was detected with a cooled charge-coupled device imaging apparatus (Tanon-5200Multi, Shanghai, China).
GST pull-down assay
Protein was extracted from N. benthamiana leaf samples harvested 48 h after infiltration with an Agrobacterium culture harboring an HA-SE expression vector. The extraction was performed in IP buffer (20 mM Tris-HCl, pH 7.5, 200 mM NaCl, 0.1% NP-40, and 1 × Cocktail). The resulting protein sample was incubated for 30 min with 5 μM purified MBP-HYL1 and 0, 1, 3, 5, or 7 μM purified GST-SP. Pre-rinsed glutathione beads (LABLEAD, G10510) were added to each reaction and incubated for 2 h at 4 °C. After three rinses in PBS, the beads were boiled and denatured in 2 × SDS loading buffer, then subjected to Western blot analysis.
NMR spectroscopy
A chemically synthesized peptide (5 mg) was dissolved in a buffer containing 20 mM K2HPO4/KH2PO4, 50 mM NaCl, and 10% D2O (v/v), pH 6.80. 1D 1H and 2D 1H-15N HSQC spectra were acquired at 25 °C on a Bruker 600 MHz spectrometer equipped with a cryogenic probe (Bruker BioSpin GmbH, Germany). All data were processed using the software package NMRPipe64 and analyzed with NMRView65.
Statistical analysis
All experiments were independently repeated at least three times unless otherwise indicated. Data are presented as mean ± SD. For comparisons between two groups, statistical significance was assessed using a two-sided unpaired Student’s ttest. For multi-group comparisons, one-way ANOVA followed by Tukey’s multiple comparisons test (two-sided) was used. Differential expression analysis of small-RNA sequencing data was performed using a two-sided Wald test implemented in DESeq2. P < 0.05 was considered significant; exact P-values are provided in the figure legends. Full, uncropped images of all blots and gels are available in the Source Data file.
Reporting summary
Further information on research design is available in the Nature Portfolio Reporting Summary linked to this article.
Data availability
All data necessary to evaluate the conclusions of the paper are included in the paper and/or Supplementary Materials. The raw sRNA-seq data have been deposited in the GEO database under accession number GSE287116, and the MS data have been deposited to the ProteomeXchange Consortium via the iProX repository with the data set identifier PXD063713. Full repository information is referenced in the Methods section. Additional processed data are available from the corresponding author upon request. Data will remain available in the repositories without restriction. Source data are provided in this paper.
References
Song, X., Li, Y., Cao, X. & Qi, Y. MicroRNAs and Their regulatory roles in plant–environment interactions. Annu. Rev. Plant Biol. 70, 489–525 (2019).
Xu, Z.-Y. et al. Plant and animal small RNA communications between cells and organisms. Nat. Rev. Mol. Cell Biol. 23, 185–203 (2022).
Sang, Q. et al. MicroRNA156 conditions auxin sensitivity to enable growth plasticity in response to environmental changes in Arabidopsis. Nat. Commun. 14, 1449 (2023).
Achkar, N. P., Cambiagno, D. A. & Manavella, P. A. miRNA Biogenesis: A dynamic pathway. Trends Plant Sci. 21, 1034–1044 (2016).
Ye, J. et al. The ‘how’ and ‘where’ of plant microRNAs. N. Phytol. 216, 1002–1017 (2017).
Gonzalo, L. et al. R-loops at microRNA encoding loci promote co-transcriptional processing of pri-miRNAs in plants. Nat. Plants 8, 402–418 (2022).
Han, M.-H., Goud, S., Song, L. & Fedoroff, N. The Arabidopsis double-stranded RNA-binding protein HYL1 plays a role in microRNA-mediated gene regulation. Proc. Natl. Acad. Sci. USA 101, 1093–1098 (2004).
Vazquez, F., Gasciolli, V., Crété, P. & Vaucheret, H. The nuclear dsRNA binding protein HYL1 is required for microRNA accumulation and plant development, but not posttranscriptional transgene silencing. Curr. Biol. 14, 346–351 (2004).
Lobbes, D., Rallapalli, G., Schmidt, D. D., Martin, C. & Clarke, J. SERRATE: a new player on the plant microRNA scene. EMBO Rep. 7, 1052–1058 (2006).
Yang, L., Liu, Z., Lu, F., Dong, A. & Huang, H. SERRATE is a novel nuclear regulator in primary microRNA processing in Arabidopsis. Plant J. 47, 841–850 (2006).
Xie, D. et al. Phase separation of SERRATE drives dicing body assembly and promotes miRNA processing in Arabidopsis. Nat. Cell Biol. 23, 32–39 (2021).
Li, Q. et al. DEAD-box helicases modulate dicing body formation in Arabidopsis. Sci. Adv. 7, eabc6266 (2021).
Zhao, G. et al. Peptidyl-prolyl isomerase Cyclophilin71 promotes SERRATE phase separation and miRNA processing in Arabidopsis. Proc. Natl. Acad. Sci. USA 120, e2305244120 (2023).
Lafontaine, D. L. J., Riback, J. A., Bascetin, R. & Brangwynne, C. P. The nucleolus as a multiphase liquid condensate. Nat. Rev. Mol. Cell Biol. 22, 165–182 (2021).
Wertz, I. E. et al. Compositional control of phase-separated cellular bodies. Cell 166, 651–663 (2016).
Wright, P. E. & Dyson, H. J. Intrinsically disordered proteins in cellular signalling and regulation. Nat. Rev. Mol. Cell Biol. 16, 18–29 (2015).
Luo, L. et al. SARS-CoV-2 nucleocapsid protein phase separates with G3BPs to disassemble stress granules and facilitate viral production. Sci. Bull. 66, 1194–1204 (2021).
Shen, C. et al. Phase separation drives RNA virus-induced activation of the NLRP6 inflammasome. Cell 184, 5759–5774.e20 (2021).
Wu, L. et al. The Zika virus capsid disrupts corticogenesis by suppressing dicer activity and miRNA biogenesis. Cell Stem Cell 27, 618–632 (2020).
Wu, J. et al. Plant virology in the 21st century in China: Recent advances and future directions. J. Integr. Plant Biol. 66, 579–622 (2024).
Ye, J. et al. Geminivirus Activates ASYMMETRIC LEAVES 2 to Accelerate Cytoplasmic DCP2-Mediated mRNA Turnover and Weakens RNA Silencing in Arabidopsis. PLOS Pathog. 11, e1005196 (2015).
Liang, Y. et al. Actomyosin-driven motility and coalescence of phase-separated viral inclusion bodies are required for efficient replication of a plant rhabdovirus. N. Phytol. 240, 1990–2006 (2023).
Crawshaw, S. et al. Investigating the Interactions of the Cucumber Mosaic Virus 2b Protein with the Viral 1a Replicase Component and the Cellular RNA Silencing Factor Argonaute 1. Viruses 16, 676 (2024).
Zhang, D., Xu, H. & Chua, N. Cucumber mosaic virus 2b directs fibrillarin translocation to plasmodesmata to promote viral movement. N. Phytol. 246, 828–836 (2025).
Wu, C., Holehouse, A. S., Leung, D. W., Amarasinghe, G. K. & Dutch, R. E. Liquid phase partitioning in virus replication: Observations and opportunities. Annu. Rev. Virol. 9, 285–306 (2022).
Li, H. et al. Phase separation in viral infections. Trends Microbiol. 30, 1217–1231 (2022).
Cho, W. K., Lian, S., Kim, S.-M., Park, S.-H. & Kim, K.-H. Current insights into research on rice stripe virus. Plant Pathol. J. 29, 223–233 (2013).
Xu, Y., Fu, S., Tao, X. & Zhou, X. Rice stripe virus: Exploring molecular weapons in the arsenal of a negative-sense RNA virus. Annu. Rev. Phytopathol. 59, 351–371 (2021).
Hibino, H. BIOLOGY AND EPIDEMIOLOGY OF RICE VIRUSES. Annu. Rev. Phytopathol. 34, 249–274 (1996).
Kong, L., Wu, J., Lu, L., Xu, Y. & Zhou, X. Interaction between Rice Stripe virus disease-specific protein and host PsbP enhances virus symptoms. Mol. Plant 7, 691–708 (2014).
Zheng, L. et al. Rice stripe virus NS3 protein regulates primary miRNA processing through association with the miRNA biogenesis factor OsDRB1 and facilitates virus infection in rice. PLOS Pathog. 13, e1006662 (2021).
Kakutani, T., Hayano, Y., Hayashi, T. & Minobe, Y. Ambisense segment 3 of rice stripe virus: the first instance of a virus containing two ambisense segments. J. Gen. Virol. 72, 465–468 (1991).
Falk, B. W. & Tsai, J. H. Biology and molecular biology of viruses in the genus Tenuivirus. Annu. Rev. Phytopathol. 36, 139–163 (1998).
Molliex, A. et al. Phase separation by low complexity domains promotes stress granule assembly and drives pathological fibrillization. Cell 163, 123–133 (2015).
Wang, J. et al. A molecular grammar governing the driving forces for phase separation of prion-like RNA binding proteins. Cell 174, 688–699 (2018).
Chen, L. et al. Crystal structure of the disease-specific protein of rice Stripe virus. J. Agric. Food Chem. 70, 8469–8480 (2022).
Blagojevic, A. et al. Heat stress promotes Arabidopsis AGO1 phase separation and association with stress granule components. iScience 27, 109151 (2024).
Yang, Z. et al. Jasmonate signaling enhances RNA silencing and antiviral defense in rice. Cell Host Microbe 28, 89–103 (2020).
Du, P. et al. Viral infection induces expression of novel phased microRNAs from conserved cellular microRNA precursors. PLOS Pathog. 32, 465–475 (2011).
Wu, J. et al. Viral-inducible Argonaute18 confers broad-spectrum virus resistance in rice by sequestering a host microRNA. ELIFE 4, e05733 (2015).
Zhang, C. et al. Suppression of Jasmonic acid-mediated defense by viral-inducible microRNA319 facilitates virus infection in rice. Mol. Plant 9, 1302–1314 (2016).
Wu, J. et al. ROS accumulation and antiviral defence control by microRNA528 in rice. Nat. Plants 3, 16203 (2017).
Tong, A. et al. Altered accumulation of osa-miR171b contributes to rice stripe virus infection by regulating disease symptoms. J. Exp. Bot. 68, 4357–4367 (2017).
Li, Y. et al. Osa-miR398b boosts H2O2 production and rice blast disease-resistance via multiple superoxide dismutases. N. Phytol. 222, 1507–1522 (2019).
Li, Y. et al. Multiple rice microRNAs are involved in immunity against the blast fungus Magnaporthe oryzae. Plant Physiol. 164, 1077–1092 (2014).
Lü, S. et al. The microRNA399d-PHOSPHATE2 module alters rice sensitivity to rice ragged stunt virus by manipulating phosphate uptake. Plant Physiol. 197, kiae517 (2024).
Zhu, X. et al. miR2118 Negatively regulates bacterial blight resistance through targeting several disease resistance genes in rice. Plants 12, 3815 (2023).
Campo, S. et al. A novel Transposable element-derived microRNA participates in plant immunity to rice blast disease. Plant Biotechnol. J. 19, 1798–1811 (2021).
Brangwynne, C. P. et al. Germline P granules are liquid droplets that localize by controlled dissolution/condensation. Science 324, 1729–1732 (2009).
Brown, S. L., Garrison, D. J. & May, J. P. Phase separation of a plant virus movement protein and cellular factors support virus-host interactions. PLOS Pathog. 17, e1009622 (2023).
Fang, X.-D. et al. Host casein kinase 1-mediated phosphorylation modulates phase separation of a rhabdovirus phosphoprotein and virus infection. Elife 11, e74884 (2022).
Guseva, S. et al. Measles virus nucleo- and phosphoproteins form liquid-like phase-separated compartments that promote nucleocapsid assembly. Sci. Adv. 6, 265–269 (2020).
Geiger, F. et al. Liquid–liquid phase separation underpins the formation of replication factories in rotaviruses. EMBO J. 40, 18–30 (2021).
Sagan, S. M. & Weber, S. C. Let’s phase it: viruses are master architects of biomolecular condensates. Trends Biochem. Sci. 48, 229–243 (2023).
Wu, W. et al. Nonstructural protein NS4 of rice stripe virus plays a critical role in viral spread in the body of vector insects. PLOS ONE 9, e88636 (2014).
Aguzzi, A. & Altmeyer, M. Phase separation: Linking cellular compartmentalization to disease. Trends Cell Biol. 26, 547–558 (2016).
Hofweber, M. et al. Phase separation of FUS is suppressed by its nuclear import receptor and arginine methylation. Cell 173, 706–719 (2018).
Wegmann, S. et al. Tau protein liquid–liquid phase separation can initiate tau aggregation. EMBO J. 37, e98049 (2018).
Zhao, W., Wang, Q., Xu, Z., Liu, R. & Cui, F. Distinct replication and gene expression strategies of the Rice Stripe virus in vector insects and host plants. J. Gen. Virol. 100, 877–888 (2019).
Zhang, C. et al. A Bunyavirus-inducible ubiquitin ligase targets RNA polymerase IV for degradation during viral pathogenesis in rice. Mol. Plant 13, 836–850 (2020).
Fang, X. et al. Arabidopsis FLL2 promotes liquid–liquid phase separation of polyadenylation complexes. Nature 569, 265–269 (2019).
Zhang, S. et al. Virulence effectors encoded in the rice yellow dwarf phytoplasma genome participate in pathogenesis. Plant Physiol. 197, kiae601 (2024).
Cox, J. & Mann, M. MaxQuant enables high peptide identification rates, individualized p.p.b.-range mass accuracies and proteome-wide protein quantification. Nat. Biotechnol. 26, 1367–1372 (2008).
Delaglio, F. et al. NMRPipe: a multidimensional spectral processing system based on UNIX pipes. J. Biomol. NMR 6, 277–293 (1995).
Johnson, B. A. in Protein NMR Techniques (ed. Downing, A. K.) 313–352 (Humana Press, Totowa, NJ, 2004).
Acknowledgements
We thank Yijun Qi (Tsinghua University) for sharing SE-related constructs and DCL1-related purified proteins. We are grateful to Hongwei Guo (Southern University of Science and Technology), Yunkun Wu (Fujian Normal University). We thank Xin-Shun Ding (The Samuel Roberts Noble Foundation) for critical reading of the manuscript. We acknowledge the technical support from the Instrumental Analysis Center of Fujian Agriculture and Forestry University. This work was supported by the National Natural Science Foundation of China (No. 32025031 to J.W., No. 32300149 to J.Z., No. U1905203 to J.W., No. 32072381 to S.Z.), the Natural Science Foundation of Fujian Province of China (No. 2024J01378 to S.Z.), and the Outstanding Youth Research Program of Fujian Agriculture and Forestry University (No. xjq202003 to S.Z.).
Author information
Authors and Affiliations
Contributions
J.W., X.F.F., Y.L., S.S.Z., X.Y.F., and S.D. conceptualized the study. J.W. and S.Z. initiated the project. J.Z., S.Z., L.Z., D.X., H.G., and M.W. designed the experiments. J.Z., Y.C., C.H., X.P., J.X., Y.Z., and Y.J. performed the experiments. J.Z., S.Z., X.F.F., and J. W. wrote the paper. All authors have read and approved the manuscript for publication.
Corresponding authors
Ethics declarations
Competing interests
The authors declare no competing interests.
Peer review
Peer review information
Nature Communications thanks Zofia Szweykowska-Kulinska and the other anonymous reviewer(s) for their contribution to the peer review of this work. [A peer review file is available].
Additional information
Publisher’s note Springer Nature remains neutral with regard to jurisdictional claims in published maps and institutional affiliations.
Supplementary information
Source data
Rights and permissions
Open Access This article is licensed under a Creative Commons Attribution-NonCommercial-NoDerivatives 4.0 International License, which permits any non-commercial use, sharing, distribution and reproduction in any medium or format, as long as you give appropriate credit to the original author(s) and the source, provide a link to the Creative Commons licence, and indicate if you modified the licensed material. You do not have permission under this licence to share adapted material derived from this article or parts of it. The images or other third party material in this article are included in the article’s Creative Commons licence, unless indicated otherwise in a credit line to the material. If material is not included in the article’s Creative Commons licence and your intended use is not permitted by statutory regulation or exceeds the permitted use, you will need to obtain permission directly from the copyright holder. To view a copy of this licence, visit http://creativecommons.org/licenses/by-nc-nd/4.0/.
About this article
Cite this article
Zou, J., Zhang, S., Chen, Y. et al. A plant bunyaviral protein disrupts SERRATE phase separation to modulate microRNA biogenesis during viral pathogenesis. Nat Commun 16, 6197 (2025). https://doi.org/10.1038/s41467-025-61528-0
Received:
Accepted:
Published:
Version of record:
DOI: https://doi.org/10.1038/s41467-025-61528-0








