Abstract
Perception of external temperature is essential for maintaining homeostasis and avoiding thermal injury. Although molecular thermosensors such as transient receptor potential melastatin type 8 (TRPM8) have been identified, the neural circuits responsible for transmitting cool signals remain unclear. Here we show that a spinal circuit in mice conveys cool signals from the skin to the brain. Excitatory interneurons in the spinal dorsal horn expressing thyrotropin-releasing hormone receptor (Trhr+) act as a central hub for cool sensation. These Trhr+ neurons receive monosynaptic input from TRPM8+ sensory afferents and are selectively activated by innocuous cool stimuli. Ablating Trhr+ interneurons abolishes behavioral responses to cool, but not to warm or cold stimuli. We also identify a population of calcitonin receptor-like receptor-positive (Calcrl+) spinal projection neurons that receive convergent input from both TRPM8+ afferents and Trhr+ interneurons, and transmit cool-specific signals to the lateral parabrachial nucleus (lPBN). Our findings define a feedforward amplification circuit for cool sensation and reveal a modality-specific spinal pathway for thermal processing.
Similar content being viewed by others
Introduction
External temperatures are initially detected in the skin and subsequently relayed via primary sensory neurons in the dorsal root ganglia (DRG) to the dorsal horn of the spinal cord (SC), where somatosensory integration occurs1,2,3,4. Thermal sensors that respond to temperatures across the spectrum from noxious heat and innocuous warmth to innocuous cool and noxious cold play a crucial role in maintaining homeostasis and protecting the body from potential harm. Several ion channels have been characterized as mammalian thermal sensors based on their responses to varying thermal stimuli, including those activated by noxious heat (TRPV1, TRPA1, and TRPM3)5,6,7, innocuous cool (TRPM8)8,9,10,11,12,13, and noxious cold (GluK2)14. TRPM8, a ligand-gated, nonselective cation channel, is activated by cool temperatures (15–28 °C), as well as by the exogenous agonists menthol and icilin12,13. TRPM8 channels are expressed in a subset of DRG primary sensory neurons12,13,15,16. These TRPM8+ neurons innervate the skin, where they detect ambient cool temperatures, and project to the SC to transmit cool temperature signals to the central nervous system. Notably, mice lacking Trpm8 exhibit severe impairments in detecting innocuous cooling of the skin but retain normal responses to noxious cold, highlighting the selective role of TRPM8 channels in transmitting cool information8,9,10. Despite substantial advancements, the cellular and circuit-level mechanisms underlying thermosensation remain largely unknown.
The dorsal horn of the SC houses a complex network of interneurons and projection neurons, forming a critical hub for somatosensory processing17. Two primary theories have been proposed to explain how somatosensory information is processed in the SC: the specificity theory (also known as the labeled-line theory) and pattern theory18,19,20,21,22. The specificity theory posits that distinct sensory pathways are dedicated to specific sensations, such as temperature, touch, pain, and itch. In contrast, the increasingly accepted pattern theory suggests that somatosensory experiences arise from spatiotemporal patterns of activity within broadly tuned, nonspecific sensory pathways. Recent genetic studies in mice support the role of spatiotemporal activity patterns in encoding painful thermal sensations in the SC23,24. However, pattern theory alone does not fully explain the processing of non-painful thermal sensations. Accumulating evidence supports the existence of modality-specific neurons selectively tuned to distinct thermal cues. For example, in vivo single-unit recordings and two-photon Ca²⁺ imaging have identified distinct populations of cool-sensitive (COOL) neurons that respond selectively to cooling stimuli25,26,27,28,29,30,31,32. Additionally, a recent study demonstrated a labeled-line pathway for cold transmission33, further supporting the idea that certain thermal modalities are processed through specialized, modality-specific circuits in the SC. Despite these advances, a clear genetic strategy to selectively manipulate the spinal circuit responsible for non-noxious cool sensation had not been established until recently, leaving the underlying mechanism largely unknown.
In this study, we employed advanced mouse genetics, viral tools, electrophysiology, in vivo two-photon Ca2+ imaging, and behavioral analyses to uncover a novel feedforward amplification circuit within the SC that selectively encodes and transmits cool temperature signals from the skin to the brain. This circuit enhances cool signal transmission, providing a high-fidelity, modality-specific pathway for cool perception. Our findings broaden the current understanding of temperature sensation and establish a framework for exploring similar amplification circuits in other somatosensory modalities.
Results
Uncovering cool-transmission neurons in the SC via behavioral genetic screening
We initiated a behavioral genetics screening to identify neurons involved in cool transmission in the SC. Our primary focus was on neuronal populations in the lamina I–II region of the spinal dorsal horn (SDH), where cool-sensitive TRPM8+ primary sensory neurons project34,35. To ablate distinct neuronal populations in this region, while sparing those in the DRG and brain, we employed an intersectional genetic strategy36. Specifically, we used a breeding scheme that combined SDH-specific Lbx1Flpo and dual recombinase-dependent Tauds-DTR mouse lines with specific Cre lines, enabling expression of the diphtheria toxin (DTx) receptor (DTR) in the targeted SDH neurons (Fig. 1a). Adult mice were then administered intraperitoneal DTx injections to ablate these neurons in the SDH. To assess ablation efficiency, we utilized a Cre-dependent tdTomato reporter line Ai14 to label Cre+ neurons in both control and ablated groups. Following the neuronal ablation, we conducted the acetone assay, which cools the skin by approximately 10 °C through evaporation and is commonly used to assess cool and/or cold responses in animals10,37, as well as the cold plate assay at 0 °C to evaluate cold sensation38. If ablation of a specific neuron subset in lamina I–II led to deficits in the acetone assay but normal responses in the cold plate assay, we further examined cool sensation behaviors using the two-temperature choice and gradient temperature assays. This comprehensive approach enabled us to determine the specific roles of distinct SDH neuron populations in mediating cool sensation.
a Workflow of using (1) an intersectional genetic strategy to ablate different neuron types in the superficial SDH, followed by two rounds (2 and 3) of behavioral screening assays. b Summary of the effect of ablating different neuron types in the SDH on innocuous and noxious cold sensitivities in mice. c Schematic showing the strategy used to label Calb1+ neurons in the SDH via dual-recombinases dependent reporter line. d Schematic illustrating the two-chamber recording system, with separate chambers for the DRG and the SC. Drug solution is administered to either the DRG chamber or the SC chamber. e Comparison of icilin-evoked EPSCs and APs by SC or DRG chamber perfusion, showing inward currents and action potential (AP) firing (left). The right pie chart displays the responding population of EPSCs and APs induced by the TRPM8 agonist (Icilin, 1 μM, DRG chamber perfusion) in Calb1+ neurons in lamina I–II, with n = 61 neurons from 14 mice. f Representative trace showing a Calb1+ neuron recorded upon administration of 1 μM icilin (blue) and/or 100 μM AMTB, a TRPM8 channel antagonist (red). g Quantification data of the inhibition of icilin-evoked EPSCs by the TRPM8 antagonist, AMTB. Data represent n = 15 neurons from 10 mice. Before vs AMTB, p < 0.0001; AMTB vs After, p < 0.0001; ****p < 0.0001, two-way ANOVA with Tukey post hoc analysis. Box plots show the median (center line), 25th and 75th percentiles (box bounds), and minima and maxima (whiskers): Before = 547.38 (125.71–1001.50), AMTB = 0.00 (0.00–23.20), After = 560.37 (95.76–1000.12). h Characterization of icilin-activated Calb1+ neurons by single-cell RT-PCR. Experimental strategy (left). Gene expression profiling (Patch-to-profile) of Calb1+ neurons in lamina I–II from icilin-activated neurons (right). i Gene expression of icilin-activated Calb1+ neurons. j The temperature-controlled water-droplet test (TCWT) in control, Calb1Abl, and Tac1Abl mouse groups, control: n = 9, Calb1Abl: n = 7; control: n = 8, Tac1Abl: n = 8. Scoring system: 0, no response: 1, brief lifting: 2, one flinch: 3, multiple flinches or one lick: 4, prolonged licking or guarding. Control vs Calb1Abl, p < 0.0001; Control vs Tac1Abl, p < 0.6616; ns no significance, ****p < 0.0001, two-tailed unpaired Student’s t-test. Data are presented as mean ± SEM. k Two major subpopulations of the icilin-activated Calb1+ neurons. Created in BioRender. Lee (2025) https://BioRender.com/hwvgy30 (applies to panels a, c, d, h, and k). Source data are provided as a Source data file.
We first ablated eleven distinct neuronal populations in lamina I–II of the SC using available Cre mouse strains, including Calbindin 1 (Calb1), Calbindin 2 (Calb2), CART prepropeptide (Cartpt), Gastrin releasing peptide (Grp), Neuropeptide Y (Npy), Dynorphin (Pdyn), Prokineticin receptor 2 (Prokr2), Somatostatin (Sst), Tachykinin 2 (Tac2), Urocortin 3 (Ucn3) and VGLUT3 (VT3). After the first round of behavioral screening, significant deficits in the acetone assay were observed only in mice where Calb1+ neurons were ablated (Fig. 1b). Calb1+ neurons represent a population of excitatory neurons in the superficial SDH (Supplementary Fig. 1a). Ablation of Calb1+ neurons (hereafter referred to as Calb1Abl mice) led to a ~91% reduction in tdTomato+ neurons in the dorsal SC (Supplementary Fig. 1b). Notably, the ablation of Calb1+ neurons in Calb1Abl mice had no impact on the survival of Calb1+ neurons in the brain, including thermosensation-related regions such as the parabrachial nucleus and somatosensory cortex (Supplementary Fig. 1c). Therefore, we primarily focused on Calb1+ neurons in the SDH for the second round of thermal behavioral tests, including the two-temperature choice and gradient temperature assays.
In the two-temperature choice assay, we examined whether Calb1Abl mice exhibited deficits in discriminating between warm and cool temperatures. In this assay, mice were given a choice between two temperature plates: a reference plate set at 30 °C and a test plate set at a fixed temperature ranging from 10 °C to 50 °C. Measurements were conducted over a total of 5 min, and the difference in time spent on the plate set at 30 °C vs the other temperature plate was recorded. When placed on equivalent temperatures (30 °C), both control and Calb1Abl mice spent comparable time on each plate. However, when the test plate temperature was set within the range of 15–25 °C, control mice showed a clear preference for the reference plate at 30 °C. By contrast, Calb1Abl mice demonstrated a notable decrease in the time spent on the reference plate at 30 °C, signifying impaired discrimination of cool sensation within this temperature range (Fig. 1b and Supplementary Fig. 2a). Interestingly, Calb1Abl mice showed a normal preference for the reference plate at 30 °C when exposed to noxious cold (10 °C), noxious heat (50 °C), and warm (40 °C) temperatures. Furthermore, based on the results of the experiment at 20 °C and 10 °C in Calb1Abl mice, it can be inferred that there was no deficit in detecting cold sensation at 10 °C. Our results indicated that heat, warm, and cold sensations in Calb1Abl mice are intact.
To further investigate the temperature range affected in Calb1Abl mice, we conducted a gradient temperature assay. Mice were allowed to freely navigate across a surface with a temperature gradient ranging from 5 °C to 50 °C. As depicted in Calb1Abl mice spent significantly more time in the temperature range of 17.5–20 °C and significantly less time in the range of 27.5–30 °C compared to control mice. This observation, coupled with our two-temperature choice assay, highlights the impaired ability of Calb1Abl mice to sense cool temperatures. Notably, both the control and Calb1Abl mice did not exhibit any preference for temperature ranges associated with noxious cold (5–14 °C), warmth (34–42 °C), or noxious heat (42–50 °C) (Supplementary Fig. 2b). Moreover, when exposed to noxious cold plate at 0 °C, dry ice application (a noxious cold stimulus), Hargreaves, or various noxious hot plates (46 °C, 50 °C, or 54 °C) to the hindpaw, there was no significant difference in thermal nociception between Calb1Abl and control mice (Supplementary Fig. 3a–d).
Conversely, no deficits in the two-temperature choice and gradient temperature assays were observed in mice with either Calb2+ or Sst+ neurons ablated (Fig. 1b and Supplementary Fig. 2e, f), consistent with the results in the first round of thermal behavioral tests. These findings highlight the specific requirement of Calb1+ neurons in the SDH for cool sensation transduction.
To ensure that the observed behavioral results were not due to spinal circuit reorganization following permanent neuronal ablation, we employed an intersectional chemogenetic strategy to temporally silence spinal Calb1+ neurons. This was achieved by crossing Calb1Cre and Lbx1Flpo lines with a strain carrying the Cre- and Flpo-dependent hM4Di designer receptors exclusively activated by a designer drug (DREADD) called Rosa26CAG-ds-hM4Di (Supplementary Fig. 3k)39. The activation of hM4Di with the drug clozapine N-oxide (CNO) allowed for the silencing of Calb1+ neurons in the SDH (hereafter referred to as Calb1Silenced). In the two-temperature choice assay, Calb1Silenced mice, upon CNO administration, showed a significant increase in the time spent at the range of 15–25 °C compared to the reference plate (30 °C), with no differences observed at other temperatures (Supplementary Fig. 2c). Additionally, in the gradient temperature assay, Calb1Silenced mice displayed a significant decrease in time spent at the 27.5–30 °C range upon CNO administration, instead preferring cooler temperatures (Supplementary Fig. 2d). Notably, despite showing deficits in cool sensation behavior, Calb1Silenced mice retained the ability to detect noxious cold and heat stimuli (Supplementary Fig. 3l–o). The impaired cool sensation observed following acute silencing of Calb1+ neurons further supports the finding from Calb1Abl mice. Collectively, our behavioral genetic screenings suggest that Calb1+ neurons in the SDH are essential for mediating cool sensation.
Defining cool-sensitive Calb1+ spinal neurons for cool transmission
Calb1+ neurons in the SDH form distinct subclusters40, and we found that ablation or silencing of Calb1+ neurons resulted in deficits in other sensory modalities, including mechanical pain (Supplementary Fig. 3e–j, p–u). To identify the specific subpopulation of Calb1+ neurons for cool sensation, we crossed Calb1Cre and Lbx1Flpo with a Cre and Flpo-dependent tdTomato reporter Ai65 (Fig. 1c). We then recorded the responses of Calb1tdTomato neurons in the SDH of adult mice while selectively activating TRPM8+ sensory neurons using the TRPM8 agonist icilin at 1 µM, a concentration that effectively mirrored the activation of the majority of TRPM8+ sensory neurons in the DRG41. This was achieved using a newly developed two-chamber recording setup that allowed for the recording of synaptic responses and induction of action potentials (APs) (Fig. 1d and Supplementary Fig. 4a, b). Traditional SC slice recordings typically show an increase in spontaneous excitatory postsynaptic currents (EPSCs) with icilin application but seldom induce APs42. Our advanced setup enabled us to observe both evoked EPSCs and APs in SC neurons upon stimulation with icilin. We recorded tdTomato+ (Calb1+) neurons in the superficial SDH, targeting lamina I–II, where TRPM8+ afferents predominantly innervate34,35. Among all recorded Calb1tdTomato neurons, the majority exhibited initial burst-like APs, while a smaller subset displayed regular spiking patterns (Supplementary Fig. 5a). Icilin perfusion into the DRG chamber evoked EPSCs in 37.7% (23 out of 61, hereafter referred to as icilin-responsive neurons) and APs in 29.5% (18 out of 61, hereafter referred to as icilin-activated neurons) of recorded Calb1tdTomato neurons in the SC chamber (Fig. 1e and Supplementary Fig. 5b, c). Notably, all icilin-activated Calb1+ neurons specifically received C fiber-evoked EPSCs and showed initial burst firing (Supplementary Fig. 5d, e), representing a distinct subset within the Calb1tdTomato population. Furthermore, icilin-evoked EPSCs were completely blocked by the TRPM8 antagonist AMTB, confirming a functional synaptic connection between TRPM8⁺ afferents and cool-sensitive Calb1⁺ neurons in the SDH (Fig. 1f, g).
To further define the molecular identity of cool-sensitive Calb1+ neurons in the SDH, we performed single-cell RT-PCR following whole-cell patch-clamp recordings (Patch-to-profile) (Fig. 1h). Candidate genes, including Calb1, Calb2, Sst, Gpr83, Grp, Tac1, Tac2, and Trhr, were selected based on our behavior screening and prior single-cell RNA sequencing research focused on Calb1+ sub-clusters43. Consistent with our behavioral results, all icilin-activated neurons (18 out of 18) expressed Calb1 mRNA, with only 5.6% (1 out of 18) co-expressed Calb2 mRNA, and none (0 out of 18) expressed Sst mRNA (Fig. 1h and Supplementary Fig. 5b). Among these Calb1+ icilin-activated neurons, Trhr, Tac1, and Grp were the most prominently expressed. Specifically, Trhr was expressed in 72.2% (13 out of 18), Tac1 in 33.3% (6 out of 18), and Grp in 38.9% (7 out of 18) of icilin-activated neurons (Fig. 1h and Supplementary Fig. 5b). Notably, 61.1% expressed Trhr alone, 22.2% expressed only Tac1, and 11.1% co-expressed both Trhr and Tac1. Although Grp was frequently expressed, it largely overlapped with the Trhr⁺ or Tac1⁺ subsets, suggesting it marks subpopulations within these groups (Fig. 1i).
To determine whether Tac1+ neurons are required for mediating cool sensation, we developed a temperature-controlled water droplet test (TCWT) to precisely maintain the water temperature at 15 °C14, thereby avoiding the limitation of the acetone assay, in which the final temperature after evaporative cooling is highly variable and influenced by external environmental conditions44. In TCWT at 15 °C, we did not observe a cool-deficit phenomenon in the Tac1Abl mice (Fig. 1j), suggesting that the Tac1+ population of Calb1+ neurons does not function in cool-signal transmission (Fig. 1k).
The Trhr+ population of Calb1+ neurons is a key mediator of cool sensation
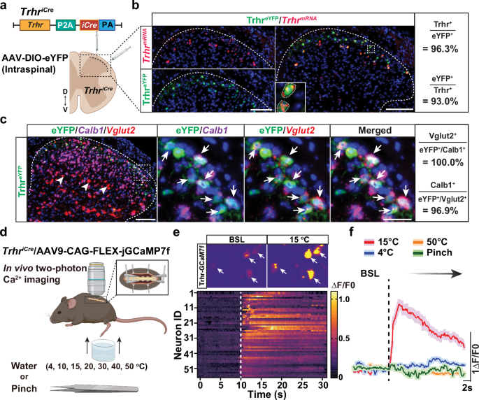
To investigate whether the Trhr+ population of Calb1+ neurons contributes to cool sensation in the SC, we engineered a TrhriCre knock-in mouse line to specifically target these neurons within the SDH. Subsequently, we employed intraspinal delivery of a Cre-dependent AAV-DIO-eYFP into the lumbar SDH in adult TrhriCre mice (Fig. 2a), inducing the expression of eYFP exclusively in Trhr+ neurons located in the superficial layers of the SDH. Most eYFP+ neurons are located in lamina I–II, with scattered eYFP signals observed in lamina III. RNAscope conducted in conjunction with Trhr mRNA revealed a significant overlap, with 96.3% (2347 out of 2436) of eYFP+ neurons demonstrating co-expression of Trhr mRNA, while 93.0% (2347 out of 2525) of Trhr+ neurons were also found to be eYFP+ (Fig. 2b). Notably, 95.3% (1047 out of 1099) of TrhreYFP neurons identified were excitatory and 4.0% (44 out of 1099) were inhibitory (Supplementary Fig. 6a). Furthermore, additional co-staining with Calb1 mRNA revealed that 96.9% (571 out of 590) of eYFP+/VGLUT2+ neurons co-expressed Calb1 mRNA and 100.0% (571 out of 571) of eYFP+/Calb1+ neurons co-expressed Vglut2 mRNA, confirming that excitatory Trhr+ neurons are Calb1+ (Fig. 2c). We also identified a small number of eYFP⁺/Vglut2−/Calb1− neurons, mainly located in lamina III, suggesting the presence of a distinct subpopulation within the Trhr⁺ lineage. Importantly, our investigation revealed no evidence of spinal TrhreYFP neuron innervation within brain regions, suggesting that spinal Trhr+ neurons are not projection neurons (Supplementary Fig. 6b). Together, our anatomical experiments demonstrate that Trhr+ neurons in the lamina I–II of the SDH represent a subpopulation of Calb1+ excitatory interneurons (hereafter referred to as Calb1Trhr neurons).
a Strategy used to label TrhriCre neurons in the SDH using Cre-dependent eYFP virus. b RNAscope in situ hybridization analysis of Trhr mRNA expression in TrhreYFP neurons. n = 40 sections from 4 mice. Scale bar, 100 µm. c RNAscope in situ hybridization analysis of Calb1 and Vglut2 expression in TrhreYFP neurons. Green indicates TrhreYFP, purple indicates Calb1 mRNA, red indicates Vglut2 mRNA, n = 21 sections from 3 mice. Scale bars, 100, 25 µm (magnification). d Schematic illustrating the in vivo two-photon Ca2+ imaging strategy, AAV9-CAG-FLEX-jGCaMP7f was injected into the SC of TrhriCre mice, enabling imaging of Trhr+ neurons during stimulation of the hindpaw with various stimuli, including water at different temperatures (4 °C, 10 °C, 15 °C, 20 °C, 30 °C, 40 °C, and 50 °C) and pinch. e A representative field of view of Trhr+ neurons under baseline and 15 °C water stimulation to the hindpaw (top). Relative ΔF/F0 heatmap from Trhr+ neurons responded to 15 °C water stimulus (white dashed line indicates stimulus onset) (bottom). f Traces represent the average ΔF/F0 responses across neurons from (e), with shading indicating ± SEM: pink (15 °C), orange (50 °C), blue (4 °C), and green (pinch). n = 57 neurons from 7 mice. BSL baseline, black dashed line indicates stimulus onset. Created in BioRender. Lee (2025) https://BioRender.com/hwvgy30 (applies to a, and d).
To determine the sensory modality encoded by Trhr⁺ interneurons, we performed in vivo two-photon Ca2+ imaging experiments in TrhriCre mice injected with a Cre-dependent AAV9-CAG-DIO-GCaMP7f into the lumbar SDH. Two weeks post-injection, we recorded neuronal responses to hindpaw stimulation using water at 4 °C, 10 °C, 15 °C, 20 °C, 30 °C, 40 °C, and 50 °C, as well as to mechanical (pinch) and chemical (capsaicin, a TRPV1 agonist) stimuli (Fig. 2d). Calcium signals recorded at room temperature without stimulation served as the baseline. Trhr+ neurons showed the most robust response to 15 °C water stimulation, with smaller responses to 10 °C and 20 °C (Fig. 2e and Supplementary Fig. 7b, c, i). No responses were observed to 4 °C, 30–50 °C, pinch, or capsaicin application (Fig. 2f and Supplementary Fig. 7a, d–i). To determine whether Trhr⁺ neurons respond to absolute cool temperatures or to dynamic cooling, we applied ramped temperature transitions using a water-circulating cooling system at a constant rate31, including steps from 25 °C to 15 °C, 15 °C to 5 °C, 40 °C to 30 °C, and 50 °C to 40 °C. Trhr⁺ neurons exhibited more robust activation in response to dynamic cooling from 25 °C to 15 °C than to static conditions with an ending temperature of 15 °C (Supplementary Fig. 8a, b), consistent with previous reports31. In contrast, Trhr⁺ neurons showed markedly reduced responses to cooling from 15 °C to 5 °C and no response to cooling from 40 °C to 30 °C or 50 °C to 40 °C (Supplementary Fig. 8a, c–e). These results indicate that Trhr⁺ neurons in the dorsal horn of the SC are specifically tuned to detect innocuous cool temperatures.
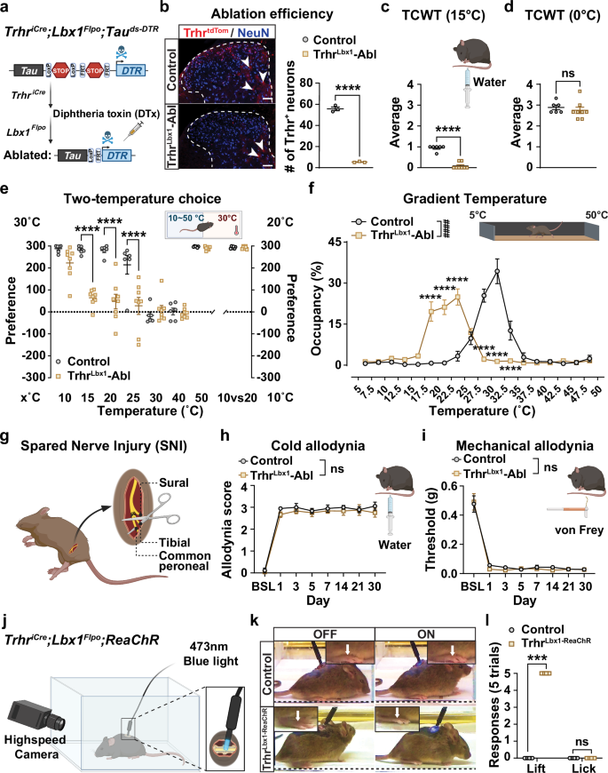
To further assess whether Trhr⁺ neurons are functionally required for cool sensation, we employed a genetic ablation model where DTR expression is driven by the co-expression of TrhriCre and Lbx1Flpo, leading to the specific ablation of TrhrLbx1 neurons (TrhrLbx1-Abl) after intraperitoneal DTx injection, including Calb1Trhr neurons, in the SDH (Fig. 3a, b and Supplementary Fig. 9a), but not Trhr+ neurons in the brain (Supplementary Fig. 9b). As a result, we observed significant attenuation in the TCWT at 15 °C (Fig. 3c). Furthermore, in the two-temperature choice test, the TrhrLbx1-Abl mice showed a significantly reduced preference for 30 °C compared to control mice when paired with 15 °C, 20 °C, and 25 °C (Fig. 3e). Similarly, in the gradient temperature test, TrhrLbx1-Abl mice showed an altered preferred temperature range (Fig. 3f). By contrast, there was no significant difference between the TrhrLbx1-Abl group and the control group in the TCWT at 0 °C (Fig. 3d). Additionally, we did not observe significant differences in other acute sensory tests, including the cold plate, hot plate, dry ice, Hargreaves, light brushing, Rotarod, sticky tape, pinch, pinprick and von Frey tests (Supplementary Fig. 9c–l).
a Intersectional genetic ablation strategy of TrhrLbx1 (TrhrLbx1-Abl) neurons in the SDH. b Ablation efficiency of TrhrLbx1 neurons in the lumbar SC after intraperitoneal DTx injection. n = 3 mice in each group. Arrowheads indicate non-neuronal cells expressing Trhr. Scale bar, 25 µm. p < 0.0001; ****p < 0.0001, two-tailed Student’s unpaired t-test. c Deficit of TrhrLbx1-Abl mice in innocuous cool sensing ability in TCWT at 15 °C, p < 0.0001; ****p < 0.0001, two-tailed Student’s unpaired t-test. d TrhrLbx1-Abl mice in cold sensing in TCWT at 0 °C, ns no significance, two-tailed Student’s unpaired t-test. e Deficit of TrhrLbx1-Abl mice in the two-temperature choice assay, p < 0.0001; **p < 0.01, ****p < 0.0001, two-way ANOVA with Šídák’s multiple comparisons analysis. f Deficit of TrhrLbx1-Abl mice in the gradient temperature assay, p < 0.0001; ****p < 0.0001, ####p < 0.0001, two-way ANOVA with Šídák’s multiple comparisons analysis. Control: n = 6; TrhrLbx1-Abl: n = 8 in (c–f). g Schematic of the spared nerve injury (SNI) model. h, i Responses of control and TrhrLbx1-Abl mice to cold allodynia (h) and mechanical allodynia (i) after SNI. BSL baseline, control: n = 6, TrhrLbx1-Abl: n = 8, ns no significance, two-way ANOVA with Šídák’s multiple comparisons analysis. j Schematic of the optogenetic stimulation and behavior recording setup using TrhriCre;Lbx1Flpo;Rosa26ds-ReaChR (TrhrLbx1-ReaChR) mice. k Representative images demonstrating the response of the ipsilateral hindpaw in control and TrhrLbx1-ReaChR mice during optogenetic activation. Arrows indicate the ipsilateral hindpaw of mice during light-off and light-on. Dashed lines indicate the floor surface. l Quantification of the number of hindpaw lifting and licking (out of five trials) following optogenetic activation of Trhr+ neurons. n = 6 mice in each group. Within Lift, p = 0.0005; Within Lick, p > 0.9999; ***p < 0.001, two-way ANOVA with Šídák’s multiple comparisons analysis. Created in BioRender. Lee (2025) https://BioRender.com/hwvgy30 (applies to panels a, c, e, f, g, h, i, and j). Data are presented as mean ± SEM in b–f, h, and i. Source data are provided as a Source data file.
Given that cold allodynia, pain triggered by innocuous cool stimuli, is a hallmark of neuropathic pain45, we next examined whether Trhr⁺ neurons are required for the development of cold or mechanical allodynia. Using the spared nerve injury (SNI) model46, we compared behavioral responses between control and TrhrLbx1-Abl mice (Fig. 3g). Cold allodynia was evoked by applying 15 °C water to the plantar surface of the injured hindpaw, with responses scored from 0 (no response) to 4 (guarding or repeated licking). Both control and TrhrLbx1-Abl mice exhibited clear cold and mechanical allodynia, indicating that spinal Trhr⁺ neurons are not essential for the development of neuropathic pain behaviors (Fig. 3h, i).
To confirm these results with regional specificity, we selectively ablated Trhr⁺ neurons in the lumbar SDH using AAV-FLEX-taCasp3-TEVp in TrhriCre mice (TrhrSDH-L-Abl; Supplementary Fig. 10a, b). TrhrSDH-L-Abl mice showed a profound reduction in withdrawal responses to 15 °C in the TCWT, while responses to 0 °C stimulation remained intact (Supplementary Fig. 10c, d). Similarly, no significant deficits were observed in thermal, mechanical, or light touch sensitivity (Supplementary Fig. 10e–h). These findings reinforce the conclusion that Trhr⁺ excitatory interneurons in the SDH selectively mediate innocuous cool sensation.
To determine whether activation of Trhr⁺ neurons is sufficient to drive cool-related behavior, we next employed an optogenetic approach. We generated TrhriCre;Lbx1Flpo;Rosa26ds-ReaChR mice by crossing TrhriCre and Lbx1Flpo lines with a dual-recombinase-dependent ReaChR line, enabling selective expression of the red-shifted channelrhodopsin variant ReaChR in Trhr⁺ neurons within the SDH. Following implantation of a fiber optic above the L4/L5 spinal segment, we recorded behavioral responses in control and TrhriCre;Lbx1Flpo;Rosa26ds-ReaChR mice during blue light stimulation (473 nm, 9 mW, 30 Hz, 2 ms pulse; Fig. 3j). Optogenetic activation of Trhr⁺ neurons reliably evoked ipsilateral hindpaw lifting, a stereotyped behavioral response also observed in mice stimulated with 15 °C water (Fig. 3k). Notably, the hindpaw licking response, a characteristic indicator of pain47, was absent during light stimulation, indicating that activation of Trhr⁺ neurons elicits a non-noxious, cool sensation rather than a pain response (Fig. 3l). Together, these results demonstrate that Trhr⁺ excitatory interneurons in the SDH are sufficient and necessary to transmit innocuous cool information.
Mapping the skin-to-brain circuit dedicated to cool sensation
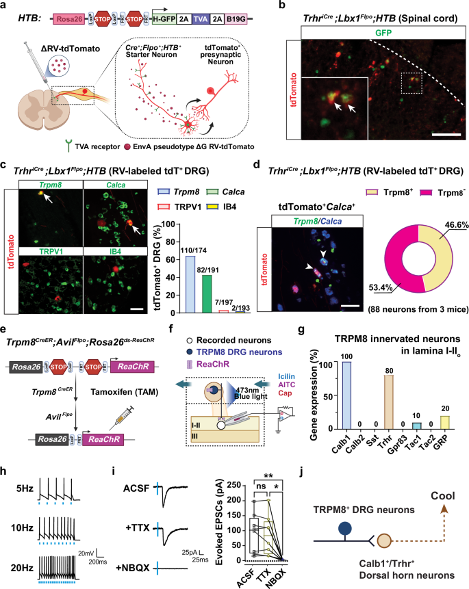
To understand how the cool signals are transmitted from the skin to the brain, we conducted an in-depth mapping of the neural circuitry within the SC of adult mice, starting with Trhr+ excitatory interneurons. First, we traced the inputs of spinal Trhr+ neurons using a combination of rabies virus labeling and intersectional genetic strategy48. Injection of EnvA pseudotyped G-deleted-tdTomato rabies virus into the lumbar SCs of TrhriCre;Lbx1Flpo;Rosa26CAG-ds-HTB (TrhriCre;Lbx1Flpo;HTB) mice successfully infected Trhr+ starter neurons (marked by their expression of GFP and tdTomato) in the SC (Fig. 4a, b). Neurons labeled with tdTomato were detected in both the lumbar SC and lumbar DRG (Fig. 4b, c). Next, we examined the identity of the DRG neurons that form monosynaptic connections with Trhr+ neurons by co-staining with a few candidate DRG cell type markers. The vast majority of tdTomato+ DRG neurons were Trpm8+ (63.2%, 110 out of 174) and Calca+ (42.9%, 82 out of 191), while an insignificant fraction expressed either TRPV1 or IB4 (Fig. 4c). To further confirm whether tdTomato+/Trpm8+ and tdTomato+/Calca+ DRG neurons are from the same cluster of neurons, we performed triple-staining for tdTomato, Trpm8 and Calca (Fig. 4d). We found that only 46.6% (41 out of 88) of tdTomato+/Calca+ neurons expressed Trpm8 which aligns with sequencing data shown by others49, indicating that close to 50% of Calca+ inputs are from Calca+/Trpm8+ overlapping population (Fig. 4d). Our results suggest that TRPM8+ sensory neurons are the primary inputs that form monosynaptic connections with spinal Trhr+ neurons.
a Schematic of the HTB-based mono-transsynaptic retrograde tracing approach used to identify presynaptic inputs onto Trhr+ neurons. b Validation of labeling of Trhr+ starter cells in the SC. Representative image showing GFP+/tdTomato+ Trhr+ starter neurons (yellow) in the SDH. The inset highlights labeled starter neurons (arrows). Scale bar, 50 μm. Repeated in four mice. c Labeling of presynaptic DRG neurons synapsed onto Trhr+ spinal neurons. Images of tdTomato+ traced DRG neurons co-stained with markers including Trpm8, Calca, TRPV1, and IB4. Arrows indicate the double-positive neurons (left). Quantification shows the proportion of tdTomato+ DRG neurons expressing each marker in the total amount of tdTomato+ neurons (right), n = 4 mice. Scale bar, 50 μm. d Image for triple staining for Trpm8, Calca, tdTomato. Arrowheads indicate tdTomato+/Trpm8+/Calca+ neurons. Pie chart showing the proportion of Trpm8+ and Trpm8- neurons among tdTomato+/Calca+ cells. n = 88 neurons from 3 mice. e Schematic illustrating the approach to express ReaChR in TRPM8+ DRG neurons using a dual-recombinase-dependent strategy. f Strategy for random recording of neurons in lamina I–II in Trpm8CreER;AvilFlpo;Rosa26ds-ReaChR mice. g Gene expression profiling of recorded neurons in lamina I–II with icilin-evoked APs (icilin-activated neurons). h No failure in light-evoked APs (5, 10, and 20 Hz, 473 nm, blue boxes) among icilin-activated neurons (10/12 neurons). i Effect of the sodium channel blocker (TTX, 500 nM, SC chamber) and the AMPA receptor antagonist (NBQX, 20 μM, SC chamber) on light-evoked EPSCs. n = 8 neurons from 7 mice (data points shown were neurons expressing both Calb1 and Trhr), p = 0.0042; ns: no significance, *p < 0.05, **p < 0.01, two-way ANOVA with Tukey post hoc analysis. Box plots show the median (center line), 25th and 75th percentiles (box bounds), and minima and maxima (whiskers): TTX = 83.72 (15.70–201.71), Control = 101.88 (15.30–198.10), NBQX = 0.00 (0.00–5.00). j Schematic representation showing TRPM8+ DRG neurons forming synapses onto Calb1Trhr neurons. Created in BioRender. Lee (2025) https://BioRender.com/hwvgy30 (applies to panels a, e, f, and j). Source data are provided as a Source data file.
To further assess the functionality of monosynaptic connections between TRPM8⁺ sensory afferents and spinal Trhr⁺ neurons, we performed whole-cell patch-clamp recordings from randomly selected neurons in the superficial SDH while optogenetically stimulating TRPM8⁺ axon terminals in Trpm8CreER;AvilFlpo;Rosa26ds-ReaChR mice (Fig. 4e, f). Using a two-chamber recording setup (Fig. 4f and Supplementary Fig. 4a, b), we first applied icilin, capsaicin, or AITC (a TRPA1 agonist) to DRG neurons and recorded synaptic responses and AP induction in spinal neurons to determine DRG input profiles. We found that 40.5% (15 out of 37) of recorded SDH neurons exhibited icilin-evoked EPSCs (icilin-responsive), and 32.4% (12 out of 37) fired APs (icilin-activated) upon icilin stimulation (Supplementary Fig. 11b, c). Among the 12 icilin-activated neurons, 11 responded exclusively to icilin and not to other chemical agonists (hereafter referred to as icilin-specific neurons), representing a population selectively driven by TRPM8⁺ inputs. The remaining icilin-activated neuron, along with four additional icilin-responsive neurons that did not fire APs, were polymodal and also responded to capsaicin and/or AITC. Optogenetic activation of TRPM8⁺ neurons in the DRG compartment elicited time-locked, failure-free APs in SDH neurons at 5, 10, and 20 Hz, responses that persisted in the presence of tetrodotoxin (TTX), consistent with activation via TTX-resistant Nav1.8/1.9 channels expressed by TRPM8⁺ afferents49. However, subsequent application of the AMPA receptor antagonist NBQX abolished the responses, indicating that the postsynaptic activation of SDH neurons is mediated by glutamatergic synaptic transmission49 (Fig. 4h, i and Supplementary Fig. 11a). All 11 icilin-specific neurons received monosynaptic input from TRPM8⁺ afferents, whereas the polymodal neurons exhibited polysynaptic responses (Supplementary Fig. 11b). To identify the molecular phenotype of these neurons, we performed single-cell RT-PCR after whole-cell patch-clamp recordings, which revealed that all 11 icilin-specific neurons expressed Calb1 but not Calb2 or Sst. Notably, 72.7% (8 out of 11) of these Calb1⁺ neurons also expressed Trhr (Fig. 4g and Supplementary Fig. 11b–d), suggesting that Trhr⁺ neurons represent a major population of cool-specific interneurons receiving direct monosynaptic input from TRPM8⁺ afferents in the SDH (Fig. 4j).
Next, our investigation led to the identification of spinal projection neurons responsible for conveying cool signals to the brain. About 85% to 95% of projection neurons in the lamina I of the lumbar SC target the lateral parabrachial nucleus (lPBN) of the brain, named as spinoparabrachial projection neurons (SPB neurons)17. We investigated whether Trhr+ neurons form direct synapses onto SPB neurons. To this end, we utilized a technique involving bilateral injection of cholera toxin subunit-B (CTB555) conjugated with a fluorophore into the lPBN of TrhriCre mice, along with the injection of Cre-dependent AAV-EF1α-DiO-hChR2(H134R)-eYFP into the SC (Fig. 5a). This allowed us to label and visualize the SPB neurons and express ChR2 in Trhr+ neurons. Subsequently, we conducted whole-cell patch-clamp recordings on CTB+ neurons to examine synaptic connections from Trhr+ neurons to SPB neurons. We directly activated Trhr+ neurons using optogenetic techniques and observed eEPSCs and APs in SPB neurons. To begin, we identified cool-sensitive SPB neurons by treating the DRG chamber with icilin. We found that 64.3% (9 out of 14) of recorded neurons exhibited icilin-evoked EPSCs (icilin-responsive), and 50% (7 out of 14) displayed icilin-evoked APs (icilin-activated) (Supplementary Fig. 12a–c). All icilin-responsive SPB neurons exhibited robust, time-locked EPSCs upon optogenetic stimulation, with an average latency of 1.63 ± 0.22 ms (Fig. 5b–d), confirming monosynaptic input. Importantly, EPSCs were abolished by application of TTX to the SC chamber but were rescued by 4-AP (Fig. 5c), indicating that the presynaptic neurons rely on TTX-sensitive voltage-gated sodium channels, a hallmark of spinal interneurons or projection neurons. Single-cell RT-PCR analysis of the recorded neurons further examined their molecular identity based on the presence of known spinal projection neuronal markers such as Calcrl, Gpr83, Npy1r, Tac1, and Tacr150,51,52. Interestingly, all cool-activated SPB neurons were Calcrl+ but Gpr83- without receiving inputs from TRPV1+ and TRPA1+ sensory fibers (Fig. 5e and Supplementary Fig. 12b, c). Our recording results revealed that Calcrl+ cool-activated SPB neurons receive monosynaptic inputs from Trhr+ neurons in the SDH.
a Schematic illustrating the recording of CTB-labeled spinoparabrachial (SPB) neurons in TrhriCre mice, in which ChR2 is expressed in Trhr+ neurons in the SDH via intraspinal injection of AAV9-EF1α-DIO-hChR2(H134R)-EYFP. b Light-evoked APs (5, 10, and 20 Hz, 473 nm, blue boxes) in CTB-labeled SPB neurons. c Representative traces showing light-evoked EPSCs (473 nm, blue boxes) of CTB-labeled SPB neurons in the spinal slice before and after TTX (500 nM), 4-AP (100 μM) (left). Quantification showing the amplitude of light-evoked EPSCs in ACSF, TTX, and TTX & 4-AP treated, n = 7 neurons from 3 mice, p = 0.0001; ns: no significance, ***p < 0.001, two-way ANOVA with Tukey post hoc analysis (right). Box plots show the median (center line), 25th and 75th percentiles (box bounds), and minima and maxima (whiskers): ACSF = 146.0 (25.0–205.0), TTX = 2.0 (0.0–15.0), TTX & 4-AP = 145.0 (17.0–179.0). d Latency to induction of light-evoked EPSCs. The trace under the ACSF condition shown in panel (c) is temporally expanded to highlight the onset latency. n = 7 neurons from 3 mice. e Light-evoked APs of CTB+ SPB neurons expressed Calcrl, identified via single-cell RT-PCR post-recording. n = 7 neurons from 3 mice. f Schematic illustrating the recording of CTB-labeled SPB neurons in Trpm8CreER;AvilFlpo;Rosa26ds-ReaChR mice, in which ReaChR channels are expressed in TRPM8+ sensory neurons in the DRG. The neurons are harvested after recording, and single-cell RT-PCR is conducted to identify Calcrl+ SPB neurons. g Light-evoked APs (5, 10, and 20 Hz, 473 nm, blue boxes) of Calcrl+ SPB neurons. h Representative traces and quantification of light-evoked EPSCs (473 nm, blue boxes) of Calcrl+ SPB neurons in the spinal slice before and after TTX (500 nM), AMPA receptor antagonist (NBQX, 20 μM), n = 6 neurons from 6 mice, p < 0.0001; **p < 0.01, ****p < 0.0001, two-way ANOVA with Tukey post hoc analysis. Box plots show the median (center line), 25th and 75th percentiles (box bounds), and minima and maxima (whiskers): ACSF = 126.70 (87.15–147.55), TTX = 77.44 (59.55–101.45), NBQX = 0.00 (0.00–2.00). i Schematic representation showing TRPM8+ DRG neurons forming synapses onto Trhr+ interneurons and Calcrl+ SPB neurons. And Trhr+ interneurons forming synapses onto Calcrl+ SPB neurons. Created in BioRender. Lee (2025) https://BioRender.com/hwvgy30 (applies to panels a, f, and i). Source data are provided as a Source data file.
Furthermore, we explored whether TRPM8+ afferents directly innervate Calcrl+ cool-activated SPB neurons. We injected CTB into the lPBN of Trpm8CreER;AvilFlpo;Rosa26ds-ReaChR mice and then recorded CTB+ SPB neurons using whole-cell patch clamp techniques. RT-PCR was conducted after recording to identify Calcrl+ SPB neurons. Totally, 6 out of 31 recorded SPB neurons were icilin-activated, of which 5 out of 6 were Calcrl+ (Fig. 5f and Supplementary Fig. 12e). Notably, all Calcrl+ icilin-activated SPB neurons displayed monosynaptic responses upon optogenetic stimulation of TRPM8+ sensory neurons at frequencies of 5, 10, and 20 Hz. These EPSCs persisted even in the presence of TTX due to the TTX-resistant Nav1.8/1.9 channels expressed by TRPM8⁺ DRG afferents49, and were abolished by the AMPA receptor antagonist NBQX, confirming glutamatergic monosynaptic transmission (Fig. 5g, h and Supplementary Fig. 12d). Our findings reveal a circuit in the SC that mediates cool sensation. In this circuit, Trhr+ excitatory interneurons receive monosynaptic inputs from TRPM8+ sensory neurons and directly innervate Calcrl+ SPB neurons. Calcrl+ SPB neurons receive monosynaptic inputs from TRPM8+ sensory afferents and project to the lPBN in the brain (Fig. 5i).
Calcrl+ neurons encompass both interneurons and projection neurons in the SDH (Fig. 6a). To further investigate the in vivo function of Calcrl+ SPB neurons in cool sensation, we devised a strategy to selectively ablate Calcrl+ SPB neurons in the SDH. This involved injecting AAV-retro-Flpo into the lPBN of CalcrlCre; Ai14; Tauds-DTR mice, followed by intrathecal DTx injections to specifically ablate parabrachial nucleus-projecting Calcrl+ SPB neurons while avoiding ablation of those originating from other brain regions or in the lPBN (referred to as CalcrlSPB-Abl). To confirm the ablation efficiency of Calcrl+ SPB neurons, we injected a retrograde tracer, CTB, into the lPBN to label SPB neurons, and performed RNAscope staining for Calcrl in the SC. We observed a significant reduction in CTB+ Calcrl+ neurons in the spinal sections of ablated mice, indicating successful ablation of Calcrl+ SPB neurons (Fig. 6a). Subsequently, we conducted behavioral assays, including the two-temperature choice assay, gradient temperature assay, and TCWT at 0 and 15 °C, to evaluate the sensory functions of these neurons. The results showed a significant difference between control and CalcrlSPB-Abl mice in the two-temperature choice experiment at 15, 20, and 25 °C (Fig. 6b), as well as in the gradient temperature experiment at temperature ranges of 17.5–22.5 °C and 27.5–32.5 °C (Fig. 6c). Additionally, a significant attenuation was observed in TCWT at 15 °C (Fig. 6d), but not in TCWT at 0 °C in CalcrlSPB-Abl mice (Fig. 6e). Our results revealed that Calcrl+ SPB neurons are essential for cool sensation.
a Schematic illustrating the method of ablation of Calcrl+ SPB neurons (CalcrlSPB-Abl, top). In CalcrltdTomato mice, numerous CTB-labeled SPB neurons are observed. A schematic indicating the locations of tdTomato-positive and CTB+ SPB neurons in the dorsal horn, along with a summary figure including representative SC images from control (Scale bar, 25 μm, bottom left), demonstrates quantification of ablation efficiency in CalcrlSPB-Abl mice (bottom right). Green indicates CTB-positive neurons, yellow indicates CTB+/Calcrl+ neurons, arrows indicate double-labeled neurons, and arrowheads indicate CTB+ but Calcrl− neurons. Quantification of Calcrl+ SPB neurons in the SDH of control and ablated mice (right). Control: n = 30 sections from three mice; CalcrlSPB-Abl: n = 36 sections from three mice; p = 0.0009; ***p < 0.001, two-tailed Student’s unpaired t-test. b, c Assays used to assess cool and cold sensing ability: b Deficit of CalcrlSPB-Abl mice in the two-temperature choice assay. p = 0.0004. c Deficit of CalcrlSPB-Abl mice in the gradient temperature assay. p = 0.0001. d Deficit of CalcrlSPB-Abl mice in TCWT at 15 °C, p < 0.0001. e TCWT at 0 °C, p = 0.2694. Control: n = 9; CalcrlSPB-Abl: n = 9. *p < 0.05, **p < 0.01, ****p < 0.0001, ####p < 0.0001, ns: no significance. Two-way ANOVA with Šídák’s multiple comparisons analysis in (b, c); two-tailed Student’s unpaired t-test in (d, e). Created in BioRender. Lee, H. (2025) https://BioRender.com/hwvgy30 (applies to panels a, b, c, and d). Data are presented as mean ± SEM in (a–e). Source data are provided as a Source data file.
Amplification of cool signals by Trhr+ excitatory interneurons in the cool-specific circuit
With the foundational structure of the cool information-transmitting microcircuit mapped, we turned our focus to understanding the specific contributions of Trhr+ interneurons within this pathway. To uncover their functions, we conducted comprehensive whole-cell patch clamp recordings in CTB+ SPB neurons from both control and TrhrLbx1-Abl mice. Following our recordings, single-cell RT-PCR analysis was conducted to identify Calcrl+ SPB neurons (Supplementary Fig. 13a). We then analyzed the amplitudes of icilin-evoked EPSCs in Calcrl+ SPB neurons and found significant decreases of 53.7% at 1 µM and 55.1% at 10 µM in icilin-evoked EPSCs amplitude were identified in TrhrLbx1-Abl mice compared to the control cohort (Fig. 7a, b). As a consequence, APs were observed in 72.2% of Calcrl+ SPB neurons (13 out of 18) in response to 1 µM icilin in the control group, whereas TrhrLbx1-Abl mice showed APs in only 31.3% of Calcrl+ SPB neurons (5 out of 16) (Fig. 7c and Supplementary Fig. 13b). Among icilin-activated Calcrl+ SPB neurons (13 in control mice vs 5 in TrhrLbx1-Abl mice), the firing frequency of icilin-evoked APs from 1 µM to 10 µM was significantly lower in the TrhrLbx1-Abl group compared to the control group (Fig. 7d). These results indicate that Trhr+ interneurons are crucial for amplifying cool sensory signals.
a Representative traces showing the EPSCs of Calcrl+ SPB neurons in response to 1 μm icilin in control and TrhrLbx1-Abl mice. b Concentration-response curves of Calcrl+ SPB neurons from control and TrhrLbx1-Abl mice, p < 0.0001. Data are presented as mean ± SEM. c Representative traces of icilin-evoked AP firing in control and TrhrLbx1-Abl mice. d Quantification of icilin-evoked neuronal responses in Calcrl+ SPB neurons: (top) proportion of responsive neurons, and (bottom) total spike count within a 10 s interval following icilin application. Control: n = 18; TrhrLbx1-Abl: n = 16 neurons from 7 mice in each group. For icilin-eAP neurons (top): within 0.1 μM, p = 0.0023; within 0.3 μM, p = 0.0022; within 1 μM, p = 0.0169; within 3 μM, p = 0.0381; within 5 μM, p = 0.0544; within 10 μM, ns. For spike count (bottom): within 0.1 μM, p > 0.9999, within 0.3 μM, p = 0.9766, within 1 μM, p < 0.0001, within 3 μM, p < 0.0001, within 5 μM, p < 0.0001, within 10 μM, p < 0.0001. *p < 0.05, **p < 0.01, ****p < 0.0001, ns no significance. Two-sided Chi-square test (d, top), two-way ANOVA with Šídák’s multiple comparisons (b; d, bottom). Data are presented as mean ± SEM. e, f Heatmaps showing the activity of SPB neurons (in ΔF/F0) in response to 4 °C, 15 °C, 50 °C, and pinch stimuli in control (e) and TrhrLbx1-Abl (f) mice. Control: n = 44 neurons from 3 mice; TrhrLbx1-Abl: n = 62 neurons from 3 mice. g Quantification of SPB neuron response to various stimuli (4 °C, 15 °C, 50 °C, and pinch) in control and TrhrLbx1-Abl mice, categorized based on their response to a 15 °C stimulus. Neuron responses are classified as Cool-specific (responding to 15 °C only), Cool-polymodal (responding to 15 °C and additional stimuli), Cool-insensitive (responding only to other stimuli but not 15 °C), and No response. Control: n = 44 neurons from 3 mice; TrhrLbx1-Abl: n = 62 neurons from 3 mice, ****p < 0.0001, Two-sided Chi-square = 25.5, df = 3. h A diagram illustrating the cool sensation circuit: Trhr+ interneurons in lamina I–II of the SC receive input from TRPM8+ sensory neurons and connect to Calcrl+ SPB neurons. Proper transmission of cool-related information to the brain depends on Trhr+ neuron function, with their ablation compromising signal relay. Created in BioRender. Lee (2025) https://BioRender.com/hwvgy30. Source data are provided as a Source data file.
To validate this hypothesis, we assessed SPB neuron responses in both control and TrhrLbx1-Abl mice across various stimuli (4 °C, 15 °C, 50 °C, and pinch). After injecting AAVrg-Syn-jGCaMP7f-WPRE into the lPBN region of each group, we used in vivo Ca2+ imaging to compare SPB neuron activity. In control mice, SPB neurons responded robustly to all stimuli; however, in the TrhrLbx1-Abl group, the response to the 15 °C stimulus was significantly reduced (Fig. 7e, f and Supplementary Fig. 13c). Specifically, the proportion of SPB neurons responsive to the 15 °C stimulus was notably lower in TrhrLbx1-Abl mice (6.5%, 4 out of 62) compared to the control group (43.2%, 19 out of 44) (Fig. 7g). Collectively, these results indicate that Trhr+ excitatory interneurons serve an essential amplifying function in the spinal circuit for cool sensation, facilitating the activation of Calcrl+ SPB neurons and enhancing cool signal transmission.
In summary, our studies have demonstrated a feed-forward amplification neural circuit in the SC dedicated to cool sensation. Within this circuit, cool-specific Trhr+ excitatory interneurons, which represent a subpopulation of Calb1+ neurons in the SDH, receive monosynaptic inputs from TRPM8+ sensory afferents and directly innervate Calcrl+ SPB neurons to amplify the activation of Calcrl+ SPB neurons, while Calcrl+ SPB neurons receive monosynaptic inputs from TRPM8+ sensory afferents and project to the lPBN in the brain, completing the path from peripheral sensory detection to central processing of cool temperature signals (Fig. 7h).
Discussion
Humans and animals possess an extraordinary ability to perceive a diverse range of temperature stimuli, including cold, cool, warm, and hot sensations. Advances in our understanding of temperature sensation have primarily come from identifying temperature-sensitive channels and receptors as molecular thermosensors in the peripheral nervous system5,6,8,9,12,13,14,53,54,55,56,57,58. However, our knowledge of temperature perception within the central nervous system remains limited. While recent research has uncovered spinal mechanisms that transmit noxious cold59 and heat signals24, the cellular mechanisms responsible for non-noxious cool sensation remain elusive. In this study, we made a significant breakthrough by identifying a specialized microcircuit within the SC that selectively mediates cool sensation.
Previous in vivo single-unit electrophysiological studies have identified two spinal neuron populations activated by cool stimuli: “COOL” neurons, which respond exclusively to innocuous cool stimuli, and cold/mechanical/heat (CMH) neurons, which respond to innocuous cool, noxious mechanical (pinch), and heat stimuli27. More recent in vivo Ca2+ imaging studies have also confirmed the presence of two distinct projection neuron populations in lamina I SPB neurons responsive to cool stimuli: cool-specific projection neurons (14%) and polymodal projection neurons (76%), which respond to cool, cold, pinch, and heat stimuli32. These findings suggest the presence of a separate spinal population for sensing cold and cool stimuli. Our data suggest that Trhr+ excitatory interneurons and Calcrl+ SPB neurons are likely candidates for “COOL” neurons within this microcircuit. To further support the hypothesis, we optogenetically activated Trhr⁺ neurons by expressing ReaChR in this population of spinal excitatory interneurons. Blue light stimulation reliably induced hindpaw lifting without triggering nocifensive licking, suggesting activation of a cool-specific, non-painful pathway. This behavior resembled that evoked by 15 °C water stimulation, reinforcing the role of Trhr⁺ neurons in transmitting innocuous cool signals. Although Trhr+ neurons represent the primary population of cool-specific Calb1+ neurons in lamina I–II, we found that a small portion of these neurons do not express Trhr mRNA (Trhr−) (Supplementary Fig. 5b), suggesting a possible contribution of Calb1+/Trhr- cool-specific neurons for cool-related information transmission. However, when Trhr+ neurons were ablated, a deficit in cool sensation similar to that observed in Calb1+ neuron-ablated mice was noted, indicating that Calb1Trhr neurons are a key component of the cool transmission pathway. Additionally, Calb1+ (likely Trhr−) neurons in the deeper dorsal horn have been shown to receive inputs from mechanoreceptors and play a critical role in touch and mechanical pain processing, as demonstrated by deficits in von Frey tests in Calb1Abl or Calb1Silenced mice (Supplementary Fig. 3j, u). These findings underscore a fundamental principle of spinal somatosensory processing based on targeted peripheral inputs17,60.
Although in vitro electrophysiological studies have shown that TRPM8 currents can remain saturated at lower temperatures (e.g., 8–10 °C)12, responses to 10 °C in our in vivo Ca2+ imaging experiments were notably weaker (Supplementary Fig. 7b, i). This discrepancy likely reflects the biphasic activation curve of TRPM8 channels: while the steep phase between ~27 °C and 18 °C (Q₁₀ ≈ 23.8) drives robust channel activation, the curve flattens considerably from 18 °C to 10 °C (Q₁₀ ≈ 3.3)61. As a result, additional cooling to 10 °C from room temperature produces only minimal increases in channel open probability and depolarizing drive. In vivo, this diminished excitatory input may be insufficient to reliably trigger APs in TRPM8⁺ afferents, leading to reduced synaptic transmission to Trhr⁺ neurons. Thus, when we extended the cooling ramp from 15 °C to 5 °C, during which Trhr⁺ neuron activity peaked near 15 °C but diminished with continued cooling, indicating that Trhr+ neurons encode both the rate and magnitude of cooling within the innocuous temperature range. Additionally, the activation of Trhr⁺ neurons by temperature transitions within the innocuous range (25–15 °C) appears to involve a combinatorial coding mechanism (Supplementary Fig. 8b). This is consistent with prior in vivo DRG imaging studies showing that distinct subsets of DRG neurons respond selectively to different cooling ranges62, potentially engaging distinct subsets of Trhr⁺ neurons in the SC. In parallel, previous work has identified a subset of polymodal DRG neurons responsive to a wide range of temperatures, from innocuous cool to noxious cold62. Given the reduced Q10 of TRPM8 channels at lower temperatures61, their role in noxious cold sensing may be limited. Instead, other cold-sensitive receptors, such as GluK2, may play a more prominent role in cold temperature sensing14,53. Indeed, recent single-cell RNA sequencing has identified a subpopulation of TRPM8+ DRG neurons co-expressing TRPM8 and GluK249, which may serve as polymodal cold sensors capable of detecting broader cold ranges and relaying this information to distinct spinal circuits. Besides TRPM8+ afferents, we found that spinal Trhr+ neurons also receive inputs from CGRP (Calca+) sensory afferents (Fig. 4c, d). Our finding is in agreement with the role of CGRP DRG neurons in thermosensation, and these neurons can be activated by cooling temperatures63.
Two primary pathways convey somatosensory signals to the brain: the spinothalamic pathway, which transmits locational information, and the spinoparabrachial pathway, which is critical for perception and homeostasis. Numerous anatomical studies have shown that approximately 85–95% of lamina I projection neurons in the lumbar SC project to the lPBN, whereas only a small proportion project directly to the thalamus17,64. The lPBN serves as a critical relay station for forwarding thermosensory and nociceptive information to higher-order brain regions. In our study, we focused on this predominant lPBN pathway given its central role in transmitting cool-specific signals. Although lamina I projection neurons present only a small fraction of dorsal horn neurons, they exhibit substantial heterogeneity. A major population of SPB neurons expresses NK1R and is essential for transmitting signals related to defensive behavior and emotional perception in response to pain and itch65,66,67. Calcrl⁺ SPB neurons are functionally heterogeneous. Recent studies identified Calcrl+/Gpr83+ SPB neurons as the key projection neurons for transmitting mechanical itch, distinct from NK1R+ population52. However, our electrophysiological recordings and in vivo two-photon Ca2+ imaging results demonstrate that a subset of Calcrl⁺ SPB neurons is cool-sensitive and lacks Gpr83 expression. We propose that this cool-responsive subpopulation of Calcrl⁺ SPB neurons functions as downstream targets of Trhr⁺ cool-transmission neurons.
Our study reveals a high-fidelity, modality-specific feedforward amplification microcircuit within the superficial SDH that is dedicated to mediating cool sensation. Functionally, a feed-forward amplification circuit may serve to boost weak, innocuous cool signals to reliably activate higher-order projection neurons. This could improve the signal-to-noise ratio in the SC, ensuring high-fidelity sensory transmission to the brain. Such circuits may be particularly important in conditions where sensory inputs are subtle or easily masked, for example, detecting mild environmental cooling amid ongoing background activity. In addition to boosting signal strength, this circuit may act as a sensory enhancer, offering opportunities for gain control, temporal sharpening, or selective recruitment of modality-specific projection neurons. While a fully characterized feed-forward amplification circuit in the SC has not been previously reported, similar motifs have been described in the context of pain processing, particularly feed-forward inhibition. For instance, our earlier work identified a feed-forward inhibitory circuit that modulates mechanical pain36. Similarly, MacDermott and colleagues described a form of feed-forward disinhibition that facilitates nociceptive signal propagation68. Altogether, our results highlight the role of specialized spinal circuits in encoding thermal modalities with precision and suggest that similar microcircuits may exist for other sensory processing.
In the context of broader somatosensory theories, our findings align closely with the specificity theory. The identification of distinct, modality-specific Trhr+ and Calcrl+ neurons supports the labeled-line framework, as these neurons are dedicated to mediating cool sensation while being unresponsive to other modalities, such as heat, cold, touch, itch, and pain. However, our results do not entirely exclude contributions from pattern theory. While Trhr+ neurons function in a modality-specific manner, the broader integration of spinal sensory pathways likely involves spatiotemporal patterns for contextual processing, particularly in polymodal neurons. This dual perspective emphasizes the importance of both theories in understanding the complexities of sensory perception.
Methods
Animals
All animal experiments were performed in accordance with protocols approved by the Institutional Animal Care and Use Committee at the University of Michigan (Protocol number: PRO00011049) following NIH guidelines. Both male and female mice were used for all experiments. Mice were group housed at room temperature with ad libitum access to food and water on a 12 h light/12 h dark cycle. The mouse lines used in the present study were: Calb1Cre (#028532, JAX), Calb2iCre (#010774, JAX), CalcrlCre (#023014, JAX), CartptCre (RY16, GENSAT), GrpCre (#033174, JAX), NpyCre (RH26, GENSAT), PdynCre (#027958, JAX), Prokr2Cre (MG17, GENSAT), SstCre (#013044, JAX), Tac2Cre (#018938, JAX), Ucn3Cre (KF43, GENSAT), Vglut3Cre 69, Rosa26LSL-tdTomato (Ai14, #007914, JAX), Lbx1Flpo 48, Rosa26CAG-FSF-LSL-hM4Di (Rosa26CAG-ds-hM4Di), TauLSL-FSF-DTR (Tauds-DTR) 36, Rosa26CAG-LSL-FSF-ReaChR-mCitrine (Rosa26ds-ReaChR, #024846, JAX), Ai65 (#021875, JAX), Trpm8GFP 8, Rosa26CAG-LSL-FSF-HTB (Rosa26ds-HTB) 48, and Trpm8CreER 70. The TrhriCre strain was created in collaboration with Biocytogen using the CRISPR technique. The AvilFlpo was created in collaboration with the transgenic core facility at the University of Michigan using the CRISPR technique. To genetically ablate spinal Calb1Cre, Calb2iCre, SstCre, CartptCre, GrpCre, NpyCre, PdynCre, Prokr2Cre, Tac2Cre, Ucn3Cre, Vglut3Cre, or TrhriCre neurons, the respective mouse line was crossed with Lbx1Flpo and Tauds-DTR mice. For ablation of Calcrl+ SPB neurons, CalcrlCre mice were crossed with Tauds-DTR mice to generate CalcrlCre; Tauds-DTR mice, whereas CalcrlCre mice were crossed with Ai14 mice for labeling purposes. Calb1Cre mice were crossed with Lbx1Flpo and Rosa26CAG-ds-tdTomato (Ai65) reporter mice (referred to as Calb1+) to label the Calb1Cre; Lbx1Flpo-derived (Calb1+) neurons. We crossed Trpm8CreER with AvilFlpo mice to generate Trpm8CreER; AvilFlpo mice. To generate TrhriCre; Lbx1Flpo; Rosa26ds-HTB mice, Trhricre mice were crossed with Lbx1Flpo and Rosa26ds-HTB mice. For the optogenetic stimulation experiment, Trhricre mice were crossed with Lbx1Flpo and Rosa26ds-ReaChR mice to generate Trhricre; Lbx1Flpo; Rosa26ds-ReaChR mice.
Surgeries for AAV injection
Intra-spinal injection
Mice were anesthetized with intraperitoneal injection of ketamine (100 mg/kg) and xylazine (10 mg/kg), followed by carprofen (5 mg/kg; subcutaneous) and placed in a stereotaxic frame. A midline incision was made on the back, and the muscle on the vertebrae was removed at the level of T12–L1, and the vertebrae were clamped. The L3 and L5 spinal segments were injected through intervertebral spaces, while the L4 spinal segment was injected via a hole drilled in the vertebra. Bilateral injections were made by making a small incision on the dura and inserting a microinjection glass pipette into the SC (depth: 100 µm below the SC surface). In total, 6 injection sites were performed, and 150 nL of virus was injected for each site. The following AAV constructs were injected to TrhriCre mice: AAV2/9-DIO-EYFP (Biohippo #PT-0795; titer: 2.0 × 1012 v.g./mL) for labeling purpose, AAV5-FLEX-taCasp3-TEVp (Addgene #45580-AAV5; titer: 2.4 × 1012 GC/mL) to ablate Trhr+ spinal neurons and AAV9-CAG-FLEX-jGCaMP7f (Biohippo #PT-1422; titer: 2.0 × 1012 v.g./mL) to monitor activity of Trhr+ spinal neurons and RV-CVS-ENVA-N2C(dG)-tdTomato rabies virus for monosynaptic retrograde tracing (Biohippo #R05002; titer: 1.0 × 1012 v.g/mL). Glass pipettes were left in the injection sites for 5 min to prevent leakage and wound was sutured upon completion. Mice were administered with analgesic for post-surgery care. SCs were harvested 2–3 weeks after virus injections for labeling experiments, whereas behavior tests were performed 3–4 weeks after injection of ablation virus. For rabies virus transsynaptic retrograde tracing, tissues were harvested 7 days after injection.
Lateral PBN injection
Mice were anesthetized with isoflurane and administered with carprofen (5 mg/kg, subcutaneous) and mounted in a stereotaxic frame. Hair on the scalp was removed and sterilized before the midline incision was made. Craniotomy was performed by using a dental drill on the site of injections. To ablate SPB Calcrl+ neurons, bilateral injection of retro-AAV expressing EF1α-FlpO (AAVrg-EF1α-FlpO; Addgene #55637-AAVrg; titer: 2.3 × 1013 GC/mL) was achieved by using microinjection glass pipette into the lateral PBN (AP: 5.20, ML: ±1.50, DV: −3.3) of CalcrlCre; Ai14;Tauds-DTR mice at a volume of 200 nL. Glass pipettes were left in the injection sites for 5 min to prevent leakage. For checking ablation efficiency of SPB Calcrl+ neurons, mice were bilaterally injected with CTB-488 (see Tracing SPB neurons in Methods). To monitor the activity of SPB neurons in TrhrLbx1-Abl mice, retro-AAV expressing Syn-jGCaMP7f (AAVrg-Syn-jGCaMP7f-WPRE; Addgene #104488-AAVrg; titer: 1.8 × 1013 GC/mL) was injected bilaterally into the lateral PBN.
Implantation of fiber optic in the SC and optogenetic activation experiment
Adult control and TrhrLbx1-ReaChR mice were used in this experiment. In brief, mice were anesthetized with a ketamine (100 mg/kg) and xylazine (10 mg/kg) cocktail, followed by subcutaneous injection of carprofen (5 mg/kg) as a preemptive analgesic. The dorsal hump area was shaved and sterilized. A small incision was made along the midline of the spine caudal to the peak of the dorsal hump in order to expose the lumbar region. Then, the spinal vertebrae were secured using spinal adapter clamps, followed by the removal of tissue on the surface of the spinal column corresponding to L4/5 lumbar segments. Next, a small hole (~1.5 mm from midline) was made by using a dental drill, and a fiber optic cannula of length 2 mm (Doric Lenses) was positioned into the drilled hole by using a stereotaxic holder. Then, the cannula was held in place by using a small amount of superglue and further secured onto the spinal vertebrae by using dental cement. Once dried, the skin surrounding the dental cement was sutured. Mice were allowed to recover for at least 10 days before the habituation session for experiments.
Fiber optic implanted mice were placed in transparent behavior chambers for acclimatization for 30 min per session for 3 days before the optogenetic activation experiment. During acclimatization, the fiber optic cannula was tethered onto a 473 nm laser cable via a ferrule sleeve but without laser stimulation. On the day of the experiment, mice were allowed to acclimatize for 30 min with the fiber optic-laser system connected. For stimulation, laser power output was set to 9 mW with a frequency of 30 Hz and 20 ms pulse. Five trials of optogenetic stimulation (3 s/trial) were carried out with an interval of 5 mins. Behavior response was recorded using a camera and analyzed by observers blinded to the groups.
Surgery for SNI
Mice were anesthetized with isoflurane, followed by removal of hair on the thigh, before an incision was made. In brief, the sciatic nerve in the hindlimb of the mouse was exposed, followed by ligation and cutting of the tibial and common peroneal nerves while leaving the sural nerve intact46. Finally, the wound was closed by using a suture. For the cold allodynia experiment, behavioral response to TCWT at 15 °C was recorded on Day 1, 3, 5, 7, 14, 21, and 30 after surgery.
In situ hybridization and immunohistochemistry
In situ hybridization (ISH) procedures were performed to detect mRNA expression, following the established protocol previously described36. Briefly, digoxigenin-labeled riboprobes were used with alkaline phosphatase-conjugated anti-digoxigenin antibodies for colorimetric detection. Prior to performing ISH, tdTomato fluorescent signals were first captured under a fluorescent microscope (Leica DMi8, Germany) for double-staining analysis. After ISH, bright field images were converted into pseudo-fluorescent signals and merged onto the tomato before images in Photoshop (Adobe Photoshop). The 3–4 lumbar SC slices (3–5 hemi-sections) per genotype were used for quantitative analysis. Only cells containing nuclei and showing levels of expression or staining clearly above background were scored. To detect protein expression, immunohistochemistry was performed using rabbit anti-Pax2 (1:100; 71-6000, ThermoFisher, Waltham, MA) or rabbit anti-GFP (1:1000; TP401, Amsbio, Cambridge, MA), rabbit anti-DsRed (1:1000; 632496; Takara Bio, Japan), guinea pig anti-TRPV1 (1:500; ACC-030-GP; Alomone Labs, Israel) or Alexa Fluor 488-IB4 (1:500; I21411; ThermoFisher, Waltham, MA) primary antibody followed by goat anti-rabbit Alexa-488 (1:1000; A32723, ThermoFisher, Waltham, MA), goat anti-rabbit Alexa-555 (1:1000; A21428, ThermoFisher, Waltham, MA) or goat anti-guinea pig Alexa-647 (1:500; A21450, ThermoFisher, Waltham, MA) secondary antibody which were diluted in 0.2% of Triton X-100 and 10% normal goat serum (#642921, MP Biomedicals, Santa Ana, CA) in PBS (blocking buffer) and photographed under a fluorescent microscope. NeuN was used as a neuronal marker for the quantification of ablation efficiency.
Fluorescence in situ hybridization (RNAscope)
Paraformaldehyde (PFA)-fixed mouse SC was embedded in Tissue-Tek OCT (Sakura Finetek, Torrance, CA) and sectioned at a thickness of 12 µm. RNAs were detected and visualized by RNAscope (Advanced Cell Diagnostics (ACD), Newark, CA) according to the manufacturer’s protocol. Fluorescent signals were imaged under a fluorescent microscope (Leica DMi8, Germany). The total number of neurons in the lamina I–II of the SDH was counted using NeuroTrace Nissl stain 435/455 (N21479, Invitrogen, Waltham, MA) as the marker. Three or more fluorescent puncta surrounding the DAPI staining were considered a positive signal, according to the vendor’s instructions. Probes used were: Mm-Calb1-C3 (Cat#:428431-C3); Mm-Sst-01-C2 (Cat#:482691-C2); Mm-Calb2-C1 (Cat#:313641); Mm-Slc17a6 (Cat#:319171); Mm-Slc17a6-C2 (Cat#:319171-C2); Mm-Trpm8-C3 (Cat#:420451-C3); Mm-Trhr-C2 (Cat#:443771-C2); Mm-Slc32a1-C3 (Cat#:319191-C3); Mm-Calca-C1 (Cat#:578771). (ACD, Newark, CA).
Behavioral tests
Behavior testing was performed as previously described36. Mice of either sex were used, and for all behavior tests, the experimenter was blinded to the genotype of the animals, and littermate mice (B6J/129 mixed genetic background) were used as controls. After three to five ‘habituation’ sessions (20 min per day) in the behavior testing apparatus, acute somatosensory measures were recorded on five consecutive days in the given order: rotarod, light brushing, von Frey and Hargreaves (day 1); hot plate and cold plate (day 2), acetone (room temperature; 25 °C) and sticky tape (day 3); pinprick and pinch (day 4), dry ice (day 5). A cutoff of 60 s (46 °C), 30 s (50 °C), 20 s (54 °C), and 15 s (pinch) was applied to prevent injury to the animal. A temperature gradient assay was performed over at least two days to allow for complete habituation before the testing began. Similarly, the two-temperature choice assay was performed over three to five days to prevent the development of a place preference (not a temperature preference).
Two-temperature choice assay
To test preference when given the choice between two temperatures (two-temperature choice), mice were placed onto two adjacent temperature plates (BIO-CHP Cold/Hot Plate, Bioseb, North Pinellas Park, FL) for 5 min and the time spent on each was recorded (BIO-T2CT, Bioseb, North Pinellas Park, FL). If mice exhibited a place preference (less than 30% time spent on each plate) when both temperature plates were set to the same temperature (30 °C), they were excluded from further testing. To rule out the development of a place preference rather than a temperature preference across the testing periods, temperatures of the plates were switched for the second trial. The results were obtained by subtracting the time spent in the reference plate from the time spent in the experimental plate, and this difference was used as the “Preference”.
Gradient temperature assay
Thermoelectric coolers (TECs) with heatsinks are installed at several places underneath the rectangular custom-made plate machined out of copper 101. The TECs were feedback-controlled and allowed for customized temperature profiles along the length of the plate. Mice were acclimatized in the arena for at least 30 min or until habituation, followed by a 30-min recording session during which mouse movement was tracked via video recording. Only one mouse was tested at a time. The gradient temperature arena measures 140 cm (length) × 10 cm (width) × 40 cm (height). The surface temperature of the arena was maintained at a gradient of 5-50 °C. The arena is virtually divided into 18 zones with distinct temperatures after calibration. Time spent within each zone was analyzed using MATLAB.
Dry ice assay
Following three habituation sessions on the mesh-flooring behavior testing chambers, a compacted pellet of dry ice was applied to the hindpaw of the animal once every 30 s, alternating between paws for a total of two applications per paw (four total). The responses were recorded and later analyzed by a blinded experimenter. To identify noxious cold nocifensive responses, a score was given on a scale of 0–2: score 1 for hindpaw flinch, and 2 for one or more licks. An average was then calculated across all four trials.
Temperature-controlled water-droplet test (TCWT)
Following the previous study46, a 3.0 mL syringe (Becton Dickinson) that was connected to a trimmed 100 µL pipette tip (diameter of the flat opening: 2.5 mm) was used to withdraw water and applied to the plantar surface of the paw of the mice. The desired temperature of the water was achieved by adding ice (for 15 °C and 0 °C) to the water, and the temperature was monitored by using a thermometer (smallest interval unit: 1.0 °C). A thermocouple meter (TC-2000 Type T; Sable Systems International, North Las Vegas, NV) was also used to further confirm the temperature of the water droplet at the tip of the modified syringe. In brief, mice were habituated in the chamber with a mesh platform for 30 min for each session, two days before the test. On testing day, a water droplet (approximately 20 µL) was applied to the plantar surface of the hindpaw of the mice, and the response of the mice was recorded by a camera from the bottom of the mesh platform. The stimulation was repeated three times with a 3-min interval. Behavior of the mice attending to the stimulated hindpaw in response to the stimulation of water droplet at different temperatures was scored by the following scoring system: 0, no response or moving away; 1, brief lifting; 2, one flinch; 3, multiple flinch or one lick; and 4, prolonged licking or guarding. The final score of each mouse is the average score of the three trials. Allodynia scoring system (for cold allodynia): 0, no response/brief lifting; 1, one flinch; 2, multiple flinches; 3, one lick; and 4, prolonged licking/guarding.
Light brushing
To measure light touch sensitivity, mice were placed on an elevated wire grid and habituated for 15 min on the day of the experiment. The plantar hindpaw was stimulated by light stroking with a paintbrush, in the direction from heel to toe. The test was repeated three times, with intervals of 10 s. For each test, no evoked movement was scored as 0, and walking away or occasionally brief paw lifting (~1 s or less) was scored as 1. For each mouse, the cumulative scores of three tests were used to indicate the response score.
Drugs administration
To ablate DTR-expressing neurons as previously described36, 6-10 weeks old mice were intraperitoneally injected with diphtheria toxin (DTx, 50 mg/kg; D0564, MilliporeSigma, St. Louis, MO) at day 1, day 4, and day 7. To ablate spinal GRPR+ neurons, mice were administered a single dose of either bombesin-saporin or blank-saporin (400 ng in 10 μL sterile saline; IT-40 and IT-21; Advanced Targeting System, San Diego, CA) via the intrathecal route71. For the ablation of SPB Calcrl+ neurons, 3–4 weeks after AAV injection into the lPBN, mice received 3 doses of intrathecal DTx in saline (1 ng/μL; 10 μL) treatment with an interval of 2 days. We performed behavioral or histochemical experiments 4 weeks after DTx injection. For chemogenetic silencing experiments, CNO (5 mg/kg; C0832, MilliporeSigma, St. Louis, MO) was injected intraperitoneally to acutely silence Calb1+ neurons. Behavioral tests were performed 40 min after CNO injection. Trpm8CreER mice were given tamoxifen (100 mg/kg in corn oil; T5648, MilliporeSigma, St. Louis, MO) via intraperitoneal injection to induce translocation of CreER to the nucleus for recombination. Tamoxifen was given on a 3-day regimen starting at P14.
Electrophysiology
SC slice preparation
Parasagittal SC slices, attached with the full length of the dorsal root and DRG, were collected as previously reported71. Adult mice (6–12-week-old) were deeply anesthetized with isoflurane, decapitated and the lumbar SC was rapidly removed and placed in an ice-cold modified artificial cerebrospinal fluid (ACSF) containing (in mM): 80 NaCl, 2.5 KCl, 1.25, NaH2PO4, 0.5 CaCl2, 3.5 MgCl2, 25 NaHCO3, 75 sucrose, 1.3 sodium ascorbate and 3.0 sodium pyruvate, with pH at 7.4 and osmolality at 310-320 mOsm, bubbled with 95% O2 and 5% of CO2. SC slices (350–480 μm) attached with dorsal roots and DRGs were cut sagittally by a vibratome (Leica VT1200s, Germany). The slice was then incubated for about 1 h at 33 °C in oxygenated (95% O2 and 5% CO2) cutting solution which contains (in mM): 125 NaCl, 2.5 KCl, 2 CaCl2, 1 MgCl2, 1.25 NaH2PO4, 26 NaHCO3, 25 D-glucose, 1.3 sodium ascorbate and 3.0 sodium pyruvate, with pH at 7.2 and osmolality at 310–320 mOsm.
Whole-cell patch clamp recordings
After incubation, SC slices were placed in a recording chamber (RC-28, WARNER INSTRUMENTS, MA) and perfused with oxygenated recording solution at a rate of 5 mL/min at room temperature. Whole-cell recording experiments were then performed on Calb1+ dorsal horn neurons. Borosilicate glass pipettes (Sutter Instrument, Novato, CA) with resistance of 3–6 MΩ were then filled with internal solution that contains (in mM): 130 potassium gluconate, 5 KCl, 4 Na2ATP, 0.5 NaGTP, 20 HEPES, 0.5 EGTA, pH 7.28 with KOH, and measured osmolality at 310–320 mOsm. Data were acquired by pClamp 10.0 software (Molecular Devices, San Jose, CA) with MultiClamp 700B patch clamp amplifier and Digidata 1550B (Molecular Devices, San Jose, CA). Responses were low-pass filtered online at 2 kHz and digitized at 5 kHz.
Dorsal root stimulation
Different responses of dorsal horn neurons to primary afferent inputs were recorded under different recording conditions. Firstly, evoked eEPSCs were detected by holding the membrane potential at −70 mV (voltage-clamp recording), which minimized evoked inhibitory postsynaptic currents (eIPSCs)72. Whether a neuron receives Aβ, Aδ, or C-fiber inputs directly (mono-eEPSC) or indirectly (poly-eEPSC) was determined under this recording condition. Monosynaptic inputs for Aβ, Aδ, or C fibers were determined by high-frequency stimulation at 20, 2, or 1 Hz, respectively68. Transduction velocity was also used to determine monosynaptic inputs: Aβ, 2.16–4.06 m/s; Aδ, 0.92–1.04 m/s; C, 0.18–0.62 m/s. Secondly, eIPSCs were recorded by holding the membrane potential at 0 mV when eEPSCs were minimized. Bicuculline and/or strychnine were used to disinhibit dorsal horn neurons. Thirdly, dorsal root stimulation-evoked IPSPs, EPSPs, or APs were detected by current clamp recording at the resting membrane potential (RMP). Drugs used in this experiment were: Icilin (1 μM; I9532, MilliporeSigma, St. Louis, MO), AITC (10 μM; 377430, MilliporeSigma, St. Louis, MO), Capsaicin (2 μM; M2028, MilliporeSigma, St. Louis, MO), strychnine (2 μM; S0532, MilliporeSigma, St. Louis, MO), bicuculline (10 μM; B7561, MilliporeSigma, St. Louis, MO), and AMTB hydrochloride (100 μM; 3989, Tocris Bioscience, UK) were diluted with a normal bath solution.
Optogenetics
CTB-labeled coronal SC sections from Trpm8CreER;AvilFlpo;Rosa26ds-ReaChR or TrhriCre;AvilFlpo;Rosa26ds-ReaChR mice were placed under a 60X water-immersion objective lens on an upright fluorescent microscope (Scientifica SliceScope, UK) attached with a camera (U-CMAD3, Olympus, Japan). Photostimulation of ReaChR-expressing neurons was delivered by shining 100% intensity of 473 nm light (1 ms pulses, 5 mW) through the light-emitting diode (LED; pE-300, CoolLED, UK) onto the entire slice, following the protocol described by previous studies71,73. Delivery of optical pulses was triggered by a digitizer (Digidata 1550B, Molecular Devices, San Jose, CA) controlled by episodic protocols run in pClamp 10 (Molecular Devices, San Jose, CA). The output of the light was calibrated for a 5 mW steady-state output before each experiment. Drugs used in this experiment were: TTX (500 nM; Tocris Bioscience, UK); 4-aminopyridine (4-AP, 100 μM; MilliporeSigma, St. Louis, MO); 2,3-Dioxo-6-nitro-1,2,3,4-tetrahydrobenzo[f]quinoxaline-7-sulfonamide disodium salt (NBQX, 20 µM; Tocris Bioscience, UK).
Characterization of firing pattern
The firing pattern was classified according to Neural Dynamic74. Briefly, the steady-state pattern was isolated from the initial transient phase, i.e., the firing pattern immediately after the beginning of the current phase. There were three main starting patterns characterized: The onset was indistinguishable from the rest of the spike response (tonic), neurons responded with a much greater frequency of spikes in the transient (initial burst) than in the steady state, and neuron firing started with a delay (delay). After an initial transient, neurons displayed a steady-state pattern. Again, there were three main types: regularly spaced spikes (tonic), gradually increasing interspike interval (adapting), or regular alternating between short and long intervals (bursting).
Single-cell RT-PCR
PCR-amplified cDNA libraries for single cells were generated from individual SC neuron cells (SuperScript™ IV Single Cell cDNA PreAmp; 11752048, ThermoFisher, Waltham, MA). The cDNA quality of each cell was confirmed by PCR for GAPDH. Primers were designed with primer-BLAST for Gapdh, Calb1, Calb2, Sst, Trhr, Gpr83, Tac1, Tac2, Grp, Calcrl, Tacr1 and Npy1r genes. The primer sequences are as follows:
Gapdh (F)TGAAGGTCGGTGTGAACGAATT, (R)GCTTTCTCCATGGTGGTGAAGA; Calb1 (F)ACTAGCAGAGTACACAGACCTCA, (R)TGTCAGTTCCAGCTTTCCGT; Calb2 (F)GAGGGAAGGGAAGGTAGGAGTTGTTTT, (R)CCATACCCCTAACCCCTTTACCAAACT; Sst (F)GCCCAACCAGACAGAGAATGA, (R)TGGGTTCGAGTTGGCAGAC; Trhr (F)CAGTGCCATCAACCCAGTGA, (R)ATACGTATCGGTGACGGTGATA; Gpr83 (F)CTGAGCATCCCAGCATGGAG, (R)GAAGGGCGTGTTGAGCAATG; Tac1 (F)AAATGTGCGCTATGAGGAATGA, (R)GGAAACATGCTGCTAGGATACAAA; Tac2 (F)TCTGGAAGGATTGCTGAAAGTG, (R)GTAGGGAAGGGAGCCAACAG; Grp (F)ATGGGCGACGAGTGTGTAAG, (R)AGTCCGGCATCTCTCTCAGG; Calcrl (F)AGAACAAGCCCTCTCTTCGC, (R)ATGCCGAAACCAGTGTCCAT; Tacr1 (F)ACCAGTTTGTGCAACCTACCT, (R)TGCATAGCCAATCACCAGCA; Npy1r (F)GTGGCTTCTTCTCTGCCCTT, (R)GCAGAGTGGGCCGAAATACT.
1x reaction mix, 2 mM MgCl2, 250 μM each deoxynucleotide for each reaction; 0.25 μM forward primer, 0.25 μM reverse primer, and 2.5U SuperScript™ One-Step RT-PCR (12594025, Invitrogen, Waltham, MA) were combined with 1 μL template cDNA. PCRs were performed with 35 cycles of 10 min denaturation (94 °C), 30 s denaturation (94 °C), 30 s annealing (55 °C), and 2 min extension (72 °C) followed by 10 min post-elongation (72 °C). Amplified products were run on 1.5% agarose gels. Certain bands were observed in the control SC neurons, but no bands were seen in the distilled water controls.
Tracing SPB neurons
To mark parabrachial nucleus-projecting SPB neurons, we injected cholera-toxin B (CTB, 2%; C34775, C34778, ThermoFisher, Waltham, MA), a retrograde tracer, into the lateral parabrachial nucleus (lPBN). A nanoliter injector (WPI, Sarasota, FL) coordinated with a stereotaxic device (David Kopf Instruments, Tujunga, CA) was positioned at the coordinates, and a dental drill (Meisinger, Centennial, CO) was used to expose the brain. Next, a fine glass capillary containing CTB, was inserted bilaterally into lPBN (bregma coordinates AP: −5.20 mm, ML: ±1.50 mm, DV: −3.3 mm) of animals, and a microcontroller (Micro4, Sarasota, FL) was used to deliver 1–1.5 μL of CTB. For electrophysiological recordings, mice were injected in the lPBN, then 7–14 days later, the SC was dissected out together and recorded.
In vivo two-photon Ca2+ imaging
In vivo two-photon Ca2+ imaging was conducted using a Scientifica two-photon microscope system (Hyperscope) equipped with an 8 kHz resonant scanning module, two GaAsP photomultiplier tube modules, and a 16× 0.8 NA microscope objective (Nikon). GCaMP7 was excited at 960 nm (40–60 mW at the specimen) using an InSight X3 tunable ultrafast Ti laser (Spectra-Physics, Santa Clara, CA, USA). Imaging fields were restricted to areas where GCaMP expression overlapped with the center of the SC (L3–L5), and the laser was focused at a depth of 20–100 μm below the SC surface. The field of view was set between 50 µm × 50 µm and 200 µm × 200 µm, with images acquired at a resolution of 512 × 512 pixels and a frame rate of 10 Hz using ScanImage software. Each imaging trial consisted of 1000 frames. During recording, the hind paw of the mouse was stimulated with thermal (4 °C, 15 °C, and 50 °C in water cylinder) and mechanical (pinch) stimuli. Fluorescent signals from SPB neurons were recorded to capture responses to each type of stimulus.
Capsaicin injection
After baseline Ca2+ imaging was completed, 7.5 µg of capsaicin dissolved in 10 µL of PBS containing 0.5% Tween-80 was injected intradermally into the plantar surface of the hindpaw using a 31-gauge needle. The injection was performed carefully to produce a visible bleb. To prevent photomultiplier tube (PMT) damage from external illumination required during injection, imaging was paused briefly and resumed approximately 1 min after injection. Calcium imaging was then continuously performed for an additional 15 min without any mechanical or sensory stimulation.
Image analysis
Image data were analyzed using Suite2p software, which automatically performed motion correction and extracted regions of interest (ROIs) corresponding to individual neurons. Neural activity was quantified as changes in fluorescence (ΔF/F0) within each ROI, and the ΔF/F0 values extracted by Suite2p were used for subsequent analyses.
Noise and signal correlation analyses
Pairwise noise and signal correlations were calculated to assess neural response synchrony and stimulus tuning similarity. For noise correlation, the evoked ΔF/F0 responses for each stimulus type were first z-scored, and the noise correlation between pairs of simultaneously recorded neurons was calculated as the Pearson correlation coefficient of these z-scored responses across trials. Signal correlation, which reflects the similarity in stimulus tuning, was computed by calculating the z-scored average ΔF/F0 response of each neuron to different stimulus types. Each neuron’s preferred stimulus type was defined as the stimulus condition that elicited the maximal z-scored response. Signal correlation was then defined as the Pearson correlation coefficient of these z-scored responses across all stimulus types. To minimize the influence of noise correlation, trial labels were shuffled five times within each stimulus type. For the temperature transient correlation analyses and heatmap visualizations, only neurons exhibiting a fluorescence increase of ΔF/F0 ≥ 0.2 were included14.
Quantification and statistical analysis
Results are expressed as mean ± SEM. Statistical analysis was performed in Prism 10 (GraphPad). A threshold of p < 0.05 was accepted as statistically different, and p > 0.05 was considered non-significant. For ablation experiments, locomotion coordination, touch, acute pain assessment, and temperature (except the two-temperature choice and gradient temperature assays) data were subjected to two-tailed Student’s t-tests or one-way ANOVA with Tukey’s multiple comparisons analysis. The data in the temperature preference and gradient temperature assays were subjected to two-way ANOVA with Šídák’s multiple comparisons analysis, respectively. For silencing experiments, all behavior data were subjected to two-way ANOVA with Šídák’s multiple comparisons analysis, respectively. For electrophysiological results, data were analyzed with two-way ANOVA with Tukey or Šídák’s multiple comparisons analysis. No statistical methods were used to predetermine sample sizes, but our sample sizes are similar to those reported in previous publications36,75. Sex differences were analyzed (two-way ANOVA with Šídák’s multiple comparisons analysis), and no statistical significance was determined.
BioRender illustration
All schematic diagrams and illustrations were created using BioRender.com under an institutional subscription license that permits publication. Usage complies with BioRender’s terms for academic publishing.
Created in BioRender. Lee (2025) https://BioRender.com/hwvgy30.
Reporting summary
Further information on research design is available in the Nature Portfolio Reporting Summary linked to this article.
Data availability
All data supporting the findings of this study are available within the Supplementary Information and Source data file submitted with this paper. Source data are provided with this paper.
Code availability
The MATLAB script used for gradient temperature analysis is publicly available on Zenodo (https://doi.org/10.24433/CO.8677360.v1).
References
Palkar, R., Lippoldt, E. K. & McKemy, D. D. The molecular and cellular basis of thermosensation in mammals. Curr. Opin. Neurobiol. 34, 14–19 (2015).
Patapoutian, A., Peier, A. M., Story, G. M. & Viswanath, V. ThermoTRP channels and beyond: mechanisms of temperature sensation. Nat. Rev. Neurosci. 4, 529–539 (2003).
Xiao, R. & Xu, X. Z. S. Temperature sensation: from molecular thermosensors to neural circuits and coding principles. Annu Rev. Physiol. 83, 205–230 (2021).
Montell, C. & Caterina, M. J. Thermoregulation: channels that are cool to the core. Curr. Biol. 17, R885–R887 (2007).
Caterina, M. J. et al. The capsaicin receptor: a heat-activated ion channel in the pain pathway. Nature 389, 816–824 (1997).
Vandewauw, I. et al. A TRP channel trio mediates acute noxious heat sensing. Nature 555, 662–666 (2018).
Caterina, M. J. et al. Impaired nociception and pain sensation in mice lacking the capsaicin receptor. Science 288, 306–313 (2000).
Dhaka, A. et al. TRPM8 is required for cold sensation in mice. Neuron 54, 371–378 (2007).
Bautista, D. M. et al. The menthol receptor TRPM8 is the principal detector of environmental cold. Nature 448, 204–208 (2007).
Colburn, R. W. et al. Attenuated cold sensitivity in TRPM8 null mice. Neuron 54, 379–386 (2007).
Milenkovic, N. et al. A somatosensory circuit for cooling perception in mice. Nat. Neurosci. 17, 1560–1566 (2014).
McKemy, D. D., Neuhausser, W. M. & Julius, D. Identification of a cold receptor reveals a general role for TRP channels in thermosensation. Nature 416, 52–58 (2002).
Peier, A. M. et al. A TRP channel that senses cold stimuli and menthol. Cell 108, 705–715 (2002).
Cai, W. et al. The kainate receptor GluK2 mediates cold sensing in mice. Nat. Neurosci. 27, 679–688 (2024).
Fujita, F., Uchida, K., Takaishi, M., Sokabe, T. & Tominaga, M. Ambient temperature affects the temperature threshold for TRPM8 activation through interaction of phosphatidylinositol 4,5-bisphosphate. J. Neurosci. 33, 6154–6159 (2013).
Daniels, R. L., Takashima, Y. & McKemy, D. D. Activity of the neuronal cold sensor TRPM8 is regulated by phospholipase C via the phospholipid phosphoinositol 4,5-bisphosphate. J. Biol. Chem. 284, 1570–1582 (2009).
Todd, A. J. Neuronal circuitry for pain processing in the dorsal horn. Nat. Rev. Neurosci. 11, 823–836 (2010).
Melzack, R. & Wall, P. D. Pain mechanisms: a new theory. Science 150, 971–979 (1965).
Craig, A. D. Pain mechanisms: labeled lines versus convergence in central processing. Annu Rev. Neurosci. 26, 1–30 (2003).
Perl, E. R. Getting a line on pain: Is it mediated by dedicated pathways?. Nat. Neurosci. 1, 177–178 (1998).
Green, B. G. Temperature perception and nociception. J. Neurobiol. 61, 13–29 (2004).
Perl, E. R. Ideas about pain, a historical view. Nat. Rev. Neurosci. 8, 71–80 (2007).
Albisetti, G. W. et al. Inhibitory Kcnip2 neurons of the spinal dorsal horn control behavioral sensitivity to environmental cold. Neuron 111, 92–105.e105 (2023).
Wang, H. et al. A novel spinal neuron connection for heat sensation. Neuron 110, 2315–2333.e2316 (2022).
Christensen, B. N. & Perl, E. R. Spinal neurons specifically excited by noxious or thermal stimuli: marginal zone of the dorsal horn. J. Neurophysiol. 33, 293–307 (1970).
Craig, A. D. & Kniffki, K. D. Spinothalamic lumbosacral lamina I cells responsive to skin and muscle stimulation in the cat. J. Physiol. 365, 197–221 (1985).
Craig, A. D., Krout, K. & Andrew, D. Quantitative response characteristics of thermoreceptive and nociceptive lamina I spinothalamic neurons in the cat. J. Neurophysiol. 86, 1459–1480 (2001).
Burton, H. Responses of spinal cord neurons to systematic changes in hindlimb skin temperatures in cats and primates. J. Neurophysiol. 38, 1060–1079 (1975).
Bester, H., Chapman, V., Besson, J. M. & Bernard, J. F. Physiological properties of the lamina I spinoparabrachial neurons in the rat. J. Neurophysiol. 83, 2239–2259 (2000).
Andrew, D. & Craig, A. D. Spinothalamic lamina I neurones selectively responsive to cutaneous warming in cats. J. Physiol. 537, 489–495 (2001).
Ran, C., Hoon, M. A. & Chen, X. The coding of cutaneous temperature in the spinal cord. Nat. Neurosci. 19, 1201–1209 (2016).
Chisholm, K. I. et al. Encoding of cutaneous stimuli by lamina I projection neurons. Pain 162, 2405–2417 (2021).
Hachisuka, J., Koerber, H. R. & Ross, S. E. Selective-cold output through a distinct subset of lamina I spinoparabrachial neurons. Pain 161, 185–194 (2020).
Takashima, Y., Ma, L. & McKemy, D. D. The development of peripheral cold neural circuits based on TRPM8 expression. Neuroscience 169, 828–842 (2010).
Dhaka, A., Earley, T. J., Watson, J. & Patapoutian, A. Visualizing cold spots: TRPM8-expressing sensory neurons and their projections. J. Neurosci. 28, 566–575 (2008).
Duan, B. et al. Identification of spinal circuits transmitting and gating mechanical pain. Cell 159, 1417–1432 (2014).
Yoon, C., Wook, Y. Y., Sik, N. H., Ho, K. S. & Mo, C. J. Behavioral signs of ongoing pain and cold allodynia in a rat model of neuropathic pain. Pain 59, 369–376 (1994).
Jasmin, L., Kohan, L., Franssen, M., Janni, G. & Goff, J. R. The cold plate as a test of nociceptive behaviors: description and application to the study of chronic neuropathic and inflammatory pain models. Pain 75, 367–382 (1998).
Ray, R. S. et al. Impaired respiratory and body temperature control upon acute serotonergic neuron inhibition. Science 333, 637–642 (2011).
Sathyamurthy, A. et al. Massively parallel single nucleus transcriptional profiling defines spinal cord neurons and their activity during behavior. Cell Rep. 22, 2216–2225 (2018).
Chase, A. nderssonD. A. & Bevan, H. W. S. TRPM8 activation by menthol, icilin, and cold is differentially modulated by intracellular pH. J. Neurosci. 24, 5364–5369 (2004).
Wrigley, P. J., Jeong, H. J. & Vaughan, C. W. Dissociation of mu- and delta-opioid inhibition of glutamatergic synaptic transmission in superficial dorsal horn. Mol. Pain. 6, 71 (2010).
Russ, D. E. et al. A harmonized atlas of mouse spinal cord cell types and their spatial organization. Nat. Commun. 12, 5722 (2021).
Deuis, J. R., Dvorakova, L. S. & Vetter, I. Methods used to evaluate pain behaviors in rodents. Front Mol. Neurosci. 10, 284 (2017).
Allchorne, A. J., Broom, D. C. & Woolf, C. J. Detection of cold pain, cold allodynia and cold hyperalgesia in freely behaving rats. Mol. Pain. 1, 36 (2005).
Decosterd, I. & Woolf, C. J. Spared nerve injury: an animal model of persistent peripheral neuropathic pain. Pain 87, 149–158 (2000).
Huang, T. et al. Identifying the pathways required for coping behaviours associated with sustained pain. Nature 565, 86–90 (2019).
Bourane, S. et al. Gate control of mechanical itch by a subpopulation of spinal cord interneurons. Science 350, 550–554 (2015).
Bhuiyan, S. A. et al. Harmonized cross-species cell atlases of trigeminal and dorsal root ganglia. Sci. Adv. 10, eadj9173 (2024).
Wercberger, R., Braz, J. M., Weinrich, J. A. & Basbaum, A. I. Pain and itch processing by subpopulations of molecularly diverse spinal and trigeminal projection neurons. Proc. Natl. Acad. Sci. USA 118, e2105732118 (2021).
Choi, S. et al. Parallel ascending spinal pathways for affective touch and pain. Nature 587, 258–263 (2020).
Ren, X. et al. Identification of an essential spinoparabrachial pathway for mechanical itch. Neuron 111, 1812–1829.e1816 (2023).
Gong, J. et al. A cold-sensing receptor encoded by a glutamate receptor gene. Cell 178, 1375–1386 e1311 (2019).
Tan, C. H. & McNaughton, P. A. The TRPM2 ion channel is required for sensitivity to warmth. Nature 536, 460–463 (2016).
Vriens, J. et al. TRPM3 is a nociceptor channel involved in the detection of noxious heat. Neuron 70, 482–494 (2011).
Xu, H. et al. TRPV3 is a calcium-permeable temperature-sensitive cation channel. Nature 418, 181–186 (2002).
Smith, G. D. et al. TRPV3 is a temperature-sensitive vanilloid receptor-like protein. Nature 418, 186–190 (2002).
Caterina, M. J., Rosen, T. A., Tominaga, M., Brake, A. J. & Julius, D. A capsaicin-receptor homologue with a high threshold for noxious heat. Nature 398, 436–441 (1999).
Qiu, H., Miraucourt, L. & Sharif-Naeini, R. Spinal processing of cold information by Kcnip2 neurons. Neuron 111, 8–9 (2023).
Gatto, G. et al. A functional topographic map for spinal sensorimotor reflexes. Neuron 109, 91–104 e105 (2021).
Brauchi, S., Orio, P. & Latorre, R. Clues to understanding cold sensation: thermodynamics and electrophysiological analysis of the cold receptor TRPM8. Proc. Natl. Acad. Sci. USA 101, 15494–15499 (2004).
Wang, F. et al. Sensory afferents use different coding strategies for heat and cold. Cell Rep. 23, 2001–2013 (2018).
Ghitani, N. et al. Specialized mechanosensory nociceptors mediating rapid responses to hair pull. Neuron 95, 944–954 e944 (2017).
Spike, R. C., Puskar, Z., Andrew, D. & Todd, A. J. A quantitative and morphological study of projection neurons in lamina I of the rat lumbar spinal cord. Eur. J. Neurosci. 18, 2433–2448 (2003).
Mantyh, P. W. et al. Inhibition of hyperalgesia by ablation of lamina I spinal neurons expressing the substance P receptor. Science 278, 275–279 (1997).
Carstens, E. E., Carstens, M. I., Simons, C. T. & Jinks, S. L. Dorsal horn neurons expressing NK-1 receptors mediate scratching in rats. Neuroreport 21, 303–308 (2010).
Akiyama, T. et al. A central role for spinal dorsal horn neurons that express neurokinin-1 receptors in chronic itch. Pain 156, 1240–1246 (2015).
Torsney, C. & MacDermott, A. B. Disinhibition opens the gate to pathological pain signaling in superficial neurokinin 1 receptor-expressing neurons in rat spinal cord. J. Neurosci. 26, 1833–1843 (2006).
Lou, S., Duan, B., Vong, L., Lowell, B. B. & Ma, Q. Runx1 controls terminal morphology and mechanosensitivity of VGLUT3-expressing C-mechanoreceptors. J. Neurosci. 33, 870–882 (2013).
Li, F. et al. TRPV1 activity and substance P release are required for corneal cold nociception. Nat. Commun. 10, 5678 (2019).
Pan, H. et al. Identification of a spinal circuit for mechanical and persistent spontaneous itch. Neuron 103, 1135–1149 e1136 (2019).
Yoshimura, M. & Jessell, T. Amino acid-mediated EPSPs at primary afferent synapses with substantia gelatinosa neurones in the rat spinal cord. J. Physiol. 430, 315–335 (1990).
Hooks, B. M., Lin, J. Y., Guo, C. & Svoboda, K. Dual-channel circuit mapping reveals sensorimotor convergence in the primary motor cortex. J. Neurosci. 35, 4418–4426 (2015).
Gerstner, W., Kistler, W. M., Naud, R. & Paninski, L. Neuronal Dynamics: From Single Neurons to Networks and Models of Cognition (Cambridge University Press, 2014).
Gong, K., Ohara, P. T. & Jasmin, L. Patch clamp recordings on intact dorsal root ganglia from adult rats. J. Vis. Exp. 29, 54287 (2016).
Acknowledgements
We thank Dr. Martyn Goulding for Lbx1Flpo, Tauds-DTR, and Rosa26ds-HTB mice, Dr. Susan Dymecki for Rosa26CAG-ds-hM4Di mice, Dr. Hongkui Zeng for Calb1Cre, Ai14, and Ai65 mice, Dr. Karel Svoboda for Rosa26ds-ReaChR mice, Dr. Hongzhen Hu for Trpm8CreER mice, Dr. Zhou-Feng Chen for GrpCre mice, and Dr. Bradford Lowell for PdynCre and Vglut3Cre mice. We also thank Drs. Dawen Cai, Fred Y. Shen, Xueming Hu, and Hongzhen Hu for their experimental assistance. We are grateful to Dr. Mohammed Akaaboune for comments on an earlier version of the manuscript. We appreciate the encouragement and helpful comments from other members of the Duan laboratory. This work was supported by NINDS (Duan and Xu), and NIGMS (Xu).
Author information
Authors and Affiliations
Contributions
B.D. conceptualized and directed this project. H.L., C.C.H., L.H., A.X., D.R.S., W.C., W.W.Z., T.L.R.F., and I.R. performed behavior experiments. H.L. performed electrophysiological recordings and 2P calcium imaging. H.L., C.R., and A.D. analyzed 2P data. C.C.H., L.H., and S.Y. performed histology studies. H.L., A.X., and C.C.H. performed single-cell RT-PCR. C.C.H., X.S., and L.H. performed stereotaxic surgeries. C.L. and K.P.P. constructed the gradient temperature apparatus. X.Z.S.X. supervised W.C. and W.Z. and contributed to discussions and interpretation of results. B.D. wrote the manuscript with H.L, C.C.H., L.H., and the input of other authors.
Corresponding author
Ethics declarations
Competing interests
The authors declare no competing interests.
Peer review
Peer review information
Nature Communications thanks Jan Siemens, Hanns Ulrich Zeilhofer, and the other anonymous reviewer(s) for their contribution to the peer review of this work. A peer review file is available.
Additional information
Publisher’s note Springer Nature remains neutral with regard to jurisdictional claims in published maps and institutional affiliations.
Source data
Rights and permissions
Open Access This article is licensed under a Creative Commons Attribution-NonCommercial-NoDerivatives 4.0 International License, which permits any non-commercial use, sharing, distribution and reproduction in any medium or format, as long as you give appropriate credit to the original author(s) and the source, provide a link to the Creative Commons licence, and indicate if you modified the licensed material. You do not have permission under this licence to share adapted material derived from this article or parts of it. The images or other third party material in this article are included in the article’s Creative Commons licence, unless indicated otherwise in a credit line to the material. If material is not included in the article’s Creative Commons licence and your intended use is not permitted by statutory regulation or exceeds the permitted use, you will need to obtain permission directly from the copyright holder. To view a copy of this licence, visit http://creativecommons.org/licenses/by-nc-nd/4.0/.
About this article
Cite this article
Lee, H., Hor, C.C., Horwitz, L.R. et al. A dedicated skin-to-brain circuit for cool sensation in mice. Nat Commun 16, 6731 (2025). https://doi.org/10.1038/s41467-025-61562-y
Received:
Accepted:
Published:
Version of record:
DOI: https://doi.org/10.1038/s41467-025-61562-y
This article is cited by
-
Cold- and TRPM8-dependent shaking in mammals and birds
Communications Biology (2025)









