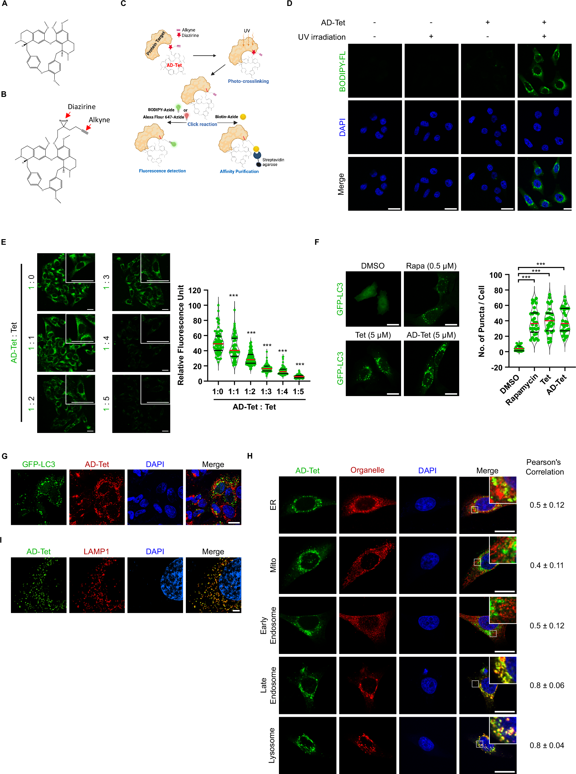
Fig. 1: Development of alkynyl diazirine derivative of Tet (AD-Tet) as a probe of Tet.

Chemical structure of (A) tetrandrine (Tet), and (B) alkynyl diazirine derivative of tetrandrine (AD-Tet). C Schematic illustration of photoaffinity labeling and click reaction procedures for elucidation of AD-Tet cellular localization and target. Created in BioRender75. D Confocal microscopic images of HeLa cells subjected to in situ PAL of AD-Tet, followed by click reaction using BODIPY-azide and DAPI staining. Scale bar, 20 μM. E Left, confocal microscopic images of HeLa cells labeled with AD-Tet, using increasing amounts of Tet as competitor. Scale bar, 20 μM. Right, quantification of cell fluorescence in 80 randomly chosen cells under each treatment condition. Red and black bar represents median and quartiles, respectively. ***, p < 0.001 compares to control (AD-Tet: Tet, 1:0), by one way ANOVA with Tukey multiple comparison test. F Left, confocal microscopic images of GFP-LC3 puncta in HeLa cells induced by the indicated compound for 12 h. Scale bar, 20 μM. Right, Quantification of cellular fluorescence puncta. 30 randomly chosen cells under each treatment were measured. Red and black bar represents median and quartiles respectively. ***, p < 0.001 compares to DMSO, by one way ANOVA with Tukey multiple comparison test. G Co-localization analysis of AD-Tet (ex: 594nm, em: 633nm) and GFP-LC3 (ex: 488nm, em: 512nm). HeLa cells were treated with AD-Tet (5 μM, 12 h), followed by PAL and click chemistry using Alexa Fluor 647-azide. Scale bar, 20 μM. H Confocal microscopic images of HeLa cells showing co-localization of AD-Tet with makers of subcellular organelles. AD-Tet was subjected to PAL and click chemistry using BODIPY-azide. Endoplasmic reticulum (ER), mitochondria, early endosomes, late endosomes, and lysosomes was visualized by immunofluorescence staining of the respective maker. Pearson’s correlation of AD-Tet with each marker is shown on the right. Scale bar, 20 μM. I N-SIM super-resolution microscopic imaging of AD-Tet and LAMP1 in HeLa cells. Scale Bar, 10 μM. For (D), (H), (I), experiment was repeated twice with consistent result. Source data are provided in the Source Data file.