Abstract
Tetrandrine (Tet) is a potent inhibitor of Ebola virus replication by blocking NAADP-dependent calcium release through endolysosomal two-pore channels (TPCs) and a moderately potent anti-tumor agent. Using a clickable photoaffinity probe, we identify lysosomal integral membrane protein-2 (LIMP-2) as a direct target of Tet and a key regulator of this calcium signaling. Tet binds LIMP-2’s ectodomain, inhibiting lysosomal cholesterol and sphingosine transport, which alters lipid metabolism. Tet treatment and LIMP-2 depletion inhibit NAADP-dependent calcium release, reversible by removing lysosomal cholesterol and sphingosine. Sphingosine triggers lysosomal calcium release via TPCs and restores this signaling in Tet-treated or LIMP-2-deficient cells, revealing a LIMP-2-regulated, sphingosine-dependent lysosomal calcium pathway. At higher doses, Tet induces apoptosis through unfolded protein response activation independently of LIMP-2. These findings highlight Tet as a LIMP-2 inhibitor, elucidate its role in calcium signaling and cell death, and suggest therapeutic potential for Tet and LIMP-2 inhibitors in antiviral treatments.
Similar content being viewed by others
Introduction
The root of Stephania tetrandra, a plant species in the menispermaceae family, has been documented in the Pharmacopoeia of China to have diuretic, analgesic, anti-rheumatic and anti-inflammatory properties1. It has also been used in herbal remedies to treat a variety of conditions, including hypertension, heart disease, asthma, dysentery, malaria, and cancer2. Purification and characterization of Stephania tetrandra S. Moore has identified tetrandrine (Tet), a bis-benzylisoquinoline alkaloid, as one of the principal components. Extensive research has since been conducted on the synthesis and pharmacological activities of Tet3,4. One of the best-known pharmacological activities of Tet is its inhibitory activity against Ebola virus (EBOVS) infections, that is associated with its inhibitory activity towards nicotinic acid adenine dinucleotide phosphate (NAADP)-mediated calcium efflux through the two-pore channels (TPC1 and TPC2, collectively known as TPCs) of the endolysosomes5, Tet inhibits EBOVS infection and significantly enhances the survival of infected mice through complete clearance of virus titers without detectable side effects, suggesting its promising clinical potential5. Structural derivatives of Tet also show promising inhibitory activities towards NAADP-mediated Ca2+ release from the TPCs6. Therefore, Tet has been generally assumed as a direct inhibitor of the TPCs5,7,8, but direct interaction between Tet and TPC has never been demonstrated.
Besides its anti-EBOV activity, Tet also exhibits a variety of pharmacological activities in different model systems, including being an anti-COVID agent8, an anti-inflammatory and immunosuppressive agent9, and an autophagic inducer10,11,12. At higher concentrations, Tet exhibits moderate apoptotic activity towards cancer cells13,14. Whether Tet elicits these pharmacological activities via targeting the same or multiple different molecular machineries remains elusive. Given the increasing interests in exploring the pharmacological and clinical potentials of Tet, it is crucial to identify its direct molecular target(s) and understanding its mode(s) of actions thoroughly.
We used a clickable, photoaffinity probe of Tet to identify its direct molecular targets. Using chemical proteomics, transcriptomic and lipidomic analysis, we found that Tet primarily targets and inhibits the activity of lysosomal integral membrane protein-2 (LIMP-2), a lysosomal cholesterol and sphingosine transporter15. We further showed that LIMP-2-dependent lysosomal sphingosine efflux is required for NAADP-mediated Ca2+ release through the TPCs is. Our work identifies the long-sought molecular target of Tet and discovers a functional role of LIMP-2 in relaying lysosomal sphingosine transport to Ca2+ signaling.
Results
Synthesis of a clickable photoaffinity derivative of tetrandrine
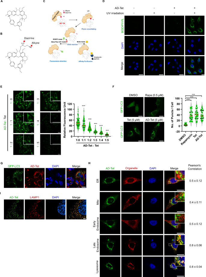
To facilitate the identification of the molecular target of Tet (Fig. 1A), we created a bifunctional alkynyl diazirine derivative of Tet (AD-Tet) (Fig. 1B and Supplementary Fig. 1), which allows for the identification of Tet’s cellular target(s) through photoaffinity labeling (PAL)16. The diazirine part of AD-Tet (Fig. 1B) is a photoreactive group that can covalently cross-link with protein targets in close proximity when exposed to UV light. The alkyne moiety of the compound can be conjugated to a fluorophore for fluorescence detection, or to an affinity (biotin) tag for streptavidin-mediated purification of target proteins, using Cu(I)-catalyzed alkyne-azide cycloaddition (click chemistry) (Fig. 1C).
Chemical structure of (A) tetrandrine (Tet), and (B) alkynyl diazirine derivative of tetrandrine (AD-Tet). C Schematic illustration of photoaffinity labeling and click reaction procedures for elucidation of AD-Tet cellular localization and target. Created in BioRender75. D Confocal microscopic images of HeLa cells subjected to in situ PAL of AD-Tet, followed by click reaction using BODIPY-azide and DAPI staining. Scale bar, 20 μM. E Left, confocal microscopic images of HeLa cells labeled with AD-Tet, using increasing amounts of Tet as competitor. Scale bar, 20 μM. Right, quantification of cell fluorescence in 80 randomly chosen cells under each treatment condition. Red and black bar represents median and quartiles, respectively. ***, p < 0.001 compares to control (AD-Tet: Tet, 1:0), by one way ANOVA with Tukey multiple comparison test. F Left, confocal microscopic images of GFP-LC3 puncta in HeLa cells induced by the indicated compound for 12 h. Scale bar, 20 μM. Right, Quantification of cellular fluorescence puncta. 30 randomly chosen cells under each treatment were measured. Red and black bar represents median and quartiles respectively. ***, p < 0.001 compares to DMSO, by one way ANOVA with Tukey multiple comparison test. G Co-localization analysis of AD-Tet (ex: 594nm, em: 633nm) and GFP-LC3 (ex: 488nm, em: 512nm). HeLa cells were treated with AD-Tet (5 μM, 12 h), followed by PAL and click chemistry using Alexa Fluor 647-azide. Scale bar, 20 μM. H Confocal microscopic images of HeLa cells showing co-localization of AD-Tet with makers of subcellular organelles. AD-Tet was subjected to PAL and click chemistry using BODIPY-azide. Endoplasmic reticulum (ER), mitochondria, early endosomes, late endosomes, and lysosomes was visualized by immunofluorescence staining of the respective maker. Pearson’s correlation of AD-Tet with each marker is shown on the right. Scale bar, 20 μM. I N-SIM super-resolution microscopic imaging of AD-Tet and LAMP1 in HeLa cells. Scale Bar, 10 μM. For (D), (H), (I), experiment was repeated twice with consistent result. Source data are provided in the Source Data file.
First, we determined whether AD-Tet is localized to specific cellular compartments. Fluorescence signal was only observed with AD-Tet and UV irradiation (Fig. 1D), confirming the specificity of the labeling reaction. BODIPY-labeled AD-Tet appeared as cytoplasmic puncta, suggesting that AD-Tet may interact with specific cellular target(s) (Fig. 1D). Tet diminished fluorescence intensity of BODIPY-labeled AD-Tet in a dose-dependent manner (Fig. 1E), suggesting that both Tet and AD-Tet bind and compete for the same cellular target(s). Tet is a known autophagic inducer17. AD-Tet also induced autophagy characterized by the induction of GFP-LC3 puncta (Fig. 1F), further suggesting that the two molecules elicit same bioactivities. The punctate pattern of AD-Tet may suggest its presence within autophagosome. However, BODIPY-labeled AD-Tet did not colocalize with the GFP-LC3 puncta, suggesting that AD-Tet does not enter the autophagosome (Fig. 1G). To further determine the sub-cellular localization of AD-Tet, we analyzed co-fluorescence of BODIPY-labeled AD-Tet and makers of the endoplasmic reticulum (ER), mitochondria, early and late endosomes, and lysosomes, respectively. Confocal imaging showed that BODIPY-labeled AD-Tet colocalized well with the marker for late endosomes (Rab7) and lysosomes (LAMP-1) (Fig. 1H). We further confirmed the colocalization of AD-Tet with LAMP-1 using N-SIM super-resolution microscopy (Fig. 1I). The same pattern of lysosomal localization was observed in multiple cell lines of different origins (Supplementary Fig. 2A), suggesting that AD-Tet interacts with target(s) on/within the endolysosomes. We started to detect AD-Tet signal in the lysosomes when it was supplemented at nanomolar concentration (100nM), where the signal was increased with amount of AD-Tet provided in a dose-dependent manner (Supplementary Fig. 2B). On the other hand, AD-Tet was readily detectable in the lysosomes shortly (20min) after its addition to the cell culture medium, and remains in the lysosomes for at least eighteen h (Supplementary Fig. 2C). Therefore, AD-Tet is primarily directed to and stably accumulated in the lysosome after cellular uptake.
Identification of LIMP-2 as the cellular target of Tet and a regulator of NAADP-mediated calcium release
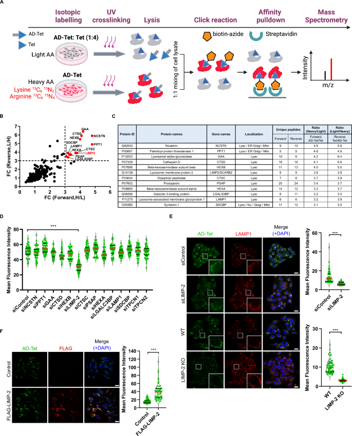
To identify the cellular target of AD-Tet, we performed stable isotope labeling using amino acids in cell culture (SILAC)18, followed by pulldown-mass spectrometric analysis (Fig. 2A). Over seven hundred protein species were identified in the forward and reverse SILAC experiments (Fig. 2B and Supplementary Data 1). Twelve proteins with high confident in mass spectrometric detection (at least four unique peptides and with SILAC ratio larger than three, in both forward and reverse SILAC experiments) were considered potential targets of the AD-Tet. All these protein candidates were known to localize to the lysosomes, concurring with the putative lysosomal localization of AD-Tet (Fig. 2C). Interestingly, we failed to identify the established Tet target TPC1/2 in our analysis, hinting that these two proteins are not the targets of AD-Tet.
A Schematics of the procedures for AD-Tet target identification using SILAC-MS. In forward SILAC, heavy isotope-labeled HeLa cells (Heavy AA) were treated with AD-Tet, and unlabeled HeLa cells (Light AA) were treated with AD-Tet, with Tet as competitor. Treatment was swapped in reverse SILAC. Created in BioRender76. B Scatter plot of the proteins identified in SILAC-MS from reciprocal SILAC labeling of HeLa cells. Labels in red represent candidates that fall within the selection criteria (at least four unique peptides identified in both forward and reverse SILCA, and with SILAC ratio >3). C The list of 12 protein candidates identified by SILAC-MS. Lyso, lysosomes; ER, endoplasmic reticulum; Golgi, Golgi complex; Mito, mitochondria. D Violin plot showing fluorescence intensity of AD-Tet puncta in HeLa cells transfected with the indicated siRNA. Cells were transfected with the siRNA for 72 h. AD-Tet (5 μM) was added for 2 h, followed by PAL and click chemistry. For each siRNA, 50 randomly chosen cells from different fields were analysed. Red and black bar represents median and quartiles respectively. ***, P < 0.001 by one-way ANOVA with Tukey post hoc test. E Left, siLIMP-2- and siControl-transfected HeLa cells, and wild type and LIMP-2-KO HeLa cells were incubated with AD-Tet (5 μM) for 2 h, followed by PAL and click chemistry, and immunostaining using anti-LAMP1 antibodies. Right, violin plot of AD-Tet fluorescence in LAMP-1-positive compartment. For each condition, 50 randomly chosen cells were analysed. ***, p < 0.001 compares to siControl by two-tail unpaired T test. F Left, HeLa cells transfected with FLAG (Control) or FLAG-LIMP-2 vector were incubated with AD-Tet (5 μM) for 2 h, subjected to PAL and click chemistry, and immunostaining using anti-FLAG antibodies. Right, quantification of AD-Tet fluorescence in FLAG-positive compartment. For each condition, 50 randomly chosen cells were analysed. ***, p < 0.001 compares to control, by two-tailed unpaired t-tests. Source data are provided in the Source Data file.
We hypothesized that the genuine molecular target of Tet should diminish lysosomal localization of AD-Tet upon its depletion. We first used siRNA to evaluate the role of each putative target, as well as TPC1 and TPC2, in lysosomal targeting AD-Tet. Transfection of siRNA against each of these targets [NCSTN (siNCSTN), PPT1 (siPPT1), GAA (siGAA), CTSD (siCTSD), HEXB (siHEXB), CTSC (siCTSC), PSAP (siPSAP), SCARB2 (siLIMP-2), HEXA (siHEXA), LGALS3BP (siLGALC3BP), LAMP1 (siLAMP1), or SDCBP (siSDCBP), TPC1(siTPCN1) and TPC2 (siTPCN2)] effectively depleted the expression of the respective genes (Supplementary Fig. 3A). Among others, we found that siLIMP-2 diminished the intensity of AD-Tet fluorescence puncta significantly, where the other siRNAs, including siTPNC1 and siTPNC2, has no obvious effect (Fig. 2D and Supplementary Fig. 3B). We further confirmed there is a significant reduction in the colocalization of AD-Tet and lysosomal marker LAMP1 in siLIMP-2-transfected HeLa cells (Fig. 2E) and LIMP-2 knockout (LIMP-2-KO) HeLa cells (Fig. 2E) (Fig. 2E and Supplementary Fig. 3C). In contrast, ectopic expression of FLAG-LIMP-2 (Supplementary Fig. 3D) enhanced accumulation of AD-Tet to FLAG-positive vesicles (Fig. 2F). These findings suggested that AD-Tet was recruited to the lysosomes through a LIMP-2-depedent mechanism.
In vitro interaction between LIMP-2 and AD-Tet
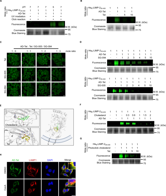
LIMP-2, also known as Scavenger Receptor Class B Member 2 (SCARB2), operates in parallel with the Niemann Pick Type C1 (NPC1) protein to mediate lysosomal export of cholesterol and sphingosine15,19. To further understand the relationship of Tet and LIMP-2, we first substantiated the interaction between AD-Tet and LIMP-2 using in vitro binding analysis. Recombinant His-tagged LIMP-2 luminal domain (His6-LIMP-235-430)15, a highly glycosylated protein, was purified from HEK293 cells (Supplementary Fig. 4A and 4B). Purified His6-LIMP-235-430 formed a complex with AD-Tet (mole ratio 1:1) under neutral (pH=7) and acidic (pH=5) conditions at similar intensity (Fig. 3A), suggesting that there is a direct interaction between AD-Tet and LIMP-2 luminal domain, and their interaction is not pH-dependent. His6-LIMP-235-430/AD-Tet complex formation was diminished by the addition of Tet in a dose-dependent manner (Fig. 3B), suggesting Tet and AD-Tet share similar binding sites on LIMP-2. SG-005 and SG-094 (Supplementary Fig. 4C) are Tet analogs and putative TPCs inhibitors6. Similar to Tet, the two compounds diminished cellular fluorescence of AD-Tet (Fig. 3C) and His6-LIMP-235-430/AD-Tet complex formation in a dose-dependent manner (Fig. 3D). We further compared the binding affinities of Red-tris-NTA-labeled His6-LIMP-235-430 with these compounds by microscale thermophoresis (MST) analysis. Tet and SG-005 were found to be less soluble in the assay system, but their average binding affinity to LIMP-2 were comparable to that of SG-094 and in similar micromolar range [SG-005 (Kd =172 μM), SG-094 (Kd = 163 μM) and Tet (Kd = 241 μM)]. Nevertheless, their binding affinity toward LIMP-2 was much lower than that of LIMP-2 native substrate cholesterol (Kd = 3.7 μM) (Supplemental Fig. 4D)15. Cholesterol resides within the hydrophobic cavity of the binding pocket (formed by Val268, Met337, Phe339, Val367, Ala379, Lys381, and Val415)20, forming extensive hydrophobic interactions with these amino acid residues (Fig. 3E). Computation docking analysis suggested that Tet occupies a lower position of the cholesterol-binding pocket through interacting with different amino acids (Fig. 3E). In addition to the hydrophobic interactions with the receptor (Pro56, Val60, Lys381, and Val415), the two tetrahydroisoquinoline moieties form hydrogen bonds with Asp254 and Glu413, and the ether linkages that connect them formed hydrogen bond with Arg95 (Fig. 3E). These findings suggested that Tet may compete with cholesterol for binding to LIMP-2. Accordingly, cholesterol effectively and dose-dependently displaced the binding of AD-Tet from His6-LIMP-235-430 (Fig. 3F). Reciprocally, Tet dose-dependently, yet less effectively, displaced the binding of PhotoClick cholesterol from His6-LIMP-235-430, consistent with its lower affinity towards LIMP-2 comparing to cholesterol (Fig. 3G). Inspection of the chemical structure of Tet showed features of atypic lysosomotropic compounds21, including hydrophobic rings essential for membrane targeting, and polar amine groups that are responsible for lysosomal retention upon their protonation (Fig. 1A). Besides, the logP and pKa of Tet is 6.48 and 8.28 respectively, suggesting that it is highly lipophilic and may undergo protonation in acidic condition. Consistent with these chemical features, lysosomal localization of AD-Tet was reduced significantly by concanamycin A (ConA) treatment, which elevates lysosomal pH (Fig. 3H). Taken together the observations that interaction between LIMP-2 and AD-Tet was not pH-dependent (Fig. 3A), these findings suggested that AD-Tet is first recruited by LIMP-2, follows by entanglement in the lysosomes through acidic protonation of the amine moieties.
A Upper panel, representative in-gel fluorescence scanning SDS PAGE of His6-LIMP-235-430 /AD-Tet (5 μM) adducts, with or without PAL and click reaction, under neutral or acidic pH. Lower panel, coomassie blue staining of His6-LIMP-235-430. B Upper panel, representative in-gel fluorescence scanning of His6-LIMP-235-430/AD-Tet (5 μM) adducts (upper panel) in the presence of excessive Tet. Lower panel, coomassie blue staining (lower panel) of His6-LIMP-235-430. C Representative confocal microscopic images showing AD-Tet fluorescence signals in HeLa cells in response to increasing amount of Tet, SG-005 or SG-094 as competitor. AD-Tet was co-treated with Tet, SG-005, or SG-094 at the indicate mole ratio for 2 h, and subjected to PAL and click chemistry using BODIPY-azide. Scale bar, 20 μM. D Upper panel, representative in-gel fluorescence scanning of His6-LIMP-235-430/AD-Tet adducts, in the presence of increasing amount of SG-094 (upper panel) and SG-005 (lower panel) respectively. Lower panel, coomassie blue staining of His6-LIMP-235-430. E Computational docking of Tet/cholesterol with the ectodomain of LIMP-2. Upper left, cholesterol binding pocket of LIMP-2 highlighting the residues involved in the interaction with cholesterol. Lower left, putative Tet-binding pocket of LIMP-2 highlighting the interacting residues. Right, overlay of cholesterol (green) and Tet (yellow) binding pocket, and the relative positions of the molecules with regard to the orientation of LIMP-2. Cell membrane and the N- and C- fragments: created in BioRender77. F Upper panel, representative in-gel fluorescence scanning of His6-LIMP-235-430/AD-Tet adducts, in the presence of increasing amount of cholesterol (upper panel). Lower panel, Coomassie blue staining of His6-LIMP-235-430. G Upper panel, representative in-gel fluorescence scanning of His6-LIMP-235-430/PhotoClick cholesterol adducts, in the presence of increasing amount of Tet. Lower panel, Coomassie blue staining of His6-LIMP-235-430. H Cells were treated with ConA (0.1 μM) and AD-Tet (5 μM) for 2 h, subjected to PAL and click chemistry using BODIPY-azide, followed by immunostaining using anti-LAMP1 antibodies, and visualized by secondary antibodies labeled with Alexa Fluor 647. Scale bar, 20 μM. Source data are provided in the Source Data file.
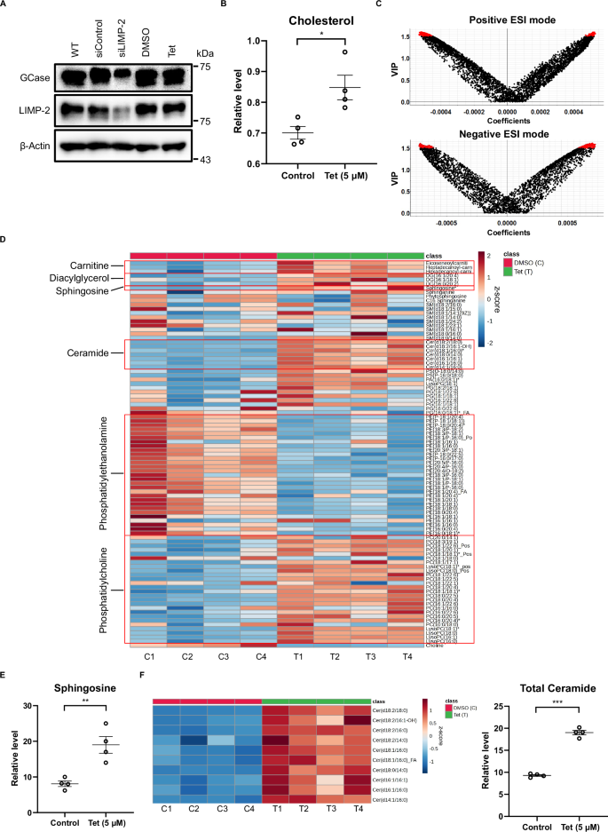
A Expression of β-GCase and LIMP-2 in wild type (WT), siControl- and siLIMP-2 transfected, DMSO-treated, and Tet-treated (5 μM) HeLa cells. Cells were transfected with the corresponding siRNA, or treated with Tet for 18 h. B Quantification of cholesterol level in HeLa cells treated with DMSO or Tet (5 μM) for 12 h. Data (N = 4) were expressed as mean +/- SEM. * p = 0.0168, by two-tailed unpaired t-tests. C Coefficients versus VIP plot obtained from OPLS-DA modeling in positive and negative ESI mode. Features with VIP value greater than 1.50 are highlighted in red. D Heat map showing differentially regulated metabolites in DMSO- and Tet-treated (5 μM) HeLa cells. Cells were treated with DMSO (C) or Tet (T) (5 μM) for 12 h before analysis. For each treatment, four independent preparations (C1-C4, T1-T4) were analysed. E Relative signal intensity of sphingosine in DMSO and Tet-treated HeLa cells. Data (N = 4) were expressed as mean +/- SEM. ** p = 0.005, by two-tailed unpaired t-tests. F Left, heat map of different classes of ceramide in cells treated with DMSO (C) and Tet (T) (5 μM). Right, relative signal intensity of sphingosine in HeLa cells treated with DMSO and Tet (5 μM). Data (N = 4) were expressed as mean +/- SEM. ***, p < 0.001, by two-tailed unpaired t-tests. Source data are provided in the Source Data file.
Tet alters cellular lipid compositions
Besides cholesterol transport, LIMP-2 is also expressed in the ER and serves as lysosomal sorting receptor of beta-glucocerebrosidase (β-GCase)22. LIMP-2 deficiency leads to mis-sorting and secretion of β-GCase22. We determined if Tet affects the intracellular transport of β-GCase. While cellular β-GCase level were reduced significantly in cells transfected with siLIMP-2, it was not altered in Tet-treated cells (Fig. 4A), suggesting that Tet does not influence the early endosomal β-GCase sorting function of LIMP-2. This result agrees with our observation that Tet does not localize to the ER where LIMP-2 is also expressed, probably due to the absence of acidity in the ER.
LIMP-2 is involved in the lysosomal export of cholesterol, sphingosine and sphingolipids, where its inhibition resulted in lysosomal accumulation of these molecules15,23,24. Concordant with its functions, we found that total cellular cholesterol level was increased in Tet-treated cells (Fig. 4B). Lipidomic analysis using positive and negative ESI modes further revealed distinct differences in metabolite profiles between DMSO- and Tet-treated cells (Supplementary Fig. 5A). OPLS-DA analysis discovered over 200 metabolite features with Variable Importance Projection (VIP) scores greater than 1.5, that contributed to the differences in metabolic profiles between the two treatments (Fig. 4C). There were 102 metabolites that were differentially regulated by Tet (Supplementary Data 2). Hierarchical clustering analysis revealed that Tet altered cellular lipid classes of sphingolipids, fatty acids, carnitine, glycerophospholipids, and diacylglycerol (Fig. 4D). Tet-treated cells showed significantly elevated level of sphingolipids including sphingosine (Fig. 4E) and ceramides (Fig. 4F), whereas the level of sphingomyelins was not affected by the compound (Supplementary Fig. 5B). Among the glycerophospholipids, Tet moderately increased the level of phosphatidylcholine (Supplementary Fig. 5C), while reducing the level of phosphatidylethanolamine (Supplementary Fig. 5D). Together, these findings suggest Tet treatment significantly altered cellular lipid and cholesterol metabolisms.
Tet disrupts cholesterol transport function of LIMP-2 and altered cellular cholesterol metabolism
We next determined whether the increase in cellular cholesterol level in Tet-treated cells is due to intralysosomal cholesterol accumulation, which is a major phenotype in LIMP-2 deficient cells15. HeLa cells treated with Tet (5 and 15 μM), AD-Tet (5 and 15 μM) or transfected with siLIMP-2, enhanced filipin staining of the lysosomes to a similar extent (Fig. 5A and Supplementary Fig. 6A). These data suggested that Tet and AD-Tet similarly promote intralysosomal cholesterol accumulation consistent with their putative role as LIMP-2 inhibitor, and LIMP-2 activity was maximally inhibited by Tet or AD-Tet at 5 μM. To explore whether lysosomal cholesterol accumulation is a consequence of reduced lysosomal cholesterol egress, we conducted a pulse-chase analysis using BODIPY-labeled cholesterol (BD-Chol). HeLa cells transfected with siRNA or treated with Tet were pulse-labeled with BD-Chol complexed with low-density lipoprotein (LDL) (BD-Chol/LDL), followed by monitoring the abundance of BD-Chol signal of the lysosomes (Fig. 5B, upper). In DMSO-treated cells, there was a gradual decrease in lysosomal BD-Chol signal over a 2-hour period upon the removal of BD-Chol/LDL, indicating that BD-Chol is being transported out of the lysosomes over time. However, this reduction in lysosomal BD-Chol signal was significantly inhibited in siLIMP-2-transfected and Tet-treated (5 μM) cells (Fig. 5B, lower; and Supplementary Fig. 6B), suggesting that Tet inhibits the cholesterol transport function of LIMP-2.
A Upper, LIMP-2 expression in HeLa cells under different treatment. Bottom, Quantification of filipin signal in LAMP1-positive vesicles under different treatment. Cells were transfected with siRNA (72 h), or treated with Tet or AD-Tet (18 h), before subjected to filipin staining and immunofluorescence staining using LAMP-1 antibodies. 30 randomly chosen cells were quantified for filipin level in LAMP-1-positive compartments. ***, p < 0.001 by one-way ANOVA with Tukey post hoc test. B Upper, Illustration of experiment measuring lysosomal cholesterol egress. Created in BioRender78. Lower, quantification of BD-chol level in Lysotracker-positive compartments of HeLa cells pre-loaded with BD-chol/Dil-LDL in cholesterol-free medium. Cells were replenished with fresh medium and subjected to Lysotracker staining at regular intervals. Data (N = 3) were expressed as mean +/- SEM. * p= 0.0159 (Tet, 5 μM), and * p= 0.0170, ** p= 0.0020 (siLIMP-2), compared with T=0, by two-way ANOVA with Tukey post hoc test. C SREBP2 and LIMP-2 expression in HeLa cells subjected to the indicated treatment. n-SREBP2, cleaved SREBP2. Cells transfected with siRNA were analysed at 72 h post-transfection. Cells treated with Tet / AD-Tet were analysed after 18 h. D DEG comparison (> 2-fold, q-value<0.05) of HeLa cells treated with DMSO versus Tet, or DMSO versus AD-Tet. E, F GO analysis using DEGs in HeLa cells induced by 5 μM (E) and 15 μM (F) of Tet and AD-Tet respectively. Arrows indicate cholesterol-related (E) and ER stress-related (F) process elicited by both compounds. G Western blots (upper panel) of Tet-treated and siLIMP-2-transfected HeLa cells showing activation of eIF2α (p-eIF2α), and RT-PCR analysis (lower panel) showing splicing of XBP1 gene. TG, Thapsigargin (500nM). H Western blots analysis of apoptotic marker (cleaved PARP) in HeLa cells treated with Tet (5, and 15 μM) for 72 h, or transfected with siLIMP-2. I FACS analysis showing apoptosis of HeLa cells treated with Tet (5 and 15 μM) for 72 h. Data (N = 3) were expressed as mean +/- SEM. ***, p < 0.001 by one-way ANOVA with Tukey post hoc test. Source data are provided in the Source Data file.
Impeded lysosomal cholesterol egress due to LIMP-2 or NPC1 deficiency results in constitutive activation of sterol regulatory element-binding protein 2 (SREBP2), a key transcription factor regulating the biosynthesis of fatty acid, cholesterol and triglyceride25, and the uptake of cholesterol despite sufficient extracellular supply15,26. We found that cells depleted of LIMP-2, treated with Tet or AD-Tet, resulted in the generation of a nuclear fragment of SREBP2 (nSREBP2), an active form of the transcription factor (Fig. 5C). Transcriptome analysis further showed that both Tet and AD-Tet induced very similar dose-dependent expression changes. Moreover, the expression profiles between the two different drug treatments (Tet vs. AD-Tet) are more similar than between the profiles for different concentrations (5 vs. 15 μM) of the same drug (Supplementary Fig. 7A). Analysis of differentially expressed genes (DEGs; fold change ≥2) (Supplementary Data 3) showed that the compounds induced similar numbers of differentially regulated genes (both upregulated and downregulated) (Supplementary Fig. 7B), and there are large overlaps between the DEGs in Tet- and AD-Tet-treated cells at both concentrations (Fig. 5D). These data suggested that Tet and AD-Tet exhibited remarkably similar bioactivities in cells. We analyzed and compared the significantly enriched Gene Ontology (GO) terms (Supplementary Data 4) and KEGG pathways (Supplementary Data 5) among genes differentially upregulated by both Tet and AD-Tet treatments to identify biological processes that were simultaneously elicited by both compounds under a specific dosage. In agreement with our observations that SREBP2 are activated in these cells, genes with functions related to cholesterol biosynthesis are enriched among the upregulated genes when cells were treated with Tet or AD-Tet at 5 μM (Fig. 5E). DEGs in the GO term cholesterol biosynthetic process are significantly upregulated by both compounds (Supplementary Fig. 7C). Importantly, majority of genes in this gene set are the target of SREBP2 (Supplementary Fig. 7C). These findings collectively demonstrate a causal relationship between Tet and AD-Tet treatment and the activation of the cholesterol homeostasis pathway, and further substantiate that Tet and AD-Tet serves as LIMP-2 inhibitor that modulates cellular cholesterol metabolism.
Besides the cholesterol enrichment metabolic pathways, the GO terms for ER unfolded protein response (UPR), PERK-mediated UPR, and IRE1-mediated UPR, were also enriched among up-regulated genes in cells treated with Tet or AD-Tet at 15 μM (Fig. 5F). The majority of the DEGs in these three GO terms were upregulated in cells treated with 15 μM, but not with 5 μM, of Tet and AD-Tet respectively (Supplementary Fig. 6D). Accordingly, activation of UPR, characterized by the phosphorylation of eIF2α (p-eIF2α) and splicing of XBP1 mRNA, was only observed when cells were treated with Tet at 15 μM (Fig. 5G), but not with Tet at 5 μM nor in LIMP-2 depleted cell. Therefore, Tet at a concentration exceeding the requirement for LIMP-2 inhibition activates UPRs. The UPRs is recognized for its apoptotic activity towards cancer cells27. Accordingly, PARP cleavage was only observed in HeLa cells treated with Tet or AD-Tet at 15 μM, but not in cells treated with these two compounds at 5 μM or those transfected with siLIMP-2 (Fig. 5H). Similarly, apoptosis was only observed in cells treated with Tet at 15 μM, but not in siLIMP-2-transfected cells (Fig. 5I). Collectively, these findings suggested that Tet primarily targets LIMP-2 and alters cholesterol metabolism. However, Tet elicits cytotoxicity and activates apoptosis at higher concentrations, potentially through interacting other cellular targets.
Tet altered cellular cholesterol metabolism in vivo
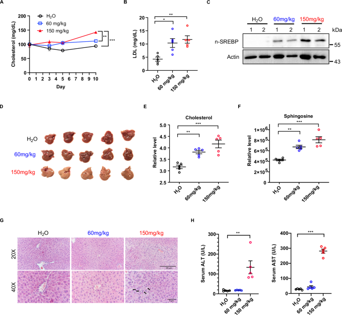
The pharmacological potential of Tet has been extensively evaluated in animal and clinical studies28, yet its activity on lipid metabolism has never been reported. In line with our cell experimental results, when Tet was fed to C57 mice at doses of 60mg/kg/day (low dose) and 150mg/kg/day (high dose) for 10 days, there was a significant increase in serum cholesterol levels compared to mice that were given H2O (Fig. 6A). Tet treatment also resulted in a significant increase in serum LDL levels (Fig. 6B). Given that mice on a standard diet primarily meet their cholesterol needs through de novo biosynthesis29, these findings suggest that Tet potentiates cholesterol synthesis in mice. In agreement with cell analysis, Tet also enhanced liver nSREBP expression in a dose-dependent manner (Fig. 6C). Livers harvested from mice that were given a high dose of Tet exhibited significant discoloration (5/5) (Fig. 6D). In addition, Tet significantly elevated cholesterol and sphingosine levels in the livers of mice (Fig. 6E and F). Liver H&E sections revealed a dose-dependent accumulation of small lipid vesicles of varying sizes, predominantly in periportal hepatocytes, indicative of microvesicular steatosis (Fig. 6G). Stellate cells of the sinusoids from mice that were given a high dose of Tet displayed enlarged cells with bubbly cytoplasm (black arrows in Fig. 6G), indicative of cell lipidosis. While no significant inflammation, necrosis, cholestasis, or fibrosis was observed in the H&E sections, mice on a high dose of Tet exhibited a significant increase in their levels of serum aspartate aminotransferase (AST) and alanine aminotransferase (ALT) levels (Fig. 6H), suggesting hepatotoxicity. Taken together, these data confirm that Tet alters lipid metabolism in vivo and further corroborate its cytotoxic activity in addition to its cholesterolemic activity when administered at high concentrations.
A Serum cholesterol level in mice treated with Tet. Mice were fed by oral gavage daily with H2O or Tet at the indicated dose, for 10 days consecutively. At day 0, 3, 5, and 10, serum were taken for cholesterol measurement. Data (N = 5 in each group) were expressed as mean +/- SEM. ** p = 0.003, *** p < 0.001, by two way ANOVA with Tukey post hoc test. B Serum LDL level in mice treated with Tet. Serum obtained from mice (n = 5 in each group) at day 10 after feeding with Tet were subjected to LDL measurement. Data were expressed as mean +/- SEM. * p= 0.02, ** p = 0.005, by one way ANOVA with Tukey post hoc test. C Expression of n-SREBP2 in livers of the control (C) and Tet-treated (L: 60mg/kg/day; H: 150mg/kg/day) mice. Livers were harvested at the last day of treatment. D Macroscopic analysis of livers obtained from mice fed with Tet at day 10. E, F Relative level of cholesterol (E) and sphingosine (F) in the livers of mice from different treatments. Livers were harvested at the last day of treatment. Data were expressed as mean +/- SEM. E, ** P = 0.005 compare with H2O. (F), ** P = 0.002 and *** P < 0.001 compare with H2O, by one way ANOVA with Tukey post hoc test. G H&E staining of the livers from mice fed with Tet (60 and 150mg/kg/day) showing the presence of small lipid vesicles in hepatocytes. Arrow indicates bubbly cytoplasm of stellate cells. H Serum ALT and AST level from mice (n = 5 in each group) at day 10 after feeding with Tet. Data were expressed as mean +/- SEM. ** p = 0.0024, ***, p < 0.001, by one way ANOVA with Tukey post hoc test. Source data are provided in the Source Data file.
LIMP-2-mediated sphingosine efflux regulates calcium release through TPCs
Next, we determined the functional relationship between the putative targets of Tet and NAADP-induced Ca2+ response. We used NAADP-liposome, a well-established strategy, for cellular delivery of membrane-impermeable NAADP30,31,32. While NAADP or liposomes alone failed to induce Ca2+ response, NAADP-liposomes elicited a profound increase in cytosol Ca2+ level in a Ca2+-free bath, similar to TPC agonist TPC2-A1-N33 (Fig. 7A, and Supplementary Fig. 8A–C), confirming the Ca2+-releasing activity of NAADP-liposomes. The Ca2+ response induced by NAADP-liposomes was abolished by pre-treatment with Tet, AD-Tet, as well as SG-005 and SG-094, respectively (Fig. 7B and Supplementary Fig. 8D–F), confirming that Tet and AD-Tet are inhibitors of NAADP-induced Ca2+ release. The genuine molecular target of Tet, upon depletion, should resembles Tet’s activity in mitigating NAADP-induced Ca2+ response5. We therefore evaluated the functional role of the putative targets of Tet (Fig. 2B) in NAADP-induced Ca2+ response using siRNA knockdown. Transfection of siRNA against TPC1 (siTPCN1) and TPC2 (siTPCN2) abolished NAADP-mediated Ca2+-release response as expected5 (Fig. 7C and Supplementary Fig. 8G). Among others, transfection of siLIMP-2, profoundly diminished NAADP-mediated Ca2+ release, whereas cells transfected with the other siRNAs did not alter NAADP-mediated Ca2+ response significantly (Fig. 7C and Supplementary Fig. 8G). Similarly, NAADP failed to induce significant Ca2+ release in LIMP-2 knockout cells (Fig. 7C). On the other hand, a similar increase in Ca2+ level was observed in DMSO- versus Tet-treated cells, as well as in siControl- versus siLIMP-2-transfected cells when they were treated with carbonyl cyanide 3-chlorophenylhydrazone (CCCP), thapsigargin (TG), or TG followed by Gly-Phe β-naphthylamide (GPN) (Supplementary Fig. 8H), suggesting that neither Tet nor siLIMP-2 affects the Ca2+ store of mitochondria, ER, and acidic compartment, respectively. Together, our findings suggested that Tet treatment or depletion of LIMP-2 abolished cellular response to NAADP-mediated Ca2+ release, implicating a functional role of LIMP-2 in lysosomal Ca2+ signaling.
A Quantification of Ca2+ release in HEK293 cells by the indicated treatment. Cells were pre-loaded with Calbryte 520, followed by captured of microscope images every 3s for 5mins. Thirty seconds after starting of imaging, cells were treated with NAADP (1 μM), liposomes (10μl), NAADP-liposomes (10μl), and TPC2-A1-N (10 μM), respectively. ***, P < 0.001 compared to untreated cells by one-way ANOVA with Tukey post hoc test. B Quantification of NAADP-induced Ca2+ release in the presence of the putative TPCs inhibitors. HEK293 cells were treated with DMSO, Tet (5 μM), AD-Tet (5 μM), SG-005 (5 μM), or SG-094 (5 μM), respectively, for 30minutes before the addition of NAADP-liposomes. ***, P < 0.001 compared to DMSO-treated cells by one-way ANOVA with Tukey post hoc test. C Quantification of NAADP-induced Ca2+ release in cells transfected with the indicated siRNAs and in LIMP-2 knockout (LIMP-2-KO) HEK293 cells. HEK293 cells were transfected with the indicated siRNA for 72 h before the experiment. ***, P < 0.001, by one-way ANOVA with Tukey post hoc test. D Relative filipin intensity in LAMP1-positive vesicles of HeLa cells treated with Tet or transfected with siLIMP-2, with or without MβCD (1mM) treatment for 12 h. Cells were then immune-stained with LAMP1 antibody, followed by filipin staining. In each condition, fluorescence intensity of 20 randomly chosen cells were measured. ** p = (DMSO vs. Tet, 5 μM), ** p = 0.008 (Tet, 5 μM vs. Tet, 5 μM+MβCD), *** p < 0.001, by one-way ANOVA with Tukey post hoc test. E, F Quantification of NAADP-induced Ca2+ release in HEK293 cells treated with Tet or transfected with siLIMP-2, with or without addition of MβCD (1mM) (E) or ectopic expression of NPC1 (F). Tet (5 μM) was added to the cells for 30min before Ca2+ measurement. MβCD was added at to the cells 6 h before measurement. ***, p < 0.001 by one-way ANOVA with Tukey post hoc test. Ca2+ level was presented as change in maximum fluorescence intensity [(Fmax-F0)/F0]. In each condition, the fluorescence intensity of 40 randomly chosen cells were measured. Source data are provided in the Source Data file.
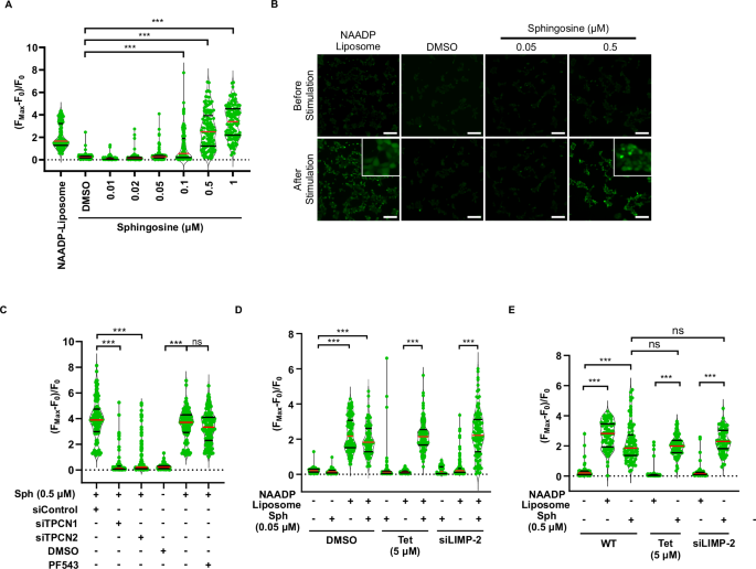
Our lipidomic analysis revealed that, in addition to cholesterol, Tet also significantly elevated the cellular levels of sphingosine and ceramide, concordant with the function of LIMP-2 in lysosomal export of these substrates15. To further delineate the impact of these molecules in lysosomal Ca2+ signaling, we investigated whether methyl-β-cyclodextrin (MβCD), a cholesterol-depleting compound34,35, restores the NAADP-mediated Ca2+ response in Tet-treated and LIMP-2-depleted cells. In the event, MβCD did not affect cholesterol levels in the lysosomes (Fig. 7D and Supplementary Fig. 9A) and NAADP-mediated Ca2+ release of the control cells (Fig. 7E and Supplementary Fig. 9B, C), but it significantly reduced lysosomal cholesterol levels (Fig. 7D) and restored NAADP-mediated Ca2+ release (Fig. 7E and Supplementary Fig. 9B, C) in Tet-treated or siLIMP-2-transfected cells without altering the expression of genes implicated in lysosomal Ca2+ homeostasis, including LIMP-2, NPC1, TPCN1, and TPCN2 (Supplementary Fig. 9D). Since lysosomal cholesterol, ceramide, and sphingosine share the same transporters (LIMP-2 and NPC1) for export, elimination of lysosomal cholesterol could facilitate sphingosine and ceramide export. Therefore, these data implicated that lysosomal accumulation of metabolites (cholesterol, sphingosine and ceramide) inhibits NAADP-induced calcium release. In line with our hypothesis, ectopic expression of NPC1, which is a more efficient lysosomal cholesterol and sphingosine transporter compared with LIMP-215, reduced Tet-mediated accumulation of lysosomal cholesterol (Supplementary Fig. 9E and 9F) and restored NAADP-mediated Ca2+ response in Tet-treated and siLIMP-2-transfected cells (Fig. 7F and Supplementary 9G, H). Together, these findings suggested that Tet inhibits NAADP-mediated Ca2+ response through LIMP-2-dependent accumulation or export inhibition of lysosomal metabolites. Emerging evidence implicating connections between lysosomal or cytoplasmic sphingosine and Ca2+ homeostasis36,37,38, but the underlying mechanisms remain elusive. Spontaneous elevation of intracellular sphingosine via caged sphingosine was shown to induce lysosomal calcium release via the TPCs36. We hypothesized that the availability of cytoplasmic sphingosine regulated by LIMP-2-dependent lysosomal export might be essential for NAADP-mediated Ca2+ release. Using a clickable photoaffinity derivative of sphingosine we confirmed the membrane permeability property of the molecule upon its addition to the cell culture medium (Supplementary Fig. 9I)37. We then examined the effect of increasing sphingosine concentrations in lysosomal Ca2+ signaling. Cells supplemented with sphingosine above a threshold concentration (> 0.1 μM) elicited Ca2+ release in a NAADP-independent manner, at a magnitude and kinetic comparable to that of NAADP (Fig. 8A, B). Sphingosine-induced Ca2+ release was carried out in a TPC1/2-dependent manner (Fig. 8C and Supplementary Fig. 9J), suggesting that it induces Ca2+ release specifically from the lysosomes. Furthermore, PF543, a competitive sphingosine kinase-1 inhibitor at nanomolar potency39, did not mitigate sphingosine-induced Ca2+ release (Fig. 8C and Supplementary Fig. 9J), suggesting that the sphingosine per se, but not its metabolic product sphingosine-1-phosphate (S1P)40, is responsible for Ca2+ release activity. On the other hand, the addition of a sub-threshold concentration of sphingosine (0.05 μM) that neither triggered Ca2+ release per se, nor potentiated NAADP-mediated Ca2+ release in control cells, fully restored NAADP-induced Ca2+ release that was inhibited by Tet and siLIMP-2 (Fig. 8D and Supplementary Fig. 9K). Moreover, addition of sphingosine above the threshold concentration (0.5 μM) directly induced calcium release in cells treated with Tet or transfected with siLIMP-2, in the absence of NAADP (Fig. 8E and Supplementary Fig. 7L). Furthermore, sphingosine completely circumvented Ca2+ release inhibition imposed by Tet or siLIMP2 (Fig. 8E and Supplementary Fig. 7L). Together, these finding suggested that lysosomal sphingosine export plays a role in NAADP-mediated Ca2+ release.
A Quantification of NAADP-induced Ca2+ release in HEK293 cells treated with NAADP-liposomes or sphingosine at the indicated concentration. NAADP-liposomes or sphingosine was added to the cells immediately before Ca2+ measurement. ***, p < 0.001 by one-way ANOVA with Tukey post hoc test. B Representative images of calcium signals induced by NAADP-liposomes and sphingosine. C Quantification of sphingosine-induced Ca2+ release in HEK293 cells transfected with TPC siRNAs or treated with sphingosine inhibitor PF543. Cells were transfected with the indicated siRNA for 72 h before the experiment. PF543 (10 μM) was added to the cells 1 h before the experiment. Sphingosine (Sph) was added to the cells at the indicated time (arrow) during the measurement immediately before the measurement. ***, P < 0.001 compared to DMSO-treated cells by one-way ANOVA with Tukey post hoc test. D, E Quantification of NAADP- and sphingosine-induced Ca2+ release in HEK293 cells treated with Tet or transfected with siLIMP-2. In Tet treatment group, cells were pretreated with Tet (5 μM) for 30min before the experiment. In the siLIMP-2 transfection group, cells were transfected with siLIMP2 for 72 h before the experiment. Arrow indicates the addition of NAADP-liposomes (NAADP) or/and sphingosine (Sph) (0.05 μM or 0.5 μM) to the cells. ***, P < 0.001 compared to DMSO-treated cells by one-way ANOVA with Tukey post hoc test. For all experiments involving Ca2+ measurement, Ca2+ level was presented as change in maximum fluorescence intensity [(Fmax-F0)/F0]. In each condition, the fluorescence intensity of 40 randomly chosen cells were measured. Source data are provided in the Source Data file.
Discussion
Since its discovery in the 1950s, Tet has showed a broad spectrum of pharmacological properties, including anti-inflammatory, anti-viral, and anti-cancer activities. Nevertheless, a unifying mechanism explaining its modes of action has remained elusive3. Tet is also highly potent against EBOVS infection by inhibiting NAADP-mediated lysosomal calcium release5. The similarities between Tet-treatment or TPCs depletion in inhibiting EBOVS infection and NAADP-mediated calcium response, together the potent pharmacological activity of Tet on TPCs activity have led to the notion that TPCs are the cellular target of Tet5,6,33,41. Nevertheless, evidence demonstrating the direct interaction between TPCs and Tet is lacking. We used a clickable photoaffinity probe of tetrandrine (AD-Tet), coupled with multi-omics analysis to identify the direct molecular target of Tet. Tet and AD-Tet, at the same concentration, elicited the same functional outcomes in multiple experiments, suggesting that AD-Tet is a reliable probe of Tet for the elucidation of its molecular targets and bioactivities. We first showed that LIMP-2 is a molecular target of Tet/AD-Tet. We further showed that cells treated with Tet/AD-Tet or depleted with LIMP-2, which leads to the inhibition of lysosomal sphingosine cholesterol and sphingosine export, resulted in the loss of response to NAADP-induced Ca2+ release through the TPCs. Nevertheless, the defect can be restored by 1) chemical chelation of cholesterol, 2) ectopic expression of NPC1 or 3) direct supplementation of sphingosine. Together, these findings suggested that lysosomal sphingosine export is necessary for the Ca2+ transport activity of TPCs (Fig. 9). Concordant with our observations, photo-induced activation of caged sphingosine in the lysosomes was shown to trigger TPCs-mediated Ca2+ release in a NAADP-independent manner36. Lysosome serves as the major cellular Ca2+ reservoir (~500 μM)38. It also serves as a hub for cholesterol and sphingosine transport, mainly through the activity of NPC1 and LIMP-237,42. Dysfunctional NPC1 leads to lysosomal sphingosine accumulation, resulting in reduced lysosomal Ca2+ storage, followed by cholesterol accumulation38. Our findings suggested that LIMP-2 plays an essential role in the regulation of NAADP-mediated Ca2+ release through TPCs, similar to the NPC138. Yet, unlike NPC1, LIMP-2 inhibition or depletion does not lead to a significant reduction of lysosomal Ca2+ store, suggesting that the two proteins may differentially regulate different aspects of lysosomal calcium metabolism.
A Under control condition, cholesterol and sphingosine undergo lysosomal efflux mediated by LIMP-2 and TPC2, respectively. TPCs mediated Ca2+ efflux in response to NAADP. B In the presence of Tet, cholesterol, and sphingosine efflux through LIMP-2 was blocked, TPCs become insensitive to NAADP activation. C In the presence of Tet, the addition of sphingosine (low concentration) and NAADP, or sphingosine (high concentration) alone restored TPCs-mediated Ca2+ efflux. Created in BioRender79.
Most known lysosomotropic compounds accumulate non-specifically in the lysosomes upon membrane insertion, followed by locking in the acid lumen upon pH-dependent protonation of their hydrophilic tail(s) bearing polar amide group(s)21. U18666A is an exception, which shows target specificity towards NPC1, resulting in the inhibition of cholesterol transport43,44. We identified Tet as another selective lysosomotropic compound mainly targeting LIMP-2, and as a previously unknown LIMP-2 inhibitor. Among known lysosomotropic compounds, Tet brings together several structural features which are not unusual each on their own, but atypically presented on the same molecule. It is unusual being a macrocycle, a relatively larger molecule than other lysosomotropic compounds. Instead of a flexible hydrophilic tail, it possesses cyclic tertiary amine residues. It readily undergoes lysosomal accumulation in a pH-dependent manner, facilitated by LIMP-2. LIMP-2 is characterized by the presence of a hydrophobic tunnel through the entire length of its luminal ectodomain for cholesterol transport24. Virtual docking analysis that Tet interacts with the LIMP-2 cholesterol-binding pocket near the luminal membrane. Therefore, despite the in vitro affinity between Tet and LIMP-2 being weak, it becomes effectively accumulated in the lysosomes and inhibits LIMP-2-dependent cholesterol transport through pH-dependent protonation. Structural analysis and mapping of LIMP-2/Tet complex are being undertaken to reveal the molecular basis of their interaction.
Current understanding regarding the regulatory mechanism of TPCs is limited. NAADP and PI(3,5)P2 are the only known second messengers for the activation of TPCs to date45. Lsm12 and HN1L/JPT2 were proposed to be the receptor for NAADP necessary for TPCs activation46. Our findings suggested that sphingosine is a second messenger for the regulation of TPCs activity. Current data has ruled out the involvement of S1P, and therefore S1P receptor signaling pathway in the process, suggesting sphingosine might modulate TPCs activity directly. Accordingly, sphingosine might allosterically regulate TPCs activity, in a manner similar to the way it regulates the activity of telomerase reverse transcriptase and E3 ubiquitin ligase47,48. Alternatively, sphingosine might enhance the function of NAADP-binding proteins for the activation of TPCs49. It is worth noting that sphingosine completely restores TPCs activity in the presence of Tet or under LIMP-2-depleted condition, either alone or in combination with NAADP in a concentration-dependent manner. Therefore, sphingosine is potentially a more dominant regulator of TPCs over NAADP.
Tet is known for its potent inhibitory activity towards Ca2+ release and EBOVS infection. Emerging evidence suggests that it may also be effective towards Middle East respiratory syndrome-coronavirus and SARS-CoV-2, respectively8,50. Our work therefore suggests that besides TPCs, LIMP-2 is a therapeutic target for these infectious diseases. Our findings further implied that targeting sphingosine metabolism might be a more direct strategy for treating these infections. On the other hand, LIMP-2 is the cellular receptor of several enteroviruses, including enterovirus 71 (EV71), which is responsible for hand, foot, and mouth disease (HFMD) in children51. Binding of EV71 to LIMP-2 is essential for the uncoating of the virus in the lysosome/endosome, which is a critical step for successful infection. HFMD has been known to cause cardiac and central nervous system complications, and even death52. However, there is currently no direct anti-viral therapy for HFMD. It will be of interest to determine if Tet could inhibit cell entry of EV71.
In addition, this study provided a better understanding on the cytotoxic principles of Tet, a pharmacological property of the compound that was exploited for its potential as a cancer therapeutic53. Cells treated with Tet beyond a threshold concentration resulted in the induction of UPRs and apoptosis that were not found in LIMP-2-depleted cells27, suggesting these events represent off-target activities of the compound. Among the proteins that potentially interact with LIMP-2 (Fig. 2C), palmitoyl-protein thioesterase 1 (PPT1) has been known for its role in the UPRs and apoptosis54. Therefore, Tet, at a higher concentration, may inhibit PPT1 activity and lead to cell death. In addition, inhibition of intracellular cholesterol transport and turnover may further compromise cell survival55. Together, these factors may have confounding effects on the cytotoxicity of Tet.
Tet has been reported to show significant activity in various experimental disease models27, but it is not approved for use in human except in China, where clinical evaluations for cancer and silicosis therapy have been conducted56,57. Our discoveries on the principles underlying the anti-viral and cytotoxic activities of Tet have provided insights into the future development of this compound as a drug. Short-term oral administration of a moderate dose of Tet did not lead to observable liver damage in mice, despite the onset of hepatosteatosis. Given that hypercholesterolemia and drug-induced hepatosteatosis are well-known, but reversible side effects of many clinically-used drugs that target lysosomes, including tricyclic antidepressants and phenothiazine antipsychotics58, limiting the treatment period of Tet may increase its safety profile. In addition, since liver pathology was found in mice fed with Tet but not in LIMP-2-knockout mice59, suggesting that Tet fed through oral route that may be preferentially accumulating in the liver via the portal venous system, leading to the observed adverse pathologies. Therefore, altering the route of drug administration may also reduce the hepatotoxicity of the compound. Furthermore, generation of more potent Tet analog could further reduce treatment dosage of the compound. Tet may not be a suitable drug candidate if it needs to be administered long term and in high doses, such as for the treatment of cancer, as its side-effects may outweigh its potential therapeutic benefits. Nevertheless, Tet and its derivatives may have potential in developing into anti-viral therapeutics, for which the durations of treatment are usually short.
Methods
Chemicals and reagents
Tetrandrine (C38H42N2O6, MW: 622.76, purity ≥ 98%), nicotinic acid adenine dinucleotide phosphate (NAADP), Filipin, cholesterol, cholesterol-23,24,25,26,27-¹³C₅, and methyl-β-cyclodextrin, arginine monohydrochloride, L-lysine hydrate, and 15N213C6-lysine (Lys8) were from Sigma-Aldrich. Fangchinoline (C37H40N2O6, MW: 608.72, purity ≥ 98% by HPLC) was from Macklin. AR grade dimethylformamide and cesium carbonate were from RCI Labscan and AK Scientific respectively. HPLC grate acetonitrile, chloroform, isopropanol and methanol were from Duksan Pure Chemicals (Gyeonggi-do, South Korea). HPLC-grade formic acid was from VWR (Radnor, PA, USA). Deuterated cholic acid (2,2,4,4-d4) was from Cambridge Isotope Laboratories (Tewksbury, MA, USA). cDNA Synthesis kit, real-time PCR reaction kit, and qPCR SYBR Green Master Mix were from Takara. BODIPY® FL azide was from Lumiprobe. LysoTracker™ Deep Red (L12492) was from Invitrogen. PDI (3501), Rab5 (3547), Rab7 (9367), LAMP1 (9091), PARP (9532), p-eIF2-α (3398), eIF2-α (5324) antibodies were obtained from Cell Signaling Technology and were used at 1:1000 (for western blotting) and 1:500 (for immunofluorescence). LIMP-2 (ab176317), Anti-Mitochondria antibodies [113-1] (ab92824) were obtained from Abcam and were used at 1:1000 (for western blotting) and 1:500 (for immunofluorescence). β-glucosidase (sc-365745), NPC1 (sc-271334) antibodies were obtained from Santa Cruz Biotechnology and were used at 1:500 (for western blotting). SREBP2 (10007663) antibodies was from Cayman Chemical and were used at 1:1000 (for western blotting). FLAG (F4042), β-actin (A5441) antibody was obtained from Sigma-Aldrich and were used at 1:2000 (for western blotting) and 1:1000 (for immunofluorescence). HEXA (DF7436), HEXB (DF3074), LGALS3BP (DF12079) antibodies were obtained from Affinity Biosciences and were used at 1:1000 (for western blotting). PPT1 (855801) antibody was obtained from BioLegend and were used at 1:1000 (for western blotting). 15N413C6-arginine (Arg10) was obtained from Thermo Scientific. Alexa Fluor™ 647 Azide, Dil-labeled low density lipoprotein (Dil-LDL), and PEG4 carboxamide-6-azidohexanyl biotin (Biotin azide), siRNA (CTSC, CTSD, GAA, HEXA, HEXB, LAMP1, LGALS3BP, NCSTN, PPT1, PSAP) were from Invitrogen, siRNA (SCARB2, TPCN1, TPCN2, SDCBP) were from Dharmacon. Photoclick cholesterol, BODIPY-cholesterol, and PhotoClick sphingosine were from Cayman. FLAG-LIMP-2 was constructed by inserting human LIMP-2 cDNA into pFLAG-CMV-2 vector (Sigma-Aldrich). FLAG-NPC1 was constructed by inserting human NPC1 cDNA into pcDNA3.1-C-(k)DYK vector. Calbryte 520 AM was from AAT Bioquest. Sphingosine (d18:1) was obtained from Cayman Chemical.
Synthesis and characterization of alkynyl diazirine derivative of tetrandrine
The synthetic route of alkynyl diazirine derivative of tetrandrine is depicted in Supplementary Fig. 1A. Fangchinoline (7-O-demethyltetrandrine) (1, 60.9mg, 0.100mmol, Sigma-Aldrich) and 3-(but-3-yn-1-yl)-3-(2-iodoethyl)-3H-diazirine60,61 (2, 62.0mg, 0.250mmol) were dissolved in 1.0mL anhydrous dimethylformamide that had been dried over 4Å molecular sieves. Solid Cs2CO3 (114mg, 0.350mmol) was added. The reaction mixture was stirred for 66h at room temperature, then directly loaded onto a silica gel column, and purified by flash column chromatography (CH2Cl2 /CH3OH=15/1) to provide AD-Tet as a white solid (46.0mg, 63% yield): [a]25D=198 (c=0.33, CH2Cl2); mp 85-87°C; 1H NMR (500MHz, CDCl3) d 7.36 (d, J=8.1Hz, 1H), 7.14 (dd, J=8.1, 2.1Hz, 1H), 6.86 (s, 2H), 6.81 (dd, J=8.2, 2.2Hz, 1H), 6.51 (d, J=7.5Hz, 2H), 6.32 (d, J=9.9Hz, 1H), 6.30 (s, 1H), 5.93 (s, 1H), 3.93 (s, 3H), 3.80 (dd, J=11.1, 5.5Hz, 1H), 3.76 (s, 3H), 3.71 (d, J=10.0Hz, 1H), 3.56 – 3.42 (m, 3H), 3.39 (s, 3H), 3.27 (dd, J=12.5, 5.4Hz, 1H), 3.21 (dd, J=16.4, 8.0Hz, 1H), 2.99 – 2.83 (m, 4H), 2.79 (t, J=11.8Hz, 1H), 2.74 – 2.65 (m, 2H), 2.62 (s, 3H), 2.50 (d, J=13.8Hz, 1H), 2.43 (dd, J=15.4, 4.8Hz, 1H), 2.31 (s, 3H), 1.99 – 1.88 (m, 3H), 1.61 – 1.46 (m, 2H), 1.09 – 0.96 (m, 2H) ppm (Supplementary Fig 1B); 13C NMR (126MHz, CDCl3) d153.8, 151.5, 149.6, 148.8, 148.3, 147.1, 143.8, 136.4, 135.4, 134.9, 132.7, 130.3, 128.6, 128.5, 128.3, 122.9, 122.18, 122.15, 120.0, 116.1, 112.9, 111.6, 106.0, 83.2, 77.4, 77.2, 76.9, 69.0, 67.1, 64.3, 61.5, 56.3, 56.0, 56.0, 45.7, 44.2, 42.9, 42.5, 41.9, 39.9, 33.2, 32.4, 26.5, 25.0, 22.3, 13.3 ppm (Supplementary Fig 1C); HR-MS: m/z [M+1]+ Calcd 729.3647; Found 729.3642; IR (neat): 3288, 2932, 2845, 2799, 2155, 1582, 1546, 1505, 1477, 1445, 1244, 1244, 1266, 1229, 1112, 1067, 1025, 974, 907, 839, 630, 524cm-1.
Cell culture
HeLa (#CCl-2, ATCC), MCF-7 (HTB-22, ATCC), PLC5 (CRL-8024, ATCC), Hep3B (HB-8064, ATCC), AGS (CRL-1739, ATCC), A549 (CRM-CCL-185, ATCC), HEK293T (CRL-3216) cells were cultured with Dulbecco’s Modified Eagle’s Medium (DMEM) (Gibco) supplemented with sodium bicarbonate (Sigma-Aldrich), 10 % v/v Fetal Bovine Serum (Gibco), 100 U/ml penicillin (Gibco) and 100µg/ml streptomycin (Gibco), at 37°C with 5 % CO2.
Cell transfections
For plasmid transfection, cells were transfected with 1µg of plasmid and 3 µl of lipofectamine 2000 (Invitrogen) according to manufacturer’s instructions. For siRNA transfection, cells were transfected with 10 pmol of siRNA and 1µl of lipofectamine 2000 according to manufacturer’s instructions.
Establishment of LIMP-2 knockout cell lines
Two guide RNAs (gRNAs) (5′-CACCGATGCTGCTTCTACACGGCG-3′ and 5’-CACCGCTTCCTCAGGGAGATCATCG-3’) targeting exon 1 and 4 of LIMP-2 gene, respectively, were cloned into pLentiCRISPR-V2 vector (Addgene #52961). Both vectors were transfected into HeLa and HEK293 cells, respectively. Cells for selected for four days in growth medium containing puromycin (2μg/ml), and analysed for LIMP-2 expression.
Preparation of liposome-encapsulated NAADP
Protocol of preparing large unilamellar vesicles (LUVs) was used to prepared liposome-encapsulated NAADP, with slight modifications62,63. Liposomes composed of 1,2-dioleoyl-sn-glycero-3-phosphocholine [18:1 (Δ9-Cis) PC] (DOPC) were prepared by film hydration method. 32μL of DOPC in chloroform (50mg/mL) was added to a 3.5mL vial. After evaporating the solvent with compressed air, the vial was dried under vacuum for overnight at room temperature. Hydration of the lipid film was achieved by adding 204 μL of 3mM NAADP in phosphate-buffered saline to the vial. The mixture was vortexed, subjected to 10 freeze-thaw cycles, followed by freezing in liquid nitrogen for 1minute and sonicating in a water bath for 2minutes, to generate NAADP-liposomes. An extruder was assembled using two 10mm filter supports, a polycarbonate (PC) membrane (100nm pore size) and two 1000 μL gas tight glass syringes. Filter supports and PC membrane were prewetted in 10 mM HEPES buffer (pH7.4) containing 100 mM KCl for 10 minutes prior to use. NAADP-liposomes were extruded 21 times through the PC membrane at room temperature to produce a homogeneous suspension of NAADP-liposomes. The solution was stored at 4°C before usage. A total of 10 µl of NAADP-liposomes was used for the induction of cellular Ca2+ release. Each new preparation of NAADP-liposomes was checked for their activity in inducing Ca2+ signal for at least two-fold (F/Fo >2), before they were used in the experiments.
Quantitative real-time PCR analysis
Total RNA was extracted from cells using TRIzol extraction reagent (Millipore) according to the manufacturer’s instructions. Complementary DNA (cDNA) was reverse transcribed from 2μg RNA using Takara cDNA Synthesis kit. Real-time quantitative PCR (RT-qPCR) was performed using Takara qPCR SYBR Green Master Mix, and was monitored using Applied Biosystems QuantStudio 7 Flex Real-Time PCR System (ThermoFisher). Expression of each gene was normalized to actin and calculated using the 2−ΔΔCt method. Primer sequences were provided in Table 1.
Photo-affinity labeling (PAL) and copper(I)-catalyzed azide alkyne cycloaddition (click chemistry) for confocal imaging analysis and super-resolution imaging analysis
PAL and click chemistry was conducted according to published protocols 5, with modifications. Cells seeded on glass coverslip were treated with AD-Tet (5 µM) or PhotoClick sphingosine (1 µM). After washing, cells were subjected to PAL under a UV light source (365nm) (Spectroline) for 10 min. Cells were then fixed with 4% PFA for 15min, washed, and permeabilized with ice-cold methanol at -20 °C for 10min. After washing, cells were incubated with 5µM of BODIPY® FL azide or Alexa Fluor™ 647 Azide, the click chemistry reagents [2mM CuSO4, 2mM Tris[(1-benzyl-1H-1,2,3-triazol-4-yl)methyl]amine (TBTA), and 10mM sodium ascorbate] in 100mM Tris buffer with 50% DMSO for 1 h in dark. For colocalization analysis of AD-Tet with endoplasmic reticulum, mitochondria, early and late endosomes, and lysosomes, HeLa cells treated with AD-Tet were subjected to PAL and click reaction using BODIPY-azide. Subsequently, cells were blocked with blocking buffer (3% BSA in PBS with 0.1% Triton-X100) for 30min, followed by incubation with anti-PDI, anti-Mitochondria, anti-Rab5, anti Rab7 or anti-LAMP1 antibodies respectively. Coverslips were washed with PBS for three times, and incubated with goat anti-rabbit or goat anti-mouse secondary antibody conjugated with Alexa Fluor 647 or Alexa Fluor 488 respectively. Cells were counterstained with 4’,6-diamidino-2-phenylindole (DAPI). For colocalization analysis of AD-Tet with early and late endosomes, HeLa cells were transfected with RFP fusion reporter vector mRFP-Rab5 and mRFP-Rab7, respectively, 24 h before treated with AD-Tet. Subsequently, cells were subjected to PAL and click reaction using BODIPY-azide, followed by DAPI staining. Confocal imaging analysis was carried out using Leica TCS-SP8-MP. Pearson’s correlation coefficient was measured by LAS X. For super-resolution microscopic analysis, cells were examined using Nikon N-SIM/N-STORM/A1.
Western blotting
Total protein lysates were obtained from tissue/cell cultures using lysis buffer (50mM Tris-HCl, pH 8.0, 150mM NaCl, 1% NP-40, 0.5% sodium deoxycholate, 0.1% SDS, and 1mM EDTA) with the addition of protease inhibitor cocktails (Roche) and quantified using DC Protein Assay (Bio-Rad). Protein sample loading buffer was added to the cell lysates, and proteins were separated on SDS-PAGE. Separated proteins were transferred to nitrocellulose membranes. The membrane was blocked with 5% (w/v) skim milk powder in TBST for 1h at room temperature, and incubated with respective antibodies at 4 °C overnight. The membrane was then incubated with horseradish peroxidase–conjugated secondary antibodies and the immobilon Forte western HRP substrate (MILLIPORE) was used to detect the protein bands. The chemiluminescence signal was detected by ChemiDoc MP Imaging System (Bio-Rad).
Stable isotope labeling with amino acids in cell culture (SILAC)-base proteomic analysis
HeLa cells were cultured in DMEM for SILAC (Thermo Scientific) containing either “light” isotope amino acids, L-arginine monohydrochloride and L-lysine hydrate, or “heavy” isotope amino acids, 15N213C6-lysine (Lys8) and 15N413C6-arginine (Arg10), for 6 doubling times to let the cells reach complete incorporation. For SILAC, both forward and reverse screening were conducted. In the forward screen, the “heavy” isotope labeled cells (n=1) were treated with 5 μM AD-Tet, whereas the “light” isotope labeled cells (n=1) were treated with 5 μM AD-Tet and 20 μM Tet for 2 h. In the reverse screen, the “heavy” isotope labeled cells (n = 1) were treated with 5 μM AD-Tet and 20 μM Tet, whereas the “light” isotope labeled cells (n=1) were treated with 5 μM AD-Tet for 2 h. Cells were lysed with 1% NP-40 in 50mM HEPES after photo-crosslinking. Biotinylation of AD-Tet/protein complexes was carried out by pooling of 100μg of each “heavy” and “light” isotope labeled cell lysate, followed by click chemistry using 5 μM biotin azide and click chemistry reagents. Excess biotin azide was removed by addition of four volume of ice-cold acetone and overnight incubation at -20 °C. After incubation, the mixture was centrifuged at 16,000 x g at 4 °C for 15min. The pellet was washed with ice-cold methanol twice, air dry and re-dissolved in 1% SDS. For affinity pull-down, the biotinylated cell lysates were mixed with streptavidin magnetic beads, and incubated for 2 h at 4 °C. After incubation, streptavidin magnetic beads were washed using washing buffer (4M urea, 250mM NaCl, 50mM Tris, pH 7.5) for 15min. The pulldown proteins were subjected to on-beads tryptic digestion. The streptavidin magnetic beads were resuspended in 25mM ammonium bicarbonate (NH4HCO3). Freshly prepared 10mM dithiothreitol in 25mM NH4HCO3 were added to beads and incubated at 56 °C for 45min, followed by the addition of 10mM iodoacetamide in 25mM NH4HCO3. The reaction was carried out in dark for 30 mins. Supernatant was removed, and precipitate was washed twice using 25mM NH4HCO3. 200ng of trypsin in 25mM NH4HCO3 was added to the beads and incubated at 37oC overnight. Digestion was stopped by the addition of trifluoroacetic acid to pH<4. Digested peptides were purified by PierceTM C18 Spin Columns (Thermo Scientific) before LC-MS/MS analysis.
LC-MS/MS analyses were performed on Orbitrap Fusion Lumos mass spectrometer (Thermo Fisher Scientific) coupled with an UltiMate 3000 UPLC System (Thermo Fisher Scientific) with C18 analytical column. Mobile phases A and B consist of 0.1% formic acid in water and 0.1% formic acid in 80% acetonitrile, respectively. A 120min gradient at a flow rate of 300 nL/min was used. Mobile phases B was increased to 3% at 10min, 30% at 90min, 90% at 100min and held for 5min. Data was collected in data-dependent acquisition (DDA) mode with HCD fragmentation at TopN mode. The resolution was set at 60,000 for MS1 and 15,000 for MS2 with 30ms maximum injection time. All resulted spectra were searched against UniProt homo sapiens database (20,330 canonical entries, accessed 09/2019) using MaxQuant 1.5.8.2. Proteins were quantified with the intensities of the heavy (Arg10) and light (Lys8) isotopes. The parameters for searching are as follow: a mass tolerance of 10 ppm for precursor ions; ± 0.1Da for fragment ions, carbamidomethylation on cysteine was set as a fixed modification, oxidation on methionine and protein N-terminal acetylation were set as variable modifications. The enzyme was specified as trypsin with two missed cleavages allowed. False discovery rate for peptide spectral matches and proteins were set as 1%. The maximum number of modifications per peptide was three. Only proteins identified with at least four unique peptides and with SILAC ratio larger than three, in both forward and reverse SILAC experiments were considered for the interpretation of results.
Measurement intracellular calcium
HEK293 cells were seeded in 35-mm glass-bottom dishes and grown at 37 °C for overnight before the experiment. Prior to Ca2+ imaging, cells were washed off the growth medium and loaded with a Ca2+ sensitive fluorescent dye, Calbryte 520 AM (4 μM), in a bath solution [130mM NaCl, 5mM KCl, 1mM MgCl2, 2mM EGTA, 10mM glucose, and 20mM HEPES (pH 7.4)] for 30min at 37°C. Excessive dye was washed off with the bath solution, and the dish was mounted to a fluorescence microscope (Eclipse Ti, Nikon, Japan). To detect intracellular Ca2+ release, extracellular Ca2+ was removed by bathing the cells in a Ca2+-free solution [130mM NaCl, 5mM KCl, 1mM MgCl2, 20mM HEPES, 10mM glucose and 2mM EGTA, (pH 7.4)]. Reagents [NAADP-liposomes/GPN/TG/CCCP/sphingosine] were added to the bath, while intracellular Ca2+ level signals was monitored by capturing the fluorescence pictures signal of Calbryte 520 the dye (excitation 488nm, emission 535nm)-loaded cells at every 3seconds. To measure the effect of Tet in NAADP-mediate Ca2+ release, cells were pretreated with Tet or DMSO for 30min before the addition of NAADP-liposomes. Data were collected and analysed by NIS-Elements software. The fluorescence intensity (F) of a minimum of 80 cells was measured at each time point and normalized to the mean fluorescence intensities before stimulation (F0) to give F/F0. The maximal F (FMax) within 4min after the addition of second messenger was used to calculate (FMax-F0)/F0.
Expression and purification of recombinant LIMP-2 ectodomain
Recombinant His-tagged LIMP-2 ectodomain (His6-LIMP-235-430), comprised of amino acid residues 35-430 of LIMP-2, was cloned into a modified pHL-Avitag3 vector64 that also expresses a transposase. The resultant plasmid was co-transfected with a BirA-ER plasmid65, which will biotinylate the recombinant LIMP-2 in vivo, into suspension-adapted HEK293 cells. Transfected cells were grown in BalanCD HEK393 Medium (Irvine Scientific) with L-Glutamine (Sigma), in the presence of anticlumping supplement (Irvine Scientific). Protein expression level was monitored by SDS-PAGE analysis of cell culture medium containing the secretory recombinant His-tagged and biotinylated LIMP-2 ectodomain. The recombinant protein was purified from the medium using Ni-NTA column by standard procedures.
In vitro interaction between recombinant LIMP-2 and Tet, Tet derivatives (SG005 and SG094), cholesterol and PhotoClick cholesterol
SG-005 and SG-094 were prepared according to the literature6. 5µg of purified recombinant His6-LIMP-235-430 in phosphate buffered saline was incubated with Tet or AD-Tet, in the presence or absence of cholesterol, Tet, SG-005, or SG-094, or PhotoClick cholesterol, in sodium acetate buffer (300mM NaCH3COO, 150mM NaCl, 1mM MgCl2 and 1mM CaCl2, pH 5) or phosphate buffered saline (137mM NaCl, 2.7mM KCl, 10mM Na2HPO4, and 1.8mM KH2PO4, pH 7) for 18 h. The mixture was subjected to PAL for 10 min on ice. Subsequently, the mixture was subjected to click chemistry by incubating with 5 µM of BODIPY® FL azide and click chemistry reagents for 1 h in dark. Protein samples were subjected to PAGE, and analysed by Azure 500 Imaging System.
Computation docking analysis
The crystal structure of LIMP-2 (PDB: 4F7B) was obtained from Protein Data Bank. Structures of Tet and the protein for docking were imported to DS 2016 and the conformations were generated with the protocol “Prepare Protein” and “Prepare Ligands”, respectively. Molecular docking was performed using the CDocker tool and the identified critical residues for the Tet-LIMP-2 interaction were defined as the binding sites. The docking was conducted in according to what we have described66.
Filipin staining
HeLa cells seeded on coverslips were fixed with 4% paraformaldehyde (PFA) for 15min, and washed with PBS. Fixed cells were incubated with 0.05mg/ml Filipin in PBS for 2 h. Subsequently, immunofluorescence staining was conducted using anti-LAMP1 antibody and secondary antibody conjugated with Alexa Fluor 647. Cells were washed three times and mounted onto glass slides using FluorSaveTM reagent. Images were examined under confocal microscope (Leica TCS SP8 MP). Fluorescence signal was quantified by measuring filipin signal on LAMP1-positive vesicles using NIH ImageJ software (http://imagej.nih.gov/ij/).
Live-cell BODIPY-cholesterol transport assay
Dil-labeled low density lipoprotein (Dil-LDL) was mixed with BODIPY-cholesterol (BD-Chol) (20 nmol of BD-Chol:1mg Dil-LDL) (BD-Chol/Dil-LDL) and incubated at 40 oC for 2 h, followed by dialysis using a MWCO 3500 dialysis membrane in PBS containing 1mM EDTA (Invitrogen)15. Cholesterol-free FBS was prepared by the addition of fumed silica (Sigma) to FBS with mixing for overnight67, followed by centrifugation and filtration. HeLa cells were treated with medium containing cholesterol-free FBS for 24 h, and switched to cholesterol-free medium supplemented with BD-Chol/Dil-LDL (20μg/mL) for 2 h, followed by replacing with cholesterol-free medium for another 2 h. Cells were treated with DMSO or Tet for the indicated time, and stained with Lysotracker. Fluorescence images were captured using Opera Phenix High-Content Screening System (PerkinElmer). Fluorescence signals were quantified by measuring BD-Chol signals on Lysotracker-positive vesicles, using Harmony software (PerkinElmer).
Transcriptomic analysis
RNAs were prepared from HeLa cells under different treatments. RNA library construction and sequencing were conducted by Novogene. Raw reads were aligned to the human reference genome (GRCh38 p12) using Hisat268. Raw read counts for human genes were imported into DESeq2 using the Bioconductor package tximport (version 1.12.3)69. Differential gene expression analysis was performed using Bioconductor package DESeq2 (version 1.24.0)70. The default Benjamini & Hochberg method was used for multiple hypothesis correction of DESeq2 differentially expressed genes. Genes with q-value <= 0.05 and log2(fold-change) >= 1 or log2(fold-change) <= -1 were selected as significantly differentially expressed genes (DEGs). Gene Ontology enrichment was performed on significant up and down-regulated genes selected by above cutoffs using Bioconductor package topGO (version 2.38.1). KEGG pathway enrichment analysis was performed using Bioconductor package KEGG profile (version 1.38.1). All the raw sequencing data is deposited at NCBI SRA and can be accessed with accession ID: SRR21412069-SRR21412098.
Fluorescence activated cell sorting (FACS) analysis
Trypsinized cells were stained with Annexin V conjugated with Alexa Fluor 488 for 15min, followed by staining with propidium iodide, and analyzed by Accuri C6 Flow Cytometer (BD Biosciences).
Measurement of cellular cholesterol
For cellular cholesterol measurement, 300µL of methanol containing 1ppm of cholesterol (23,24,25,26,27-13C5) as internal standard (IS) was added to 100 µL cell extracts obtained from 2 ×105 cells. Mixtures were subjected to overnight deproteination under -20°C. After centrifugation, supernatants were collected, and solvent was removed by drying the sample under nitrogen stream, and re-dissolved in 50µL methanol. For measurement of hepatic cholesterol levels in liver samples, each liver specimen (100 ± 5mg) was homogenized in 400 µL of methanol containing 1 ppm of cholesterol (23,24,25,26,27-13C5) as IS. Mixtures were subjected to overnight deproteination under -20°C. After centrifugation, supernatants were collected, and solvent was removed by drying the sample under nitrogen stream, and re-dissolved in 50µL methanol. Subsequently, the sample is injected in a randomized order into the LC-MS for analysis. The LC-MS conditions were developed based on our previously established method71 and optimized for cholesterol analysis. UPLC-QQQ-MS analysis of cholesterol was conducted using the Agilent 6460 LC-ESI- Triple Quadrupole -MS system (Agilent Technologies, Santa Clara, USA). The whole system was controlled by Mass Hunter Workstation Software (version B.06.00, Agilent Technologies, Santa Clara, USA). Samples (3µL) were separated using Waters ACQUITY UPLC HSS T3 Column (1.8 μM, 2.1mm × 100mm, Waters Corporation, Milford, MA) with HSS T3 pre-column (1.8 μM, 2.1mm × 5mm, Waters Corporation, Milford, MA). The mobile phase composition was a combination of A (0.1% formic acid in water, v/v) and B (0.1% formic acid in acetonitrile, v/v). The flow rate was 0.30ml/min with the following elution gradient: 0–1min 5% B; 1-1.5min 35% B, 1.5-3min 50% B, 3-6.5min 55% B, 6.5-8.5min 95%B, 8.5-10.5min 95% B, 10.5-11min 95% and 11-14min 95% B. To ensure complete equilibration, a post-run time of 3minutes was implemented. The column temperature was kept at 40°C, and the sample chamber was maintained at 4°C. After separation, MS analysis were conducted in positive mode using electrospray ionization (ESI), and the multi-reaction monitoring (MRM) mode was employed to quantify cholesterol with a mass tolerance of 0.0500m/z. The monitored fragments are list below:
Metabolite | Adduct | Parent ion (m/z) | Daughter ion (m/z) |
|---|---|---|---|
Cholesterol | [M-H2O+H]+ | 369.4 | 147.2 |
[M-H2O+H]+ | 369.4 | 161.3 | |
Cholesterol (23,24,25,26,27-13C5) | [M-H2O+H]+ | 374.4 | 147.2 |
[M-H2O+H]+ | 374.4 | 161.3 |
Preparation of quality control (QC) samples and samples for lipidomics
QC samples were prepared by dividing 1 ×106 cells in PBS (500 µL) into 100 µL aliquots replicates. Each QC aliquot undergoes same sample preparation process as the experimental samples. Five replicated injection of the same QC aliquot was conducted before the analysis, and one QC aliquot was injected after every four sample runs to ensure stability and reliability of the instrument. Lipidomics was carried out according to our previously developed protocol, with slight modifications72. 600µL of organic solution mixture (chloroform: methanol in a 2:1 ratio) with 1 ppm of cholic acid (2,2,4,4-d4) as internal standard was added to a 100 µL of cell extracts from 2 ×105 HeLa cells, followed by liquid-liquid extraction using 200µL of Milli Q water. Samples were centrifuged for 15 min at 14,000 rpm at 4°C. The organic layer was collected and dried under nitrogen stream, and re-dissolved in 50 µL solution (acetonitrile: isopropanol: water in 13:6:1 ratio). Following randomization, samples were injected into UPLC-Orbitrap MS for mass analysis.
UPLC-Orbitrap-MS/MS analysis
Samples (3µL) were injected into a Thermo Scientific UltiMate 3000 UHPLC system and separated using Waters ACQUITY UPLC HSS T3 Column (1.8 μM, 2.1 mm × 100mm, Waters Corporation, Milford, MA) with HSS T3 pre-column (1.8 μM, 2.1mm × 5mm, Waters Corporation, Milford, MA). The LC-MS system was controlled by Thermo Scientific Xcalibur (Version 4.5.445.18, Thermo Fisher Scientific, Waltham, MA,USA). The mobile phase composition involve two components, A and B. Component A is prepared by 0.1% formic acid v/v and 10mM ammonium acetate in a mixture of water and acetonitrile in 6:4 ratio, while component B is a mixture of isopropanol and acetonitrile in 9:1 ratio with 0.1% formic acid v/v and 10mM ammonium acetate. The separation is conducted with a flow rate of 0.30ml/min, employing an elution gradient with the following profile: 0–1min 30% B; 1-3min 65% B, 3-4min 70% B, 4-6min 75% B, 6-7min 80%B, 7-8min 85% B, 8-10min 90% and 10-11.5min 97% B. A post-run time of 3minutes was applied to ensure complete equilibration. The column and sample chamber temperature were maintained at 40°C and 4°C, respectively. MS analysis was performed using Thermo Orbitrap IQ-X Tribrid Mass Spectrometry system (Thermo Fisher Scientific, Waltham, MA,USA) equipped with a heated electrospray ion source (H-ESI) operating in both positive(+ESI) and negative(-ESI) ion modes. The H-ESI parameters included a spray voltage, 3500V for positive ESI and 2300V for negative ESI, sheath gas, 35 arbitrary units, nebulizer auxiliary gas, 10 arbitrary units; sweep gas, 3 arbitrary units. The ion transfer tube temperature and vaporizer temperature were set at 300°C and 320°C, respectively. Full scan MS analysis was conducted within the mass range of 70-1200m/z with a resolution of 120,000 and mass accuracy of 5ppm. The system operated with a scan rate of 45Hz, automatic gain control (AGC) target of 2.0 × 10⁵, and maximum injection time of 50ms.
Data processing and metabolite identification
UPLC-Orbitrap MS data were processed as we have described72. Briefly, data were subjected to peak picking and peak alignment using Progenesis QI (version 2.3; Nonlinear Dynamics, Edmonton, AB, Canada), and normalized to the total peak area of each sample. This normalization technique is utilized to uphold concentration information, as the normalized outcome is directly proportional to the sample’s concentration73. Feature with a coefficient of variation (CV%) > 30% across the QC samples was considered as noise and were excluded in the normalized data. Multi-variance analysis was conducted using the Extended Statistical tool (EZinfo v2.0 software, Umetrics AB, Umeå, Sweden). All the samples were UV-scaled for principal component analysis (PCA) and Orthogonal Partial Least Squares Discriminant Analysis (OPLS-DA). Identification of metabolites was carried out according to our published method72. Lipid identifications were based on our proprietary database built from 71 commercially available standards spanning 22 lipid classes. Each standard is subjected to the same injection conditions as the sample, yielding data on the adduct forms, retention times, and MS2 spectra per adduct, allowing for level 1 identification of metabolites (the most confident level of metabolite identification according to the Metabolite Task Group of the Metabolomics Society74). In parallel, detailed investigations into CID fragmentation rules were conducted. This comprehensive approach enables the determination of lipid class and acyl chain length through analysis of the MS2 spectra.
Animal studies, biochemical analysis of blood, and pathological analysis
Animal studies were approved by the animal ethics committee of The Hong Kong Polytechnic University (#20-21/129-ABCT-R-GRF). 8 weeks old male C57BL/6J wild-type mice were kept in the Centralized Animal Facilities at the Hong Kong Polytechnic University. The environment was maintained at a temperature of 23°C±1°C and a humidity of 62% ± 1%. Mice were on a standard 12-hour light/dark cycle and had ad libitum access to drinking water and a standard chow diet (STC, PicoLab® Rodent Diet 20, Cat# 5053, LabDiet). Tet was dissolved in 0.1N HCl at a concentration of 25mg/ml, adjusted to pH 6.8, and filter sterilized by passing through 0.22 µm filter. Mice were randomly divided into three groups, received oral gavage of sterilized water, 60mg /kg/day of tetrandrine, and 150mg/kg /day of tetrandrine, respectively, daily for 10 days. Blood was drawn on days 0, 3, 5, and 10 for cholesterol measurement. Mice were sacrificed on day 10, and livers were harvested for the extraction of RNA and protein, as well as for the preparation of histological sections. Total cholesterol level in serum was determined using CHOD-PAP kit (BioSino Bio-Technology & Science Inc). Blood glucose was measured using a AccuCHEK Advantage glucometer (Roche). Serum HDL and LDL was determined using HDL-C Kit and LDL-C kit (BioSino Bio-Technology & Science Inc), respectively. Serum alanine transaminase (ALT) and aspartate aminotransferase (AST) were determined using ALT/SGPT Liqui-UV (Stanbio) and AST/SGOT Liqui-UV (Stanbio), respectively. Paraffin-embedded tissue blocks and tissue sessions were prepared. Liver sessions stained with hematoxylin & eosin were histologically evaluated by two pathologists.
Statistics and reproducibility
For all experiments, measurements were taken from distinct samples. Data were expressed as mean±SEM. The difference was considered statistically significant when P value was <0.05. Student’s t-test or one-way ANOVA analysis was applied for the determination of statistical difference between groups. No statistical method was used to predetermine sample size. Unless stated otherwise, all experiments, including imaging analysis, were repeated independently for 3 times with similar results. Representative results were shown. Exceptions include the SILAC-MS, lipidomic, transcriptomics, and animal analysis, where these experiments were conducted once with N ≥ 3. No data were excluded from the analysis.
Reporting summary
Further information on research design is available in the Nature Portfolio Reporting Summary linked to this article.
Data availability
Sequencing data are available from the NCBI Sequence Read Archive under the accession PRJNA876411. [https://www.ncbi.nlm.nih.gov/geo/query/acc.cgi?acc=GSE212648] Proteomics data are available from the ProteomeXchange under the accession PXD064455. [https://www.ebi.ac.uk/pride/archive/projects/PXD064455] Lipidomics data are available from the MetaboLights under the accession MTBLS12492. [https://www.ebi.ac.uk/metabolights/editor/MTBLS12492] Source data are provided with this paper.
References
Jiang, Y., Liu, M., Liu, H. & Liu, S. A critical review: traditional uses, phytochemistry, pharmacology and toxicology of Stephania tetrandra S. Moore (Fen Fang Ji). Phytochem Rev. 19, 449–489 (2020).
Xi, Y., Zhang, H.-J., Ye, Z.-G. & Zhang, G.-P. Research development on modern pharmacological effect of tetrandrine]. Zhongguo Zhong yao za zhi Zhongguo zhongyao zazhi China J. Chin. Mater. Med. 45, 20–28 (2020).
Bhagya, N. & Chandrashekar, K. R. Tetrandrine - A molecule of wide bioactivity. Phytochemistry 125, 5–13 (2016).
Inubushi, Y., Masaki, Y., Matsumoto, S. & Takami, F. Total syntheses of optically active natural isotetrandrine, phaeanthine and tetrandrine. Tetrahedron Lett. 9, 3399–3402 (1968).
Sakurai, Y. et al. Two-pore channels control Ebola virus host cell entry and are drug targets for disease treatment. Science 347, 995–998 (2015).
Müller, M. et al. Gene editing and synthetically accessible inhibitors reveal role for TPC2 in HCC cell proliferation and tumor growth. Cell Chem. Biol. https://doi.org/10.1016/j.chembiol.2021.01.023 (2021).
Schütz, R. et al. Synthesis, biological evaluation and toxicity of novel tetrandrine analogues. Eur. J. Med. Chem. 207, 112810 (2020).
Ou, X. et al. Characterization of spike glycoprotein of SARS-CoV-2 on virus entry and its immune cross-reactivity with SARS-CoV. Nat. Commun. 11, 1620 (2020).
Song, J. et al. Therapeutic effects of tetrandrine in inflammatory diseases: a comprehensive review. Inflammopharmacology 32, 1743–1757 (2024).
Wang, H. et al. Tetrandrine is a potent cell autophagy agonist via activated intracellular reactive oxygen species. Cell Biosci. 5, 4–9 (2015).
Huang, A.-C. et al. Tetrandrine induces cell death in SAS human oral cancer cells through caspase activation-dependent apoptosis and LC3-I and LC3-II activation-dependent autophagy. Int. J. Oncol. 43, 485–494 (2013).
Choi, H. S. et al. Anti-inflammatory effects of fangchinoline and tetrandrine. J. Ethnopharmacol. 69, 173–179 (2000).
Qiu, W. et al. Tetrandrine blocks autophagic flux and induces apoptosis via energetic impairment in cancer cells. Cell Death Dis. 5, e1123–e1123 (2014).
Meng, L.-H. et al. Tetrandrine induces early G1 arrest in human colon carcinoma cells by down-regulating the activity and inducing the degradation of G1-S-specific cyclin-dependent kinases and by inducing p53 and p21Cip1. Cancer Res. 64, 9086–9092 (2004).
Heybrock, S. et al. Lysosomal integral membrane protein-2 (LIMP-2/SCARB2) is involved in lysosomal cholesterol export. Nat. Commun. 10, 3521 (2019).
Smith, E. & Collins, I. Photoaffinity labeling in target- and binding-site identification. Future Med Chem. 7, 159–183 (2015).
Wong, V. K. W. et al. Tetrandrine, an activator of autophagy, induces autophagic cell death via PKC-α inhibition and mtor-dependent mechanisms. Front. Pharmacol. 8, 351 (2017).
Ong, S.-E. & Mann, M. A practical recipe for stable isotope labeling by amino acids in cell culture (SILAC). Nat. Protoc. 1, 2650–2660 (2006).
Sturley, S. L., Patterson, M. C., Balch, W. & Liscum, L. The pathophysiology and mechanisms of NP-C disease. Biochimica Et. Biophysica Acta Bba - Mol. Cell Biol. Lipids 1685, 83–87 (2004).
Conrad, K. S. et al. Lysosomal integral membrane protein-2 as a phospholipid receptor revealed by biophysical and cellular studies. Nat. Commun. 8, 1–13 (2017).
Kuzu, O. F., Toprak, M., Noory, M. A. & Robertson, G. P. Effect of lysosomotropic molecules on cellular homeostasis. Pharm. Res. 117, 177–184 (2017).
Reczek, D. et al. LIMP-2 is a receptor for lysosomal mannose-6-phosphate-independent targeting of β-glucocerebrosidase. Cell 131, 770–783 (2007).
Winkler, M. B. L. et al. Structural insight into eukaryotic sterol transport through niemann-pick type C proteins. Cell 179, 485–497.e18 (2019).
Neculai, D. et al. Structure of LIMP-2 provides functional insights with implications for SR-BI and CD36. Nature 504, 172–176 (2013).
DeBose-Boyd, R. A. & Ye, J. SREBPs in lipid metabolism, insulin signaling, and beyond. Trends Biochem Sci. 43, 358–368 (2018).
Chu, B.-B. et al. Cholesterol transport through lysosome-peroxisome membrane contacts. Cell 161, 291–306 (2015).
Luan, F., He, X. & Zeng, N. Tetrandrine: a review of its anticancer potentials, clinical settings, pharmacokinetics and drug delivery systems. J. Pharm. Pharmacol. 72, 1491–1512 (2020).
N, B. & R, C. K. Tetrandrine and cancer – An overview on the molecular approach. Biomedicine et. Pharmacother. 97, 624–632 (2018).
Osono, Y., Woollett, L. A., Herz, J. & Dietschy, J. M. Role of the low density lipoprotein receptor in the flux of cholesterol through the plasma and across the tissues of the mouse. J. Clin. Invest 95, 1124–1132 (1995).
Nezza, F. D. et al. Liposomes as a Putative Tool to Investigate NAADP Signaling in Vasculogenesis. J. Cell Biochem 118, 3722–3729 (2017).
Faris, P. et al. nicotinic acid adenine dinucleotide phosphate (NAADP) induces intracellular Ca2+ release through the two-pore channel tpc1 in metastatic colorectal cancer cells. Cancers 11, 542 (2019).
Brailoiu, E. et al. Messenger-specific role for nicotinic acid adenine dinucleotide phosphate in neuronal differentiation*. J. Biol. Chem. 281, 15923–15928 (2006).
Gerndt, S. et al. Agonist-mediated switching of ion selectivity in TPC2 differentially promotes lysosomal function. eLife 9, e54712 (2020).
Camargo, F. et al. Cyclodextrins in the treatment of a mouse model of Niemann-Pick C disease. Life Sci. 70, 131–142 (2001).
Zakany, F., Kovacs, T., Szente, L. & Varga, Z. Cyclodextrins as promising therapeutics against cholesterol overload. Cholesterol From Chemistry and Biophysics to the Clinic 927–967 https://doi.org/10.1016/b978-0-323-85857-1.00028-6 (2022).
Höglinger, D. et al. Intracellular sphingosine releases calcium from lysosomes. eLife 4, 300 (2015).
Altuzar, J. et al. Lysosome-targeted multifunctional lipid probes reveal the sterol transporter NPC1 as a sphingosine interactor. Proc. Natl Acad. Sci. 120, e2213886120 (2023).
Lloyd-Evans, E. et al. Niemann-Pick disease type C1 is a sphingosine storage disease that causes deregulation of lysosomal calcium. Nat. Med. 14, 1247–1255 (2008).
Ogretmen, B. Sphingolipid metabolism in cancer signalling and therapy. Nat. Rev. Cancer 18, 33–50 (2018).
Cartier, A. & Hla, T. Sphingosine 1-phosphate: Lipid signaling in pathology and therapy. Science 366, (2019).
Nguyen, O. N. P. et al. Two-pore channel function is crucial for the migration of invasive cancer cells. Cancer Res. 77, 1427–1438 (2017).
Höglinger, D. et al. NPC1 regulates ER contacts with endocytic organelles to mediate cholesterol egress. Nat. Commun. 10, 4276 (2019).
Lu, F. et al. Identification of NPC1 as the target of U18666A, an inhibitor of lysosomal cholesterol export and Ebola infection. Elife 4, e12177 (2015).
Trinh, M. N. et al. Triazoles inhibit cholesterol export from lysosomes by binding to NPC1. Proc. Natl Acad. Sci. 114, 89–94 (2017).
Morgan, A. J., Martucci, L. L., Davis, L. C. & Galione, A. Two-pore channels: going with the flows. Biochem. Soc. Trans. 50, 1143–1155 (2022).
Zhang, J., Guan, X., Shah, K. & Yan, J. Lsm12 is an NAADP receptor and a two-pore channel regulatory protein required for calcium mobilization from acidic organelles. Nat. Commun. 12, 4739 (2021).
Selvam, S. P. et al. Binding of the sphingolipid S1P to hTERT stabilizes telomerase at the nuclear periphery by allosterically mimicking protein phosphorylation. Sci. Signal. 8, ra58 (2015).
Alvarez, S. E. et al. Sphingosine-1-phosphate is a missing cofactor for the E3 ubiquitin ligase TRAF2. Nature 465, 1084–1088 (2010).
Heßling, L. D., Troost-Kind, B. & Weiß, M. NAADP-binding proteins — Linking NAADP signaling to cancer and immunity. Biochim. Biophys. Acta (BBA) - Mol. Cell Res. 1870, 119531 (2023).
Gunaratne, G. S., Yang, Y., Li, F., Walseth, T. F. & Marchant, J. S. NAADP-dependent Ca2+ signaling regulates Middle East respiratory syndrome-coronavirus pseudovirus translocation through the endolysosomal system. Cell Calcium 75, 30–41 (2018).
Yamayoshi, S. et al. Scavenger receptor B2 is a cellular receptor for enterovirus 71. Nat. Med. 15, 798–801 (2009).
Liu, S. et al. Comparative epidemiology and virology of fatal and nonfatal cases of hand, foot and mouth disease in mainland China from 2008 to 2014. Rev. Med Virol. 25, 115–128 (2015).
Liu, T., Liu, X. & Li, W. Tetrandrine, a Chinese plant-derived alkaloid, is a potential candidate for cancer chemotherapy. Oncotarget https://doi.org/10.18632/oncotarget.8315 (2016).
Zhang, Z. et al. Palmitoyl-protein thioesterase-1 deficiency mediates the activation of the unfolded protein response and neuronal apoptosis in INCL. Hum. Mol. Genet. 15, 337–346 (2006).
Kuzu, O. F., Gowda, R., Sharma, A. & Robertson, G. P. Leelamine Mediates Cancer Cell Death through Inhibition of Intracellular Cholesterol Transport. Am. Assoc. Cancer Res. 13, 1690–1703 (2014).
Zhang, J., Wang, Y., Zhang, S., Li, J. & Fang, H. Effects of tetrandrine combined with acetylcysteine on exercise tolerance, pulmonary function and serum TNF-β1 and MMP-7 in silicosis patients. Exp. Ther. Med. 19, 2195–2201 (2020).
Xu, W.-L. et al. Combination of tetrandrine as a potential-reversing agent with daunorubicin, etoposide and cytarabine for the treatment of refractory and relapsed acute myelogenous leukemia. Leuk. Res. 30, 407–413 (2006).
Saari, K. et al. Hyperlipidemia in persons using antipsychotic medication: a general population-based birth cohort study. J. Clin. psychiatry 65, 547–50 (2004).
Gamp, A. C. et al. LIMP-2/LGP85 deficiency causes ureteric pelvic junction obstruction, deafness and peripheral neuropathy in mice. Hum. Mol. Genet. 12, 631–646 (2003).
Hayakawa, K., Yodo, M., Ohsuki, S. & Kanematsu, K. Novel bicycloannulation via tandem vinylation and intramolecular Diels-Alder reaction of five-membered heterocycles: a new approach to construction of psoralen and azapsoralen. J. Am. Chem. Soc. 106, 6735–6740 (1984).
Li, Z. et al. Design and Synthesis of Minimalist Terminal Alkyne-Containing Diazirine Photo-Crosslinkers and Their Incorporation into Kinase Inhibitors for Cell- and Tissue-Based Proteome Profiling. Angew. Chem.-ger. Ed. 125, 8713–8718 (2013).
Li, N. et al. Buckyball-Based Spherical Display of Crown Ethers for De Novo Custom Design of Ion Transport Selectivity. J. Am. Chem. Soc. 142, 21082–21090 (2020).
Ribovski, L. et al. Light-induced molecular rotation triggers on-demand release from liposomes. Chem. Commun. 56, 8774–8777 (2020).
Aricescu, A. R., Lu, W. & Jones, E. Y. A time- and cost-efficient system for high-level protein production in mammalian cells. Acta Crystallogr. Sect. D., Biol. Crystallogr. 62, 1243–1250 (2006).
Howarth, M. et al. Monovalent, reduced-size quantum dots for imaging receptors on living cells. Nat. Methods 5, 397–399 (2008).
Ye, J., Yang, X. & Ma, C. QSAR, Docking, and Molecular Dynamics Simulation Studies of Sigmacidins as Antimicrobials against Streptococci. Int. J. Mol. Sci. 23, 4085 (2022).
Brovkovych, V., Aldrich, A., Li, N., Atilla-Gokcumen, G. E. & Frasor, J. Removal of Serum Lipids and Lipid-Derived Metabolites to Investigate Breast Cancer Cell Biology. Proteomics 19, 1800370 (2019).
Kim, D., Paggi, J. M., Park, C., Bennett, C. & Salzberg, S. L. Graph-based genome alignment and genotyping with HISAT2 and HISAT-genotype. Nat. Biotechnol. 37, 907–915 (2019).
Soneson, C., Love, M. I. & Robinson, M. D. Differential analyses for RNA-seq: transcript-level estimates improve gene-level inferences. F1000research 4, 1521 (2016).
Love, M. I., Huber, W. & Anders, S. Moderated estimation of fold change and dispersion for RNA-seq data with DESeq2. Genome Biol. 15, 550 (2014).
Yu, W.-X. et al. Identification of the Microbial Transformation Products of Secoisolariciresinol Using an Untargeted Metabolomics Approach and Evaluation of the Osteogenic Activities of the Metabolites. Molecules 28, 5742 (2023).
Man, K.-Y. et al. Mass spectrometry-based untargeted metabolomics approach for differentiation of beef of different geographic origins. Food Chem. 338, 127847 (2021).
Sun, J. & Xia, Y. Pretreating and normalizing metabolomics data for statistical analysis. Genes Dis. 11, 100979 (2024).
Schrimpe-Rutledge, A. C., Codreanu, S. G., Sherrod, S. D. & McLean, J. A. Untargeted metabolomics strategies—challenges and emerging directions. J. Am. Soc. Mass Spectrom. 27, 1897–1905 (2016).
Ko, B. https://BioRender.com/5v3pess (2025).
Ko, B. https://BioRender.com/u3bp2w8 (2025).
Ko, B. https://BioRender.com/vaorvgq (2025).
Ko, B. https://BioRender.com/82r0z9a (2025).
Ko, B. https://BioRender.com/tvih2vj (2025).
Acknowledgements
This work was supported by RGC General Research Fund 15102423 and 15106417 (B.C.B.K.), 17121620, 15304819 and 15302718), Early Career Scheme 27117419 (M.L.Y.), Research Impact Funds R5050-18 (Y.X.Z) and R4015-19F (B.C.B.K.), Collaborative Research Fund Equipment Grant C5012-15E (B.C.B.K.) and C5033-19E (Q.Z.) and Collaborative Research Fund C4033-19E (Y.X.Z.), Innovation and Technology Fund, Partnership Research Program (PRP/010/22FX); PolyU internal grant P0009343, P0014000, P0008298 (B.C.B.K.), and ZE2G (D.K.M.); Natural Science Foundation of China General Fund 21672179 (P.C.); State Key Laboratory for Synthetic Chemistry; the Laboratory for Synthetic Chemistry and Chemical Biology; and the Centre for Virology, Vaccinology and Therapeutics, and Center for Eye and Vision Research (CEVR) under the Health@InnoHK Program launched by the Innovation and Technology Commission, The Government of Hong Kong Special Administrative Region of the People’s Republic of China; and The Health and Medical Research Fund and Commissioned Research on Control of Infectious Diseases (Phase IV) of the Food and Health Bureau, The Government of the Hong Kong Special Administrative Region (HKSAR), China CID-HKU1-7 (M.L.Y).
Author information
Authors and Affiliations
Contributions
W.C. contributed most of the experiments and preparation of the manuscript. B.C.B.K. and P.C. contributed overall design, execution and writing of manuscript. P.C., Z.Y., M.W., X.Y., and Y.H. contributed chemical synthesis and characterization of tetrandrine derivatives. F.K.L. and Y.L. contributed liposome packaging of NAADP. K.H.W., L.P., F.W., and L.M.C.C. contributed RNA sequencing and bioinformatics analysis. H.H.L, G.M.T, contributed histopathological analysis of mouse tissue. W.C. and X.D.L. contributed photoaffinity labeling and click reaction. C.M. and J.L. contributed computational docking. Q.Z. and Y.Y. contributed SILAC-MS analysis. S.W.A., K.S., Y.X.Z., X.S., C.T.T.W., and C.Y.M. contributed protein expression and purification, in vitro protein-ligand interaction, and MST analysis. Y.Z. and M.P.C. contributed to the development of knockout cell lines. W.C., Y.C.R., Y.Z., and X.M. contributed calcium measurement. H.T., D.K.M., and K.W. contributed lipidomic analysis. C.W., Y.H., K.Y.C., and M.L.Y. contributed animal experiments. All material requests should be addressed to B.C.B.K.
Corresponding authors
Ethics declarations
Competing interests
The authors declare no competing interests.
Peer review
Peer review information
Nature Communications thanks the anonymous reviewer(s) for their contribution to the peer review of this work. A peer review file is available.
Additional information
Publisher’s note Springer Nature remains neutral with regard to jurisdictional claims in published maps and institutional affiliations.
Supplementary information
Source data
Rights and permissions
Open Access This article is licensed under a Creative Commons Attribution-NonCommercial-NoDerivatives 4.0 International License, which permits any non-commercial use, sharing, distribution and reproduction in any medium or format, as long as you give appropriate credit to the original author(s) and the source, provide a link to the Creative Commons licence, and indicate if you modified the licensed material. You do not have permission under this licence to share adapted material derived from this article or parts of it. The images or other third party material in this article are included in the article’s Creative Commons licence, unless indicated otherwise in a credit line to the material. If material is not included in the article’s Creative Commons licence and your intended use is not permitted by statutory regulation or exceeds the permitted use, you will need to obtain permission directly from the copyright holder. To view a copy of this licence, visit http://creativecommons.org/licenses/by-nc-nd/4.0/.
About this article
Cite this article
Chan, WC., Zhao, Q., Wong, K.H. et al. Tetrandrine regulates NAADP-mediated calcium signaling through a LIMP-2-dependent and sphingosine-mediated mechanism. Nat Commun 16, 6308 (2025). https://doi.org/10.1038/s41467-025-61565-9
Received:
Accepted:
Published:
Version of record:
DOI: https://doi.org/10.1038/s41467-025-61565-9











