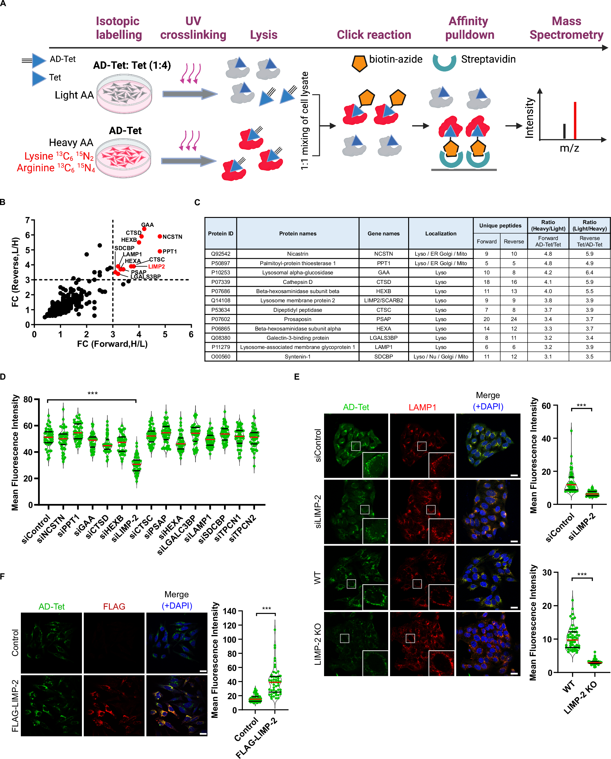
Fig. 2: Identification of LIMP-2 as a putative target of Tet.

A Schematics of the procedures for AD-Tet target identification using SILAC-MS. In forward SILAC, heavy isotope-labeled HeLa cells (Heavy AA) were treated with AD-Tet, and unlabeled HeLa cells (Light AA) were treated with AD-Tet, with Tet as competitor. Treatment was swapped in reverse SILAC. Created in BioRender76. B Scatter plot of the proteins identified in SILAC-MS from reciprocal SILAC labeling of HeLa cells. Labels in red represent candidates that fall within the selection criteria (at least four unique peptides identified in both forward and reverse SILCA, and with SILAC ratio >3). C The list of 12 protein candidates identified by SILAC-MS. Lyso, lysosomes; ER, endoplasmic reticulum; Golgi, Golgi complex; Mito, mitochondria. D Violin plot showing fluorescence intensity of AD-Tet puncta in HeLa cells transfected with the indicated siRNA. Cells were transfected with the siRNA for 72 h. AD-Tet (5 μM) was added for 2 h, followed by PAL and click chemistry. For each siRNA, 50 randomly chosen cells from different fields were analysed. Red and black bar represents median and quartiles respectively. ***, P < 0.001 by one-way ANOVA with Tukey post hoc test. E Left, siLIMP-2- and siControl-transfected HeLa cells, and wild type and LIMP-2-KO HeLa cells were incubated with AD-Tet (5 μM) for 2 h, followed by PAL and click chemistry, and immunostaining using anti-LAMP1 antibodies. Right, violin plot of AD-Tet fluorescence in LAMP-1-positive compartment. For each condition, 50 randomly chosen cells were analysed. ***, p < 0.001 compares to siControl by two-tail unpaired T test. F Left, HeLa cells transfected with FLAG (Control) or FLAG-LIMP-2 vector were incubated with AD-Tet (5 μM) for 2 h, subjected to PAL and click chemistry, and immunostaining using anti-FLAG antibodies. Right, quantification of AD-Tet fluorescence in FLAG-positive compartment. For each condition, 50 randomly chosen cells were analysed. ***, p < 0.001 compares to control, by two-tailed unpaired t-tests. Source data are provided in the Source Data file.