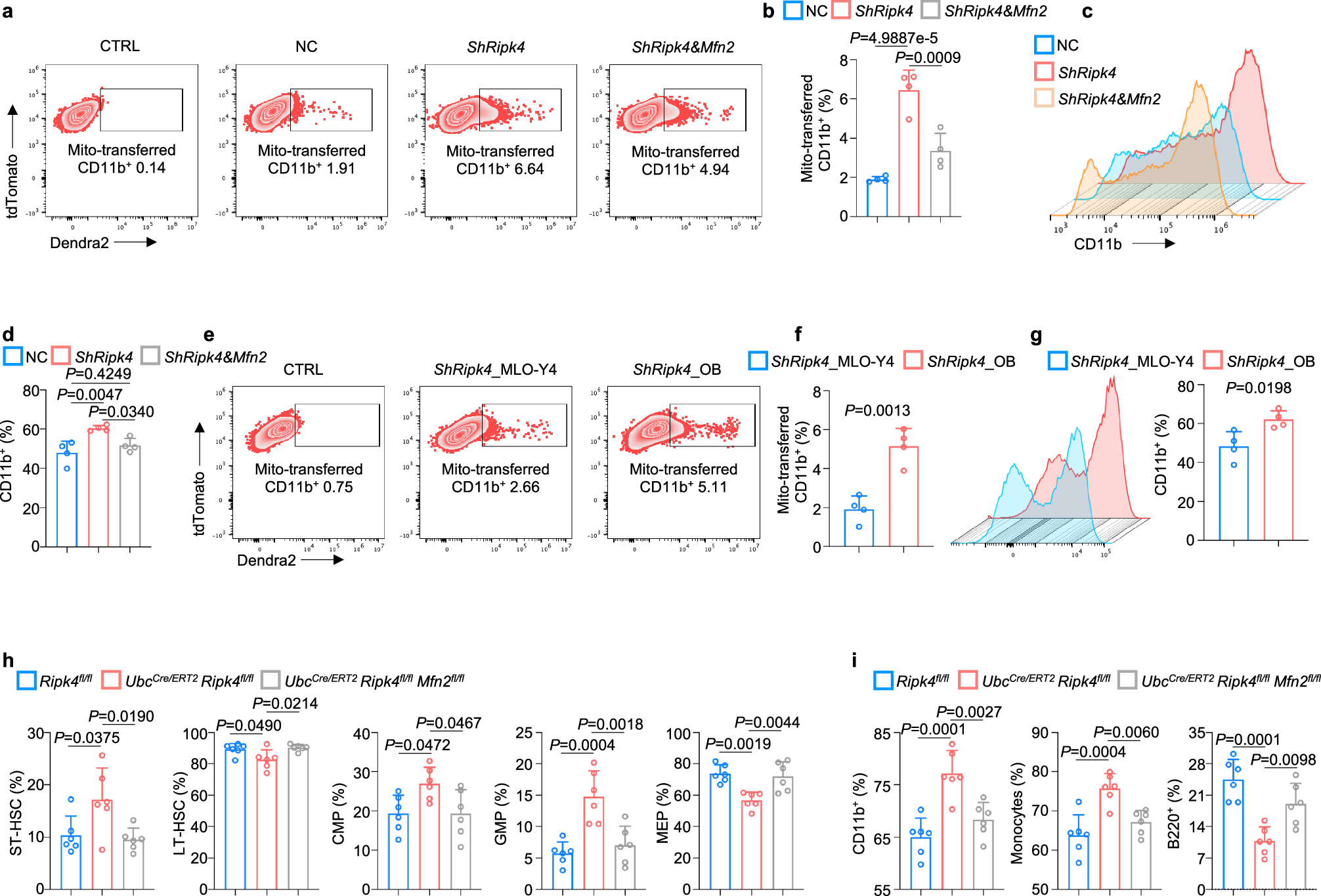
Fig. 7: Osteolineage RIPK4 maintains bone marrow myelopoiesis via MFN2-mediated mitochondrial transfer.

a, b Representative image of flow cytometry (a) and analysis (b) demonstrating that RIPK4-MFN2 axis regulated mitochondrial transfer from OBs to BMNCs (n = 4 per group). c, d Representative image of flow cytometry (c) and analysis (d) demonstrating that RIPK4-MFN2 axis regulated in vitro myelopoiesis (n = 4 per group). e, f Representative image of flow cytometry (e) and analysis (f) showing that in vitro mitochondrial transfer was reduced in osteocytic cells (MLO-Y4) compared to OBs (n = 4 per group). g Representative image of flow cytometry and analysis showing that in vitro myelopoiesis was lower in osteocytic cells (MLO-Y4) than OBs (n = 4 per group). h, i Flow cytometry analysis of proportions of HSCs, myeloid progenitors (CMP, GMP and MEP) (h), myeloid cells (CD11b+, monocytes) and B220+ cells (i) in male Ripk4fl/fl, UbcCre/ERT2 Ripk4fl/fl and UbcCre/ERT2 Ripk4fl/fl Mfn2fl/fl mice femur at 16 weeks (n = 6 per group). Data are presented as mean ± s.d., with biologically individual data points shown. P values were determined by ordinary one-way ANOVA test with Tukey’s multiple comparisons (b, d, h, i), unpaired two-tailed Student’s t-test (f, g). Source data are provided as a Source Data file.