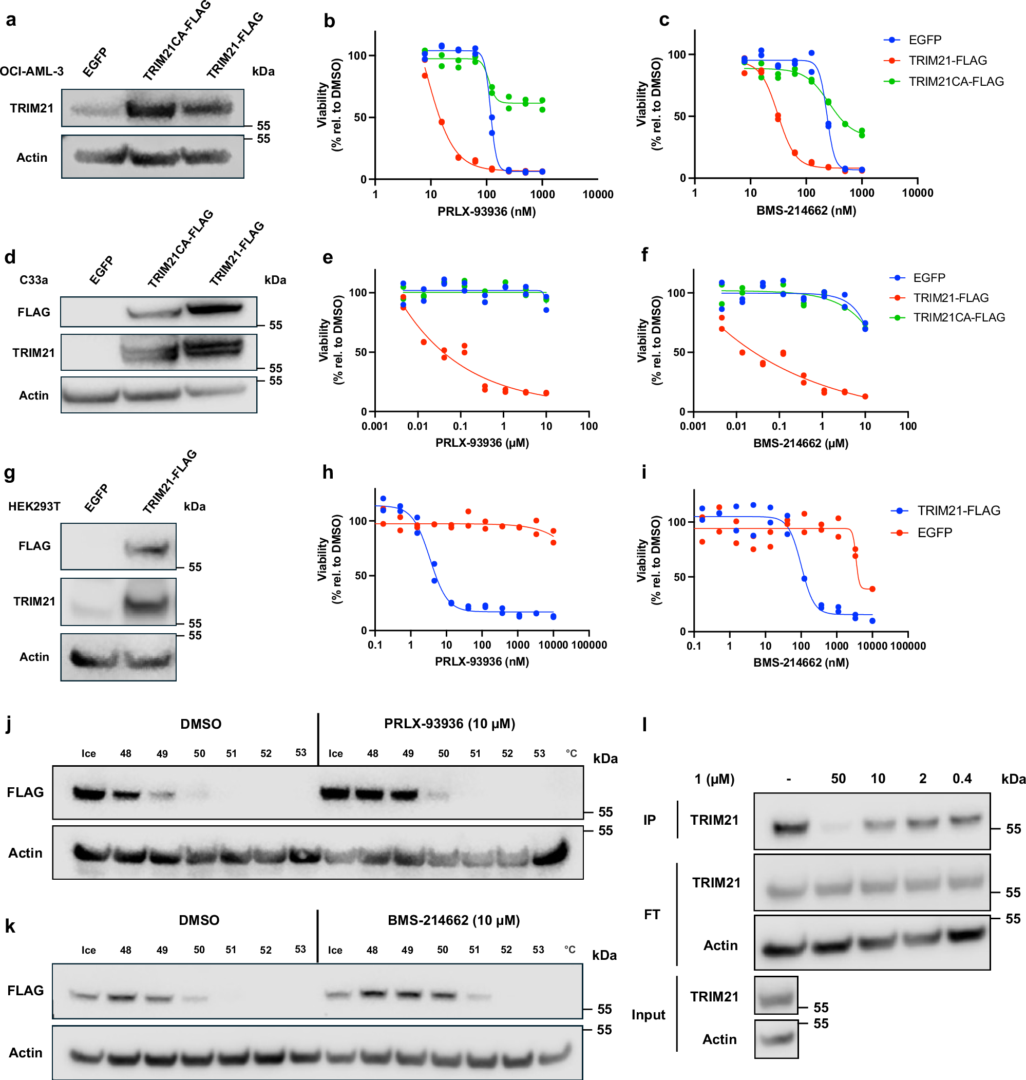
Fig. 3: Overexpression of TRIM21 drives sensitivity to PRLX-93936 and BMS-214662, which directly target TRIM21.
From: Elaboration of molecular glues that target TRIM21 into TRIMTACs that degrade protein aggregates

a, d, g Western blot following lentiviral overexpression of TRIM21-FLAG or inactive mutant TRIM21CA-FLAG in OCI-AML-3 cells (a), C33A cells (d), or HEK293T cells (g). Representative of n = 1 independent experiment. b, e, h Cell viability following treatment with PRLX-93936 for 24 h in TRIM21-expressing OCI-AML-3 cells (b) or 72 h in TRIM21-expressing C33A (e) or HEK293T cells (h) (n = 2 independent experiments, each with at least 2 wells per concentration, except (h), which shows two replicate wells from n = 1 independent experiment). c, f, i Cell viability following treatment with BMS-214662 for 24 h in TRIM21-FLAG-expressing OCI-AML-3 (c), C33A cells (f), or HEK293T cells (i). N = 2 independent experiments, each with at least 3 wells per concentration, except (i) which shows two independent replicate wells from one experiment. j, k CETSA experiment monitoring the impact of PRLX-93936 (j; n = 1) or BMS-214662 (k; n = 2 independent experiments) on the thermal denaturation of TRIM21-FLAG in OCI-AML-3 cells. l Immunoprecipitation assay in which TRIM21 is captured by an IgG-coated resin in the presence of PRLX-93936 analog 1 (see Supplementary Table 2 and Fig. 6a for characterization of this analog) at indicated concentrations. IP = Immunoprecipitation, FT = Flow-through. IP and FT/Input samples from the same experiment were run on separate gels in parallel. Representative of n = 1 independent experiments. Source data are provided as Source Data Files.