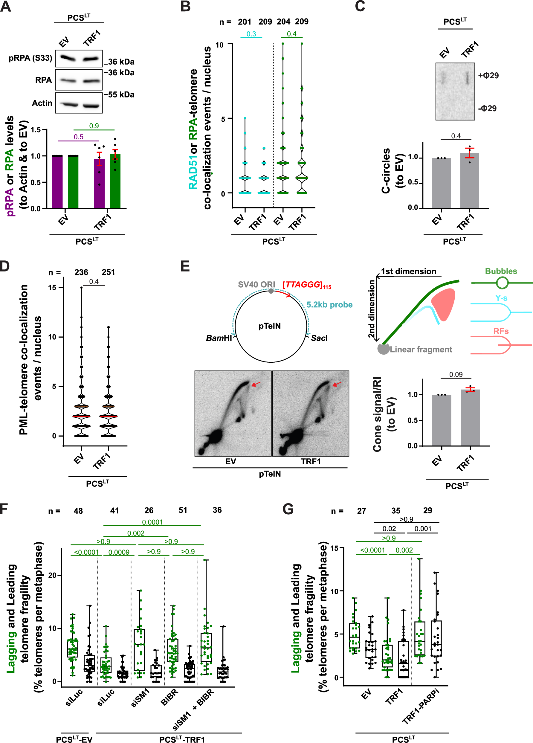
Fig. 6: TRF1-dependent reduction of telomere fragility is not linked to the loss of replication stress markers.
From: TRF1 relies on fork reversal to prevent fragility at human telomeres

A Above: Western blot of cell extracts from PCSLT cells transduced with pLPC empty vector (EV) or pLPC-TRF1 (TRF1), probed for pRPA32-S33, RPA32, and Actin. Below: pRPA32-S33 (purple) and RPA32 (green) levels, normalized to Actin and to PCSLT-EV. Representative of n = 6 independent biological replicates. Mean ± SEM. Two-tailed ratio paired t-tests. B Co-localization events between telomeres and RAD51 (cyan) or RPA32 (green) in PCSLT cells transduced with either EV or TRF1. n nuclei were analyzed from three independent biological replicates. Median in red, quartiles in orange. Two-tailed Mann–Whitney tests. C Representative blot and quantification for CCA in PCSLT cells transduced with either EV or TRF1. Signals were normalized to PCSLT-EV. n = 3 independent biological replicates. Mean ± SEM. Two-tailed ratio paired t-test. D Co-localization events between telomeres and PML in PCSLT cells transduced with either EV or TRF1. n nuclei were analyzed from three independent biological replicates. Median in red, quartiles in orange. Two-tailed Mann–Whitney test. E Above left: Schematic representation of the pTelN mini-chromosome containing 115 telomeric repeats (red arrow) and the SV40 replication origin (ORI). Above right: Schematic representation of the 2D-gel migration profile of the specified DNA replication intermediates. Below left: 2D-gel analysis of plasmid DNA using the 5.2 kb BamHI-SacI probe, in cells with and without ectopic overexpression of TRF1. Below right: Quantification of cone signal (reversed fork migration) as a ratio of cone signal to total replication intermediates (RI), normalized to EV. n = 3 independent biological replicates. Mean ± SEM. Two-tailed ratio paired t-test. F, G Lagging (green) and leading (black) telomere fragility assessed by CO-FISH in PCSLT-EV or PCSLT-TRF1 cells under the specified conditions. siSM1: siSMARCAL1. Cells were treated with either 15 µM BIBR (F) or 5 µM Olaparib (PARPi) (G), or DMSO as control, during 48 h before BrdU/BrdC incorporation. A minimum of 8600 (F) or 6200 (G) chromosome ends were analyzed, based on n metaphase spreads collected from three independent biological replicates. Boxplot: Min, 1st quartile, Median, 3rd quartile, and Max. Kruskal–Wallis tests. Source data are provided as a Source Data file.