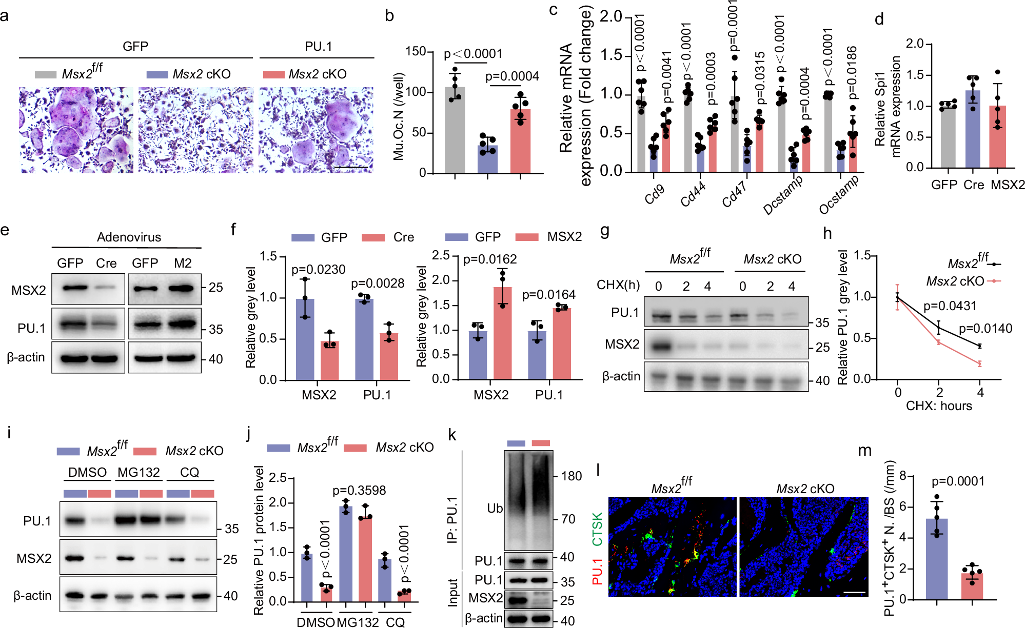
Fig. 3: Msx2 promotes pre-osteoclasts fusion through stabilizing PU.1.

a BMMs were infected by GFP or PU.1 adenovirus and then stimulated by RANKL. Representative images of TRAP staining were shown. Scale bar, 100 μm. b Quantification of Oc.N/well in (a) (n = 5). c BMMs were infected by GFP or PU.1 adenovirus and then stimulated by RANKL for 3 days. Relative mRNA expressions of fusion related genes were measured (n = 5). d BMMs were infected by GFP, Cre, or MSX2 adenovirus and then stimulated by RANKL, relative PU.1 mRNA expression was measured (n = 5). e BMMs were treated as stated in (d), and representative images of MSX2 and PU.1 protein bands were shown. f Quantification of MSX2 and PU.1 relative grey levels (n = 3). g BMMs from Msx2f/f and Msx2 cKO mice were induced by RANKL for 3 days, then cells were treated by cycloheximide (CHX) for indicated hours, the protein levels of PU.1 and MSX2 were detected. h Quantification of PU.1 relative grey level. i BMMs from Msx2f/f and Msx2 cKO mice were induced by RANKL for 3 days, then cells were treated by DMSO, MG132, or chloroquine (CQ) for 4 h, the protein levels of PU.1 and MSX2 were detected. j Relative PU.1 protein level was measured (n = 3). k BMMs from Msx2f/f and Msx2 cKO mice were induced by RANKL for 3 days. Cells were treated with MG132 for 4 h, and Co-IP was performed to examine the ubiquitination level of PU.1. l PU.1 and CTSK immunofluorescence staining of distal femurs from Msx2f/f and Msx2 cKO mice. Scale bar, 100 μm. m Quantification of PU.1+ CTSK+ cell numbers per bone surface (PU.1+ CTSK+.N/ BS) (n = 5). Data are presented as mean ± SD, and p-values were calculated by unpaired, two-tail student’s t-test (f and m), one-way ANOVA with Tukey’s multiple comparisons (b–d) and two-way ANOVA with Sidak’s multiple comparisons (h and j).