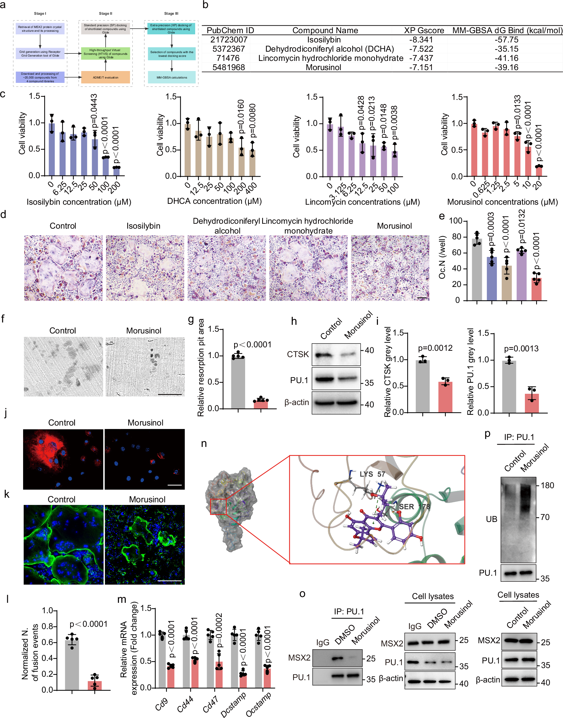
Fig. 6: Morusinol targets MSX2-PU.1 complex and inhibits osteoclast fusion.

a Strategy of high throughput virtual screening. b Information of the most likely MSX2-targeting natural compounds. c BMMs were incubated with indicted concentrations of drugs for 48 h, the cell viability was detected by CCK-8 assay and normalized to control group (n = 3). d BMMs were stimulated by RANKL accompanied with isosilybin (25 μM), DCHA (100 μM), lincomycin hydrochloride monohydrate (6.25 μM), or morusinol (2.5 μM), respectively. Representative images of TRAP staining were shown. Scale bar, 100 μm. e Quantification of Oc.N/well in (d) (n = 5). f Bone resorption assay of morusinol treatment. Scale bar, 50 μm. g Quantification of relative resorption pits area (n = 5). h Protein level of PU.1 and CTSK under morusinol treatment. i Relative PU.1 and CTSK grey level in (h) (n = 3). j Cell-cell fusion under morusinol treatment. Scale bar, 100 μm. k BMMs were stimulated by 50 ng/mL RANKL and 2.5 μM morusinol for 6 days, the cells were stained with phalloidin and DAPI. Scale bar, 100 μm. l Quantification of normalized number of fusion events (n = 5). m Relative mRNA expression of osteoclast fusion-related genes (n = 5). n Three-dimensional image of molecular docking between morusinol and MSX2. l Protein level of PU.1 and CTSK under morusinol treatment. o BMMs were stimulated by RANKL with or without morusinol for 3 days, then cells were treated by MG132 for 4 h. Co-IP assay was performed to detect the combination of MSX2 and PU.1. p BMMs were stimulated by RANKL with or without morusinol for 3 days, then cells were treated by MG132 for 4 h, the ubiquitination level of PU.1 was examined. Data are presented as mean ± SD, and p-value were calculated by unpaired, two-tail student’s t test (g, i, l, and m) or one-way ANOVA with Dunnett’s multiple comparisons (c and e).