Fig. 3: GA hydrogel reduces H/R-induced ROS generation and cell death.
From: Plant-derived hydrogel and photosynthetic nano-units for myocardial infarction therapy

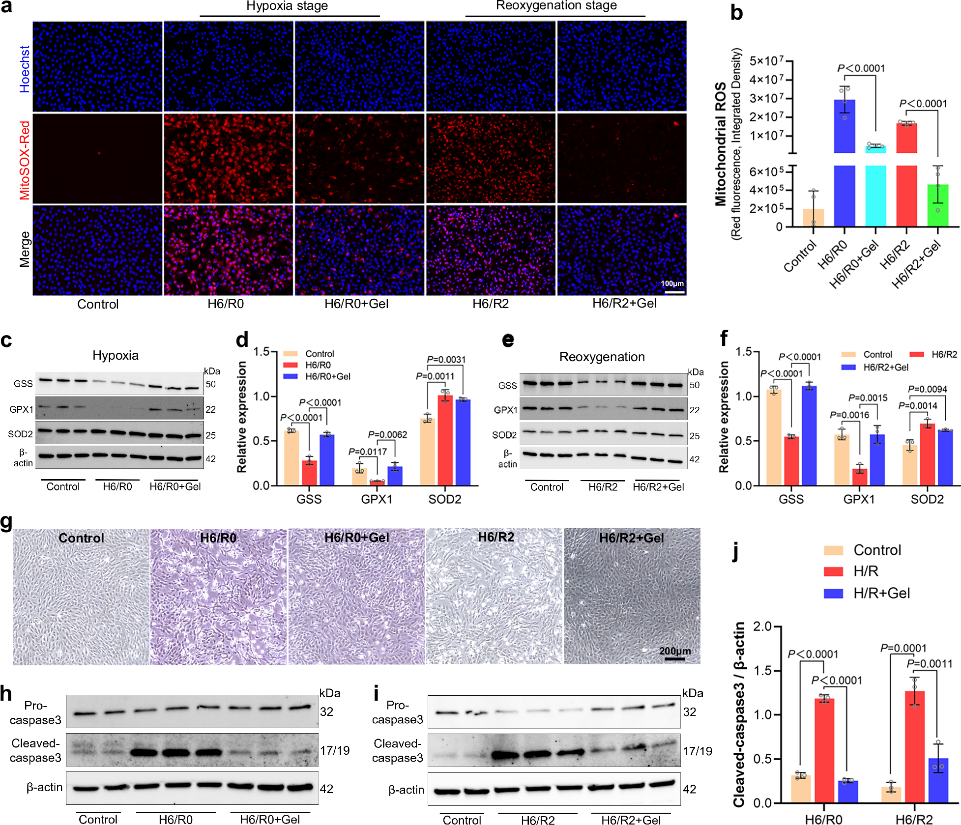
a Representative immunofluorescence images showing hydrogel reduced hypoxia and reoxygenation-induced ROS generation. b Quantitative analysis of (a) (n = 4). c Western blot analysis showing hydrogel upregulated GSS and GPX1 at the hypoxia stage. d Quantitative analysis of (c) (n = 3). e Western blot showing hydrogel upregulated GSS and GPX1 at the reoxygenation stage. f Quantitative analysis of (e) (n = 3). g Light microscopic images show that the hydrogel ameliorated hypoxia and reoxygenation-induced cell death (white dots represent floating dead cells) (n = 3). h Western blot showing hydrogel decreased hypoxia-induced apoptosis. i Western blot showing hydrogel decreased reoxygenation-induced apoptosis. j Quantitative analysis of (h) and (i) (n = 3). Data are mean ± SD, P < 0.05 was considered statistically significant, and P values are indicated on the graphs, one-way ANOVA with Tukey’s multiple comparisons test for (b), (d), (f), and (j). GSS, glutathione synthetase; GPX1, glutathione peroxidase 1; SOD2, superoxide dismutase 2.