Abstract
Ischemic injury and reperfusion injury collectively determine the total infarct size, a major prognostic factor following myocardial infarction (MI). Therefore, addressing both ischemic and reperfusion stages could substantially reduce infarct size and improve clinical outcomes. In this study, we develop a two-component therapeutic system from different parts of Glycyrrhiza: a functional hydrogel made from glycyrrhizic acid extracted from the stem and root, and nanosized chloroplast units (NCUs) derived from leaves. The hydrogel demonstrates therapeutic effects during both hypoxia and reoxygenation stages in vitro, while the photosynthetic NCUs alleviate hypoxia injury by providing ATP and NADPH under illumination. Subsequent in vivo study reveals the most significant therapeutic effect in the combination group (NCU plus hydrogel), which effectively treats both ischemic and reperfusion stages. Our study highlights the cross-species application of plant photosynthetic mechanisms in MI treatment and confirms that simultaneous treatment of ischemia and reperfusion is more effective than treating either stage alone, offering a promising therapeutic strategy for MI.
Similar content being viewed by others
Introduction
Despite an increasing number of new drugs and interventional devices have been developed for treating myocardial infarction (MI), the morbidity and mortality of ischemic heart disease remain substantial worldwide1. Clinical trials have demonstrated that myocardial infarct size is a major determinant of patient prognosis2, therefore, developing new strategies to minimize infarct size is a very meaningful and promising direction. Infarct size is composed by ischemic injury and reperfusion injury, longer ischemic time causes a larger infarct size, so timely reperfusion is the primary therapeutic goal in clinical practice. However, reperfusion can itself induce additional injury, further exacerbating infarct size3. Therefore, identifying strategies to address both ischemic and reperfusion injuries, particularly the ischemic injury, which predominantly contributes to infarct size3, could substantially reduce infarction.
At the molecular level, ATP depletion is an initiating factor for ischemic injury, resulting from reduced or complete cessation of blood supply4. As for reperfusion injury, the excessive formation of reactive oxygen species (ROS) is one of the trigger factors4. Previous study found the nanosized plant-photosynthetic-units can produce ATP and NADPH in mammalian cells5, which happen to be suitable for treating ischemic and reperfusion injuries. The ATP production can supplement ATP depletion that occurred at the ischemic stage, while the reductive NADPH can neutralize excessive ROS that generated at the reperfusion stage. Inspired by this, we aim to develop a plant-derived therapeutic system and realize cross-species application for the treatment of MI.
We chose the herb Glycyrrhiza as a candidate plant in our study. Glycyrrhizic acid (GA), typically extracted from the stem and root of glycyrrhiza, shows protective effects against cardiac ischemia/reperfusion(I/R) injury6 and can be assembled into a hydrogel in PBS buffer7. Based on the above information, a two-component therapeutic system was established using different parts of glycyrrhiza. The first component is a functional hydrogel made from stem/root-derived GA, and the second is nanosized chloroplast units (NCUs) derived from leaves. This therapeutic system, which combines NCU with GA hydrogel, treated both cellular hypoxia injury and reoxygenation injury under light conditions. Its efficacy was further verified in the rat I/R model through intrapericardial injection. Intrapericardial injection is an effective drug-administration route for heart disease8,9,10 and holds substantial value for clinical translation11,12. Since all therapeutic components derive from glycyrrhiza and the system works under lighting, it is like “planting a glycyrrhiza in the heart”, after the process of photosynthesis, the grown-up glycyrrhiza provides a shelter for cardiac recovery.
Results
Fabrication and characterization of GA hydrogel
The GA hydrogel was formed in DPBS buffer through a simple ultrasonic dispersion followed by heating to obtain a homogeneous solution and subsequently cooled to room temperature (Fig. 1a). Gelation tests revealed that the concentration of 5 mM GA was a mixture of gel and solution, while 8 mM was too high to dissolve completely (Fig. 1b). In contrast, concentrations of 5.5 mM, 6 mM and 7 mM were identified as optimal for gelation, forming a complete gel state (Fig. 1b and Supplementary Fig. 1).
a Schematic illustrating the fabrication of GA hydrogel. b Gelation test of GA in DPBS buffer. c Biocompatibility of GA hydrogel (experiments were conducted in 96-well plate, total volume of each well = 150 μL, gel volume = 30 μL, n = 6 wells per group). d SEM image of 6 mM GA hydrogel. e Strain-sweep test of 6 mM GA hydrogel with a fixed frequency of 10 rad s−1. f Step-strain test of 6 mM hydrogel (10 rad s−1). g Frequency-sweep test of 6 mM hydrogel (0.1% strain). h Time-sweep test of 6 mM hydrogel (0.1% strain and 10 rad s−1). Data are mean ± SD, P < 0.05 was considered statistically significant, and P-values are indicated on the graphs, one-way ANOVA with Dunnett’s multiple comparisons test for (c). The schematic diagram in (a) was created with BioRender.com.
The biocompatibility of the hydrogel was assessed by coculture with rat heart-derived H9C2 cells for 72 h. The concentration of 5.5 mM, 6 mM and 7 mM hydrogels demonstrated no cytotoxicity compared to equal volume of DPBS buffer (Fig. 1c). Notably, hydrogels at concentrations of 5.5 mM and 6 mM enhanced cell viability after 48 h of coculture (Fig. 1c). We finally selected the 6 mM hydrogel as our standard sample and characterized its loose and porous structure using Scanning electron microscopy (SEM) (Fig. 1d). To determine the toxic dose of the 6 mM hydrogel, the volume of added-hydrogel was incrementally increased from 40 μL to 80 μL. The GA hydrogel enhanced cell viability again at a volume of 40 μL, while a volume of 70 μL (46.6% of the total volume) began to exhibit cytotoxicity (Supplementary Fig. 2).
The degradation behavior of the 6 mM hydrogel in vivo was investigated by injecting 100 μL of the hydrogel into the pericardial cavity of SD rats and monitoring its degradation at sequential time points (days 1, 3, 7, and 14). The results showed that the hydrogel remained detectable in the pericardial cavity for over 7 days, and by day 14, complete degradation was observed without significant immune cell infiltration, confirming its biodegradability and biocompatibility (Supplementary Fig. 3).
To evaluate the flow and deformation properties of the 6 mM hydrogel, rheological tests were conducted at 37 °C. The strain-sweep test identified the gel-to-solution point is 5.22% (Fig. 1e). When the strain exceeded 5.22%, the loss modulus (G”) was higher than the storage modulus (G’), indicating the transition from gel to solution state (gel state: G’ > G”, solution state: G’ < G”). In step-strain test, the hydrogel was firstly subjected to a low strain of 0.1%, where G’ > G”, indicating the sample maintained its gel state; secondly, a higher strain of 15% was applied on, G’ dropped significantly below G”, showing the hydrogel ruptured into solution; after that, the high strain was removed and the low strain of 0.1% applied again, the sample quickly recovered to its gel state (Fig. 1f). These results demonstrated that 6 mM hydrogel had strong deformability and recovery capabilities. Frequency-sweep and time-sweep tests further confirmed the hydrogel could sustain its gel state across this wide range of frequency changes and time span (Fig. 1g, h).
Establishment of hypoxia/reoxygenation (H/R) model and the effect of GA hydrogel on reducing H/R injury
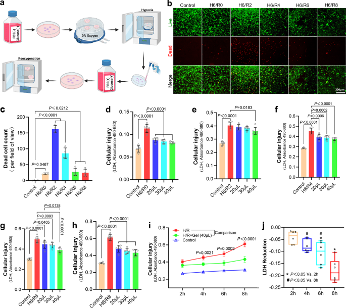
To evaluate the therapeutic effect of GA hydrogel in vitro, a cellular H/R injury model was established based on the issued guideline13. Briefly, H9C2 cells were initially cultured in substrate-free medium and oxygen-free environment to induce hypoxia injury, after that the culture condition was replaced with complete growth medium and normal oxygen levels to create reoxygenation injury (Fig. 2a). Compared to normal control, 6 h of hypoxia (H6/R0) resulted in significant cell death, and the reoxygenation further exacerbate this, especially for 2 h of reoxygenation (H6/R2), which caused the largest amount of cell death (Fig. 2b, c). The marginal area of the field of view also showed the same trend (Supplementary Fig. 4). These results confirmed the successful establishment of the cellular H/R model, which will be utilized in subsequent experiments.
a Schematic illustrating the establishment of H/R model. b Live/dead assay showing H/R model successfully generated hypoxia and reoxygenation injuries. c Quantification of dead cells in (b) (n = 4). d GA hydrogel alleviated hypoxia injury (experiments were conducted in 96-well plate, total volume of each well = 150 μL, n = 6). e–h GA hydrogel alleviated reoxygenation injuries, from reoxygenation 2 h (e) to reoxygenation 8 h (h) (n = 6). i Cellular injury variation during reoxygenation (n = 6). j Effect of GA hydrogel on LDH reduction during reoxygenation, data is visualized as box plots (median +/− interquartile range between the 25th and 75th percentiles) and overlaid scatter plots of LDH reduction measurements (n = 6). Data are mean ± SD, P < 0.05 was considered statistically significant, and P-values are indicated on the graphs, one-way ANOVA with Dunnett’s multiple comparisons test for (c), one-way ANOVA with Tukey’s multiple comparisons test for (d–h) and (j), two-way ANOVA with Šídák’s multiple comparisons test for (i). The schematic diagram in (a) was created with BioRender.com.
Lactate dehydrogenase (LDH) release was chosen as an indicator for measuring cellular injury in this study. After 6 h of hypoxia, H6/R0 group showed a higher LDH concentration than normal control, while the intervention of GA hydrogel (20 μL to 40 μL) reduced it and the therapeutic effect appears to display dose-dependent manner (Fig. 2d). During 2 to 8 h reoxygenation (H6/R2 to H6/R8), the hydrogel demonstrated its dose-dependent therapeutic effect again (Fig. 2e–h). The plot of LDH variation during reoxygenation found the interval between H/R (red) and H/R + Gel (green) increased with time (Fig. 2i). Further analysis of LDH reduction between them (H/R + Gel minus H/R) revealed that the longer interventional time leads to a larger LDH reduction (Fig. 2j), which means the hydrogel reduced cellular reoxygenation injury in a time-dependent manner.
GA hydrogel reduces H/R-induced ROS generation and cell death
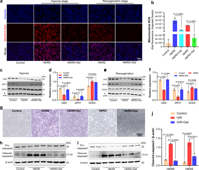
Previous study found GA can inhibit ROS generation14, we speculate the GA hydrogel may have the same effect on reducing H/R-induced ROS generation. Two time points, 6 h of hypoxia (H6/R0) and 2 h of reoxygenation (H6/R2), were selected as standard conditions to induce hypoxia and reoxygenation injuries, respectively. Compared to normal control, the mitochondrial ROS (red) significantly increased in H6/R0 and H6/R2 groups, while the intervention of hydrogel decreased them (Fig. 3a, b). As glutathione synthetase (GSS), glutathione peroxidases-1 (GPX1), and Superoxide Dismutase 2 (SOD2) are important enzymes for eliminating mitochondrial ROS15, we presume the hydrogel may eliminate ROS through regulating these enzymes. Western blots found that the GSS and GPX1 were downregulated in H6/R0 (Fig. 3c) and H6/R2 (Fig. 3e) groups, while the intervention of hydrogel rectified them (Fig. 3d, f). In contrast, SOD2 was upregulated in H6/R0 and H6/R2 groups compared to normal control, which may be a compensatory response to defend excessive ROS derived from H/R injury. The intervention of hydrogel showed minimal effect on SOD2 expression when compared to H/R groups (Fig. 3d, f).
a Representative immunofluorescence images showing hydrogel reduced hypoxia and reoxygenation-induced ROS generation. b Quantitative analysis of (a) (n = 4). c Western blot analysis showing hydrogel upregulated GSS and GPX1 at the hypoxia stage. d Quantitative analysis of (c) (n = 3). e Western blot showing hydrogel upregulated GSS and GPX1 at the reoxygenation stage. f Quantitative analysis of (e) (n = 3). g Light microscopic images show that the hydrogel ameliorated hypoxia and reoxygenation-induced cell death (white dots represent floating dead cells) (n = 3). h Western blot showing hydrogel decreased hypoxia-induced apoptosis. i Western blot showing hydrogel decreased reoxygenation-induced apoptosis. j Quantitative analysis of (h) and (i) (n = 3). Data are mean ± SD, P < 0.05 was considered statistically significant, and P values are indicated on the graphs, one-way ANOVA with Tukey’s multiple comparisons test for (b), (d), (f), and (j). GSS, glutathione synthetase; GPX1, glutathione peroxidase 1; SOD2, superoxide dismutase 2.
Given that the hydrogel can mitigate H/R-induced cellular injury and ROS generation, we sought to investigate its impact on cell death. Firstly, the therapeutic effect was observed under a light microscope. Compared to normal control, there were lots of white dots (floating dead cells) in H6/R0 and H6/R2 groups, while the hydrogel treatment reduced them (Fig. 3g and Supplementary Fig. 5). Then, the western blot was conducted to verify its therapeutic effect on protein level. Compared to normal control, the cleaved-caspase 3 was highly expressed in H6/R0 (Fig. 3h) and H6/R2 (Fig. 3i) groups, indicating the occurrence of apoptosis, while the hydrogel intervention significantly reduced cell apoptosis (Fig. 3j).
GA hydrogel can prevent intrapericardial injection-associated infection
Staphylococcus aureus (S. aureus) is not only the prevalent pathogen in surgical site infection16, but also a leading cause of purulent pericarditis17. Purulent pericarditis is a rare but severe disease, which often causes death if left untreated18. Intrapericardial injection is an invasive procedure, it may lead to S. aureus-induced purulent pericarditis. If the risk of infection can be reduced, intrapericardial injection could be more applicable.
A previous study found GA possesses some antibacterial ability14. In this study, we chose gram-positive S. aureus and gram-negative Escherichia coli (E. coli) to evaluate the antibacterial ability of GA hydrogel. The optical density at 600 nm (OD600), which increases with bacterial proliferation, was employed to monitor bacterial growth. Compared to 0.75 mM and 1.5 mM GA, the concentration of 3 mM shown inhibitory effect on S. aureus growth, restraining S. aureus at a very low level during 12 h incubation (Supplementary Fig. 6a). Even more pronounced inhibition was observed with 6 mM and 12 mM GA hydrogel concentrations (Supplementary Fig. 6a). The value of OD600 among different concentration groups revealed a dose-dependent inhibitory effect on S. aureus (Supplementary Fig. 6b). After 12 h treatment with GA hydrogel, the remaining bacteria were cultured on agar plates for recultivation (Supplementary Fig. 6c). Compared to DPBS, 6 mM hydrogel almost eradicated S. aureus. As for E. coli, 6 mM and 12 mM hydrogel exhibited some antibacterial ability, but it’s not enough to significantly inhibit E. coli growth (Supplementary Fig. 6d–f).
Fabrication and characterization of NCU
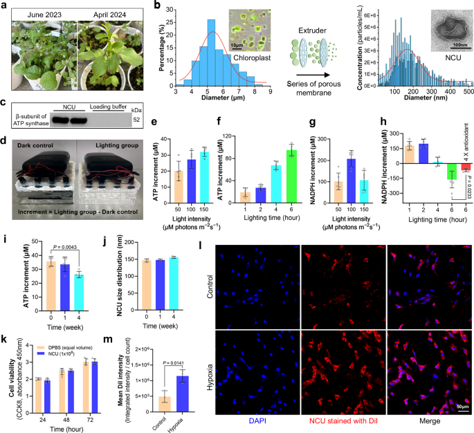
The green leaves of glycyrrhiza were harvested to isolate chloroplasts (Fig. 4a). The particle size of intact chloroplasts was about 5.56 μm (Fig. 4b). After extruding through a series of porous membranes, the intact chloroplasts fragmented into NCUs. The particle size of NCUs were around 153 nm, and the transmission electron microscopy (TEM) further confirmed the nanostructure of NCUs (Fig. 4b). ATP synthase, localized in the thylakoid membrane, served as a membrane marker for the chloroplast. Western blot analysis revealed high expression of the β-subunit of ATP synthase in NCUs, suggesting their potential for ATP production (Fig. 4c).
a Photos of planted Glycyrrhiza. b Fabrication process from intact chloroplasts to NCUs. c Western blot showing ATP synthase was highly expressed in NCUs. d Illustration of the increment calculation. e The relationship between ATP increment and light intensity (lighting for 2 h, n = 5). f Relationship between ATP increment and lighting time (100 μM photons m−2S−1, n = 5). g Relationship between NADPH increment and light intensity (light for 30 min, n = 6). h Relationship between NADPH increment and lighting time (100 μM photons m−2S−1, n = 6). i Variations in the ATP production capability of NCUs during storage at −80 °C (n = 5). j Alterations in the size distribution of NCUs during storage at − 80 °C (n = 3). k Biocompatibility of NCUs (n = 5). l Confocal images showing NCUs (red) were internalized by H9C2 cells (blue). m Quantitative analysis of (l) (n = 3). Data are mean ± SD, P < 0.05 was considered statistically significant, and P-values are indicated on the graphs, Unpaired t test (two-tailed) for [(h), (k), and (m)], one-way ANOVA with Dunnett’s multiple comparisons test for (i) and (j).
To investigate the photosynthetic capacity of NCUs, a remote-controlled grow light was made (Supplementary Movie 1). This adjustable grow light fits well with cell culture dish, flask, and well plate, which facilitated our in vitro studies (Supplementary Fig. 7).
Then, the capacity of NCUs to generate ATP and NADPH was measured in a reaction buffer and calculated as “lighting group minus dark control” (Fig. 4d). We found NCUs were able to catalyze the production of ATP from ADP after exposure to light, and the increment increased with light intensity (Fig. 4e) and lighting time (Fig. 4f). As for NADPH production, NCUs catalyzed the light-dependent reduction of NADP+ to NADPH, but the manner was different from ATP. Compared to 50 μM and 150 μM photons m−2S−1, the optimal light intensity was 100 μM photons m−2S−1, which yielded the largest NADPH increment (Fig. 4g). Then, the effect of lighting time was investigated. At the fixed intensity of 100 μM photons m−2S−1, lighting for 1 and 2 h produced substantial NADPH increment, whereas the increment reduced and became negative after 4 to 6 h lighting (Fig. 4h). The reduced increment indicated the generated NADPH had been consumed by something else. The formation of ROS is accompanied with photosynthesis19, we speculated the reductive NADPH was consumed by oxidative ROS. This hypothesis was verified by quadrupling the antioxidant content in the reaction buffer. Compared to normal antioxidant content, fourfold antioxidants significantly decreased NADPH depletion after 6 h lighting (Fig. 4h). These results suggested that the lighting time should be appropriate, not the longer the better.
Next, the stability of NCUs was evaluated. After 4 weeks of storage at − 80 °C, the ATP production capacity decreased by 26.7% (Fig. 4i), while the size distribution didn’t change a lot (Fig. 4j). The biocompatibility of NCUs was confirmed by coculture with H9C2 cells for 3 days (Fig. 4k).
Assessment of the cellular uptake of NCU
The cellular uptake of NCUs was evaluated following a 30 min incubation with H9C2 cells. Fluorescent images revealed successful internalization of NCUs (red) by H9C2 cells (blue) (Fig. 4l), and hypoxia conditions enhanced the uptake behavior (Fig. 4m). Endocytosis is recognized as the primary pathway for nanoparticle cellular internalization20. To clarify the specific mechanism of NCU uptake, we evaluated endocytic pathways using pharmacological inhibitors targeting clathrin-mediated endocytosis (chlorpromazine), caveolae/lipid raft-dependent endocytosis (methyl-β-cyclodextrin), and pinocytosis (amiloride)21. Pretreatment with methyl-β-cyclodextrin and amiloride significantly reduced NCU uptake in H9c2 cells (Supplementary Fig. 8), indicating that caveolae/lipid raft-dependent endocytosis and pinocytosis are the primary pathways for NCU cellular entry.
Following endocytic uptake, most nanoparticles are transported to lysosomes for degradation22. To evaluate whether NCUs can escape lysosomal degradation, intracellular lysosomes were stained with LysoTracker. Fluorescent images demonstrated that the majority of internalized NCUs colocalized with lysosomes after 1 h incubation (Supplementary Fig. 9), indicating limited escape capacity of NCUs and impaired sustained intracellular functionality due to potential premature lysosomal degradation.
Effect of NCU on treating cellular H/R injury
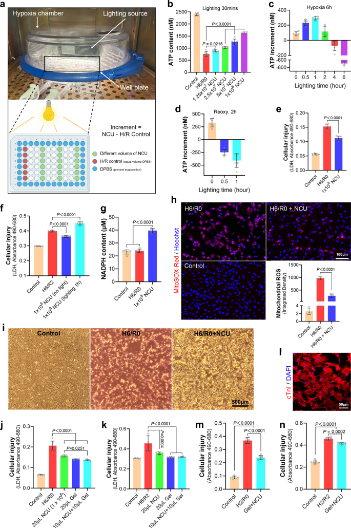
To ascertain whether the internalized NCUs can provide ATP and NADPH to H9C2 cells subjected to H/R injury, the remote-controlled light was placed into hypoxia chamber (Fig. 5a). Compared to normal control, 6 h of hypoxia (H6/R0) dramatically decreased ATP content, while the added NCU elevated intracellular ATP levels, and the effect manifested dose-dependent manner (Fig. 5b). Next, the impact of lighting time on intracellular ATP increment was investigated. During 6 h of hypoxia, lighting for 1 h generated the most ATP increment, while lighting for 2 to 6 h resulted in reduced and even negative increments (Fig. 5c), which was similar to previous NADPH production (Fig. 4h).
a Remote-controlled grow light fits well with a hypoxia chamber. b NCUs increased intracellular ATP levels at the hypoxia stage and the effect manifested dose-dependent manner (50 μM photons m−2S−1, n = 6). c Relationship between intracellular ATP increment and lighting time at hypoxia stage (50 μM photons m−2S−1, NCU 2.5 × 107, n = 6). d Relationship between ATP increment and lighting time at reoxygenation stage (50 μM photons m−2S−1, NCU 2.5 × 107, n = 6). e NCUs alleviated hypoxia injury (50 μM photons m−2S−1, n = 6). f Therapeutic effects of NCUs can retain to the reoxygenation stage without lighting (50 μM photons m−2S−1, n = 6). g NCUs increased intracellular NADPH levels at hypoxia stage (50 μM photons m−2S−1, n = 6). h Representative immunofluorescence images showing NCUs decreased hypoxia-induced ROS generation, and corresponding quantitation (50 μM photons m−2S−1, n = 4). i Light microscopic images showing NCUs alleviated hypoxia-induced cell death (n = 3). j Comparison of cellular injury among groups at hypoxia stage (n = 6). k Comparison of injury among groups at reoxygenation stage (n = 6). l Microscopic images confirmed the successful isolation of NRCMs. m NCU + Gel alleviated hypoxia injury in NRCMs (50 μM photons m−2S−1, Gel = 10 μL, NCU = 5 × 107, n = 6). n NCU + Gel alleviated reoxygenation injury in NRCMs (50 μM photons m−2S−1, Gel = 10 μL, NCU = 5 × 107, n = 6). Data are mean ± SD, P < 0.05 was considered statistically significant, and P-values are indicated on the graphs, one-way ANOVA with Dunnett’s multiple comparisons test for (b), one-way ANOVA with Tukey’s multiple comparisons test for [(e–h), (j), (k), (m) and (n)]. The schematic diagram in (a) was created with BioRender.com. cTnI, cardiac troponin I.
After lighting for 1 h during hypoxia stage, H9C2 cells that swallowing NCUs were then subjected to reoxygenation. We found the ATP increment became negative after lighting for 0.5 and 1 h, whereas the no-lighting condition maintained the increment (Fig. 5d). Light microscope images further confirmed the lighting-caused cell injury during reoxygenation (Supplementary Fig. 10c). Therefore, the optimal condition for maximizing ATP increment is 1 h of lighting during hypoxia followed by no lighting during reoxygenation, which will be applied in subsequent experiments.
Since ATP depletion is one of the trigger factors for hypoxia injury, we believed ATP supplementation by NCUs would alleviate cellular injury. As expected, the intervention of NCUs significantly reduced hypoxia injury (Fig. 5e). During reoxygenation, the no-lighting condition exhibited lower injury levels than the H6/R2 group, whereas the lighting exacerbated the cellular injury (Fig. 5f), which was consistent with the ATP increment pattern (Fig. 5d). These results suggested that “NCUs plus Light” only acts in the hypoxia stage.
The capacity of NCUs to enhance intracellular NADPH was also investigated. Compared to normal control, H6/R0 group did not exhibit lower NADPH levels. Conversely, a slight increase in NADPH synthesis was observed in the H6/R0 group (Fig. 5g), which has also been observed in previous in vivo23 and in vitro24 studies, possibly as a compensatory act to defend hypoxia-induced oxidative stress. The intervention of NCUs significantly increased intracellular NADPH levels (Fig. 5g), which accompanied with lower mitochondria ROS levels than the H6/R0 group (Fig. 5h). The therapeutic effect of NCUs was lastly observed under a light microscope. Compared to H6/R0, the intervention of NCU reduced hypoxia-induced cell death (Fig. 5i and Supplementary Fig. 11).
To determine whether the protective effects of NCU against H/R injury are primarily mediated through ATP generation or NADPH production, we attempted to selectively inhibit ATP synthesis while preserving NADPH production. This was achieved by incubating NCU stock solution with either oligomycin25 (a specific ATP synthase inhibitor) or 2,4-dinitrophenol26 (DNP, an oxidative phosphorylation uncoupler). However, both pharmacological interventions unexpectedly resulted in concurrent suppression of ATP and NADPH production (Supplementary Fig. 12).
Although pharmacological isolation of ATP suppression from NADPH inhibition remains technically challenging, our observation that hypoxia (H6/R0) specifically depletes ATP stores while maintaining NADPH levels (Fig. 5b, g) provides indirect evidence that ATP supplementation plays a major role in reducing H/R injury.
The combination effect of NCU and hydrogel on treating cellular H/R injury
Given that the GA hydrogel can alleviate H/R-induced cell injury, mitochondrial ROS formation, and cell death, in the meantime, the NCU can supplement intracellular ATP deficiency and increase NADPH levels, we hypothesized that their combination (NCU + Gel) could make cells more resilient to extreme conditions and thus achieve a better therapeutic effect. Compared to H6/R0, all three interventional groups (20 μL NCU, 20 μL Gel, and 10 μL NCU + 10 μL Gel) demonstrated less cellular injury (Fig. 5j). Among them, the NCU + Gel group showed better therapeutic effect than an equal volume of NCU, but no significant difference was found between NCU + Gel and Gel groups. As for reoxygenation injury, all interventional groups showed less injury than H6/R2 also (Fig. 5k). Although NCU + Gel and Gel groups exhibited lower injury than an equal volume of NCU, the difference didn’t reach statistical significance. The above results indicated that the combination of NCU and hydrogel exerted a better therapeutic effect than an equal volume of NCU, and this two-component therapeutic system successfully alleviated both hypoxia injury and reoxygenation injury. Lastly, the effect of this combination was further verified in neonatal rat cardiomyocytes (NRCMs) (Fig. 5l), which demonstrated reduced cellular injury in both hypoxia and reoxygenation stages (Fig. 5m, n).
Effect of NCU and GA hydrogel treatment on rat I/R model
Cellular experiments cannot completely reflect the in vivo situation; therefore, we applied these interventional group settings to rat cardiac I/R models. Given the light dependency of our therapeutic system, we firstly performed a light penetration test. The red light successfully penetrated the rat chest wall with an efficiency of 27%, and the maximal penetration intensity was around 309 μM photons m−2S−1 (Supplementary Fig. 13), which is much sufficient for enhancing intracellular ATP and NADPH levels based on in vitro experiments.
In this study, rats were randomized into five groups (Fig. 6a): ①DPBS (inject 200 μL DPBS buffer as placebo control), ②DPBS + Light (examine the independent effect of lighting), ③Gel (200 μL GA hydrogel), ④NCU + Light (200 μL NCU, approximately 2 × 109 NCUs), ⑤NCU + Gel + Light (100 μL NCU + 100 μL GA Hydrogel).
a Flow chart of animal experimental design. b Lighting and ECG recording during ischemic stage. c ECG confirmed successful ligation and reperfusion. d Echocardiography measurement of cardiac function (2 h post-operation). e Comparison of LVEF among groups (post 2 h, n = 6). f Comparison of LVFS among groups (post 2 h, n = 6). g TTC staining indicating NCUs reduced ischemic infarction. h Quantitative analysis of (g) (n = 5). i LVEF among groups at day 7 (n = 6). Data are mean ± SD, P < 0.05 was considered statistically significant, and P-values are indicated on the graphs, Unpaired t test (two-tailed) for (h), one-way ANOVA with Tukey’s multiple comparisons test for (e, f, and i). The cartoon rats in (a, g) and the cardiac section in (d) were created with BioRender.com. Echo, echocardiography; IPC, intrapericardial; PVC, premature ventricular contraction.
One day before surgery, parameters that may affect therapeutic results were measured and compared among five groups, no significant difference was found at baseline (Supplementary Fig. 14). Cellular experiments revealed lighting for 1 h bring the largest ATP increment during hypoxia stage, so as to fully use the ATP production capacity of NCU, the intervention for in vivo ischemic stage is 1 h lighting following intrapericardial delivery (Fig. 6a, b). The intrapericardial injection was conducted immediately after ligating the left anterior descending (LAD) artery to ensure that the therapeutic effects cover both the ischemic and reperfusion stages (Supplementary Movie 2). Accordingly, the ischemic injury was created by ligating LAD for 1 h based on the issued guideline, which suggests 45 to 60 min ligation13.
Electrocardiogram (ECG) is a simple and rapid clinical tool for MI diagnosis, reperfusion assessment and outcome evaluation27. To ensure the successful establishment and consistency of all I/R models, ECG was employed (Fig. 6c). Upon the successful ligation of the LAD artery, the ST segment will exhibit a sustained elevation over time. Concurrently, premature ventricular contraction, a result of ischemia, may also be detected. After successful reperfusion, the previously elevated ST segment could gradually fall back (Fig. 6c).
Two hours after the operation, cardiac function was measured using echocardiography (Fig. 6d). The NCU and NCU + Gel groups demonstrated higher left ventricular ejection fraction (LVEF) and left ventricular fractional shortening (LVFS) than other groups (Fig. 6e, f). Although GA hydrogel exhibited a powerful therapeutic effect on cellular hypoxia injury, it showed no improvement on the impaired cardiac function resulting from LAD ligation. Given that the heart is a high-energy-demanding organ that must continuously consume large amounts of ATP to maintain contractile function28, the NCU effectively ameliorated cardiac function by supplementing the ATP deficiency induced by LAD ligation. However, a functional experiment alone is insufficient to confirm the therapeutic effect. Therefore, the histological experiment, 2,3,5-triphenyltetrazolium chloride (TTC) staining, was conducted (Fig. 6g). Compared to DPBS, NCU plus light indeed reduced ischemic infarction (Fig. 6h).
In addition, the therapeutic efficacy of GA hydrogel and NCU during the acute phase was evaluated by quantifying serum cardiac troponin I (cTnI), a sensitive and specific biomarker for myocardial injury29. At 48 h post-I/R surgery, the Gel group exhibited a significant reduction in cTnI levels compared to the DPBS control (Supplementary Fig. 15), which correlated with upregulated GSS and GPX1 expression at the histological level (Supplementary Fig. 16). Notably, the NCU + Gel group demonstrated the lowest cTnI levels at both 6 h and 48 h timepoints, indicating superior therapeutic efficacy compared to the Gel group and DPBS control (Supplementary Fig. 15).
At day 7, the GA hydrogel demonstrated its therapeutic effect on cardiac function. Compared to DPBS and DPBS + Light groups, the Gel group exhibited an increase in LVEF (Fig. 6i). Furthermore, the NCU + Gel group showed a higher LVEF than the NCU group, although this difference was not statistically significant (Fig. 6i). These findings suggest that the GA hydrogel played its role in mitigating reperfusion injury. At day 14, the LVEF trend did not change significantly compared to day 7 (Fig. 7a).
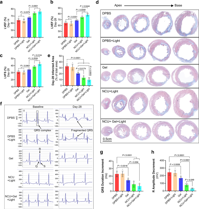
a LVEF among groups at day 14 (n = 6). b LVEF among groups at day 28 (n = 6). c LVFS among groups at day 28 (n = 6). d Masson staining revealed the formation of infarction at day 28. e Quantitative analysis of (d) (n = 6). f ECG at day 28 versus ECG at baseline among groups. g QRS-duration increment among groups at day 28 (n = 6). h R-amplitude decrement among groups at day 28 (n = 6). Data are mean ± SD, P < 0.05 was considered statistically significant, and P-values are indicated on the graphs, one-way ANOVA with Tukey’s multiple comparisons test for (a–c, e, g, h).
At the 28-day endpoint, the best cardiac function was found in NCU + Gel group whose LVEF and LVFS finally surpassed NCU group, and the Gel group demonstrated improved cardiac function compared to DPBS groups (Fig. 7b, c and Supplementary Fig. 17). Histological examination using Masson’s trichrome staining revealed extensive infarction in the DPBS and DPBS + Light groups, while the NCU and Gel interventions significantly reduced it (Fig. 7d). Specifically, the NCU + Gel group showed the least infarct size, followed by the NCU and then the Gel group (Fig. 7e). The effect of NCU + Gel was also assessed using TUNEL assay at day 3 (Supplementary Fig. 18a). Compared to DPBS, NCU + Gel significantly reduced myocardial apoptosis (Supplementary Fig. 18b).
Next, ECG parameters were analyzed. Compared to baseline, the DPBS and DPBS + Light groups showed significant waveform changes at day 28, with the normal QRS complex transforming into a fragmented QRS complex (Fig. 7f), indicating the formation of myocardial scar30. However, the QRS complex remained relatively normal and recognizable in the other three interventional groups at day 28 (Fig. 7f). Prolongation of QRS duration is a marker of adverse ventricular remodeling and is associated with an increased risk of heart failure31,32. Compared to baseline, the NCU + Gel group showed the least increase in QRS duration at day 28 (Fig. 7g), suggesting the least ventricular remodeling and heart failure risk. In addition, an increase in R-wave amplitude indicates improved myocardial perfusion and the presence of salvaged myocardium after MI33. The NCU + Gel group showed the minimal decrease in R-wave amplitude (Fig. 7h), suggesting a larger area of myocardial perfusion and salvaged myocardium compared to other groups. Finally, the safety profile of this plant-derived therapeutic system, including potential immune rejection (reflected by total white blood cell count with lymphocyte and monocyte percentages)34, allergic reactions (indicated by basophil and eosinophil percentages)35, inflammatory state (C-reactive protein levels)36, and systemic toxicity (hepatic/renal function biomarkers), was verified through complete blood count and blood biochemistry tests on day 28 (Supplementary Fig. 19).
Discussion
Currently, lots of achievements have been made on reperfusion therapy and post-operation management, like the development of interventional devices (stent, balloon, and intracoronary imaging) and medications for outcome improvement (angiotensin receptor-neprilysin inhibitor and proprotein convertase subtilisin/kexin type 9 inhibitor)37. However, treatments for the ischemic stage, the interval between symptom-onset and successful reperfusion, progress slowly. The existing treatments for ischemic stage include oxygen inhalation, sublingual nitroglycerin, pain relief, and basic life support, which mainly provided by emergency medical services38. These supportive treatments cannot substantially alleviate ischemic injury, they are just preparations for the in-hospital reperfusion. As ischemic stage is a major contributor to infarct size3, if this stage can be properly treated, together with the existing therapeutic strategies, the clinical effect could be maximized.
To effectively intervene the ischemic stage, two issues, effective drug and route of administration, need to be addressed. Firstly, regarding the effective drug, since ATP depletion is an initial factor for ischemic injury, therapeutics that supplement ATP deficiency could yield a better effect. In this study, photosynthetic NCUs were used to supply ATP for the ischemic myocardium, leading to improved cardiac function and reduced infarct size. However, another therapeutic component, the GA hydrogel, did not exhibit the same in vivo efficacy against ischemic injury despite its potent therapeutic effects on cellular hypoxia injury. Secondly, determine the drug delivery route. Given the blockage of the coronary artery, drug delivery to the ischemic myocardium via blood circulation may not be efficient. The pericardium, a double-walled sac enveloping the heart, has been identified as a potential route for drug delivery. Preclinical studies have shown that intrapericardial injection can be an effective method for treating MI and heart failure39,40,41. Furthermore, echocardiography-guided and fluoroscopy-guided intrapericardial procedures are routinely performed in clinical practice for the treatment of cardiac tamponade42, pericarditis9, and cardiac arrhythmia43. Based on this information, intrapericardial injection was employed in this study. Our results indicated that intrapericardial injection of NCU + Gel resulted in superior short-term and long-term therapeutic effects on cardiac I/R injury.
Reperfusion injury is another contributor to infarct size, and excessive ROS formation is one of the trigger factors for this injury4. In this study, we discovered that the GA hydrogel eliminated reoxygenation-induced ROS formation through upregulating GSS and GPX1 at the cellular level. Further in vivo studies revealed GA hydrogel upregulated GSS and GPX1 at the histological level and improved cardiac function at day 7; and by day 28, the cardiac function in the NCU + Gel group had surpassed that of the NCU group alone. These in vivo findings were largely consistent with the outcomes of cellular experiments, which showed that the hydrogel reduced reoxygenation injury in a time-dependent manner (Fig. 2j). Additionally, the GA hydrogel can prevent intrapericardial delivery-associated pericarditis by inhibiting S. aureus (Supplementary Fig. 6).
Compared to the previous study that utilized the plant photosynthetic system in mammalian cells5 and the study demonstrating the therapeutic effects of GA in myocardial I/R injury6, our study has advantages and disadvantages. In 2022, Chen et al.5 pioneered the application of the plant photosynthetic system in mammalian cells by isolating spinach thylakoid membranes to create nano-sized thylakoid units (NTUs). To facilitate cross-species applications and minimize lysosomal degradation, chondrocyte membranes (CM) were used to encapsulate NTUs, resulting in CM-NTUs. Subsequent experiments revealed that CM-NTUs enhanced ATP/NADPH levels in degenerated chondrocytes in vitro and mitigated osteoarthritis progression following intra-articular injection in vivo. In our study, aiming to fully utilize Glycyrrhiza without incorporating additional materials, we did not modify these NCUs. Although these unmodified NCUs performed adequately in our experiments, we observed lysosomal uptake after 1 h of incubation with H9C2 cells (Supplementary Fig. 9), which could lead to premature degradation and compromised long-term functionality. Regarding GA therapeutics, Lai et al.6 reported that intraperitoneal administration of GA dissolved in corn oil alleviated myocardial I/R injury, potentially mediated by the modulation of endoplasmic reticulum stress. In contrast, our study demonstrated that GA hydrogel intervention enhanced ROS scavenging by upregulating GSS and GPX1 both in vitro (Fig. 3c, e) and in vivo (Supplementary Fig. 16), thereby mitigating I/R injury. Nevertheless, we acknowledge that additional mechanisms beyond ROS regulation may contribute to the therapeutic effects of GA hydrogel. Elucidating these additional mechanisms will be critical for optimizing hydrogel formulations and expanding clinical applications, and we plan to investigate them thoroughly in future studies.
As for clinical translation, several aspects need to be improved. Firstly, the solvent of NCU. In this study, NCU was dissolved in DPBS buffer without any cryoprotectants, which may account for the 26.7% reduction in ATP-producing capacity after 4 weeks of storage at − 80 °C (Fig. 4i). In addition, prolonged illumination of NCUs resulted in excessive ROS formation (Fig. 4h), leading to additional cell injury (Fig. 5c). We believe these two deficiencies could be addressed by incorporating suitable cryoprotectants and antioxidants into the DPBS solvent. Secondly, the selection of an appropriate light source for NCU irradiation. The human anterior chest wall has an average thickness of approximately 31.2 mm44, which is notably greater than that of rats45. For clinical application, the external light source must be capable of penetrating the human chest wall. In a previous study, researchers exposed live and cadaver human tissues to 660 nm red light at various sites, including the skull, spinal cord, upper and lower limbs46. They found that with increased irradiance, the 660 nm red light could effectively penetrate tissues up to 50 mm in thickness, which exceeds the thickness of the human anterior chest wall. However, since this study did not include the human chest wall, further investigation is required to determine whether this light source can penetrate the chest wall and function effectively in the heart. This necessitates additional research on larger animal models and human cadaver tissues. Alternatively, an intrathoracic light source could be used for cardiac illumination. Since access to the pericardial cavity is essential for the delivery of therapeutics, a flexible OLED catheter could be employed47. After the administration of NCU, this OLED catheter could be left within the pericardial cavity for illumination, similar to the clinical practice of leaving a catheter in the pericardial cavity for continuous pericardial drainage48. Thirdly, devices for easy intrapericardial injection. The intervention of the ischemic stage has important value for patients who have to suffer prolonged ischemic injury before successful reperfusion. This includes patients living in remote or underdeveloped areas, those encountering traffic delays during transport, and those who have undergone failed myocardial revascularization attempts. In such scenarios, timely intervening ischemic stage through intrapericardial injection could salvage a large amount of myocardium and improve patient outcomes. A blunt-tip, concealed-needle epicardial access device has been developed and demonstrated its good safety and a high success rate in a clinical trial12. With advancements in technology and growing clinical demand, we anticipate that the intrapericardial injection could be performed in ambulances with the aid of portable ultrasound in the near future, which will greatly facilitate the intervention of ischemic stage in routine clinical practice.
In conclusion, our two-component therapeutic system, when combined with the intrapericardial delivery route, effectively alleviated both ischemic and reperfusion injuries in vivo. This two-stage interventional strategy has proven to be more effective than addressing either stage alone, offering a promising therapeutic direction for the treatment of MI.
Methods
Ethical statement
All animal studies adhered to the ethical regulations of North Carolina State University, as approved by the Institutional Animal Care and Use Committee (IACUC Protocol 22-422).
Fabrication and characterization of glycyrrhizic acid (GA) hydrogel
GA powder (Sigma, PHR1516) was initially dissolved in DPBS buffer (Gibco, 14190) using simple ultrasonic dispersion. The mixture was then heated to 95 °C in a water bath until a clear solution was achieved. Upon cooling to room temperature (RT), a uniform GA hydrogel was formed.
Scanning electron microscopy (SEM) images of the GA hydrogel were obtained after lyophilization using a benchtop SEM (JCM-7000, Jeol)49. Rheological tests were conducted on a rheometer (Anton Paar, MCR 92) fitted with a parallel-plate geometry of 25 mm in diameter. The gap between the upper and lower plates was set to 1 mm.
Cell culture and cell viability
H9C2 cells (ATCC, CRL-1446) were cultured in Dulbecco’s Modified Eagle Medium (DMEM) (Gibco, 11330) supplemented with 10% (v/v) Fetal Bovine Serum (FBS) (Corning). Neonatal rat cardiomyocytes (NRCMs) were isolated from the ventricles of 1-day-old Sprague-Dawley rats using a Primary Cardiomyocyte Isolation Kit (Pierce 88281); when needed, they were cryopreserved according to a previous protocol50. Briefly, cells were resuspended in ice-cold freezing media (2-4 million cells/ml), aliquoted into cryovials (1 ml/vial), and frozen via controlled-rate cooling to − 80 °C overnight. Cryovials were transferred to liquid nitrogen for long-term storage within 48 h of freezing.
Cell viability was assessed using the Cell Counting Kit-8 (Dojindo, CK04). To evaluate biocompatibility, H9C2 cells were cocultured with either GA hydrogel or nanosized chloroplast units (NCUs) in a 96-well plate for a specified period. Subsequently, 20 μL of the CCK-8 solution was added to each well, and the plate was incubated for 2 h in an incubator. Finally, the absorbance at 450 nm was measured using a microplate reader.
Cellular hypoxia/reoxygenation (H/R) model
The H/R injury model was established using a hypoxia incubator chamber (Stemcell, 27310). Hypoxia for 6 h was applied to induce hypoxic injury in H9C2 cells51, while 2 h of hypoxia were used for NRCMs52. A glucose-free DMEM (Gibco, 11966) served as the hypoxic medium to induce hypoxia injury, whereas a normal DMEM (Gibco, 11330) supplemented with 10% (v/v) FBS was used as the reoxygenation medium to induce reoxygenation injury.
The Live/Dead Cell Imaging Kit (Invitrogen, 2747522) and the LDH Release Assay Kit (Invitrogen, C20301) were utilized to detect cell death and quantify cellular injury resulting from H/R injury. Imaging for the Live/Dead assay was conducted using an ECHO Revolve microscope, and data analysis was performed using ImageJ software.
Measurement of mitochondrial reactive oxygen species (ROS)
Mitochondrial Superoxide Indicator (Invitrogen, M36008) was employed to evaluate intracellular ROS formation in cultured H9C2 cells, following the manufacturer’s instructions. The nuclei of live cells were counterstained with Hoechst 33342 to facilitate visualization. Imaging was conducted using an ECHO Revolve microscope.
Western blot
Samples were lysed in RIPA buffer (Thermo Scientific, 89900), supplemented with 0.1 mM of a protease inhibitor cocktail (Thermo Scientific, 87786). Proteins were extracted and quantified using a BCA assay (Thermo Scientific, 23208). Following this, proteins were denatured and subjected to electrophoresis on Mini-PROTEAN TGX Stain-Free Gels (Bio-Rad). The resolved proteins were then transferred onto a polyvinylidene difluoride (PVDF) membrane.
The PVDF membrane was blocked with 5% nonfat milk (Bio-Rad, 1706404) in Tris-buffered saline containing 0.1% Tween (w/v) at room temperature (RT) for 1 h. After blocking, the membrane was incubated with the primary antibodies overnight at 4 °C on a shaking platform. The membrane was then washed three times with phosphate-buffered saline containing 0.1% Tween 20, followed by incubation with horseradish peroxidase (HRP)-conjugated secondary antibodies for 1 h at RT.
Finally, the Clarity Western ECL Substrate (Bio-Rad, 1705061) was applied for signal detection, and the resulting chemiluminescent signals were captured using the ChemiDoc Imaging System (Bio-Rad).
Antibodies
GPX1 (Proteintech, 29329-1-AP), Glutathione synthetase (Novus, NBP3-03702), SOD2 (Novus, NBP2-20535), Beta actin (Abcam, ab8226), Caspase-3 (Abcam, ab13585), Cleaved caspase-3 (CST, 9664), Beta subunit of ATP synthase (Agrisera, AS05085), Cardiac troponin I (Abcam, ab47003), HRP-conjugated goat anti-rabbit secondary antibody (Abcam, ab6721), HRP-conjugated goat anti-mouse secondary antibody (Abcam, ab6789), Alexa Fluor 488-conjugated goat anti-rabbit secondary antibody (Abcam, ab150077), Alexa Fluor 647-conjugated goat anti-rabbit secondary antibody (Abcam, ab150079), α-sarcomeric actinin (Abcam, ab137346). TUNEL staining kit was purchased from Promega (G3250).
Antibacterial assays of GA hydrogel
Staphylococcus aureus (S. aureus) (ATCC 12600) and Escherichia coli (E. coli) (ATCC 25922) were selected as representative Gram-positive and Gram-negative bacteria, respectively, to assess the antibacterial efficacy of the GA hydrogel. Initially, the bacteria were incubated overnight in Luria Bertani (LB) broth medium at 37 °C with shaking. The bacteria were then diluted in LB medium to achieve a concentration of 106 colony-forming units (CFU) mL−1. Subsequently, the bacterial suspension was mixed with either GA hydrogel or DPBS and seeded into 96-well plates. The plates were incubated at 37 °C for 12 h. During this incubation, the optical density at 600 nm was measured to monitor bacterial growth. After 12 h of incubation, the bacterial suspension was diluted 1000-fold with DPBS. Finally, 100 μL of the diluted bacterial suspension was spread onto LB agar plates and incubated at 37 °C for 24 h.
Fabrication and characterization of NCUs
The seeds of Glycyrrhiza were purchased from Strictly Medicinal Seeds. After a 6-month growth period, the leaves of glycyrrhiza were harvested for chloroplast isolation using an Isolation Kit (Invent Biotechnologies, CP-011). The isolated chloroplasts were suspended in DPBS buffer and protected from light. To determine the size distribution of intact chloroplasts, the chloroplasts were photographed using a light microscope, and their diameters were calculated using ImageJ software.
The chloroplast solution was then extruded through a series of porous membranes (Whatman, 1, 0.8, 0.4, and 0.1 μm) using a gas extruder (Avestin, LF-50). This process resulted in the fragmentation of intact chloroplasts into NCUs. The size distribution of NCUs was detected using Zetaview. The DPBS-dissolved NCUs were stored at −80 °C until further use.
For the acquisition of transmission electron microscopy (TEM) images of NCUs, the NCUs were loaded onto a 200-mesh copper grid and subjected to negative staining with a 1% uranyl acetate UA solution. After two washes with distilled water and air drying, the samples were prepared for TEM imaging using a JEOL 2000FX TEM.
Assays of NCU activity
The photosynthetic capacity of the NCUs to synthesize ATP and NADPH was assessed in a reaction buffer5. The reaction buffer composition included 50 mM HEPES-KOH (Boston Bioproducts), 5 µM ferredoxin (Sigma), 3 mM ADP (Sigma), 5 mM K2HPO4 (Sigma), 3 mM NADP+ (Sigma), 10 mM sodium L-ascorbate (Sigma), 10 mM KCl (Sigma), 5 mM MgCl2 (Sigma), 3 µM catalase (Sigma), and 100 U mL−1 bovine superoxide dismutase (Sigma).
The reaction was carried out in a 6-well plate, with each well containing 900 μL of the reaction buffer and 500 μL of NCU solution (approximately 4 × 109 NCUs). ATP and NADPH concentrations were measured using the ATP Detection Assay Kit (Abcam, ab113849) and the NADPH Assay Kit (Abcam, ab186031), respectively.
To specifically inhibit ATP production capacity, NCU solution was pre-treated with either oligomycin (2.5 μM; MCE) or 2,4-dinitrophenol (20 μM; Sigma) for 2 h at 4 °C. After incubation, the treated NCUs were introduced into the reaction buffer to assess residual ATP and NADPH synthesis capacities.
Cellular uptake of NCUs
H9C2 cells were utilized for cellular uptake experiments. The cells were incubated in 8-well glass slides (Millicell, PEZGS0816) and cultured for 1 day. Prior to coculture with H9C2 cells, the NCUs were labeled with Dil (Invitrogen, V22885).
To investigate the impact of hypoxia and normal culture conditions on cellular uptake, 200 μL of either hypoxic medium or normal culture medium was added to the wells. Subsequently, 40 μL of the NCU solution (containing 2 × 108 NCUs) was added to the respective wells and incubated for 30 min. The cell samples were then washed with PBS and fixed with 4% paraformaldehyde for 20 min.
Following fixation, the cells were stained with 4’,6-diamidino-2-phenylindole (DAPI) (Invitrogen, 2747527) for 20 min at room temperature to label the nuclei. Finally, the slides were examined using a laser confocal microscope (Olympus, Fluoview FV3000).
NCUs uptake pathway determination
H9c2 cells were seeded in 8-well glass slides and cultured for 24 h. Subsequently, cells were pretreated with endocytosis inhibitors, including chlorpromazine (63 μM), methyl-β-cyclodextrin (5.7 mM), and amiloride (44 μM), which were dissolved in HBSS for 30 min at 37 °C. Following inhibitor removal and washing with DPBS, 200 μL of fresh normal culture medium was added to each well. NCU internalization was initiated by introducing 40 μL of Dil-stained NCU solution (2 × 108 NCUs) into the respective wells, followed by a 30-min incubation at 37 °C. Fluorescence quantification was performed as previously described to assess NCU uptake.
LysoTracker™ Red (Invitrogen, L7528) was used to label intracellular lysosomes following the manufacturer’s protocol.
Rat ischemia/reperfusion (I/R) model and intrapericardial injection
Male Sprague-Dawley (SD) rats, strain code 400 (Charles River), were utilized in this study. Rats are housed with 12 h light/12 h dark cycle at a temperature of 25 °C with 40–60% humidity. I/R models were established by ligating the left anterior descending artery (LAD) for 1 h, followed by continuous reperfusion.
The rats were anesthetized using isoflurane inhalation (2% in oxygen). The LAD was ligated with a 6-0 suture. A gastight syringe (Hamilton, 1725) fitted with a 22 G needle was used for intrapericardial injection (Supplementary Movie 2), with a volume of 250 μL. After surgery, the rats were given continuous 3 injections of buprenex (0.01 mg/kg) and carpofen (5 mg/kg) intraperitoneally for pain management.
Rat electrocardiogram (ECG) recording
Rats were initially anesthetized using 2% isoflurane inhalation. Following anesthesia, needle electrodes were inserted subcutaneously into the limbs of the rats according to the manufacturer’s instructions. ECG waves were recorded using an IX-BIO4 recorder (iWorx). Data acquisition and analysis were conducted using LabScribe software.
Measurement of cardiac function
Transthoracic echocardiography was performed using a Philips CX30 system equipped with a 15 MHz probe53. The rat was anesthetized by inhalation of a 2% isoflurane mixture in oxygen. Initially, B-mode imaging was acquired, followed by long-axis M-mode imaging. Subsequently, the left ventricular ejection fraction (LVEF), left ventricular volume at end-diastole (LV-EDV), and left ventricular volume at end-systole (LV-ESV) were measured. All measurements were obtained from three consecutive cardiac cycles.
2,3,5-triphenyltetrazolium chloride (TTC) staining
TTC powder was purchased from Sigma (T8877). The staining process was conducted in strict accordance with the methodology outlined in the “Measuring Infarct Size By The Tetrazolium Method”, described by James M. Downey (https://www.southalabama.edu/ishr/help/ttc/).
Histological analysis
At the endpoint of the study, rats were anesthetized via intraperitoneal injection of Ketamine-Xylazine. Following intracardiac perfusion with chilled PBS, the hearts were collected and fixed in 10% neutral buffered formalin for 24 h. After washing with PBS for 2 h, the tissues were transferred to 30% (w/v) sucrose and incubated for an additional 24 h before being embedded with OCT compound. A series of cryosections, 5 μm in thickness, were cut and stored at − 20 °C for future use54.
Trichrome Masson staining (Sigma, HT10516) and hematoxylin-eosin staining (Abcam, ab245880) were performed according to the manufacturer’s instructions, respectively. For immunostaining, cryosections were washed with PBS and equilibrated with blocking serum at room temperature (RT) for 1 h, followed by incubation with primary antibodies at 4 °C overnight55. After three washes with PBS, the corresponding secondary antibodies were added and incubated at RT for 2 h. A DAPI-containing mountant (Invitrogen, P36935) was used for nuclear staining. TUNEL staining was conducted according to the manufacturer’s instructions (Promega, G3250). Imaging was carried out using an Olympus FLUOVIEW FV3000 confocal laser scanning microscope.
Blood test in rats
Blood count and blood biochemistry tests were performed by the Department of Clinical Pathology, College of Veterinary Medicine, NC State University. Serum C-reactive protein (Abcam, ab108827) and cardiac troponin I (Abcam, ab246529) levels were measured using commercial ELISA kits according to the manufacturer’s instructions.
Statistical analysis
Statistical analysis was conducted using GraphPad Prism 9 (Version 9.0.0.121). Data are presented as mean ± standard deviation. Specific statistical tests employed are detailed in the respective figure captions. P < 0.05 was considered statistically significant, P-values are indicated directly on the graphs.
Reporting summary
Further information on research design is available in the Nature Portfolio Reporting Summary linked to this article.
Data availability
All data supporting the conclusions of this study are presented in the article and the Supplementary Information. Source Data are provided in this paper.
References
Safiri, S. et al. Burden of ischemic heart disease and its attributable risk factors in 204 countries and territories, 1990–2019. Eur. J. Prev. Cardiol. 29, 420–431 (2022).
Stone, G. W. et al. Relationship between infarct size and outcomes following primary PCI: Patient-level analysis from 10 randomized trials. J. Am. Coll. Cardiol. 67, 1674–1683 (2016).
Heusch, G. Myocardial ischaemia-reperfusion injury and cardioprotection in perspective. Nat. Rev. Cardiol. 17, 773–789 (2020).
Kalogeris, T., Baines, C. P., Krenz, M. & Korthuis, R. J. Ischemia/Reperfusion. Compr. Physiol. 7, 113–170 (2016).
Chen, P. et al. A plant-derived natural photosynthetic system for improving cell anabolism. Nature 612, 546–554 (2022).
Lai, T. et al. Glycyrrhizic acid ameliorates myocardial ischemia-reperfusion injury in rats through inhibiting endoplasmic reticulum stress. Eur. J. Pharmacol. 908, 174353 (2021).
Zhao, X., Zhang, H., Gao, Y., Lin, Y. & Hu, J. A simple injectable moldable hydrogel assembled from natural glycyrrhizic acid with inherent antibacterial activity. ACS Appl. Bio. Mater. 3, 648–653 (2020).
Zhu, D. et al. Minimally invasive delivery of therapeutic agents by hydrogel injection into the pericardial cavity for cardiac repair. Nat. Commun. 12, 1412 (2021).
Zhang, R. S. et al. Treatment of purulent pericarditis with intrapericardial alteplase. Circ. Cardiovasc. Imaging 16, e015412 (2023).
Zhu, D. et al. Intrapericardial exosome therapy dampens cardiac injury via activating foxo3. Circ. Res. 131, e135–e150 (2022).
Karki, R., Friedman, P. A. & Killu, A. M. The future of percutaneous epicardial interventions. Card. Electrophysiol. Clin. 12, 419–430 (2020).
Derejko, P. et al. Safety and efficacy of a novel blunt-tip concealed-needle epicardial access device: First-in-human feasibility study. JACC Clin. Electrophysiol. 8, 908–912 (2022).
Lindsey, M. L. et al. Guidelines for experimental models of myocardial ischemia and infarction. Am. J. Physiol. Heart Circ. Physiol. 314, H812–H838 (2018).
Rehman, M. U. et al. Preclinical evidence for the pharmacological actions of glycyrrhizic acid: A comprehensive review. Curr. Drug Metab. 21, 436–465 (2020).
Marí, M. et al. Mitochondrial glutathione: Recent insights and role in disease. Antioxidants 9, 909 (2020).
Owens, C. D. & Stoessel, K. Surgical site infections: epidemiology, microbiology and prevention. J. Hosp. Infect. 70, 3–10 (2008).
Radovanovic, M. et al. Clinical presentation and management of methicillin-resistant Staphylococcus aureus Pericarditis—systematic review. J. Cardiovasc. Dev. Dis. 9, 103 (2022).
Dybowska, M., Szturmowicz, M., Lewandowska, K., Sobiecka, M. & Tomkowski, W. Fibrinolytic therapy in purulent pericarditis. Rev. Cardiovasc. Med. 24, 17 (2023).
Khorobrykh, S., Havurinne, V., Mattila, H. & Tyystjärvi, E. Oxygen and ROS in photosynthesis. Plants 9, 91 (2020).
Rennick, J. J., Johnston, A. P. R. & Parton, R. G. Key principles and methods for studying the endocytosis of biological and nanoparticle therapeutics. Nat. Nanotechnol. 16, 266–276 (2021).
Tan, M. et al. Metal-ion-chelating phenylalanine nanostructures reverse immune dysfunction and sensitize breast tumour to immune checkpoint blockade. Nat. Nanotechnol. 19, 1903–1913 (2024).
Wang, X., Li, H., Chen, C. & Liang, Z. Understanding of endo/lysosomal escape of nanomaterials in biomedical application. Smart Mol. https://doi.org/10.1002/smo.20240017 (2025).
Eaton, L. & Pamenter, M. E. Is NADPH Critical to maintain redox homeostasis in hypoxia-tolerant naked mole-rat brain?. React. Oxyg. Species 12, M1–M13 (2022).
Gao, Q. & Wolin, M. S. Effects of hypoxia on relationships between cytosolic and mitochondrial NAD(P)H redox and superoxide generation in coronary arterial smooth muscle. Am. J. Physiol. Heart Circ. Physiol. 295, H978–H989 (2008).
Devenish, R. J., Prescott, M., Boyle, G. M. & Nagley, P. The oligomycin axis of mitochondrial ATP synthase: OSCP and the proton channel. J. Bioenerg. Biomembr. 32, 507–515 (2000).
Geisler, J. G. 2,4 Dinitrophenol as medicine. Cells 8, 280 (2019).
Wu, C. et al. Role of ST-segment resolution alone and in combination with TIMI flow after primary percutaneous coronary intervention for ST-segment–elevation myocardial infarction. J. Am. Heart Assoc. 12, e029670 (2023).
Lopaschuk, G. D., Karwi, Q. G., Tian, R., Wende, A. R. & Abel, E. D. Cardiac energy metabolism in heart failure. Circ. Res. 128, 1487–1513 (2021).
O’Brien, P. J. et al. Cardiac troponin I is a sensitive, specific biomarker of cardiac injury in laboratory animals. Lab. Anim. 40, 153–171 (2006).
Das, M. K. et al. Fragmented Wide QRS on a 12-Lead ECG. Circ. Arrhythm. Electrophysiol. 1, 258–268 (2008).
Ilkhanoff, L. & Shah, S. QRS Duration: A marker of adverse biventricular remodeling in heart failure with preserved ejection fraction (HFPEF). J. Am. Coll. Cardiol. 59, E1006 (2012).
Dhingra, R. et al. Electrocardiographic QRS duration and the risk of congestive heart failure. Hypertension 47, 861–867 (2006).
Isobe, S. et al. Increase in electrocardiographic R-waves after revascularization in patients with acute myocardial infarction. Circ. J.70, 1385–1391 (2006).
Franz, S., Rammelt, S., Scharnweber, D. & Simon, J. C. Immune responses to implants – A review of the implications for the design of immunomodulatory biomaterials. Biomaterials 32, 6692–6709 (2011).
Bochner, B. S. Systemic activation of basophils and eosinophils: Markers and consequences. J. Allergy Clin. Immunol. 106, S292–S302 (2000).
Luan, Y. Y. & Yao, Y. M. The clinical significance and potential role of C-reactive protein in chronic inflammatory and neurodegenerative diseases. Front. Immunol. 9, 1302 (2018).
Saito, Y., Oyama, K., Tsujita, K., Yasuda, S. & Kobayashi, Y. Treatment strategies of acute myocardial infarction: updates on revascularization, pharmacological therapy, and beyond. J. Cardiol. 81, 168–178 (2023).
Byrne, R. A. et al. 2023 ESC Guidelines for the management of acute coronary syndromes: Developed by the task force on the management of acute coronary syndromes of the European Society of Cardiology (ESC). Eur. Heart J. 44, 3720–3826 (2023).
Zhu, D. et al. Intrapericardial long non-coding RNA–Tcf21 antisense RNA inducing demethylation administration promotes cardiac repair. Eur. Heart J. 44, 1748–1760 (2023).
Guo, W., Xu, Y., Liu, X., Dou, J. & Guo, Z. Therapeutic effect of adipose-derived stem cells injected into pericardial cavity in rat heart failure. ESC Heart Fail. 11, 492–502 (2024).
Luo, L. et al. Pericardial delivery of SDF-1α puerarin hydrogel promotes heart repair and electrical coupling. Adv. Mater. 36, 2302686 (2024).
Flint, N. & Siegel, R. J. Echo-guided pericardiocentesis: When and how should it be performed?. Curr. Cardiol. Rep. 22, 71 (2020).
Aryana, A., Tung, R. & d’Avila, A. Percutaneous epicardial approach to catheter ablation of cardiac arrhythmias. JACC Clin. Electrophysiol. 6, 1–20 (2020).
Frank, M. et al. Sturdivan’s formula revisited: MRI assessment of anterior chest wall thickness for injury risk prediction of blunt ballistic impact trauma. Forensic. Sci. Int. 212, 110–114 (2011).
Bai, X. et al. A high-resolution anatomical rat atlas. J. Anat. 209, 707–708 (2006).
Hu, D., van Zeyl, M., Valter, K. & Potas, J. R. Sex, but not skin tone affects penetration of red-light (660 nm) through sites susceptible to sports injury in lean live and cadaveric tissues. J. Biophotonics 12, e201900010 (2019).
Sim, J. H. et al. OLED catheters for inner-body phototherapy: A case of type 2 diabetes mellitus improved via duodenal photobiomodulation. Sci. Adv. 9, eadh8619 (2023).
Stremmel, C. et al. Treatment of acute cardiac tamponade: A retrospective analysis of classical intermittent versus continuous pericardial drainage. Int. J. Cardiol. Heart Vasc. 32, 100722 (2021).
Cheng, K. et al. Transplantation of platelet gel spiked with cardiosphere-derived cells boosts structural and functional benefits relative to gel transplantation alone in rats with myocardial infarction. Biomaterials 33, 2872–2879 (2012).
Vandergriff, A. C., Hensley, M. T. & Cheng, K. Isolation and cryopreservation of neonatal rat cardiomyocytes. J. Vis. Exp.9, 52726 (2015).
Zhu, H.-L. et al. Ischemic postconditioning protects cardiomyocytes against ischemia/reperfusion injury by inducing MIP2. Exp. Mol. Med. 43, 437–445 (2011).
Negoro, S. et al. Activation of signal transducer and activator of transcription 3 protects cardiomyocytes from hypoxia/reoxygenation-induced oxidative stress through the upregulation of manganese superoxide dismutase. Circulation 104, 979–981 (2001).
Hu, S., Zhu, D., Li, Z. & Cheng, K. Detachable microneedle patches deliver mesenchymal stromal cell factor-loaded nanoparticles for cardiac repair. ACS Nano 16, 15935–15945 (2022).
Shen, D., Cheng, K. & Marbán, E. Dose-dependent functional benefit of human cardiosphere transplantation in mice with acute myocardial infarction. J. Cell. Mol. Med. 16, 2112–2116 (2012).
Li, J. et al. Inhalable stem cell exosomes promote heart repair after myocardial infarction. Circulation 150, 710–723 (2024).
Acknowledgements
The present study was financially supported by grants from the National Natural Science Foundation of China (81271927 to J.W.), the Natural Science Fund of Shanghai (18ZR1431000 to J.W.). K.C. is not supported by the aforementioned funding, but thanks NC State University and Columbia University for support. The funding bodies had no involvement in the design of the study, collection, analysis, or interpretation of data, or manuscript writing.
Author information
Authors and Affiliations
Contributions
Y.B.L., J.W., K.C., and K.H. conceived and designed the study. Y.B.L., D.Z., J.L., Y.L., C.L., and J.B. developed the methodology and implemented the research framework. Investigation involving data acquisition and analysis was conducted by Y.B.L., D.Z., J.L., and Y.L. Visualization tasks such as figure preparation were led by Y.B.L. and D.Z. with contributions from S.L., S.H., and N.Y. J.W. supervised the overall research project.
Corresponding authors
Ethics declarations
Competing interests
The authors declare no competing interests.
Peer review
Peer review information
Nature Communications thanks the anonymous reviewers for their contribution to the peer review of this work. A peer review file is available.
Additional information
Publisher’s note Springer Nature remains neutral with regard to jurisdictional claims in published maps and institutional affiliations.
Rights and permissions
Open Access This article is licensed under a Creative Commons Attribution-NonCommercial-NoDerivatives 4.0 International License, which permits any non-commercial use, sharing, distribution and reproduction in any medium or format, as long as you give appropriate credit to the original author(s) and the source, provide a link to the Creative Commons licence, and indicate if you modified the licensed material. You do not have permission under this licence to share adapted material derived from this article or parts of it. The images or other third party material in this article are included in the article’s Creative Commons licence, unless indicated otherwise in a credit line to the material. If material is not included in the article’s Creative Commons licence and your intended use is not permitted by statutory regulation or exceeds the permitted use, you will need to obtain permission directly from the copyright holder. To view a copy of this licence, visit http://creativecommons.org/licenses/by-nc-nd/4.0/.
About this article
Cite this article
Lv, Y., Zhu, D., Li, J. et al. Plant-derived hydrogel and photosynthetic nano-units for myocardial infarction therapy. Nat Commun 16, 7678 (2025). https://doi.org/10.1038/s41467-025-62020-5
Received:
Accepted:
Published:
Version of record:
DOI: https://doi.org/10.1038/s41467-025-62020-5









