Fig. 4: Fabrication and characterization of NCUs.
From: Plant-derived hydrogel and photosynthetic nano-units for myocardial infarction therapy

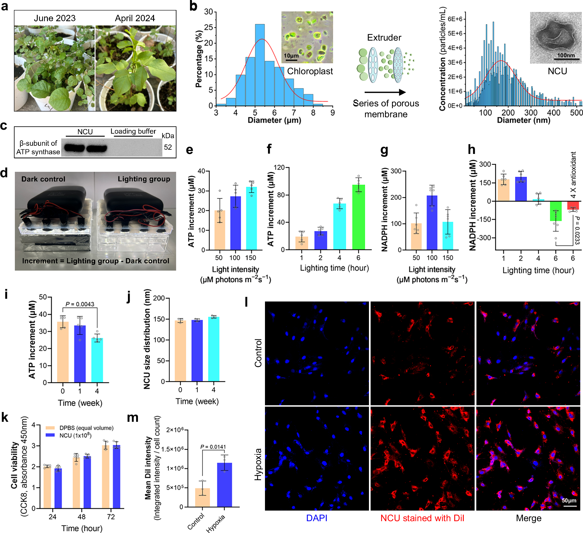
a Photos of planted Glycyrrhiza. b Fabrication process from intact chloroplasts to NCUs. c Western blot showing ATP synthase was highly expressed in NCUs. d Illustration of the increment calculation. e The relationship between ATP increment and light intensity (lighting for 2 h, n = 5). f Relationship between ATP increment and lighting time (100 μM photons m−2S−1, n = 5). g Relationship between NADPH increment and light intensity (light for 30 min, n = 6). h Relationship between NADPH increment and lighting time (100 μM photons m−2S−1, n = 6). i Variations in the ATP production capability of NCUs during storage at −80 °C (n = 5). j Alterations in the size distribution of NCUs during storage at − 80 °C (n = 3). k Biocompatibility of NCUs (n = 5). l Confocal images showing NCUs (red) were internalized by H9C2 cells (blue). m Quantitative analysis of (l) (n = 3). Data are mean ± SD, P < 0.05 was considered statistically significant, and P-values are indicated on the graphs, Unpaired t test (two-tailed) for [(h), (k), and (m)], one-way ANOVA with Dunnett’s multiple comparisons test for (i) and (j).