Fig. 5: The effect of NCU alone and in combination with GA hydrogel on treating H/R injury.
From: Plant-derived hydrogel and photosynthetic nano-units for myocardial infarction therapy

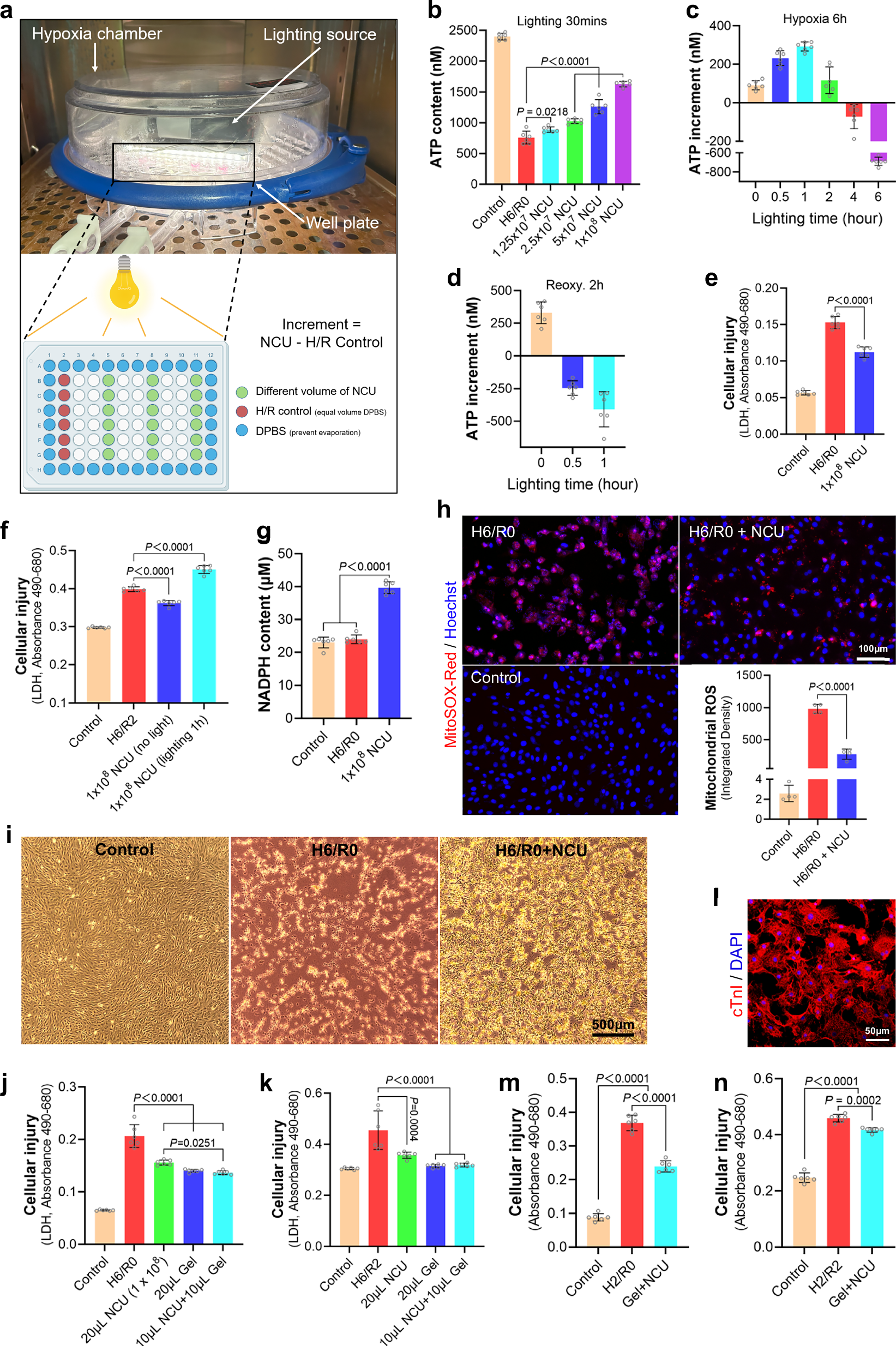
a Remote-controlled grow light fits well with a hypoxia chamber. b NCUs increased intracellular ATP levels at the hypoxia stage and the effect manifested dose-dependent manner (50 μM photons m−2S−1, n = 6). c Relationship between intracellular ATP increment and lighting time at hypoxia stage (50 μM photons m−2S−1, NCU 2.5 × 107, n = 6). d Relationship between ATP increment and lighting time at reoxygenation stage (50 μM photons m−2S−1, NCU 2.5 × 107, n = 6). e NCUs alleviated hypoxia injury (50 μM photons m−2S−1, n = 6). f Therapeutic effects of NCUs can retain to the reoxygenation stage without lighting (50 μM photons m−2S−1, n = 6). g NCUs increased intracellular NADPH levels at hypoxia stage (50 μM photons m−2S−1, n = 6). h Representative immunofluorescence images showing NCUs decreased hypoxia-induced ROS generation, and corresponding quantitation (50 μM photons m−2S−1, n = 4). i Light microscopic images showing NCUs alleviated hypoxia-induced cell death (n = 3). j Comparison of cellular injury among groups at hypoxia stage (n = 6). k Comparison of injury among groups at reoxygenation stage (n = 6). l Microscopic images confirmed the successful isolation of NRCMs. m NCU + Gel alleviated hypoxia injury in NRCMs (50 μM photons m−2S−1, Gel = 10 μL, NCU = 5 × 107, n = 6). n NCU + Gel alleviated reoxygenation injury in NRCMs (50 μM photons m−2S−1, Gel = 10 μL, NCU = 5 × 107, n = 6). Data are mean ± SD, P < 0.05 was considered statistically significant, and P-values are indicated on the graphs, one-way ANOVA with Dunnett’s multiple comparisons test for (b), one-way ANOVA with Tukey’s multiple comparisons test for [(e–h), (j), (k), (m) and (n)]. The schematic diagram in (a) was created with BioRender.com. cTnI, cardiac troponin I.